Leveraging Fuzzy Set Qualitative Comparative Analysis to Explore Determinants of Intention to Use Self-Driving Vehicles in Ghana
Abstract
1. Introduction
- What are the key conditions that are essential for determining high or low intention to use self-driving vehicles?
- What combinations of factors effectively explain high or not-high intentions to use self-driving vehicles?
- What is the most effective pathway to consider or avoid when explaining high and low intentions to use self-driving vehicles?
2. Theoretical Background and Literature Review
2.1. Perceived Reliability
2.2. Perceived Risk
2.3. Technological Competence
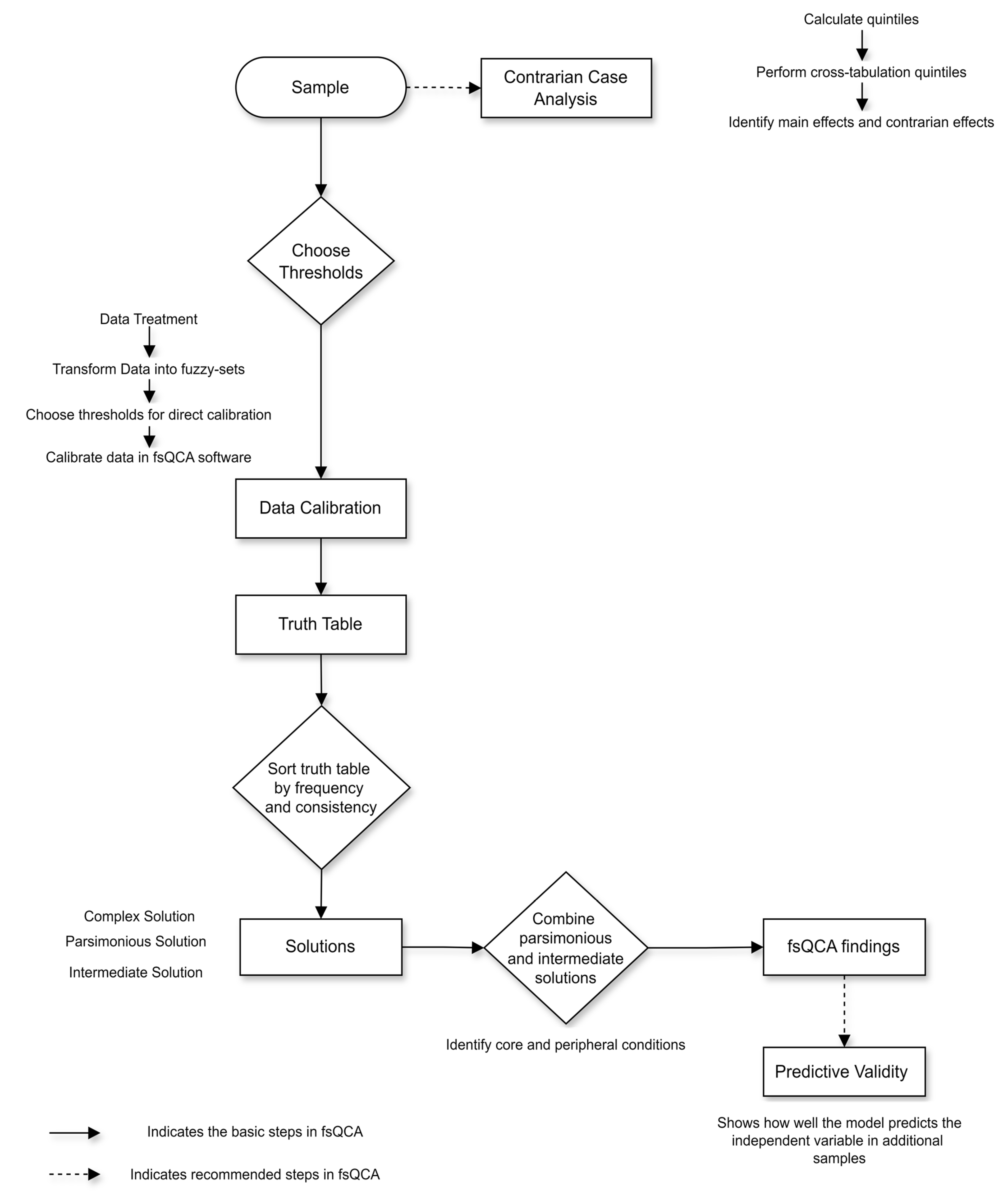
3. Methodology
3.1. Sampling and Data Collection
3.2. Measurement and Survey Instrument
3.3. Asymmetric Data Analysis
4. Results
4.1. Demographic Analysis
4.2. Measurement Model Assessment
4.3. Discriminant Validity
4.4. Contrarian Case Analysis to Justify the Use of fsQCA
4.5. Calibration in Fuzzy Set Qualitative Comparative Analysis
4.6. Analysis of Necessary Conditions (Necessity in Kind)
4.7. Analysis of Sufficiency
| PU | PRel | PEOU | PRisk | TC | Number | IU | Raw Consist. | PRI Consist. | SYM Consist. |
|---|---|---|---|---|---|---|---|---|---|
| 1 | 1 | 1 | 1 | 1 | 419 | 1 | 0.965434 | 0.944359 | 0.969274 |
| 1 | 1 | 1 | 0 | 1 | 21 | 1 | 0.962614 | 0.817092 | 0.81773 |
| 0 | 1 | 1 | 1 | 1 | 7 | 1 | 0.959368 | 0.742923 | 0.746762 |
| 1 | 1 | 0 | 0 | 1 | 3 | 1 | 0.95892 | 0.72032 | 0.720321 |
| 1 | 1 | 1 | 1 | 0 | 11 | 1 | 0.951248 | 0.715526 | 0.719293 |
| 0 | 1 | 1 | 0 | 1 | 7 | 1 | 0.955442 | 0.666658 | 0.666658 |
| 1 | 0 | 0 | 0 | 1 | 3 | 1 | 0.956265 | 0.654872 | 0.656809 |
| 0 | 1 | 0 | 1 | 1 | 3 | 1 | 0.956857 | 0.642587 | 0.642588 |
| 1 | 1 | 1 | 0 | 0 | 20 | 1 | 0.935009 | 0.640086 | 0.647627 |
| 0 | 0 | 1 | 1 | 1 | 4 | 1 | 0.950709 | 0.624993 | 0.624993 |
| 1 | 1 | 0 | 1 | 0 | 3 | 1 | 0.951694 | 0.610331 | 0.610332 |
| 1 | 1 | 0 | 0 | 0 | 3 | 1 | 0.931329 | 0.557212 | 0.557213 |
| 0 | 0 | 0 | 0 | 1 | 4 | 1 | 0.936451 | 0.536331 | 0.536332 |
| 1 | 0 | 0 | 0 | 0 | 9 | 0 | 0.911525 | 0.454325 | 0.454446 |
| 0 | 1 | 0 | 0 | 0 | 6 | 0 | 0.910579 | 0.446212 | 0.448355 |
| 0 | 0 | 0 | 1 | 0 | 3 | 0 | 0.924043 | 0.396408 | 0.397774 |
| 0 | 0 | 0 | 0 | 0 | 412 | 0 | 0.454247 | 0.069767 | 0.071651 |
| PU | PRel | PEOU | PRisk | TC | Number | ~IU | Raw Consist. | PRI Consist. | SYM Consist. |
|---|---|---|---|---|---|---|---|---|---|
| 0 | 0 | 0 | 0 | 0 | 412 | 1 | 0.943641 | 0.903936 | 0.928349 |
| 0 | 0 | 0 | 1 | 0 | 3 | 1 | 0.949683 | 0.600157 | 0.602226 |
| 0 | 1 | 0 | 0 | 0 | 6 | 1 | 0.927178 | 0.549009 | 0.551645 |
| 1 | 0 | 0 | 0 | 0 | 9 | 1 | 0.926294 | 0.54541 | 0.545554 |
| 0 | 0 | 0 | 0 | 1 | 4 | 0 | 0.926492 | 0.463668 | 0.463668 |
| 1 | 1 | 0 | 0 | 0 | 3 | 0 | 0.913583 | 0.442787 | 0.442788 |
| 1 | 1 | 0 | 1 | 0 | 3 | 0 | 0.924339 | 0.389667 | 0.389668 |
| 0 | 0 | 1 | 1 | 1 | 4 | 0 | 0.917852 | 0.375007 | 0.375007 |
| 0 | 1 | 0 | 1 | 1 | 3 | 0 | 0.922433 | 0.357411 | 0.357412 |
| 1 | 1 | 1 | 0 | 0 | 20 | 0 | 0.882315 | 0.348269 | 0.352373 |
| 1 | 0 | 0 | 0 | 1 | 3 | 0 | 0.91664 | 0.34218 | 0.343191 |
| 0 | 1 | 1 | 0 | 1 | 7 | 0 | 0.910888 | 0.333343 | 0.333342 |
| 1 | 1 | 0 | 0 | 1 | 3 | 0 | 0.894199 | 0.279679 | 0.279679 |
| 1 | 1 | 1 | 1 | 0 | 11 | 0 | 0.87648 | 0.279238 | 0.280708 |
| 0 | 1 | 1 | 1 | 1 | 7 | 0 | 0.881767 | 0.251937 | 0.253238 |
| 1 | 1 | 1 | 0 | 1 | 21 | 0 | 0.832829 | 0.182127 | 0.18227 |
| 1 | 1 | 1 | 1 | 1 | 419 | 0 | 0.39736 | 0.029937 | 0.030727 |
4.7.1. Configurations for High Intention to Use Self-Driving Vehicles
4.7.2. Configurations for Not-High Intention to Use Self-Driving Vehicles
4.7.3. Predictive Validity (XY Plots)
5. Discussion
5.1. Conditions Explaining High Intention to Use Self-Driving Vehicles in Ghana
5.2. Conditions Explaining Not-High (Low) Intention to Use Self-Driving Vehicles in Ghana
5.3. Theoretical Contributions
5.4. Practical Implications
5.5. Future Studies
6. Conclusions
Author Contributions
Funding
Institutional Review Board Statement
Informed Consent Statement
Data Availability Statement
Conflicts of Interest
Abbreviations
| SDVs | Self-Driving Vehicles |
| AVs | Autonomous Vehicles |
| TAM | Technology Acceptance Model |
| fsQCA | Fuzzy Set Qualitative Comparative Analysis |
| PU | Perceived Usefulness |
| PEOU | Perceived Ease of Use |
| PRel | Perceived Reliability |
| PRisk | Perceived Risk |
| TC | Technological Competence |
| BI | Behavioral Intention |
| IU | Intention to Use |
| SEM | Structural Equation Modeling |
| MSMEs | Micro-, Small-, and Medium-sized Enterprises |
| CR | Composite Reliability |
| AVE | Average Variance Extracted |
| RI | Raw Consistency |
| PRI | Proportional Reduction in Inconsistency |
References
- Fan, Y.-C.; Wang, S.-B. Three-Dimensional LiDAR Decoder Design for Autonomous Vehicles in Smart Cities. Information 2022, 13, 18. [Google Scholar] [CrossRef]
- Alawadhi, M.; Almazrouie, J.; Kamil, M.; Khalil, K.A. A systematic literature review of the factors influencing the adoption of autonomous driving. Int. J. Syst. Assur. Eng. Manag. 2020, 11, 1065–1082. [Google Scholar] [CrossRef]
- Liang, J.; Li, Y.; Yin, G.; Xu, L.; Lu, Y.; Feng, J.; Shen, T.; Cai, G. A MAS-Based Hierarchical Architecture for the Cooperation Control of Connected and Automated Vehicles. IEEE Trans. Veh. Technol. 2022, 72, 1559–1573. [Google Scholar] [CrossRef]
- Wang, J.; Zhang, L.; Huang, Y.; Zhao, J.; Bella, F. Safety of Autonomous Vehicles. J. Adv. Transp. 2020, 2020, 8867757. [Google Scholar] [CrossRef]
- Liang, J.; Yang, K.; Tan, C.; Wang, J.; Yin, G. Enhancing High-Speed Cruising Performance of Autonomous Vehicles Through Integrated Deep Reinforcement Learning Framework. IEEE Trans. Intell. Transp. Syst. 2024, 26, 835–848. [Google Scholar] [CrossRef]
- Bagloee, S.A.; Tavana, M.; Asadi, M.; Oliver, T. Autonomous vehicles: Challenges, opportunities, and future implications for transportation policies. J. Mod. Transp. 2016, 24, 284–303. [Google Scholar] [CrossRef]
- Lim, H.S.M.; Taeihagh, A. Autonomous Vehicles for Smart and Sustainable Cities: An In-Depth Exploration of Privacy and Cybersecurity Implications. Energies 2018, 11, 1062. [Google Scholar] [CrossRef]
- Pojani, D.; Stead, D. Sustainable Urban Transport in the Developing World: Beyond Megacities. Sustainability 2015, 7, 7784–7805. [Google Scholar] [CrossRef]
- Kyriakidis, M.; Happee, R.; de Winter, J.C.F. Public opinion on automated driving: Results of an international questionnaire among 5000 respondents. Transp. Res. Part F Traffic Psychol. Behav. 2015, 32, 127–140. [Google Scholar] [CrossRef]
- Yurtsever, E.; Lambert, J.; Carballo, A.; Takeda, K. A Survey of Autonomous Driving: Common Practices and Emerging Technologies. IEEE Access 2020, 8, 58443–58469. [Google Scholar] [CrossRef]
- Liu, P.; Xu, Z.; Zhao, X. Road tests of self-driving vehicles: Affective and cognitive pathways in acceptance formation. Transp. Res. Part A Policy Pract. 2019, 124, 354–369. [Google Scholar] [CrossRef]
- Liu, P.; Wang, L.; Vincent, C. Self-driving vehicles against human drivers: Equal safety is far from enough. J. Exp. Psychol. Appl. 2020, 26, 692–704. [Google Scholar] [CrossRef] [PubMed]
- Liu, P.; Guo, Q.; Ren, F.; Wang, L.; Xu, Z. Willingness to pay for self-driving vehicles: Influences of demographic and psychological factors. Transp. Res. Part C Emerg. Technol. 2019, 100, 306–317. [Google Scholar] [CrossRef]
- Briki, W. Motivation toward Physical Exercise and Subjective Wellbeing: The Mediating Role of Trait Self-Control. Front. Psychol. 2016, 07, 1546. [Google Scholar] [CrossRef]
- Gangwar, H.; Date, H.; Raoot, A. Review on IT adoption: Insights from recent technologies. J. Enterp. Inf. Manag. 2014, 27, 488–502. [Google Scholar] [CrossRef]
- Umrani, F.; Ghadially, R. Gender and Decision-Making in Technology Adoption among Youth. Psychol. Dev. Soc. 2008, 20, 209–227. [Google Scholar] [CrossRef]
- Ankrah, S.T.; He, Z.; Asare-Kyire, L.; Ofori, K.S. Beyond cash: A user-centric approach to mobile payment growth, service failure tolerance and continuance intention. Total. Qual. Manag. Bus. Excel. 2024, 35, 1847–1878. [Google Scholar] [CrossRef]
- de Andrés-Sánchez, J.; Belzunegui-Eraso, Á. Spanish Workers’ Judgement of Telecommuting during the COVID-19 Pandemic: A Mixed-Method Evaluation. Information 2023, 14, 488. [Google Scholar] [CrossRef]
- Saravanos, A.; Zervoudakis, S.; Zheng, D. Extending the Technology Acceptance Model 3 to Incorporate the Phenomenon of Warm-Glow. Information 2022, 13, 429. [Google Scholar] [CrossRef]
- Wang, J.; Li, C.; Wu, J.; Zhou, G. Research on the Adoption Behavior Mechanism of BIM from the Perspective of Owners: An Integrated Model of TPB and TAM. Buildings 2023, 13, 1745. [Google Scholar] [CrossRef]
- Demuyakor, J.; Geng, Y. Applications of Digital Mobile Technologies in Response to the COVID-19 Pandemic: Some Evidence from Frontline Healthcare Workers in Three Tertiary Hospitals in Ghana. Online J. Commun. Media Technol. 2022, 12, e202226. [Google Scholar] [CrossRef]
- Usman, H.; Mulia, D.; Chairy, C.; Widowati, N. Integrating trust, religiosity and image into technology acceptance model: The case of the Islamic philanthropy in Indonesia. J. Islam. Mark. 2020, 13, 381–409. [Google Scholar] [CrossRef]
- Shukla, A.; Sharma, S.K. Evaluating Consumers’ Adoption of Mobile Technology for Grocery Shopping: An Application of Technology Acceptance Model. Vision: J. Bus. Perspect. 2018, 22, 185–198. [Google Scholar] [CrossRef]
- Bahçekapılı, E. Predicting the secondary school students’ intention to use e-learning technologies. Res. Learn. Technol. 2023, 31. [Google Scholar] [CrossRef]
- Patiro, S.P.S.; Budiyanti, H. School Teachers’ Behavior In Remote Learning During COVID-19 Pandemic: Indonesia Perspective. Turk. Online J. Distance Educ. 2022, 23, 235–254. [Google Scholar] [CrossRef]
- Islam, A.; Aldaihani, F.M.F.; Saatchi, S.G. Artificial intelligence adoption among human resource professionals: Does market turbulence play a role? Glob. Bus. Organ. Excel. 2023, 42, 59–74. [Google Scholar] [CrossRef]
- Almekhlafi, S.; Al-Shaibany, N. The Literature Review of Blockchain Adoption. Asian J. Res. Comput. Sci. 2021, 7, 29–50. [Google Scholar] [CrossRef]
- Mesbah, H.; Alfailakawi, Y. TAM Constructs Predicting the Use of Mainstream Social Networking Sites by College Students in Kuwait. J. Creative Commun. 2023, 18, 93–108. [Google Scholar] [CrossRef]
- Yu, Z. Extending the Learning Technology Acceptance Model of WeChat by Adding New Psychological Constructs. J. Educ. Comput. Res. 2020, 58, 1121–1143. [Google Scholar] [CrossRef]
- Guan, B.; Li, M.; Cui, D.; Shen, C.; Hao, Z.; Li, X. Single-cell transcriptomic analysis in clear cell renal cell carcinoma: Deciphering the role of APP within the tumour microenvironment. J. Cell. Mol. Med. 2024, 28, e18186. [Google Scholar] [CrossRef]
- Silveira, L.P.; de Pádua, C.A.M.; Drummond, P.L.d.M.; Malta, J.S.; dos Santos, R.M.M.; Costa, N.L.; Machado, T.R.L.; Reis, A.M.M. Validation of an Instrument for Measuring Adherence to Treatment with Immunomodulators in Patients With Multiple Myeloma. Front. Pharmacol. 2021, 12, 651523. [Google Scholar] [CrossRef] [PubMed]
- Guo, Q.; Zhu, D.; Li, F.; Wang, X.; Shu, Y. Tourists’ Adoption of Extended Reality Technologies: A MetaAnalytical Structural Equation Modeling. J. Hosp. Tour. Res. 2022, 48, 450–463. [Google Scholar] [CrossRef]
- Washburn, A.; Adeleye, A.; An, T.; Riek, L.D. Robot Errors in Proximate HRI. ACM Trans. Hum.-Robot Interact. 2020, 9, 1–21. [Google Scholar] [CrossRef]
- Davis, F.D. Perceived Usefulness, Perceived Ease of Use, and User Acceptance of Information Technology. MIS Q. 1989, 13, 319–340. [Google Scholar] [CrossRef]
- Hasyim, I.S.; Hanif, H.; Anggraeni, E. Analysis of Perceived Usefulness, Perceived Ease of Use, Trust, and Sharia Financial Literature on The Adoption of Sharia Fintech By MSMEs. Al-Kharaj J. Èkon. Keuang. Bisnis Syariah 2022, 5, 1218–1234. [Google Scholar] [CrossRef]
- Do, H.L. Factors Affecting Individual Customers’ Online Savings Deposit Behaviours at Vietnamese Commercial Banks. Int. J. Soc. Sci. Hum. Res. 2021, 04. [Google Scholar] [CrossRef]
- Fonchamnyo, D.C. A Family of Stochastic Unit GARCH Models. Int. J. Econ. Financ. 2012, 5, 166. [Google Scholar] [CrossRef][Green Version]
- Kim, J.; Park, H.-A. Development of a Health Information Technology Acceptance Model Using Consumers’ Health Behavior Intention. J. Med Internet Res. 2012, 14, e133. [Google Scholar] [CrossRef]
- Bauer, R.A. Consumer behavior as risk taking. In Marketing: Critical Perspectives on Business and Management; Routledge: London, UK, 1967; Volume 593, pp. 13–21. [Google Scholar]
- Ma, Y.; Al Mamun, A.; Masukujjaman, M.; Ja’afar, R. Modeling the significance of unified theory of acceptance and use of technology in predicting the intention and usage of eCNY. Financ. Innov. 2025, 11, 1–32. [Google Scholar] [CrossRef]
- Chaisiripaibool, S.; Kraiwanit, T.; Rafiyya, A.; Snongtaweeporn, T.; Yuenyong, N. Digital asset adoption in developing economy: A study of risk perception and related issues. Risk Gov. Control Financ. Mark. Inst. 2025, 15, 37–49. [Google Scholar] [CrossRef]
- Chung, J.; Kwon, H.-Y. Privacy fatigue and its effects on ChatGPT acceptance among undergraduate students: Is privacy dead? Educ. Inf. Technol. 2025, 1–23. [Google Scholar] [CrossRef]
- Anindita, A.A.; Siagian, Y.M.; Santosa, W. Utilization of T-O-E Framework in IoT for Food Quality Management: The Role of Perceived Risk in the Industry. J. Ilm. Manaj. Kesatuan 2025, 13, 91–100. [Google Scholar] [CrossRef]
- Nguyen-Phuoc, D.Q.; Su, D.N.; Truong, A.; Li, Z.-C.; Oviedo-Trespalacios, O. How do perceptions of risk influence the adoption of electric motorcycles? A theory-based investigation considering the multidimensional nature of risk. Transp. Res. Part F Traffic Psychol. Behav. 2025, 109, 689–710. [Google Scholar] [CrossRef]
- Choi, J.K.; Ji, Y.G. Investigating the Importance of Trust on Adopting an Autonomous Vehicle. Int. J. Hum.–Comput. Interact. 2015, 31, 692–702. [Google Scholar] [CrossRef]
- Golbabaei, F.; Yigitcanlar, T.; Paz, A.; Bunker, J. Individual Predictors of Autonomous Vehicle Public Acceptance and Intention to Use: A Systematic Review of the Literature. J. Open Innov. Technol. Mark. Complex. 2020, 6, 106. [Google Scholar] [CrossRef]
- Nastjuk, I.; Herrenkind, B.; Marrone, M.; Brendel, A.B.; Kolbe, L.M. What drives the acceptance of autonomous driving? An investigation of acceptance factors from an end-user’s perspective. Technol. Forecast. Soc. Change 2020, 161, 120319. [Google Scholar] [CrossRef]
- Lee, J.; Lee, D.; Park, Y.; Lee, S.; Ha, T. Autonomous vehicles can be shared, but a feeling of ownership is important: Examination of the influential factors for intention to use autonomous vehicles. Transp. Res. Part C Emerg. Technol. 2019, 107, 411–422. [Google Scholar] [CrossRef]
- Duffy, B.; Smith, K.; Terhanian, G.; Bremer, J. Comparing Data from Online and Face-to-face Surveys. Int. J. Mark. Res. 2005, 47, 615–639. [Google Scholar] [CrossRef]
- Tabord-Meehan, M. Stratification Trees for Adaptive Randomisation in Randomised Controlled Trials. Rev. Econ. Stud. 2022, 90, 2646–2673. [Google Scholar] [CrossRef]
- Wicki, M.; Guidon, S.; Becker, F.; Axhausen, K.; Bernauer, T. How technology commitment affects mode choice for a self-driving shuttle service. Res. Transp. Bus. Manag. 2019, 32, 100458. [Google Scholar] [CrossRef]
- Ackaah, W.; Leslie, V.L.D.; Osei, K.K. The adoption of self-driving vehicles in Africa: Insight from Ghana. Urban, Plan. Transp. Res. 2022, 10, 333–357. [Google Scholar] [CrossRef]
- Ragin, C.C. Redesigning Social Inquiry: Fuzzy Sets and Beyond; University of Chicago Press: Chicago, IL, USA, 2008. [Google Scholar]
- Woodside, A.G. Embrace•perform•model: Complexity theory, contrarian case analysis, and multiple realities. J. Bus. Res. 2014, 67, 2495–2503. [Google Scholar] [CrossRef]
- Cuadrado-Ballesteros, B.; Martínez-Ferrero, J.; García-Sánchez, I.M. Board Structure to Enhance Social Responsibility Development: A Qualitative Comparative Analysis of US Companies. Corp. Soc. Responsib. Environ. Manag. 2017, 24, 524–542. [Google Scholar] [CrossRef]
- Kusa, R.; Suder, M.; Duda, J.; Czakon, W.; Juárez-Varón, D. Does knowledge management mediate the relationship between entrepreneurial orientation and firm performance? J. Knowl. Manag. 2023, 28, 33–61. [Google Scholar] [CrossRef]
- Campillo, J.P.; Martínez, M.R.; Ibáñez, P.C. Utility of fuzzy set Qualitative Comparative Analysis (fsQCA) methodology to identify causal relations conducting to cooperative failure. Ciriec-Esp. Rev. De Econ. Publica Soc. Y Coop. 2023, 107, 197–225. [Google Scholar] [CrossRef]
- Salonen, A.; Zimmer, M.; Keränen, J. Theory development in servitization through the application of fsQCA and experiments. Int. J. Oper. Prod. Manag. 2021, 41, 746–769. [Google Scholar] [CrossRef]
- Shamout, M.D. Supply chain data analytics and supply chain agility: A fuzzy sets (fsQCA) approach. Int. J. Organ. Anal. 2020, 28, 1055–1067. [Google Scholar] [CrossRef]
- Glaesser, J. Analysing causal asymmetry: A comparison of logistic regression and Qualitative Comparative Analysis (QCA). Int. J. Soc. Res. Methodol. 2023, 27, 289–300. [Google Scholar] [CrossRef]
- Pappas, I.O.; Woodside, A.G. Fuzzy-set Qualitative Comparative Analysis (fsQCA): Guidelines for research practice in Information Systems and marketing. Int. J. Inf. Manag. 2021, 58, 102310. [Google Scholar] [CrossRef]
- Pappas, I.O.; Kourouthanassis, P.E.; Giannakos, M.N.; Chrissikopoulos, V. Explaining online shopping behavior with fsQCA: The role of cognitive and affective perceptions. J. Bus. Res. 2016, 69, 794–803. [Google Scholar] [CrossRef]
- Marsh, H.W.; Hocevar, D. Application of confirmatory factor analysis to the study of self-concept: First- and higher order factor models and their invariance across groups. Psychol. Bull. 1985, 97, 562–582. [Google Scholar] [CrossRef]
- Hu, L.T.; Bentler, P.M. Cutoff criteria for fit indexes in covariance structure analysis: Conventional criteria versus new alternatives. Struct. Equ. Model. Multidiscip. J. 1999, 6, 1–55. [Google Scholar] [CrossRef]
- Hair, J.F.; Howard, M.C.; Nitzl, C. Assessing measurement model quality in PLS-SEM using confirmatory composite analysis. J. Bus. Res. 2020, 109, 101–110. [Google Scholar] [CrossRef]
- Fornell, C.; Larcker, D.F. Evaluating structural equation models with unobservable variables and measurement error. J. Mark. Res. 1981, 18, 39–50. [Google Scholar] [CrossRef]
- Henseler, J.; Ringle, C.M.; Sarstedt, M. A new criterion for assessing discriminant validity in variance-based structural equation modeling. J. Acad. Mark. Sci. 2015, 43, 115–135. [Google Scholar] [CrossRef]
- Isaksson, L.E.; Woodside, A.G. Capturing Complexity in how Configurations of Firm Internal Orientations Impact Corporate Social Performance Outcomes: Breaking from the Dominant Logic of Symmetric-Variable to Asymmetric-Case-Based Theory and Testing. Australas. Mark. J. 2016, 24, 300–308. [Google Scholar] [CrossRef]
- Fiss, P.C. Building Better Causal Theories: A Fuzzy Set Approach to Typologies in Organization Research. Acad. Manag. J. 2011, 54, 393–420. [Google Scholar] [CrossRef]
- Rahman, M.; Jilani, M.M.A.K. Unveiling synergies: Business intelligence nexus with environmental and financial performance in Bangladeshi manufacturing firms. Bus. Strat. Dev. 2024, 7, e70013. [Google Scholar] [CrossRef]
- Ampofo, S.A.; Yunfei, S.; Opoku-Mensah, E.; Effah, D.; Tuffour, P.; Darko, D.; Asiedu-Aryeh, E. Sustainable mining: Examining the direct and configuration path of legitimacy pressure, dual embeddedness resource dependency and green mining towards resource management. Resour. Policy 2023, 86, 104252. [Google Scholar] [CrossRef]
- Ankrah, S.T.; He, Z.; Arku, J.K.; Asare-Kyire, L. Enhancing customer perception of co-production knowledge sharing: Navigating scepticism and leveraging prosociality to unlock active feedback behaviour in co-creation. J. Knowl. Manag. 2024, 29, 442–479. [Google Scholar] [CrossRef]
- Gigerenzer, G.; Gaissmaier, W. Heuristic Decision Making. Annu. Rev. Psychol. 2011, 62, 451–482. [Google Scholar] [CrossRef] [PubMed]
- Dinger, M.; Wade, J.T.; Dinger, S.; Carter, M.; Thatcher, J.B. Affect and information technology use: The impact of state affect on cognitions and IT use. Internet Res. 2023, 34, 265–293. [Google Scholar] [CrossRef]
- Gefen, D.; Karahanna, E.; Straub, D.W. Trust and TAM in online shopping: An integrated model. MIS Q. 2003, 27, 51–90. [Google Scholar] [CrossRef]
- Pakusch, C.; Bossauer, P.; Shakoor, M.; Stevens, G. Using, Sharing, and Owning Smart Cars—A Future Scenario Analysis Taking General Socio-Technical Trends into Account. In Proceedings of the 13th International Joint Conference on e-Business and Telecommunications (ICETE 2016), Lisbon, Portugal, 26–28 July 2016; pp. 19–30. [Google Scholar]
- Wang, F.; Zhang, Z.; Lin, S. Purchase intention of Autonomous vehicles and industrial Policies: Evidence from a national survey in China. Transp. Res. Part A Policy Pract. 2023, 173, 103719. [Google Scholar] [CrossRef]
- Nordhoff, S.; de Winter, J.; Kyriakidis, M.; van Arem, B.; Happee, R. Acceptance of Driverless Vehicles: Results from a Large Cross-National Questionnaire Study. J. Adv. Transp. 2018, 2018, 5382192. [Google Scholar] [CrossRef]
- Naiseh, M.; Clark, J.; Akarsu, T.; Hanoch, Y.; Brito, M.; Wald, M.; Webster, T.; Shukla, P. Trust, risk perception, and intention to use autonomous vehicles: An interdisciplinary bibliometric review. AI Soc. 2024, 40, 1091–1111. [Google Scholar] [CrossRef]




| Profile | Number | Percentage (%) | |
| Gender | Male | 854 | 68.42 |
| Female | 394 | 31.57 | |
| Age | 18–25 | 181 | 14.5 |
| 26–35 | 275 | 22.04 | |
| 36–45 | 454 | 36.38 | |
| 46–55 | 226 | 18.11 | |
| 56–65 | 112 | 8.97 | |
| Educational Qualification | Senior High School (SHS) | 178 | 14.26 |
| Bachelor’s degree | 628 | 50.32 | |
| Master’s degree and above | 320 | 25.64 | |
| Other | 122 | 9.77 | |
| Annual Income (Gh₵) | ≤10,000 | 172 | 13.78 |
| 10,001–20,000 | 317 | 25.4 | |
| 20,001–30,000 | 297 | 23.8 | |
| 30,001–50,000 | 386 | 30.93 | |
| ≥50,001 | 76 | 6.09 | |
| Driving Experience | |||
| Car driving license holder | Yes | 1009 | 80.84 |
| No | 239 | 19.15 | |
| Years of driving experience | <1 year | 52 | 4.17 |
| 1–3 years | 168 | 13.46 | |
| 4–6 years | 287 | 23 | |
| 7–10 years | 486 | 38.94 | |
| >10 years | 255 | 20.43 | |
| Electric Vehicles (EVs) Experience | Yes | 333 | 26.68 |
| No | 915 | 73.32 | |
| Cruise Control Experience | Yes | 1002 | 80.29 |
| No | 246 | 19.71 | |
| Code | Measurement Items | Loadings | Cronbach Alpha | CR | AVE |
|---|---|---|---|---|---|
| Perceived Reliability | |||||
| PRel | Autonomous vehicles are reliable. | 0.868 | 0.917 | 0.941 | 0.883 |
| PRel | I do not have suspicions about automated vehicles. | 0.846 | |||
| PRel | I would engage in other tasks while riding in an automated vehicle. | 0.765 | |||
| PRel | I feel hesitant about using an automated vehicle. | 0.932 | |||
| Technological Competence | |||||
| TC | I believe autonomous vehicles are equipped with advanced technology that can handle various driving situations. | 0.783 | 0.867 | 0.921 | 0.801 |
| TC | I trust that the technology behind autonomous vehicles is reliable and efficient. | 0.836 | |||
| TC | I feel confident that autonomous vehicles can perform tasks without human intervention. | 0.682 | |||
| TC | I am convinced that autonomous vehicle technology is capable of adapting to different road conditions and environments. | 0.941 | |||
| Perceived Ease of Use | |||||
| PEOU | Learning to operate an autonomous vehicle would be easy for me. | 0.742 | 0.975 | 0.977 | 0.938 |
| PEOU | I would find it easy to get an autonomous vehicle to do what I want. | 0.956 | |||
| PEOU | Interacting with an autonomous vehicle would not require much mental effort. | 0.923 | |||
| PEOU | I would find it easy to become skilled at using autonomous vehicles. | 0.895 | |||
| Perceived Risk | |||||
| PRisk | Autonomous vehicles are more likely to lead me to a fatal accident. | 0.732 | 0.929 | 0.928 | 0.824 |
| PRisk | Autonomous vehicles might not perform well and could crash when faced with small problems. | 0.922 | |||
| PRisk | Using autonomous vehicles would be risky. | 0.901 | |||
| PRisk | I am concerned about equipment and system failures in autonomous vehicles. | 0.881 | |||
| Intention to Use | |||||
| IU | I plan to use an autonomous vehicle in the future. | 0.955 | 0.983 | 0.975 | 0.961 |
| IU | I expect to use an autonomous vehicle in the future. | 0.958 | |||
| IU | I intend to use an autonomous vehicle in the future. | 0.981 | |||
| IU | I would recommend that my family members and friends ride in an autonomous vehicle. | 0.978 | |||
| Perceived Usefulness | |||||
| PU | Using autonomous vehicles will boost my productivity. | 0.682 | 0.884 | 0.926 | 0.792 |
| PU | Automated vehicles will help alleviate traffic congestion. | 0.837 | |||
| PU | Automated vehicles will assist with parking. | 0.853 | |||
| PU | The use of AVs will lead to a decrease in accidents. | 0.913 | |||
| Constructs | PU | PEOU | PRel | TC | PRisk | IU |
|---|---|---|---|---|---|---|
| PU | 0.882 | 0.837 | 0.591 | 0.673 | 0.569 | 0.774 |
| PEOU | 0.628 | 0.953 | 0.537 | 0.692 | 0.516 | 0.793 |
| PRel | 0.736 | 0.812 | 0.830 | 0.707 | 0.537 | 0.763 |
| TC | 0.874 | 0.803 | 0.853 | 0.908 | 0.522 | 0.833 |
| PRisk | −0.451 | −0.371 | −0.454 | −0.547 | 0.883 | 0.587 |
| IU | 0.736 | 0.831 | 0.754 | 0.772 | −0.491 | 0.983 |
| Outcome: Intention to Use Self-Driving Vehicles | ||||||||||||
|---|---|---|---|---|---|---|---|---|---|---|---|---|
| Perceived Usefulness | Perceived Reliability | |||||||||||
| 1 | 2 | 3 | 4 | 5 | 1 | 2 | 3 | 4 | 5 | |||
| 1 | 208 | 29 | 4 | 4 | 4 | 1 | 212 | 29 | 8 | 4 | 0 | |
| 16.7% | 2.3% | 0.3% | 0.3% | 0.3% | 17.0% | 2.3% | 0.6% | 0.3% | 0.0% | |||
| 2 | 37 | 106 | 66 | 28 | 3 | 2 | 34 | 115 | 72 | 30 | 8 | |
| 3.0% | 8.5% | 5.3% | 2.2% | 0.2% | 2.7% | 9.2% | 5.8% | 2.4% | 0.6% | |||
| 3 | 2 | 36 | 143 | 85 | 12 | 3 | 1 | 25 | 129 | 65 | 8 | |
| 0.2% | 2.9% | 11.5% | 6.8% | 1.0% | 0.1% | 2.0% | 10.3% | 5.2% | 0.6% | |||
| 4 | 0 | 8 | 37 | 151 | 39 | 4 | 0 | 11 | 39 | 167 | 33 | |
| 0.0% | 0.6% | 3.0% | 12.1% | 3.1% | 0.0% | 0.9% | 3.1% | 13.4% | 2.6% | |||
| 5 | 0 | 1 | 3 | 19 | 223 | 5 | 0 | 0 | 5 | 21 | 232 | |
| 0.0% | 0.1% | 0.2% | 1.5% | 17.9% | 0.0% | 0.0% | 0.4% | 1.7% | 18.6% | |||
| Perceived Ease of Use | Perceived Risk | |||||||||||
| 1 | 2 | 3 | 4 | 5 | 1 | 2 | 3 | 4 | 5 | |||
| 1 | 216 | 27 | 6 | 4 | 0 | 1 | 181 | 28 | 6 | 4 | 0 | |
| 17.3% | 2.2% | 0.5% | 0.3% | 0.0% | 14.5% | 2.2% | 0.5% | 0.3% | 0.0% | |||
| 2 | 30 | 110 | 66 | 49 | 5 | 2 | 63 | 105 | 67 | 42 | 5 | |
| 2.4% | 8.8% | 5.3% | 3.9% | 0.4% | 5.0% | 8.4% | 5.4% | 3.4% | 0.4% | |||
| 3 | 1 | 29 | 140 | 56 | 7 | 3 | 2 | 35 | 148 | 62 | 13 | |
| 0.1% | 2.3% | 11.2% | 4.5% | 0.6% | 0.2% | 2.8% | 11.9% | 5.0% | 1.0% | |||
| 4 | 0 | 12 | 38 | 163 | 31 | 4 | 0 | 10 | 29 | 169 | 30 | |
| 0.0% | 1.0% | 3.0% | 13.1% | 2.5% | 0.0% | 0.8% | 2.3% | 13.5% | 2.4% | |||
| 5 | 0 | 2 | 3 | 15 | 238 | 5 | 1 | 2 | 3 | 10 | 233 | |
| 0.0% | 0.2% | 0.2% | 1.2% | 19.1% | 0.1% | 0.2% | 0.2% | 0.8% | 18.7% | |||
| Technological Competence | ||||||||||||
| 1 | 2 | 3 | 4 | 5 | ||||||||
| 1 | 223 | 27 | 3 | 2 | 0 | Cases in bold shapes represent contrarian cases. Cases in dotted shapes represent the main effects. | ||||||
| 17.9% | 2.2% | 0.2% | 0.2% | 0.0% | ||||||||
| 2 | 23 | 115 | 59 | 40 | 1 | |||||||
| 1.8% | 9.2% | 4.7% | 3.2% | 0.1% | ||||||||
| 3 | 1 | 32 | 167 | 54 | 9 | The sets of contrarian cases are counter to the main effect size. | ||||||
| 0.1% | 2.6% | 13.4% | 4.3% | 0.7% | ||||||||
| 4 | 0 | 4 | 22 | 171 | 35 | |||||||
| 0.0% | 0.3% | 1.8% | 13.7% | 2.8% | ||||||||
| 5 | 0 | 2 | 2 | 20 | 236 | |||||||
| 0.0% | 0.2% | 0.2% | 1.6% | 18.9% | ||||||||
| Outcome: High Intention to Use | Outcome: Not-High Intention to Use | |||||
|---|---|---|---|---|---|---|
| Conditions | Consistency | Coverage | Conditions | Consistency | Coverage | |
| PU | 0.891553 | 0.912386 | PU | 0.456957 | 0.396507 | |
| PRel | 0.908374 | 0.910356 | PRel | 0.463208 | 0.393611 | |
| PEOU | 0.900674 | 0.913031 | PEOU | 0.460781 | 0.396057 | |
| PRisk | 0.836975 | 0.933805 | PRisk | 0.421106 | 0.398363 | |
| TC | 0.879382 | 0.940683 | TC | 0.437853 | 0.397135 | |
| ~PU | 0.410284 | 0.471193 | ~PU | 0.899028 | 0.875453 | |
| ~PRel | 0.394929 | 0.464581 | ~PRel | 0.894505 | 0.892214 | |
| ~PEOU | 0.404227 | 0.469249 | ~PEOU | 0.898819 | 0.884697 | |
| ~PRisk | 0.460744 | 0.484181 | ~PRisk | 0.830025 | 0.828681 | |
| ~TC | 0.436418 | 0.477969 | ~TC | 0.934600 | 0.867897 | |
| Outcome: High Intention to Use Self-Driving Vehicles | |||||||
|---|---|---|---|---|---|---|---|
| Configuration/Solutions | 1 | 2 | 3 | 4 | 5 | 6 | 7 |
| Perceived Usefulness | ⬤ | ◯ | ◯ | ⊗ | ⊗ | ⬤ | ⬤ |
| Perceived Ease of Use | ◯ | ● | ⊗ | ◯ | ● | ◯ | ⊗ |
| Perceived Reliability | ⬤ | ⬤ | ⊗ | ⬤ | ◯ | ⬤ | ◯ |
| Perceived Risk | ◯ | ◯ | ⊗ | ● | ● | ⊗ | ⊗ |
| Technological Competence | ⊗ | ⬤ | ⬤ | ⬤ | ⬤ | ◯ | ⬤ |
| Consistency | 0.924 | 0.956 | 0.935 | 0.956 | 0.951 | 0.929 | 0.955 |
| Raw Coverage | 0.373 | 0.834 | 0.319 | 0.316 | 0.321 | 0.388 | 0.322 |
| Unique Coverage | 0.004 | 0.437 | 0.008 | 0.0007 | 0.004 | 0.0023 | 0.00013 |
| Overall Solution Consistency | 0.933223 | ||||||
| Overall Solution Coverage | 0.891242 | ||||||
| Outcome: Not-High Intention to Use Self-Driving Vehicles | ||
|---|---|---|
| Configuration/Solutions | 1 | 2 |
| Perceived Usefulness | ◯ | ⊗ |
| Perceived Ease of Use | ⊗ | ⊗ |
| Perceived Reliability | ⊗ | ◯ |
| Perceived Risk | ● | ● |
| Technological Competence | ⊗ | ⊗ |
| Consistency | 0.933845 | 0.934296 |
| Raw Coverage | 0.863771 | 0.858445 |
| Unique Coverage | 0.0170264 | 0.0117004 |
| Overall Solution Consistency | 0.926261 | |
| Overall Solution Coverage | 0.875471 | |
| Outcome: High IU | |||
|---|---|---|---|
| Models | Raw Coverage | Unique Coverage | Consistency |
| PU*PRel*PEOU | 0.860004 | 0.0409976 | 0.943911 |
| PRel*PEOU*TC | 0.838461 | 0.0134037 | 0.959257 |
| ~PU*~PRel*~PEOU*~PRisk*TC | 0.302896 | 0.0176091 | 0.943099 |
| solution coverage | 0.897068 | ||
| solution consistency | 0.932857 | ||
| Outcome: Not-High IU | |||
| Models | Raw Coverage | Unique Coverage | Consistency |
| ~PU*~PEOU*~PRisk*~TC | 0.862213 | 0.862213 | 0.94008 |
| solution coverage | 0.862213 | ||
| solution consistency | 0.94008 | ||
Disclaimer/Publisher’s Note: The statements, opinions and data contained in all publications are solely those of the individual author(s) and contributor(s) and not of MDPI and/or the editor(s). MDPI and/or the editor(s) disclaim responsibility for any injury to people or property resulting from any ideas, methods, instructions or products referred to in the content. |
© 2025 by the authors. Published by MDPI on behalf of the World Electric Vehicle Association. Licensee MDPI, Basel, Switzerland. This article is an open access article distributed under the terms and conditions of the Creative Commons Attribution (CC BY) license (https://creativecommons.org/licenses/by/4.0/).
Share and Cite
Opoku-Mensah, N.; Qin, Z.; Opoku-Mensah, E.; Ankrah, S.T. Leveraging Fuzzy Set Qualitative Comparative Analysis to Explore Determinants of Intention to Use Self-Driving Vehicles in Ghana. World Electr. Veh. J. 2025, 16, 323. https://doi.org/10.3390/wevj16060323
Opoku-Mensah N, Qin Z, Opoku-Mensah E, Ankrah ST. Leveraging Fuzzy Set Qualitative Comparative Analysis to Explore Determinants of Intention to Use Self-Driving Vehicles in Ghana. World Electric Vehicle Journal. 2025; 16(6):323. https://doi.org/10.3390/wevj16060323
Chicago/Turabian StyleOpoku-Mensah, Nelson, Zhiguang Qin, Evans Opoku-Mensah, and Shadrach Twumasi Ankrah. 2025. "Leveraging Fuzzy Set Qualitative Comparative Analysis to Explore Determinants of Intention to Use Self-Driving Vehicles in Ghana" World Electric Vehicle Journal 16, no. 6: 323. https://doi.org/10.3390/wevj16060323
APA StyleOpoku-Mensah, N., Qin, Z., Opoku-Mensah, E., & Ankrah, S. T. (2025). Leveraging Fuzzy Set Qualitative Comparative Analysis to Explore Determinants of Intention to Use Self-Driving Vehicles in Ghana. World Electric Vehicle Journal, 16(6), 323. https://doi.org/10.3390/wevj16060323

