Revealing the Way to Buying New Energy Vehicles: Green Perceived Value, Green Perceived Risk, Environmental Awareness, and Green Trust
Abstract
1. Introduction
2. Conceptual Framework and Assumptions
2.1. Green Perceived Value and Purchase Intention of NEV
2.1.1. GPV
2.1.2. Dimensions of GPV
2.1.3. The Impact of GPV on Consumers’ Purchase of NEV
2.2. Green Perceived Risk and Purchase Intention of NEV
2.2.1. GPR
2.2.2. Dimensions of GPR
2.2.3. Impact of GPR on Consumers’ Purchase of NEV
2.3. The Impact of GPV on GT
2.4. GPR and GT
2.5. GT and Willingness to Purchase NEV
2.6. The Moderating Effect of Environmental Awareness
3. Research Methodology
3.1. Sample Characteristics and Data Collection
3.2. Measurement Model
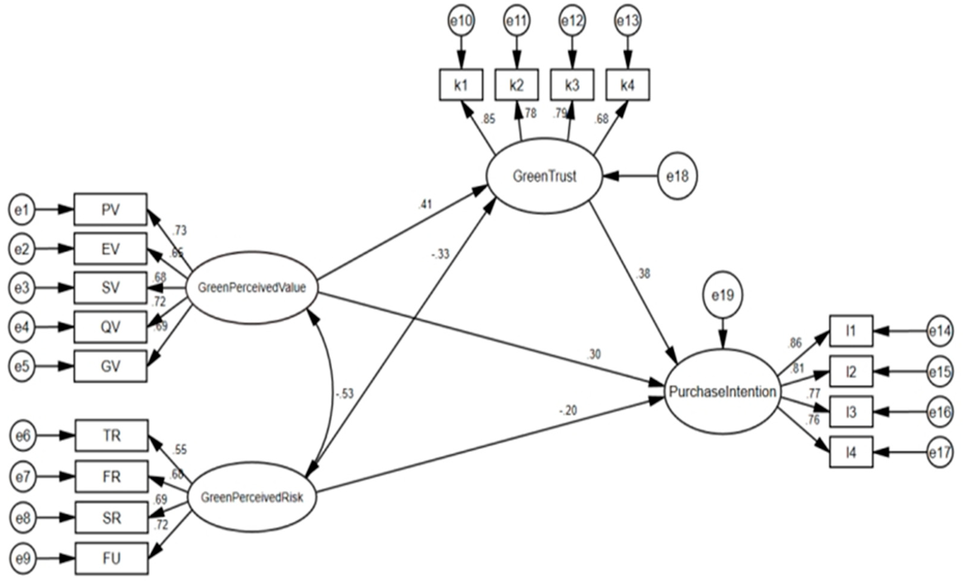
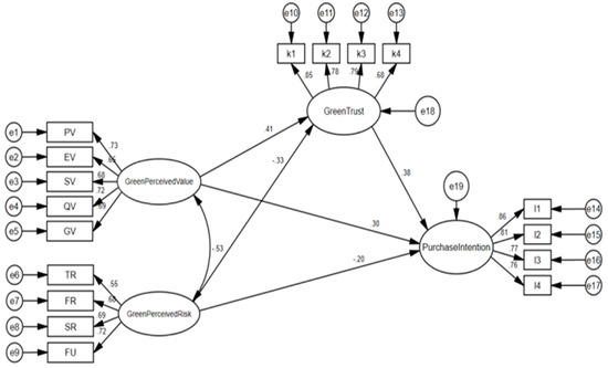
3.3. Structural Model
3.4. Adjustment Inspection
4. Discussion and Managerial Implications
4.1. Discussion
4.2. Managerial Implications
Author Contributions
Funding
Institutional Review Board Statement
Informed Consent Statement
Data Availability Statement
Acknowledgments
Conflicts of Interest
List of Abbreviations
| NEV | New Energy Vehicles |
| GPV | Green Perceived Value |
| GPR | Green Perceived Risk |
| PI | Purchase Intention |
| EA | Environmental Awareness |
Appendix A
| Variable | Item | Measuring Item |
|---|---|---|
| Price Value (PV) | PV1 | I think the current pricing of new energy vehicles is reasonable |
| PV2 | I think the price of new energy vehicles is within my acceptable range | |
| PV3 | Long-term use of new energy vehicles can save me a lot of money | |
| PV4 | I think it is worth it to buy new energy cars today | |
| PV5 | I think a series of subsidy policies provided by the government for new energy vehicles will attract me to buy them | |
| Emotional Value (EV) | EV1 | I think the intelligent equipment of new energy vehicles makes me feel comfortable |
| EV2 | The energy-saving and environmental protection characteristics of new energy reduce environmental pollution and this makes me feel happy when using it | |
| EV3 | I think new energy vehicles conform to the trend of The Times, letting me feel like I am advancing with The Times | |
| EV4 | The appearance of new energy vehicles is stylish and makes me feel happy | |
| Social Value (SV) | SV1 | I think buying a new energy car makes me feel socially responsible |
| SV2 | I think buying new energy vehicles can make it easier for me to get praise and affirmation from others | |
| SV3 | I think buying new energy cars can help me build a better personal image | |
| SV4 | I think buying new energy cars can show my personal value and identity | |
| Quality Value (QV) | QV1 | The energy consumption of new energy vehicles is small, and the battery life can meet my needs |
| QV2 | New energy vehicles have stable performance and high safety when driving | |
| QV3 | The battery life of new energy vehicles is long | |
| QV4 | New energy vehicles are simple to operate | |
| QV5 | New energy vehicles have fewer breakdowns | |
| Green value (GV) | GV1 | The use of new energy vehicles will reduce environmental pollution |
| GV2 | The use of new energy vehicles will be good for social development | |
| Time Risk (TR) | TR1 | I think it will take me a lot of time to find the right brand and product information of new energy vehicles |
| TR2 | I think it will take a lot of time to fully understand the performance and use skills of new energy vehicles | |
| Financial Risk (FR) | FR1 | I am worried that the new energy vehicle-related laws and insurance systems are not sound enough to cause financial losses |
| FR2 | I will worry about the property loss caused by the imperfect charging, maintenance, and repair facilities of new energy vehicles | |
| FR3 | I think the price of new energy vehicles is too high | |
| FR4 | I am worried about the high cost of using and maintaining new energy vehicles | |
| Security Risks (SR) | SR1 | I will worry that the technology of new energy vehicles is not safe or mature enough so may cause harm to personal safety |
| SR2 | I will worry about the potential battery safety problems in new energy vehicles that cannot be found in time when they are purchased | |
| SR3 | I worry that driving new energy vehicles for a long time will do harm to my health | |
| Functional Risk (FU) | FU1 | I am worried that the performance of new energy vehicles will not meet my expectations |
| FU2 | I am worried that the performance of the car I bought is not up to the hype | |
| FU3 | I am worried that the industry technology of new energy vehicles is not mature enough and there are certain defects | |
| Green Trust (GT) | K1 | I think the environmental reputation of green food is solid |
| K2 | I think the environmental performance of green food is reliable | |
| K3 | I think the environmental claims of green food are credible | |
| K4 | I think green food promises to protect the environment | |
| Environmental Awareness (EA) | EA1 | Waste batteries can be harmful to the environment and human health |
| EA2 | I would spend more money on products that prevent environmental pollution | |
| EA3 | Poor conditions can lead to health problems | |
| EA4 | I will support organizations that support environmental issues | |
| Purchase Intention (PI) | I1 | Compared with traditional fuel cars, I will give priority to buying new energy cars |
| I2 | I would like to buy new energy vehicles in the near future | |
| I3 | I will give priority to new energy vehicles when buying my next car | |
| I4 | I will recommend to my friends and relatives to buy new energy vehicles |
References
- André, A.; Moura, P.S.; Almeida, A.D. Technical and economic assessment of the secondary use of repurposed electric vehicle batteries in the residential sector to support solar energy. Appl. Energy 2016, 181, 120–131. [Google Scholar]
- Brian, C.; Seona, F.; Brian, M. Examining individuals preferences for hybrid electricand alternatively fuelled vehicles. Transp. Policy 2010, 17, 387. [Google Scholar]
- Harper, G.; Sommerville, R.; Kendrick, E.; Driscoll, L.; Slater, P.; Stolkin, R.; Walton, A.; Christensen, P.; Heidrich, O.; Lambert, S.; et al. Recycling lithium-ion batteries from electric vehicles. Nature 2019, 575, 75–86. [Google Scholar] [CrossRef]
- Bubeck, S.; Tomaschek, J.; Fahl, U. Perspectives of electric mobility: Total cost of ownership of electric vehicles in Germany. Transp. Pol. 2016, 50, 63–77. [Google Scholar] [CrossRef]
- Preacher, K.J.; Hayes, A.F. Asymptotic and resampling strategies for assessing and comparing indirect effects in multiple mediator models. Behav. Res. Methods 2008, 40, 879–891. [Google Scholar] [CrossRef] [PubMed]
- Crescenza, C.; Angela, M.; Angela, L.; Nunziata, R. Evaluating people’s awareness about climate changes and environmental issues: A case study. J. Clean. Prod. 2021, 324, 129244. [Google Scholar]
- Zhang, J.; Islam, M.; Jambulingam, M.; Lim, W.; Kumar, S. Leveraging environmental corporate social responsibility to promote green purchases: The case of new energy vehicles in the era of sustainable development. J. Clean. Prod. 2024, 434, 139988. [Google Scholar] [CrossRef]
- Li, J.; Ku, Y.; Liu, C.; Zhou, Y. Dual credit policy: Promoting new energy vehicles with battery recycling in acompetitive environment. J. Clean. Prod. 2020, 243, 118456. [Google Scholar] [CrossRef]
- Noel, L.; Zarazua de Rubens, G.; Kester, J.; Sovacool, B.K. Beyond emissions andeconomics: Rethinking the Co-benefits of electric vehicles (EVs) and vehicle-to-grid(V2G). Transp. Pol. 2018, 71, 130–137. [Google Scholar] [CrossRef]
- Singh, V.; Singh, V.; Vaibhav, S. A review and simple meta-analysis of factors influencing adoption of electric vehicles. Transport. Res. Transp. Environ. 2020, 86, 102436. [Google Scholar] [CrossRef]
- Brown, S.; Pyke, D.; Steenhof, P. Electric vehicles: The role and importance of standards in an emerging market. Energy Policy 2010, 38, 3797–3806. [Google Scholar] [CrossRef]
- Hensher, D.A.; Nelson, J.D.; Mulley, C. Electric car sharing as a service (ECSaaS) acknowledging the role of the car in the public mobility ecosystem and what it might mean for maas as eMaaS? Transp. Pol. 2022, 116, 212–216. [Google Scholar] [CrossRef]
- Casals, L.C.; Martinez-Laserna, E.; García, B.A.; Nieto, N. Sustainability analysis of the electric vehicle use in Europe for CO2 emissions reduction. J. Clean. Prod. 2016, 127, 425–437. [Google Scholar] [CrossRef]
- Khurana, A.; Kumar, V.V.; Sidhpuria, M. A study on the adoption of electric vehicles in India: The mediating role of attitude. Vision. J. Bus. Perspect. 2019, 24, 23–34. [Google Scholar] [CrossRef]
- Tarei, P.K.; Chand, P.; Gupta, H. Barriers to the adoption of electric vehicles:evidence from India. J. Clean. Prod. 2021, 291, 125847. [Google Scholar] [CrossRef]
- Shankar, A.; Kumari, P. Exploring the enablers and inhibitors of electric vehicle adoption intention from sellers’perspective in India: A view of the dual-factor model. Int. J. Nonprofit Volunt. Sect. Mark. 2019, 24, e1662. [Google Scholar] [CrossRef]
- Yu, R.; Cong, L.; Hui, Y.; Zhao, D.; Yu, B. Life cycle CO2 emissions for the new energy vehicles in China drawing on the reshaped survival pattern. Sci. Total Environ. 2022, 826, 154102. [Google Scholar] [CrossRef]
- Lien, C.H.; Ling, H.Y.; Yeow, J.; Hassan, A.; Arif, M. The infuence of green consumption cognition of consumers on behavioral intention- A case study of resturant service industry. Afr. J. Bus. Manag. 2011, 6, 7888–7895. [Google Scholar]
- Guo, M.; Tan, C.; Wu, L.; Peng, J.; Ren, R.; Chiu, C. Determinants of Intention to Purchase Bottled Water Based on Business Online Strategy in China: The Role of Perceived Risk in the Theory of Planned Behavior. Int. J. Environ. Res. Public Health 2021, 18, 10729. [Google Scholar] [CrossRef]
- Huda, M.; Hartati, N.; Gunawan, I.; Luthfi, F. Revealing consumer attitudes towards green products: The role of environmental awareness, perceived value, and media influence on zero waste products purchase intentions. IOP Conf. Ser. Earth Environ. Sci. 2023, 1267, 012009. [Google Scholar] [CrossRef]
- Kautish, P.; Paul, J.; Sharma, R. The moderating influence of environmental consciousness and recycling intentions on green purchase behavior. J. Clean. Prod. 2019, 228, 1425–1436. [Google Scholar] [CrossRef]
- Zheng, C.; Ling, S.; Cho, D. How Social Identity Affects Green Food Purchase Intention: The Serial Mediation Effect of Green Perceived Value and Psychological Distance. Behav. Sci. 2023, 13, 664. [Google Scholar] [CrossRef] [PubMed]
- Ogbeibu, S.; Emelifeonwu, J.; Senadjki, A.; Gaskin, J.; Jari, K.O. Technological turbulence and greening of team creativity, product innovation, and human resource management: Implications for sustainability. J. Clean. Prod. 2020, 244, 118703. [Google Scholar] [CrossRef]
- Vittersø, G.; Tangeland, T. The role of consumers in transitions towards sustainable food consumption. The case of organic food in Norway. J. Clean. Prod. 2015, 92, 91–99. [Google Scholar] [CrossRef]
- Khalid, A.M.; Khuman, Y.S. Electric vehicles as a means to sustainable consumption: Improving adoption and perception in India. In Socially Responsible Consumption and Marketing in Practice; Springer: Singapore, 2022; pp. 325–345. [Google Scholar]
- Brochado, A.; Teiga, N.; Oliveira-Brochado, F. The ecological conscious consumer behaviourbehavior: Are the activists different? Int. J. Consum. Stud. 2017, 41, 138–146. [Google Scholar] [CrossRef]
- Kim, S.; Seock, Y.K. Impacts of health and environmental consciousness on young female consumers’ attitude towards and purchase of natural beauty products. Int. J. Consum. Stud. 2009, 33, 627–638. [Google Scholar] [CrossRef]
- Laroche, M.; Bergeron, J.; Barbaro-Forleo, G. Targeting consumers who are willing to pay more for the environmentally friendly products. J. Consum. 2001, 18, 503–520. [Google Scholar] [CrossRef]
- Wang, Z.; Dong, X.; Yin, J. Antecedents of urban residents’ separate collection intentions for household solid waste their willingness to pay: Evidence from China. J. Clean. Prod. 2018, 173, 256–264. [Google Scholar] [CrossRef]
- Dang, V.; VoThanh, T.; Wang, J. Luxury hotels’ green practices and consumer brand identification: The roles of perceived green service innovation and perceived values. Bus. Strategy Environ. 2023, 32, 4568–4583. [Google Scholar] [CrossRef]
- Nupur, A.; Parul, M. Green perceived value and intention to purchase sustainable apparel among Gen Z: The moderated mediation of attitudes. J. Glob. Fash. Mark. 2022, 13, 168–185. [Google Scholar]
- Lee, H.J.; Goudeau, C. Consumers’ beliefs, attitudes, and loyalty in purchasing organic foods. Br. Food J. 2014, 116, 918–930. [Google Scholar] [CrossRef]
- Morgan, R.M.; Hunt, S.D. The Commitment Trust Theory of Relationship Marketing. J. Mark. 1994, 58, 20–38. [Google Scholar] [CrossRef]
- Curvelo, I.C.G.; Watanabe, E.A.d.M.; Alfinito, S. Purchase intention of organic food under the influence of attributes, consumer trust and perceived value. Rev. Gest. 2019, 26, 198–211. [Google Scholar] [CrossRef]
- Chen, Y.S.; Chang, C.H. Enhance green purchase intentions: The roles of green perceived value, green perceive drisk, and green trust. Manag. Decis. 2012, 50, 502–520. [Google Scholar] [CrossRef]
- Paço, A.; Lavrador, T. Environmental knowledge and attitudes and behaviours towards energy consumption. J. Envrion. Manag. 2017, 197, 384–392. [Google Scholar] [CrossRef]
- Christidis, P.; Navajas Cawood, E.; Fiorello, D. Challenges for urban transport policy after the COVID-19 pandemic: Main findings from a survey in 20 European cities. Transp. Pol. 2022, 129, 105–116. [Google Scholar] [CrossRef]
- Hsu, C.; Fingerman, K. Public electric vehicle charger access disparities across race and income in California. Transp. Pol. 2021, 100, 59–67. [Google Scholar] [CrossRef]
- O’Neill, E.; Moore, D.; Kelleher, L.; Brereton, F. Barriers to electric vehicle uptake in Ireland: Perspectives of car-dealers and policy-makers. Case Stud. Transp. Policy 2019, 7, 118–127. [Google Scholar] [CrossRef]
- Ahmed, H.; Yehia, E.; Nadir, A. Perceived Environmental Corporate Social Responsibility Effect on Green Perceived Value and Green Attitude in Hospitality and Tourism Industry: The Mediating Role of Environmental Well-Being. Sustainability 2023, 15, 4746. [Google Scholar] [CrossRef]
- Yin, C.; Huang, Z. The evolving policy network in sustainable transitions: The case of new energy vehicle niche in China. J. Clean. Prod. 2023, 411, 137299. [Google Scholar] [CrossRef]
- Woodruff, R.B. Customer value: The next source for competitive advantage. J. Acad. Mark. Sci. 1997, 25, 139–153. [Google Scholar] [CrossRef]
- Chen, C.C.; Hsiao, K.L.; Wu, S.J. Purchase intention in social commerce: An empirical examination of perceived value and social awareness. Libr. Hi Tech 2018, 36, 583–604. [Google Scholar] [CrossRef]
- Wang, Y.; Gu, J.; Wang, S.; Wang, J. Understanding consumers’ willingness to use ride-sharing services: The roles of perceived value and perceived risk. Transp. Res. Part C Emerg. Technol. 2019, 105, 504–519. [Google Scholar] [CrossRef]
- Vishwakarma, P.; Mukherjee, S.; Datta, B. Travelers’ intention to adopt virtual reality: A consumer value perspective. J. Destin. Mark. Manag. 2020, 17, 100456. [Google Scholar] [CrossRef]
- Kim, M.K.; Oh, J.; Park, J.H.; Joo, C. Perceived value and adoption intention for electric vehicles in Korea: Moderating effects of environmental traits and govenmnent supports. Energy 2018, 159, 799–809. [Google Scholar] [CrossRef]
- Zhao, S.; Chen, L. Exploring Residents’ Purchase Intention of Green Housings in China: An Extended Perspective of Perceived Value. Int. J. Environ. Res. Public Health 2021, 18, 4074. [Google Scholar] [CrossRef]
- Zhang, Y.; Xiao, C.; Zhou, G. Willingness to pay a price premium for en ergy-saving appliances: Role of perceived value and energy efficiency labeling. J. Clean. Prod. 2020, 242, 118555. [Google Scholar] [CrossRef]
- Teng, C.; Lu, A.; Huang, T. Drivers of consumers’ behavioral intention toward green hotels. Int. J. Contemp. Hosp. Manag. 2018, 30, 1134–1151. [Google Scholar] [CrossRef]
- Soutar, S. Consumer perceived value: The development of a multiple item scale. J. Retail. 2001, 77, 203–220. [Google Scholar]
- Roh, T.; Seok, J.; Kim, Y. Unveiling ways to reach organic purchase: Green perceived value, perceived knowledge, attitude, subjective norm, and trust. J. Retail. Consum. Serv. 2022, 67, 102988. [Google Scholar] [CrossRef]
- Schlosser, A.E.; White, T.B.; Lloyd, S.M. (electronic) converting web site visitors into buyers: How web site investment increases consumer trusting beliefs and online purchase intentions. J. Mark. 2006, 70, 133–148. [Google Scholar] [CrossRef]
- Kahn, M. Do greens drive hybrids or hummers? Environmental ideology as a determinant ofconsumer choice. J. Environ. Econ. Manag. 2007, 54, 129–145. [Google Scholar] [CrossRef]
- Cunningham, S.M. The Major Dimensions of Perceived Risk. In Risk Taking and Information Handing in Consumer Behavior; Cox Donald, F., Ed.; Graduate School of Business Administration, Harvard University Press: Boston, MA, USA, 1967; pp. 82–111. [Google Scholar]
- Harridge-March, S. Can the Building of Trust Consumer Perceived Risk Online. Mark. Intell. Plan. 2006, 24, 746–761. [Google Scholar] [CrossRef]
- Ai, X.; Han, Z.; Zhang, Q. Extreme weather experience and climate change risk perceptions: The roles of partisanship and climate change cause attribution. Int. J. Disaster Risk Reduct. 2024, 108, 104511. [Google Scholar] [CrossRef]
- Cerri, J.; Testa, F.; Rizzi, F. The more I care, the less I will listen to you: How information, environmental concern and ethical production influence consumers’ attitudes and the purchasing of sustainable products. J. Clean. Prod. 2018, 175, 343–353. [Google Scholar] [CrossRef]
- Tao, S.; Irniza, B.; Nor, E.; Ong, T. The mediating role of pro-environmental attitude and intention on the translation from climate change health risk perception to pro-environmental behavior. Sci. Rep. 2024, 14, 9831. [Google Scholar]
- Chen, Y.; Chang, C. Towards green trust: The infuences of green perceived quality, green perceived risk, and green satisfaction. Manag. Decis. 2013, 51, 63–82. [Google Scholar] [CrossRef]
- Chen, Y.H.; Hsu, I.C.; Lin, C.C. Website Attributes That Increase Consumer Purchase Intention: A Conjoint Analysis. J. Bus. Res. 2010, 63, 1007–1014. [Google Scholar] [CrossRef]
- Chi, N.T.K. Ethical consumption behavior towards eco-friendly plastic products: Implication for cleaner production. Clean. Responsible Consum. 2022, 5, 100055. [Google Scholar] [CrossRef]
- Laufer, W. Social Account ability and Corporate Green Washing. J. Bus. Ethics 2003, 43, 253–261. [Google Scholar] [CrossRef]
- Cheng, Y.; Huang, T. High speed rail passengers’ mobile ticketing adoption. Transp. Res. Part C Emerg. Technol. 2013, 30, 143–160. [Google Scholar] [CrossRef]
- Li, G.; Yang, P.; Zheng, S. The influence of factor brand perceived value on consumers’ repurchase intention: An empirical study mediated by brand trust. Manag. Mod. 2019, 39, 70–73. [Google Scholar]
- Thøgersen, J. Transport-related lifestyle and environmentally-friendly travel mode choices: A multi-level approach. Transp. Res. Part A Policy Pract. 2018, 107, 166–186. [Google Scholar] [CrossRef]
- Thakur, M.; Madhu Kumar, R. Analysing the aspects of sustainable consumption and impact of product quality, perceived value, and trust on the green product consumption. Int. Soc. Sci. J. 2023, 73, 499–513. [Google Scholar] [CrossRef]
- Corritore, C.; Wiedenbeck, S.; Kracher, B. Online Trust and Health Information Websites.International. J. Technol. Hum. Interact. 2012, 8, 92–115. [Google Scholar]
- Habich-Sobiegalla, S.; Kostka, G.; Anzinger, N. Citizens’ electric vehicle purchase intentions in China: An analysis of micro-level and macro-level factors. Transp. Pol. 2019, 79, 223–233. [Google Scholar] [CrossRef]
- Shiri, N.; Jafari-Sadeghi, V. Corporate social responsibility and green behaviour: Towards sustainable food-business development. Corp. Soc. Responsib. Environ. Manag. 2023, 30, 605–620. [Google Scholar] [CrossRef]
- Kamboj, S.; Matharu, M.; Gupta, M. Examining consumer purchase intention towards organic food: An empirical study. Clean. Responsible Consum. 2023, 9, 100121. [Google Scholar] [CrossRef]
- Viet, N.; Tran, T.; Ngo, K. Corporate social responsibility and behavioral intentions in an emerging market: The mediating roles of green brand image and green trust. Clean. Responsible Consum. 2024, 12, 100170. [Google Scholar] [CrossRef]
- Chan, R. Determinants of Chinese consumers’ green purchase behavior. Psychol. Mark. 2001, 18, 389–413. [Google Scholar] [CrossRef]
- Peattie, K. Green consumption: Behavior and norms. Annu. Rev. Environ. Resour. 2010, 35, 195–228. [Google Scholar] [CrossRef]
- Koklic, M.; Golob, U.; Podnar, K.; Zabkar, V. The interplay of past consumption, attitudes and personal norms in organic food buying. Appetite 2019, 137, 27–34. [Google Scholar] [CrossRef]
- Delang, C.; Cheng, W. Consumers’ attitudes towards electric cars: A case study of Hong Kong. Transp. Res. Part 2012, 17, 492–494. [Google Scholar] [CrossRef]
- Wei, C.; Chiang, C.; Kou, T.; Lee, B. Toward sustainable livelihoods: Investigating the drivers of purchase behavior for green products. Bus. Strategy Environ. 2017, 26, 626–639. [Google Scholar] [CrossRef]
- Choo, S.; Vafaei-Zadeh, A.; Hanifah, H.; Thurasamy, R. Predicting electric vehicles adoption: A synthesis of perceived risk, benefit and the NORM activation model. Res. Transp. Bus. Manag. 2024, 56, 101183. [Google Scholar] [CrossRef]
- Rajput, N.; Bajaj, P.; Batra, G. Environmentally conscious consumer behavior: An empirical study. Res. J. Commer. Behav. Sci. 2012, 2, 20–36. [Google Scholar]
- White, L.V.; Sintov, N.D. You are what you drive: Environmentalist and social innovator symbolism drives electric vehicle adoption intentions. Transp. Res. Part A Policy Pract. 2017, 99, 94–113. [Google Scholar] [CrossRef]
- Raj, S.; Singh, A.; Lascu, D.N. Green smartphone purchase intentions: A conceptual framework empirical investigation of Indian consumers. J. Clean. Prod. 2023, 403, 136658. [Google Scholar] [CrossRef]
- Ringle, C.M.; Da Silva, D.; Bido, D.D. Modelagem de equações estruturais com utilização do SmartPLS. Rev. Bras. De Mark. 2014, 13, 56–73. [Google Scholar] [CrossRef]
- Henseler, J.; Sarstedt, M. Goodness-of-fit indices for partial least squares path modeling. Comput. Stat. 2013, 28, 565–580. [Google Scholar] [CrossRef]
- Hu, L.; Bentler, P.M. Cutoff criteria for fit indexes in covariance structure analysis:conventional criteria versus new alternatives. Struct. Equ. Model. A Multidiscip. J. 1999, 6, 1–55. [Google Scholar] [CrossRef]
- Dawson, J.F. Moderation in management research: What, why, when, and how. J. Bus. Psychol. 2014, 29, 1–19. [Google Scholar] [CrossRef]
- Tan, H.; Zhao, X.; Yang, J. Exploring the influence of anxiety, pleasure and subjective knowledge on public acceptance of fully autonomous vehicles. Comput. Hum. Behav. 2022, 131, 107187. [Google Scholar] [CrossRef]
- Wong, G.; Wong, K.; Lau, T.; Lee, J.; Kok, Y. Study of intention to use renewable energy technology in Malaysia using TAM and TPB. Renew Energy 2024, 221, 119787. [Google Scholar] [CrossRef]
- Yadav, R.; Pathak, G.S. Young consumers’intention towards buying green products in a developing nation: Extending the theory of planned behavior. J. Clean. Prod. 2016, 135, 732–739. [Google Scholar] [CrossRef]





| Characteristics | Category | Frequency (N) | Percent (%) |
|---|---|---|---|
| Gender | Male | 67 | 22 |
| Female | 237 | 78 | |
| Age | ≤25 s | 242 | 79.6 |
| 35 s | 54 | 17.8 | |
| 45 s | 5 | 1.6 | |
| ≥55 s | 3 | 1 | |
| Monthly gross income | 2000–5000 | 199 | 65.5 |
| 5001–8000 | 70 | 23 | |
| 8001–15,000 | 27 | 8.9 | |
| 15,001–20,000 | 8 | 2.6 | |
| Regions | Pearl River Delta region | 141 | 46.4 |
| other areas | 52 | 17.1 | |
| Yangtze River Delta region | 24 | 7.9 | |
| Beijing–Tianjin Wing Area | 87 | 28.6 | |
| Professionals | General staff | 216 | 71.1 |
| Senior management | 52 | 17.1 | |
| Technical professionals | 12 | 3.9 | |
| Civil servants | 9 | 3 | |
| Others | 15 | 4.9 | |
| Education degree | Senior high school or below | 4 | 1.3 |
| Junior college | 20 | 6.6 | |
| Bachelor | 253 | 83.2 | |
| Master or above | 27 | 8.9 |
| Constructs | Items | Standardized Factor Loadings | Cronbach’s Alpha | CR | AVE |
|---|---|---|---|---|---|
| GPV | PV | 0.771 | 0.861 | 0.866 | 0.564 |
| EV | 0.697 | 0.823 | |||
| SV | 0.74 | 0.879 | |||
| QV | 0.781 | 0.872 | |||
| GV | 0.763 | 0.836 | |||
| GPR | TR | 0.607 | 0.738 | 0.828 | 0.549 |
| FR | 0.738 | 0.815 | |||
| SR | 0.806 | 0.791 | |||
| Fr | 0.796 | 0.844 | |||
| GT | GT1 | 0.859 | 0.852 | 0.857 | 0.601 |
| GT2 | 0.771 | ||||
| GT3 | 0.789 | ||||
| GT4 | 0.67 | ||||
| EA | EA1 | 0.905 | 0.901 | 0.902 | 0.699 |
| EA2 | 0.863 | ||||
| EA3 | 0.722 | ||||
| EA4 | 0.843 | ||||
| PI | PI1 | 0.867 | 0.875 | 0.876 | 0.64 |
| PI2 | 0.811 | ||||
| PI3 | 0.763 | ||||
| PI4 | 0.753 |
| Variable | GPV | GPR | GT | EA | PI |
|---|---|---|---|---|---|
| GPV | 0.751 | ||||
| GPR | −0.425 ** | 0.741 | |||
| GT | 0.497 ** | −0.455 ** | 0.775 | ||
| EA | 0.349 ** | −0.177 ** | 0.315 ** | 0.836 | |
| PI | 0.532 ** | −0.473 ** | 0.586 ** | 0.364 ** | 0.800 |
| Fit Indicator | CNIN/DF | RMR | GFI | AGFI | RMSEA | IFI | CFI | NFI | TLI |
|---|---|---|---|---|---|---|---|---|---|
| Fit standard | <3 | <0.08 | >0.9 | >0.8 | <0.08 | >0.9 | >0.9 | >0.9 | >0.9 |
| Statistics | 1.261 | 0.023 | 0.946 | 0.926 | 0.029 | 0.987 | 0.987 | 0.941 | 0.984 |
| Path | Standardized Coefficient | p Value | Hypothesis Supported? | ||
|---|---|---|---|---|---|
| GT | <— | GPV | 0.413 | 0.000 *** | Yes |
| GT | <— | GPR | −0.329 | 0.000 *** | Yes |
| PI | <— | GPV | 0.295 | 0.000 *** | Yes |
| PI | <— | GPR | −0.204 | 0.006 *** | Yes |
| PI | <— | GT | 0.378 | 0.000 *** | Yes |
| Path | Standardized Effect Size | Bias-Corrected | Percentile | ||
|---|---|---|---|---|---|
| 95%CI | 95%CI | ||||
| Lower | Upper | Lower | Upper | ||
| Total effect | |||||
| GPV —> PI | 0.451 | 0.308 | 0.592 | 0.295 | 0.584 |
| GPR —> PI | −0.328 | −0.495 | −0.15 | −0.506 | −0.162 |
| Indirect effect | |||||
| GPV —> GT —> PI | 0.156 | 0.069 | 0.26 | 0.061 | 0.251 |
| GPR —> GT —> PI | −0.124 | −0.242 | −0.053 | −0.228 | −0.044 |
| Direct effect | |||||
| GPV —> PI | 0.295 | 0.118 | 0.466 | 0.113 | 0.463 |
| GPR —> PI | −0.204 | −0.364 | −0.027 | −0.381 | −0.045 |
| Variable | PI | ||
|---|---|---|---|
| Model 1 | Model 2 | Model 3 | |
| Estimates | Estimates | Estimates | |
| Gender | 0.001 | 0.043 | 0.011 |
| Age | 0.082 | 0.033 | 0.028 |
| Monthly disposable income | −0.154 ** | −0.051 | −0.111 * |
| Regions | 0.091 | 0.062 | 0.059 |
| Professionals | 0.011 | −0.052 | −0.04 |
| Education level | −0.028 | −0.024 | −0.042 |
| GPV | 0.513 *** | −0.342 *** | 0.567 *** |
| EA | 0.169 ** | 0.35 *** | 0.151 ** |
| EA × GPV | 0.124 * | ||
| EA × GPR | 0.166 ** | ||
| EA × GT | 0.138 ** | ||
| R2 | 0.361 | 0.342 | 0.414 |
| ΔR2 | 0.013 | 0.019 | 0.015 |
| F | 18.485 *** | 16.991 *** | 23.042 *** |
Disclaimer/Publisher’s Note: The statements, opinions and data contained in all publications are solely those of the individual author(s) and contributor(s) and not of MDPI and/or the editor(s). MDPI and/or the editor(s) disclaim responsibility for any injury to people or property resulting from any ideas, methods, instructions or products referred to in the content. |
© 2024 by the authors. Published by MDPI on behalf of the World Electric Vehicle Association. Licensee MDPI, Basel, Switzerland. This article is an open access article distributed under the terms and conditions of the Creative Commons Attribution (CC BY) license (https://creativecommons.org/licenses/by/4.0/).
Share and Cite
Su, H.; Wan, Y. Revealing the Way to Buying New Energy Vehicles: Green Perceived Value, Green Perceived Risk, Environmental Awareness, and Green Trust. World Electr. Veh. J. 2024, 15, 499. https://doi.org/10.3390/wevj15110499
Su H, Wan Y. Revealing the Way to Buying New Energy Vehicles: Green Perceived Value, Green Perceived Risk, Environmental Awareness, and Green Trust. World Electric Vehicle Journal. 2024; 15(11):499. https://doi.org/10.3390/wevj15110499
Chicago/Turabian StyleSu, Haiyang, and Yuanyuan Wan. 2024. "Revealing the Way to Buying New Energy Vehicles: Green Perceived Value, Green Perceived Risk, Environmental Awareness, and Green Trust" World Electric Vehicle Journal 15, no. 11: 499. https://doi.org/10.3390/wevj15110499
APA StyleSu, H., & Wan, Y. (2024). Revealing the Way to Buying New Energy Vehicles: Green Perceived Value, Green Perceived Risk, Environmental Awareness, and Green Trust. World Electric Vehicle Journal, 15(11), 499. https://doi.org/10.3390/wevj15110499
