A Software Defined Radio Implementation of Non-Orthogonal Multiple Access with Reliable Decoding via Error Correction
Abstract
1. Introduction
2. Related Work
2.1. The End-to-End NOMA Prototype Gap
2.2. Power-Domain NOMA Designs
2.3. Robust Waveform and Coding Designs, Mobility, and Coexistence
2.4. Contributions
- We develop an end-to-end two-user NOMA system transmitting packets and including matched filtering, offset estimation and correction, SIC decoding, and waveform reconstruction (subtraction) in a complete over-the-air workflow.
- Our goal is to mitigate SIC error propagation in the decoding process. Thus, we incorporate rate-1/2 convolutional coding and Viterbi decoding to improve the reliability mechanism in the prototype’s processing chain.
- An uplink NOMA scenario is demonstrated by utilizing the dual transmit channels sharing the same oscillator (Pluto Rev-C dual-channel capability). Our proposed implementation utilizes the inherent synchronization and also makes the uplink SIC feasible without requiring expensive timing hardware.
- The proposed prototype is evaluated using a Monte Carlo analysis, where we capture measurements regarding the end-to-end latency, BER, and success rate in order to reflect on the practical performance under real SDR control and processing conditions.
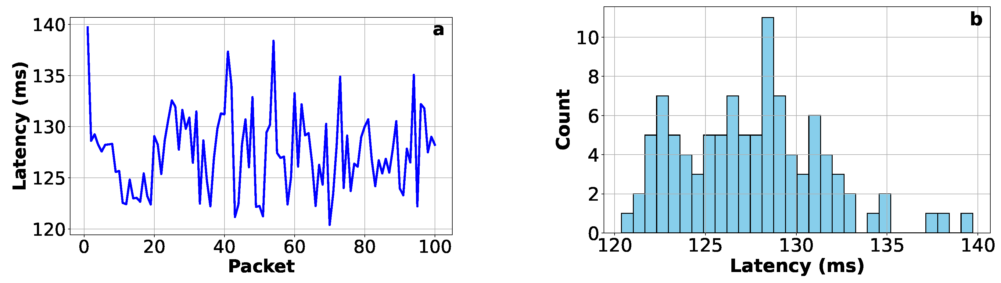
- Aiming at evaluating the end-to-end performance, we quantify the effect of host–SDR interaction and processing overheads, i.e., observed latency and jitter behavior, which is typically not provided in theoretical studies of NOMA implementation.
2.5. Outline
3. Non-Orthogonal Multiple Access
3.1. Downlink NOMA
3.2. Uplink NOMA
3.3. Successive Interference Cancellation
3.4. Limitations and Overheads
4. Proposed Method
4.1. Packet Structure
4.2. Downlink Implementation
4.2.1. Transmitter Pipeline
4.2.2. Receiver Pipeline
4.3. Uplink Implementation
4.3.1. Transmitter Pipeline
4.3.2. Receiver Pipeline
5. Testing & Validation
5.1. Downlink Results
5.2. Uplink Results
5.3. Comparative Analysis
5.4. Analysis of the Observed BER
6. Conclusions
Author Contributions
Funding
Data Availability Statement
Conflicts of Interest
References
- Gao, S.; Wang, Y.; Feng, N.; Wei, Z.; Zhao, J. Deep reinforcement learning-based video offloading and resource allocation in NOMA-enabled networks. Future Internet 2023, 15, 184. [Google Scholar] [CrossRef]
- Diamanti, M.; Fragkos, G.; Tsiropoulou, E.E.; Papavassiliou, S. Unified User Association and Contract-Theoretic Resource Orchestration in NOMA Heterogeneous Wireless Networks. IEEE Open J. Commun. Soc. 2020, 1, 1485–1502. [Google Scholar] [CrossRef]
- Wang, J.; Song, X.; Ma, Y. A novel resource allocation scheme in NOMA-based cellular network with D2D communications. Future Internet 2020, 12, 8. [Google Scholar] [CrossRef]
- Diamanti, M.; Tsiropoulou, E.E.; Papavassiliou, S. The Joint Power of NOMA and Reconfigurable Intelligent Surfaces in SWIPT Networks. In Proceedings of the 2021 IEEE 22nd International Workshop on Signal Processing Advances in Wireless Communications (SPAWC), Lucca, Italy, 27–30 September 2021; IEEE: New York, NY, USA, 2021; pp. 621–625. [Google Scholar] [CrossRef]
- Li, R.; Xu, L. Joint Optimization of Radio and Computational Resource Allocation in Uplink NOMA-Based Remote State Estimation. Sensors 2025, 25, 4686. [Google Scholar] [CrossRef]
- Wu, C.J.; Lin, C.Y.; Huang, Y.C. Polar Coding and Early SIC Decoding for Uplink Heterogeneous NOMA. Entropy 2025, 27, 1167. [Google Scholar] [CrossRef]
- Analog Devices, Inc. ADALM-PLUTO Evaluation Board—Software-Defined Radio Active Learning Module. 2026. Available online: https://www.analog.com/en/resources/evaluation-hardware-and-software/evaluation-boards-kits/adalm-pluto.html (accessed on 10 January 2026).
- Tae-Kyoung, K. BER-Constrained Power Allocation for Uplink NOMA Systems with One-Bit ADCs. Mathematics 2025, 13, 4039. [Google Scholar]
- Rauniyar, A.; Østerbø, O.N.; Håkegård, J.E.; Engelstad, P. Exploiting cooperative downlink NOMA in D2D communications. Sensors 2023, 23, 3958. [Google Scholar] [CrossRef]
- Mohsan, S.A.H.; Li, Y.; Zhang, Z.; Ali, A.; Xu, J. Uplink and downlink noma based on a novel interference coefficient estimation strategy for next-generation optical wireless networks. Photonics 2023, 10, 569. [Google Scholar] [CrossRef]
- Wang, Z.; Liu, Y.; Mu, X.; Ding, Z. NOMA Inspired Interference Cancellation for Integrated Sensing and Communication. In Proceedings of the ICC 2022—IEEE International Conference on Communications, Seoul, Republic of Korea, 16–20 May 2022; IEEE: New York, NY, USA, 2022; pp. 3154–3159. [Google Scholar] [CrossRef]
- Abeywickrama, S.; Liu, L.; Chi, Y.; Yuen, C. Over-the-Air Implementation of Uplink NOMA. In Proceedings of the GLOBECOM 2017—2017 IEEE Global Communications Conference, Singapore, 4–8 December 2017; IEEE: New York, NY, USA, 2017; pp. 1–6. [Google Scholar] [CrossRef]
- Ding, Z.; Schober, R.; Poor, H.V. Unveiling the Importance of NOMA for Reducing AoI. In Proceedings of the ICC 2023—IEEE International Conference on Communications, Rome, Italy, 28 May–1 June 2023; IEEE: New York, NY, USA, 2023; pp. 2233–2238. [Google Scholar] [CrossRef]
- Allouis, A.; Dayoub, I. PHY/MAC Cross-Layer Design using NOMA for Next Generation C-V2X. In Proceedings of the ICC 2025—IEEE International Conference on Communications, Montreal, QC, Canada, 8–12 June 2025; IEEE: New York, NY, USA, 2025; pp. 5664–5669. [Google Scholar] [CrossRef]
- Liu, X.; Lin, M.; Guo, H.; Tan, M.; Ouyang, J.; Quck, T.Q. Low-Complexity Downlink Transmission with NOMA for IRS-Aided Integrated Satellite-Terrestrial Network. In Proceedings of the GLOBECOM 2023—2023 IEEE Global Communications Conference, Kuala Lumpur, Malaysia, 4–8 December 2023; IEEE: New York, NY, USA, 2023; pp. 1411–1416. [Google Scholar] [CrossRef]
- Ouyang, C.; Zhang, X.; Liu, Y. Performance Analysis of Downlink NOMA-ISAC. In Proceedings of the GLOBECOM 2023—2023 IEEE Global Communications Conference, Kuala Lumpur, Malaysia, 4–8 December 2023; IEEE: New York, NY, USA, 2023; pp. 7393–7398. [Google Scholar] [CrossRef]
- Ling, B.; Dong, C.; Dai, J.; Lin, J. Multiple Decision Aided Successive Interference Cancellation Receiver for NOMA Systems. IEEE Wirel. Commun. Lett. 2017, 6, 498–501. [Google Scholar] [CrossRef]
- Xu, Y.; Fang, F.; Wang, S.; Cai, D. SIC-Free NOMA Designs Via Symbol-Level Precoding. In Proceedings of the GLOBECOM 2023—2023 IEEE Global Communications Conference, Kuala Lumpur, Malaysia, 4–8 December 2023; IEEE: New York, NY, USA, 2023; pp. 3621–3626. [Google Scholar] [CrossRef]
- Zohdy, M.; Tajer, A.; Shamai, S. Broadcast Approach to Uplink NOMA: Queuing Delay Analysis. Entropy 2022, 24, 1757. [Google Scholar] [CrossRef] [PubMed]
- Garnier, J.R.; Fabre, A.; Farès, H.; Bonnefoi, R. On the Performance of QPSK Modulation Over Downlink NOMA: From Error Probability Derivation to SDR-Based Validation. IEEE Access 2020, 8, 66495–66507. [Google Scholar] [CrossRef]
- Miuccio, L.; Panno, D.; Riolo, S. An Energy-Efficient DL-Aided Massive Multiple Access Scheme for IoT Scenarios in Beyond 5G Networks. IEEE Internet Things J. 2023, 10, 7936–7959. [Google Scholar] [CrossRef]
- Islam, S.M.R.; Avazov, N.; Dobre, O.A.; Kwak, K.-s. Power-Domain Non-Orthogonal Multiple Access (NOMA) in 5G Systems: Potentials and Challenges. IEEE Commun. Surv. Tutor. 2017, 19, 721–742. [Google Scholar] [CrossRef]
- Rezvani, S.; Jorswieck, E.A.; Yamchi, N.M.; Javan, M.R. Optimal SIC Ordering and Power Allocation in Downlink Multi-Cell NOMA Systems. IEEE Trans. Wirel. Commun. 2022, 21, 3553–3569. [Google Scholar] [CrossRef]
- Sirait, R.; Hardjawana, W.; Wibisono, G. Performance of Downlink NOMA for a Massive IoT Network Over a Nakagami-m Fading Channel With Optimized Power Allocation. IEEE Access 2023, 11, 67779–67790. [Google Scholar] [CrossRef]
- Khan, A.R.; Sohaib, S. Cooperative NOMA, Prototyping and Experimental Evaluation Using SDR. IEEE Trans. Veh. Technol. 2021, 70, 2872–2876. [Google Scholar] [CrossRef]
- Hesam, A.; Bastami, A.H.; Abdel-Hafez, M.A. Performance Analysis of NOMA-Based Transmission in Two-Way Relay Network. IEEE Access 2024, 12, 37051–37068. [Google Scholar] [CrossRef]
- Ding, Z. A Study on the Optimality of Downlink Hybrid NOMA. IEEE Signal Process. Lett. 2025, 32, 511–515. [Google Scholar] [CrossRef]
- Yahya, H.; Alsusa, E.; Al-Dweik, A. Design and Performance Analysis of Multirate-NOMA. IEEE Open J. Commun. Soc. 2024, 5, 4354–4370. [Google Scholar] [CrossRef]
- Sherazi, S.; Kim, S.W.; Khokhar, A. Covert NOMA in Uplink: A Two-User Framework. In Proceedings of the ICC 2024—IEEE International Conference on Communications, Denver, CO, USA, 9–13 June 2024; IEEE: New York, NY, USA, 2024; pp. 3328–3333. [Google Scholar] [CrossRef]
- Qi, Y.; Zhang, X.; Vaezi, M. Over-the-Air Implementation of NOMA: New Experiments and Future Directions. IEEE Access 2021, 9, 135828–135844. [Google Scholar] [CrossRef]
- Gómez-Cuba, F.; Pena-Sande, M. Successive Interference Cancellation Implementation for ns-3 MU-MIMO mmWave Module. In Proceedings of the WNS3’24: 2024 Workshop on ns-3, Barcelona, Spain, 5–6 June 2024; Association for Computing Machinery: New York, NY, USA, 2024; pp. 45–53. [Google Scholar] [CrossRef]
- Vaezi, M.; Zhang, X. Interference-Aware Super-Constellation Design for NOMA. In Proceedings of the ICC 2025—IEEE International Conference on Communications, Montreal, QC, Canada, 8–12 June 2025; IEEE: New York, NY, USA, 2025; pp. 1668–1673. [Google Scholar] [CrossRef]
- Jafarkhani, H.; Maleki, H.; Vaezi, M. Modulation and Coding for NOMA and RSMA. Proc. IEEE 2024, 112, 1179–1213. [Google Scholar] [CrossRef]
- Zuo, J.; Mu, X.; Liu, Y. Near-Field Non-Orthogonal Multiple Access Communications. In Proceedings of the GLOBECOM 2023—2023 IEEE Global Communications Conference, Kuala Lumpur, Malaysia, 4–8 December 2023; IEEE: New York, NY, USA, 2023; pp. 649–654. [Google Scholar] [CrossRef]
- Hedhly, W.; Musavian, L.; Thomos, N. OTFS-NOMA System for MIMO Communication Networks with Spatial Diversity. In Proceedings of the ICC 2024—IEEE International Conference on Communications, Denver, CO, USA, 9–13 June 2024; IEEE: New York, NY, USA, 2024; pp. 569–574. [Google Scholar] [CrossRef]
- Ding, Z.; Schober, R.; Vincent Poor, H. Design of Downlink Hybrid NOMA Transmission. IEEE Trans. Wirel. Commun. 2024, 23, 19587–19602. [Google Scholar] [CrossRef]
- Amhaz, A.; Elhattab, M.; Assi, C.; Sharafeddine, S. Integrated Sensing and Communication: NOMA vs. Cooperative NOMA. In Proceedings of the GLOBECOM 2023—2023 IEEE Global Communications Conference, Kuala Lumpur, Malaysia, 4–8 December 2023; IEEE: New York, NY, USA, 2023; pp. 407–412. [Google Scholar] [CrossRef]
- Vamvakas, P.; Tsiropoulou, E.E.; Papavassiliou, S.; Baras, J.S. Optimization and resource management in NOMA wireless networks supporting real and non-real time service bundling. In Proceedings of the 2017 IEEE Symposium on Computers and Communications (ISCC), Heraklion, Greece, 3–6 July 2017; IEEE: New York, NY, USA, 2017; pp. 697–703. [Google Scholar] [CrossRef]
- Diamanti, M.; Tsiropoulou, E.E.; Papavassiliou, S. Resource Orchestration in UAV-assisted NOMA Wireless Networks: A Labor Economics Perspective. In Proceedings of the ICC 2021—IEEE International Conference on Communications, Montreal, QC, Canada, 14–23 June 2021; IEEE: New York, NY, USA, 2021; pp. 1–6. [Google Scholar] [CrossRef]
- Chu, D. Polyphase codes with good periodic correlation properties (Corresp.). IEEE Trans. Inf. Theory 1972, 18, 531–532. [Google Scholar] [CrossRef]
- Cubukcu, E. Root raised cosine (RRC) filters and pulse shaping in communication systems. In Proceedings of the AIAA Conference, Pasadena, CA, USA, 11–13 September 2012; NASA: Washington, DC, USA, 2012; number JSC-CN-26387. [Google Scholar]
- Cowley, W.G.; Rice, M.; McLean, A.N. Estimation of Frequency Offset in Mobile Satellite Modems. In Proceedings of the Third International Mobile Satellite Conference (IMSC), Pasadena, CA, USA, 16–18 June 1993; NASA: Washington, DC, USA, 1993; NASA Technical Report. [Google Scholar]
- Şahin, A. A Demonstration of Over-the-Air Computation for Federated Edge Learning. In Proceedings of the 2022 IEEE Globecom Workshops (GC Wkshps), Rio de Janeiro, Brazil, 4–8 December 2022; IEEE: New York, NY, USA, 2022; pp. 1821–1827. [Google Scholar] [CrossRef]














| Symbol Rate | 1 MHz |
| Center Frequency | 915 MHz |
| Modulation | BPSK |
| Preamble | Zadoff Chu |
| Preamble Length | 31 symbols |
| Transmitter Gain (Downlink) | −3 dB |
| Transmitter Gain (Uplink) | 0 dB (UE1), −6 dB (UE2) |
| Receiver Gain | 60 dB |
| Sampling Rate | 4 MHz |
Disclaimer/Publisher’s Note: The statements, opinions and data contained in all publications are solely those of the individual author(s) and contributor(s) and not of MDPI and/or the editor(s). MDPI and/or the editor(s) disclaim responsibility for any injury to people or property resulting from any ideas, methods, instructions or products referred to in the content. |
© 2026 by the authors. Licensee MDPI, Basel, Switzerland. This article is an open access article distributed under the terms and conditions of the Creative Commons Attribution (CC BY) license.
Share and Cite
Adhikary, D.; Tsiropoulou, E.E. A Software Defined Radio Implementation of Non-Orthogonal Multiple Access with Reliable Decoding via Error Correction. Future Internet 2026, 18, 128. https://doi.org/10.3390/fi18030128
Adhikary D, Tsiropoulou EE. A Software Defined Radio Implementation of Non-Orthogonal Multiple Access with Reliable Decoding via Error Correction. Future Internet. 2026; 18(3):128. https://doi.org/10.3390/fi18030128
Chicago/Turabian StyleAdhikary, Dipanjan, and Eirini Eleni Tsiropoulou. 2026. "A Software Defined Radio Implementation of Non-Orthogonal Multiple Access with Reliable Decoding via Error Correction" Future Internet 18, no. 3: 128. https://doi.org/10.3390/fi18030128
APA StyleAdhikary, D., & Tsiropoulou, E. E. (2026). A Software Defined Radio Implementation of Non-Orthogonal Multiple Access with Reliable Decoding via Error Correction. Future Internet, 18(3), 128. https://doi.org/10.3390/fi18030128

