Differential Private Federated Learning in Geographically Distributed Public Administration Processes
Abstract
1. Introduction
- Insights for PA process modeling: This study investigates the possibilities of DPFL as a procedure for PA that protects citizens’ privacy while enabling data-driven governance. DPFL enables PA to use collaborative data analysis to improve service delivery, make informed decisions, and increase efficiency.
- Reduced MIA vulnerability: This study investigates how the use of DPFL with noise injection considerably reduces the sensitivity of participant data to MIA in PA contexts. The constant decrease in MIA success rates with increasing noise levels demonstrates the potential of DPFL to improve data privacy.
- Real-world evaluation and competitive performance: The proposed DPFL technique undergoes evaluations in two real-world PA scenarios that use data from two public sectors. The results show that the strategy outperforms traditional ML techniques in both settings while maintaining the anonymity of the participants through DP.
2. Related Work
2.1. Federated Learning
2.2. Machine Learning Privacy Attacks
2.3. Quantification of Privacy Loss
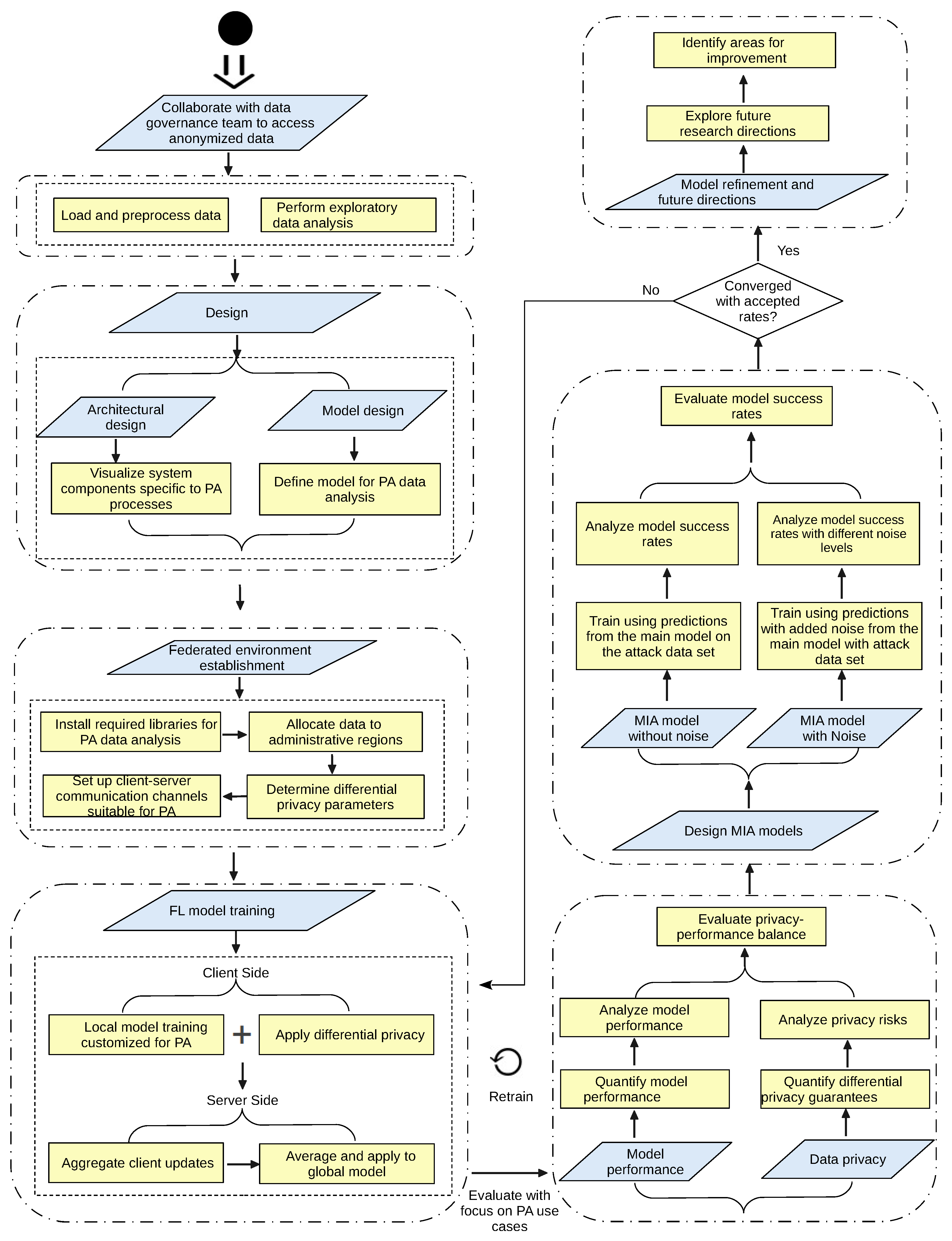
3. Differential Private Federated Learning in Distributed Public Administration
3.1. Differential Private Federated Learning Architecture
- Phase 1: FL Training (Baseline Model): Local models are trained on regional data to build a baseline for future improvement.
- Phase 2: Noise addition with DP: To preserve data privacy, properly calibrated noise is introduced to local model updates before they are transmitted to the central server.
- Phase 3: MIA Evaluation: The baseline and noisy models are compared to the simulated MIA attempts. This step assesses how effectively models avoid exposing whether individual data items contributed to their training.
- Phase 4: Secure Model Aggregation: All noisy model updates are then transmitted to a centralized server. These updates are combined to produce a global model. This model is ultimately improved by repeated iterations of local training and global aggregation while preserving data privacy.
3.2. Privacy Quantification
3.3. Federated Learning with Privacy Quantification
| Algorithm 1 DPFL with Quantifiable Privacy for Distributed Public Administration |
| Require: |
| 1: Global model parameters |
| 2: Local data |
| 3: Differential privacy parameters: epsilon (), delta () |
| 4: Central server |
| Ensure: Differential private global model parameters |
| 5: Initialize |
| 6: for to T do |
| 7: for each client do |
| 8: Train local model on using global parameters and SGD optimizer |
| 9: Add Gaussian noise to local model updates: |
| where is calculated according to Equation (4) with SGD as |
| 10: Send local model updates for all k to the central server. |
| 11: end for |
| 12: At the central server: |
| 13: Combine model updates from all clients |
| to build the aggregated update . |
| 14: |
| 15: Update the global model parameters |
| 16: Calculate model performance metrics (as in Table 2) on the testing set |
| 17: The RDP accountant is used to convert the accumulated RDP privacy loss |
| into ()-DP guarantees at the end of the training. |
| 18: end for |
| 19: return DPFL global model parameters () |
| Algorithm 2: MIA and Usage of Participant Data in Distributed Public Administration |
| Require: |
| 1: Test set with labeled data , |
| indicating whether the participant was used to train the FL model. |
| 2: Model of FL f for Payroll/Opinion data. |
| 3: Representations of data leakage . |
| Ensure: Inference of the usage of sensitive information |
| (whether data points were used in training f) |
| 4: Initialize inference vector ▹ 0 indicates no participation |
| 5: Initialize the inferred sensitive information |
| 6: for do |
| 7: Make a prediction for data point t using model f: . |
| 8: if then |
| 9: ▹ 1 indicates participation |
| 10: else |
| 11: |
| 12: end if |
| 13: end for |
| 14: if Membership inference attack then |
| 15: Train the model to distinguish between training and non-training |
| data points in data set . |
| 16: Predict the membership status of each data point and update S accordingly. |
| 17: end if |
| 18: return the Inference vector as well as inferred sensitive information S. |
| Item | Description |
|---|---|
| Data Sets | Opinion data [52], payroll data [53]. |
| Data Split | Training set: normal data set (70%), Testing set: normal data set (30%) Shadow data set: 50%, Shadow Train: 70%, Shadow Test: 30% |
| Federated Learning | |
| Framework | TensorFlow Federated (TFF) [54], Version 0.64.0 |
| Model architecture | FFNN with 2 dense layers |
| Optimizer | SGD with default parameters |
| Model Aggregation | Federated averaging |
| Rounds | 30 |
| Clients per Round | Seven PA regions in the country |
| Evaluation Metrics | Accuracy, F1 score, RDP, epsilon (), delta () |
| Differential Privacy | |
| Library | TensorFlow Privacy (TF-Privacy) [49], Version 0.8.12 |
| Privacy Guarantee | Renyi-DP (RDP) |
| Privacy Budget | epsilon (fixed) |
| Privacy Parameter | delta (fixed) |
| Noise Mechanism | Gaussian mechanism |
| Noise Multipliers | 2, 4, 6, 8, 10 |
| Learning Rate | 0.01 |
| Membership Inference Attack (MIA) | |
| Attack Model | FFNN with 2 dense layers |
| Noise Factor | 0.1 |
| Shadow Data set | Used to create MIA models, split into shadow train and test |
| Training Set | Used for training models and evaluating the defense. |
| Testing Set | Used to evaluate attack success. |
| Metrics | Accuracy, F1 score |
4. Experiments and Evaluation
4.1. Experiment Setting
- Opinion Data: A survey of the Afghan People Opinion (2018) [52] was carried out by the Asia Foundation, which is an international development organization that has worked extensively in Afghanistan and focuses on issues such as leadership, justice administration, security, and economic growth. The survey aimed to determine how people felt about various aspects of the country’s progress and governance.
- Payroll Data: The data set is provided by the Afghan Ministry of Education and provides the individual information of each employee in the educational institution payroll system of the provinces [53]. It includes unique sensitive identification, such as names, district and school, specific fields of study, and more. In particular, attributes also include personal and professional details such as gender, marital status, contract type, position, grade, and step, as well as financial information such as bank account numbers and salaries. The most important attribute in our analysis is Attrition, which indicates whether an employee has left the institution.
4.2. Differential Private Federated Learning on the Public Administration Opinion Data
Results and Analysis
4.3. Differential Private Federated Learning on the Public Administration Payroll Data
Results and Analysis
4.4. Key Finding
- Opinion Data: At the end of the training, the accuracy and F1 score showed a slight improvement for several noise levels. This analysis indicates that the model’s ability to detect minor details in the data can improve at certain noise levels. It could be very instructive to take a closer look at these noise levels and the kinds of particular insights that they might provide.
- Payroll Data: There were clear relationships in the F1 score for the payroll data. It dropped quickly at first, but as training continued, it started to gradually increase and slow down. This relationship raises two important ideas, such as the following:
- –
- Initial Difficulties: The model’s initial inability to detect nuances in the payroll data may have been impeded by higher noise levels created by smaller multipliers, which is what caused the F1 score to drop quickly.
- –
- Improvement Potentials: The modest increase and gradual decrease observed in the F1 score show that the model is still learning despite noise. It is possible that the F1 score will also show a significant increase with more training iterations (beyond 30 rounds) while still offering respectable privacy guarantees. It is recommended to investigate how prolonged training affects the F1 score.
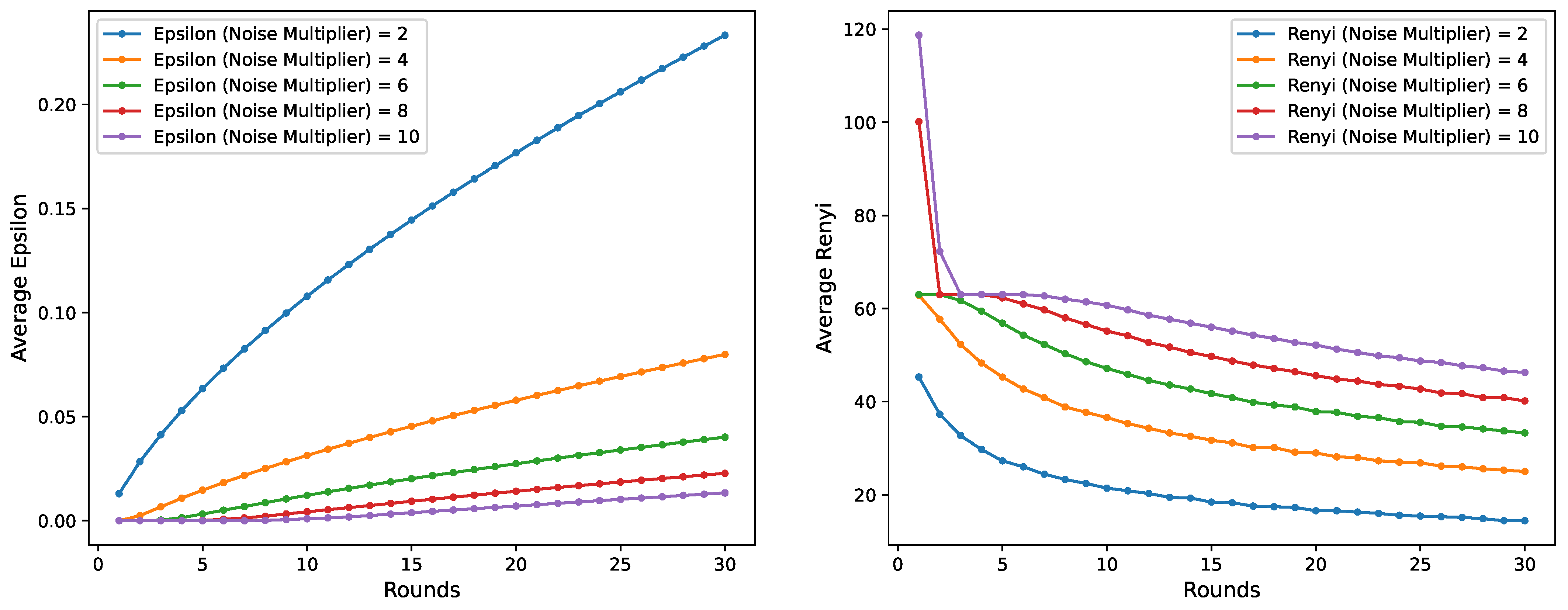
- Opinion Data: Epsilon () often increased gradually during the training period, indicating the inherent trade-off between privacy and performance. However, the particular rate of increase could change depending on the chosen noise multiplier. Analyzing the connection between the rate of epsilon () increase and noise multipliers can provide insight into how best to ensure privacy for these data.
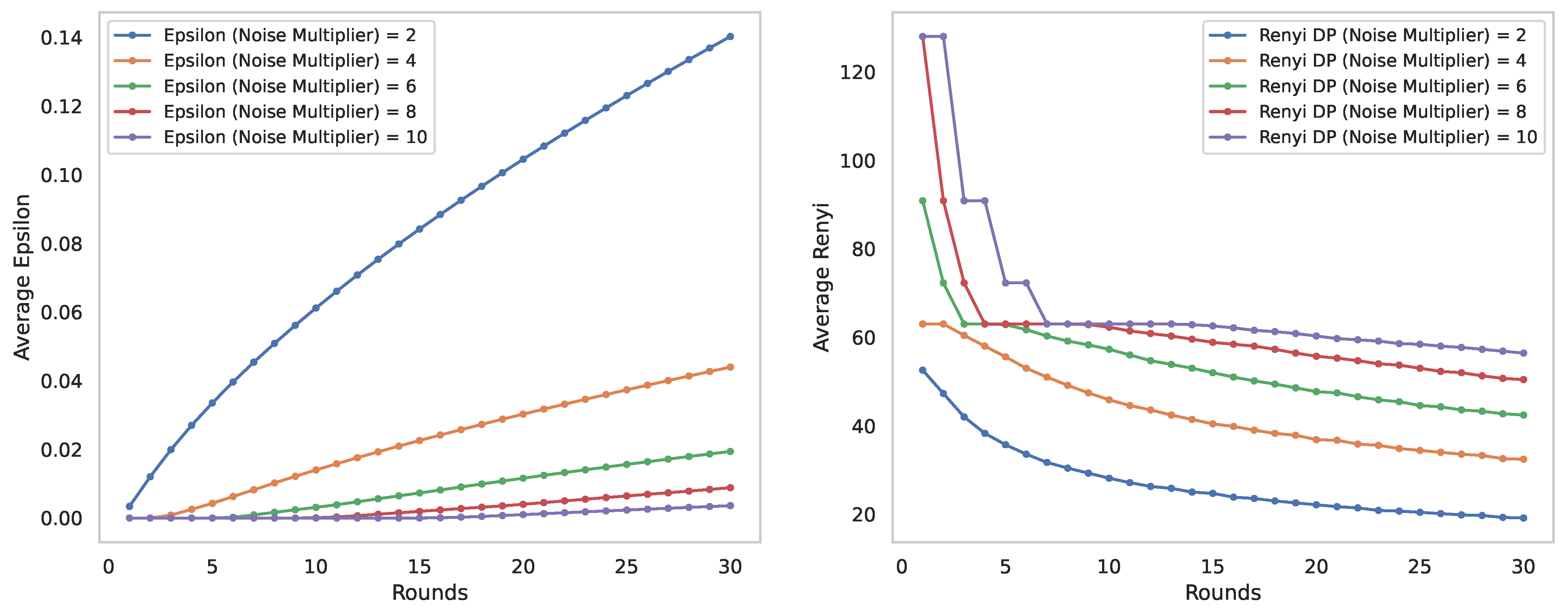
- Payroll Data: During training, the epsilon () often grew, much like the opinion data. However, more research is necessary because some initial epsilon () values of 0.0000 are present. This could be the result of certain implementation specifics or the DP mechanism’s restrictions. For an appropriate assessment of the real privacy guarantees in this circumstance, it is essential to understand the origin of such values.
| Noise Multiplier | Client 1 | Client 2 | Client 3 | Client 4 | Client 5 | Client 6 | Client 7 | |||||||
|---|---|---|---|---|---|---|---|---|---|---|---|---|---|---|
| Acc | F1 Score | Acc | F1 Score | Acc | F1 Score | Acc | F1 Score | Acc | F1 Score | Acc | F1 Score | Acc | F1 Score | |
| 0 (Un-noisy Model) | 0.91 | 0.97 | 0.94 | 0.95 | 0.95 | 0.96 | 0.97 | 0.98 | 0.95 | 0.96 | 0.94 | 0.95 | 0.94 | 0.95 |
| 2 | 0.91 | 0.93 | 0.91 | 0.94 | 0.92 | 0.94 | 0.90 | 0.92 | 0.87 | 0.90 | 0.92 | 0.94 | 0.89 | 0.91 |
| 4 | 0.81 | 0.86 | 0.80 | 0.84 | 0.85 | 0.89 | 0.84 | 0.89 | 0.79 | 0.83 | 0.77 | 0.81 | 0.83 | 0.88 |
| 6 | 0.63 | 0.64 | 0.64 | 0.66 | 0.68 | 0.73 | 0.75 | 0.82 | 0.67 | 0.71 | 0.68 | 0.72 | 0.64 | 0.66 |
| 8 | 0.60 | 0.67 | 0.51 | 0.49 | 0.69 | 0.79 | 0.50 | 0.45 | 0.54 | 0.55 | 0.48 | 0.39 | 0.49 | 0.44 |
| 10 | 0.39 | 0.30 | 0.44 | 0.44 | 0.45 | 0.46 | 0.45 | 0.47 | 0.34 | 0.08 | 0.37 | 0.21 | 0.66 | 0.79 |
5. Conclusions
Author Contributions
Funding
Data Availability Statement
Conflicts of Interest
References
- Djeffal, C. Artificial intelligence and public governance: Normative guidelines for artificial intelligence in government and public administration. In Regulating Artificial Intelligence; Springer: Cham, Switzerland, 2020; pp. 277–293. [Google Scholar] [CrossRef]
- Henman, P. Improving public services using artificial intelligence: Possibilities, pitfalls, governance. Asia Pac. J. Public Adm. 2020, 42, 209–221. [Google Scholar] [CrossRef]
- Wirtz, B.W.; Weyerer, J.C.; Sturm, B.J. The dark sides of artificial intelligence: An integrated AI governance framework for public administration. Int. J. Public Adm. 2020, 43, 818–829. [Google Scholar] [CrossRef]
- da Costa Alexandre, A.; Pereira, L.M. Ethics and development of advanced technology systems in public administration. In Ethics and Responsible Research and Innovation in Practice: The ETHNA System Project; Springer: Berlin/Heidelberg, Germany, 2023; pp. 224–247. [Google Scholar] [CrossRef]
- Pandya, S.; Srivastava, G.; Jhaveri, R.; Babu, M.R.; Bhattacharya, S.; Maddikunta, P.K.R.; Mastorakis, S.; Piran, M.J.; Gadekallu, T.R. Federated learning for smart cities: A comprehensive survey. Sustain. Energy Technol. Assessments 2023, 55, 102987. [Google Scholar] [CrossRef]
- Li, T.; Sahu, A.K.; Talwalkar, A.; Smith, V. Federated learning: Challenges, methods, and future directions. IEEE Signal Process. Mag. 2020, 37, 50–60. [Google Scholar] [CrossRef]
- Xie, R.; Li, C.; Zhou, X.; Chen, H.; Dong, Z. Differentially Private Federated Learning for Multitask Objective Recognition. IEEE Trans. Ind. Inform. 2024, 20, 7269–7281. [Google Scholar] [CrossRef]
- Zhou, C.; Yi, S.; Degang, W. Federated learning with Gaussian differential privacy. In Proceedings of the 2020 International Conference on Robotics, Intelligent Control and Artificial Intelligence, Shanghai, China, 17–19 October 2020; pp. 296–301. [Google Scholar] [CrossRef]
- Lapuente, V.; Van de Walle, S. The effects of new public management on the quality of public services. Governance 2020, 33, 461–475. [Google Scholar] [CrossRef]
- Csontos, B.; Heckl, I. Accessibility, usability, and security evaluation of Hungarian government websites. Univers. Access Inf. Soc. 2021, 20, 139–156. [Google Scholar] [CrossRef]
- McMahan, B.; Moore, E.; Ramage, D.; Hampson, S.; y Arcas, B.A. Communication-efficient learning of deep networks from decentralized data. In Proceedings of the Artificial Intelligence and Statistics. PMLR, Fort Lauderdale, FL, USA, 20–22 April 2017; pp. 1273–1282. [Google Scholar]
- Fang, H.; Qian, Q. Privacy preserving machine learning with homomorphic encryption and federated learning. Future Internet 2021, 13, 94. [Google Scholar] [CrossRef]
- Kairouz, P.; McMahan, H.B.; Avent, B.; Bellet, A.; Bennis, M.; Bhagoji, A.N.; Bonawitz, K.; Charles, Z.; Cormode, G.; Cummings, R.; et al. Advances and open problems in federated learning. Found. Trends® Mach. Learn. 2021, 14, 1–210. [Google Scholar] [CrossRef]
- Melis, L.; Song, C.; De Cristofaro, E.; Shmatikov, V. Exploiting unintended feature leakage in collaborative learning. In Proceedings of the 2019 IEEE Symposium on Security and Privacy, San Francisco, CA, USA, 19–23 May 2019; pp. 691–706. [Google Scholar] [CrossRef]
- Bonawitz, K.; Ivanov, V.; Kreuter, B.; Marcedone, A.; McMahan, H.B.; Patel, S.; Ramage, D.; Segal, A.; Seth, K. Practical secure aggregation for privacy-preserving machine learning. In Proceedings of the 2017 ACM SIGSAC Conference on Computer and Communications Security, Dallas, TX, USA, 30 October–3 November 2017; pp. 1175–1191. [Google Scholar] [CrossRef]
- Shokri, R.; Stronati, M.; Song, C.; Shmatikov, V. Membership inference attacks against machine learning models. In Proceedings of the 2017 IEEE Symposium on Security and Privacy, San Jose, CA, USA, 22–26 May 2017; pp. 3–18. [Google Scholar] [CrossRef]
- Saeidian, S.; Cervia, G.; Oechtering, T.J.; Skoglund, M. Quantifying membership privacy via information leakage. IEEE Trans. Inf. Forensics Secur. 2021, 16, 3096–3108. [Google Scholar] [CrossRef]
- Hu, H.; Salcic, Z.; Sun, L.; Dobbie, G.; Yu, P.S.; Zhang, X. Membership inference attacks on machine learning: A survey. ACM Comput. Surv. 2022, 54, 1–37. [Google Scholar] [CrossRef]
- Hayes, J.; Melis, L.; Danezis, G.; De Cristofaro, E. Logan: Membership inference attacks against generative models. arXiv 2017, arXiv:1705.07663. [Google Scholar] [CrossRef]
- Song, C.; Shmatikov, V. Auditing data provenance in text-generation models. In Proceedings of the 25th ACM SIGKDD International Conference on Knowledge Discovery & Data Mining, Anchorage, AK, USA, 4–8 August 2019; pp. 196–206. [Google Scholar] [CrossRef]
- Yeom, S.; Giacomelli, I.; Fredrikson, M.; Jha, S. Privacy risk in machine learning: Analyzing the connection to overfitting. In Proceedings of the 2018 IEEE 31st Computer Security Foundations Symposium (CSF), Oxford, UK, 9–12 July 2018; pp. 268–282. [Google Scholar] [CrossRef]
- Fredrikson, M.; Lantz, E.; Jha, S.; Lin, S.; Page, D.; Ristenpart, T. Privacy in pharmacogenetics: An End-to-End case study of personalized warfarin dosing. In Proceedings of the 23rd Usenix Security Symposium, San Diego, CA, USA, 20–22 August 2014; pp. 17–32. [Google Scholar]
- Fredrikson, M.; Jha, S.; Ristenpart, T. Model inversion attacks that exploit confidence information and basic countermeasures. In Proceedings of the 22nd ACM SIGSAC Conference on Computer and Communications Security, Denver, CO, USA, 12–16 October 2015; pp. 1322–1333. [Google Scholar] [CrossRef]
- Park, C.; Hong, D.; Seo, C. An attack-based evaluation method for differentially private learning against model inversion attack. IEEE Access 2019, 7, 124988–124999. [Google Scholar] [CrossRef]
- Salem, A.; Bhattacharya, A.; Backes, M.; Fritz, M.; Zhang, Y. Updates-Leak: Data set inference and reconstruction attacks in online learning. In Proceedings of the 29th Usenix Security Symposium, Boston, MA, USA, 12–14 August 2020; pp. 1291–1308. [Google Scholar]
- He, Z.; Zhang, T.; Lee, R.B. Model inversion attacks against collaborative inference. In Proceedings of the 35th Annual Computer Security Applications Conference, San Juan, PR, USA, 9–13 December 2019; pp. 148–162. [Google Scholar] [CrossRef]
- Carlini, N.; Liu, C.; Erlingsson, Ú.; Kos, J.; Song, D. The secret sharer: Evaluating and testing unintended memorization in neural networks. In Proceedings of the 28th Usenix Security Symposium, Santa Clara, CA, USA, 14–16 August 2019; pp. 267–284. [Google Scholar]
- Ganju, K.; Wang, Q.; Yang, W.; Gunter, C.A.; Borisov, N. Property inference attacks on fully connected neural networks using permutation invariant representations. In Proceedings of the 2018 ACM SIGSAC Conference on Computer and Communications Security, Toronto, ON, Canada, 15–19 October 2018; pp. 619–633. [Google Scholar] [CrossRef]
- Ateniese, G.; Mancini, L.V.; Spognardi, A.; Villani, A.; Vitali, D.; Felici, G. Hacking smart machines with smarter ones: How to extract meaningful data from machine learning classifiers. Int. J. Secur. Netw. 2015, 10, 137–150. [Google Scholar] [CrossRef]
- Yan, M.; Fletcher, C.W.; Torrellas, J. Cache telepathy: Leveraging shared resource attacks to learn DNN architectures. In Proceedings of the 29th Usenix Security Symposium, Boston, MA, USA, 12–14 August 2020; pp. 2003–2020. [Google Scholar]
- Wang, B.; Gong, N.Z. Stealing hyperparameters in machine learning. In Proceedings of the 2018 IEEE Symposium on Security and Privacy, San Francisco, CA, USA, 20–24 May 2018; pp. 36–52. [Google Scholar] [CrossRef]
- Tramèr, F.; Zhang, F.; Juels, A.; Reiter, M.K.; Ristenpart, T. Stealing machine learning models via prediction APIs. In Proceedings of the 25th Usenix Security Symposium, Austin, TX, USA, 10–12 August 2016; pp. 601–618. [Google Scholar]
- Arca, S.; Hewett, R. Analytics on anonymity for privacy retention in smart health data. Future Internet 2021, 13, 274. [Google Scholar] [CrossRef]
- Alvim, M.S.; Andrés, M.E.; Chatzikokolakis, K.; Degano, P.; Palamidessi, C. Differential privacy: On the trade-off between utility and information leakage. In Formal Aspects of Security and Trust (FAST): 8th International Workshop, 2011; Revised Selected Papers 8; Springer: Berlin/Heidelberg, Germany, 2012; pp. 39–54. [Google Scholar] [CrossRef]
- Paninski, L. Estimation of entropy and mutual information. Neural Comput. 2003, 15, 1191–1253. [Google Scholar] [CrossRef]
- Zhang, Z.; Lu, Z.; Tian, Y. Data Privacy Quantification and De-identification Model Based on Information Theory. In Proceedings of the 2019 International Conference on Networking and Network Applications, Daegu, Republic of Korea, 10–13 October 2019; pp. 213–222. [Google Scholar] [CrossRef]
- Dwork, C. Differential privacy. In International Colloquium on Automata, Languages, and Programming; Springer: Berlin/Heidelberg, Germany, 2006; pp. 1–12. [Google Scholar] [CrossRef]
- Cuff, P.; Yu, L. Differential privacy as a mutual information constraint. In Proceedings of the 2016 ACM SIGSAC Conference on Computer and Communications Security, Vienna, Austria, 24–28 October 2016; pp. 43–54. [Google Scholar] [CrossRef]
- Dwork, C.; Roth, A. The algorithmic foundations of differential privacy. Found. Trends® Theor. Comput. Sci. 2014, 9, 211–407. [Google Scholar] [CrossRef]
- Bennett, C.J.; Raab, C.D. Revisiting the governance of privacy: Contemporary policy instruments in global perspective. Regul. Gov. 2020, 14, 447–464. [Google Scholar] [CrossRef]
- Xu, J.; Glicksberg, B.S.; Su, C.; Walker, P.; Bian, J.; Wang, F. Federated learning for healthcare informatics. J. Healthc. Inform. Res. 2021, 5, 1–19. [Google Scholar] [CrossRef]
- Shi, Y.; Xu, X. Deep federated adaptation: An adaptative residential load forecasting approach with federated learning. Sensors 2022, 22, 3264. [Google Scholar] [CrossRef]
- Nasr, M.; Shokri, R.; Houmansadr, A. Comprehensive privacy analysis of deep learning: Passive and active white-box inference attacks against centralized and federated learning. In Proceedings of the 2019 IEEE Symposium on Security and Privacy, San Francisco, CA, USA, 19–23 May 2019; pp. 739–753. [Google Scholar] [CrossRef]
- Yu, R.; Yang, W.; Yang, C. Differentially Private XGBoost Algorithm for Traceability of Rice Varieties. Appl. Sci. 2022, 12, 11037. [Google Scholar] [CrossRef]
- El Ouadrhiri, A.; Abdelhadi, A. Differential privacy for deep and federated learning: A survey. IEEE Access 2022, 10, 22359–22380. [Google Scholar] [CrossRef]
- Mironov, I.; Talwar, K.; Zhang, L. Rényi Differential Privacy of the Sampled Gaussian Mechanism. arXiv 2019, arXiv:1908.10530. [Google Scholar] [CrossRef]
- Ponomareva, N.; Hazimeh, H.; Kurakin, A.; Xu, Z.; Denison, C.; McMahan, H.B.; Vassilvitskii, S.; Chien, S.; Thakurta, A.G. How to dp-fy ml: A practical guide to machine learning with differential privacy. J. Artif. Intell. Res. 2023, 77, 1113–1201. [Google Scholar] [CrossRef]
- Abadi, M.; Chu, A.; Goodfellow, I.; McMahan, H.B.; Mironov, I.; Talwar, K.; Zhang, L. Deep learning with differential privacy. In Proceedings of the 2016 ACM SIGSAC Conference on Computer and Communications Security, New York, NY, USA, 24–28 October 2016; pp. 308–318. [Google Scholar] [CrossRef]
- Google. TensorFlow Privacy | Responsible AI Toolkit. 2024. Available online: https://github.com/tensorflow/privacy (accessed on 12 June 2024).
- Bernau, D.; Robl, J.; Grassal, P.W.; Schneider, S.; Kerschbaum, F. Comparing local and central differential privacy using membership inference attacks. In Proceedings of the IFIP Annual Conference on Data and Applications Security and Privacy, Calgary, AB, Canada, 19–20 July 2021; Springer: Cham, Switzerland, 2021; pp. 22–42. [Google Scholar] [CrossRef]
- Ye, D.; Shen, S.; Zhu, T.; Liu, B.; Zhou, W. One parameter defense—Defending against data inference attacks via differential privacy. IEEE Trans. Inf. Forensics Secur. 2022, 17, 1466–1480. [Google Scholar] [CrossRef]
- The Australian Data Archive (ADA), Asia Foundation Dataverse. Survey of the Afghan People (2004–2019), ADA Dataverse, V2. Available online: https://dataverse.ada.edu.au/dataset.xhtml?persistentId=doi:10.26193/VDDO0X (accessed on 30 April 2024).
- MinistryEducation. Payroll Data Set, 2021. Private Personal Data in Afghanistan Education Sector, Available for the Research Purpose under Non-Disclosure Agreement (NDA). Available online: https://github.com/privacy-assurance/pa-dpfl (accessed on 30 April 2024).
- Google. TensorFlow Federated (TFF): An Open-Source Framework for Machine Learning and Other Computations on Decentralized Data. 2024. Available online: https://www.tensorflow.org/federated (accessed on 12 June 2024).






| No. | Study | Attacks | Category |
|---|---|---|---|
| 1 | [16] | Membership Inference | MIA: These methods are used by attackers to determine whether a data point was used to train an ML model. The attackers do not have direct access to ML model parameters but observe its output, and their intention is to access sensitive information of individuals. |
| [17] | Measuring Membership Privacy | ||
| [18] | MIA | ||
| [19] | LOGAN | ||
| [20] | Data Provenance | ||
| [21] | Privacy Risk in ML | ||
| [22] | Fredrikson et al. | ||
| 2 | [23] | MIA w/Confidence Values | Model Inversion Attacks: These methods are used first to understand the structure of the model and then to reconstruct the original data using optimization techniques on input data to produce the same output. |
| [24] | Evaluating model inversion attacks while protecting privacy | ||
| [25] | Updates Leak | ||
| [26] | Collaborative Inference MIA | ||
| 3 | [27] | The Secret Sharer | Property Inference Attacks: These attacks uncover sensitive properties of a model. They are not related to training tasks. |
| [28] | Property Inference on FCNNs | ||
| [29] | Hacking Smart Machines | ||
| 4 | [30] | Cache Telepathy | Inference attacks of parameters: steals model parameters. |
| [31] | Stealing hyperparameters | ||
| 5 | [32] | Stealing ML Models | Hyperparameter Inference Attacks: steals the hyperparameters used to train the model. |
| Metric | Start/End Value | Opinion Data | Payroll Data | ||||||||
|---|---|---|---|---|---|---|---|---|---|---|---|
| 2.0 | 4.0 | 6.0 | 8.0 | 10.0 | 2.0 | 4.0 | 6.0 | 8.0 | 10.0 | ||
| Accuracy | Start | 0.95 | 0.94 | 0.94 | 0.94 | 0.96 | 0.98 | 0.89 | 0.90 | 0.89 | 0.89 |
| End | 0.95 | 0.95 | 0.95 | 0.96 | 0.96 | 0.89 | 0.90 | 0.89 | 0.89 | 0.91 | |
| F1 Score | Start | 0.94 | 0.93 | 0.93 | 0.93 | 0.92 | 0.99 | 0.93 | 0.89 | 0.86 | 0.85 |
| End | 0.94 | 0.94 | 0.93 | 0.93 | 0.92 | 0.93 | 0.89 | 0.86 | 0.85 | 0.85 | |
| epsilon () | Start | 0.01 | 0.00 | 0.00 | 0.00 | 0.00 | 0.03 | 0.00 | 0.00 | 0.00 | 0.00 |
| End | 0.23 | 0.08 | 0.04 | 0.02 | 0.01 | 0.14 | 0.04 | 0.02 | 0.01 | 0.004 | |
| RDP | Start | 45.29 | 62.86 | 63.00 | 100.14 | 118.71 | 52.57 | 63.00 | 90.86 | 128.00 | 128.00 |
| End | 14.43 | 25.00 | 33.29 | 40.14 | 46.29 | 19.14 | 32.43 | 42.43 | 50.43 | 56.43 | |
| Noise Multiplier | Client 1 | Client 2 | Client 3 | Client 4 | Client 5 | Client 6 | Client 7 | |||||||
|---|---|---|---|---|---|---|---|---|---|---|---|---|---|---|
| Acc | F1 Score | Acc | F1 Score | Acc | F1 Score | Acc | F1 Score | Acc | F1 Score | Acc | F1 Score | Acc | F1 Score | |
| 0 (Un-noisy Model) | 0.95 | 0.94 | 0.95 | 0.94 | 0.95 | 0.94 | 0.95 | 0.95 | 0.95 | 0.94 | 0.96 | 0.95 | 0.95 | 0.95 |
| 2 | 0.91 | 0.89 | 0.89 | 0.89 | 0.89 | 0.89 | 0.90 | 0.89 | 0.91 | 0.89 | 0.90 | 0.89 | 0.89 | 0.89 |
| 4 | 0.79 | 0.79 | 0.79 | 0.79 | 0.79 | 0.78 | 0.79 | 0.78 | 0.78 | 0.79 | 0.78 | 0.79 | 0.79 | 0.79 |
| 6 | 0.67 | 0.72 | 0.69 | 0.69 | 0.69 | 0.69 | 0.72 | 0.61 | 0.70 | 0.67 | 0.72 | 0.63 | 0.73 | 0.59 |
| 8 | 0.62 | 0.51 | 0.62 | 0.50 | 0.63 | 0.43 | 0.61 | 0.53 | 0.62 | 0.49 | 0.59 | 0.59 | 0.59 | 0.58 |
| 10 | 0.54 | 0.23 | 0.47 | 0.56 | 0.45 | 0.60 | 0.51 | 0.45 | 0.49 | 0.48 | 0.46 | 0.58 | 0.46 | 0.59 |
Disclaimer/Publisher’s Note: The statements, opinions and data contained in all publications are solely those of the individual author(s) and contributor(s) and not of MDPI and/or the editor(s). MDPI and/or the editor(s) disclaim responsibility for any injury to people or property resulting from any ideas, methods, instructions or products referred to in the content. |
© 2024 by the authors. Licensee MDPI, Basel, Switzerland. This article is an open access article distributed under the terms and conditions of the Creative Commons Attribution (CC BY) license (https://creativecommons.org/licenses/by/4.0/).
Share and Cite
Ahmadzai, M.; Nguyen, G. Differential Private Federated Learning in Geographically Distributed Public Administration Processes. Future Internet 2024, 16, 220. https://doi.org/10.3390/fi16070220
Ahmadzai M, Nguyen G. Differential Private Federated Learning in Geographically Distributed Public Administration Processes. Future Internet. 2024; 16(7):220. https://doi.org/10.3390/fi16070220
Chicago/Turabian StyleAhmadzai, Mirwais, and Giang Nguyen. 2024. "Differential Private Federated Learning in Geographically Distributed Public Administration Processes" Future Internet 16, no. 7: 220. https://doi.org/10.3390/fi16070220
APA StyleAhmadzai, M., & Nguyen, G. (2024). Differential Private Federated Learning in Geographically Distributed Public Administration Processes. Future Internet, 16(7), 220. https://doi.org/10.3390/fi16070220

