Next Article in Journal
Rethinking Blockchain Technologies for the Maritime Industry: An Overview of the Current Landscape
Previous Article in Journal
Policy-Based Smart Contracts Management for IoT Privacy Preservation
 
 
Font Type:
Arial Georgia Verdana
Font Size:
Aa Aa Aa
Line Spacing:
Column Width:
Background:
Article

Customer Churn Prediction Approach Based on LLM Embeddings and Logistic Regression

by
Meryem Chajia
* and
El Habib Nfaoui
LISAC Laboratory, Department of Computer Science, Faculty of Sciences Dhar El Mahraz, Sidi Mohamed Ben Abdellah University, Fez 30000, Morocco
*
Author to whom correspondence should be addressed.
Future Internet 2024, 16(12), 453; https://doi.org/10.3390/fi16120453
Submission received: 14 October 2024 / Revised: 17 November 2024 / Accepted: 25 November 2024 / Published: 3 December 2024

Abstract

Nowadays, predicting customer churn is essential for the success of any company. Loyal customers generate continuous revenue streams, resulting in long-term success and growth. Moreover, companies are increasingly prioritizing the retention of existing customers due to the higher costs associated with attracting new ones. Consequently, there has been a growing demand for advanced methods aimed at enhancing customer loyalty and satisfaction, as well as predicting churners. In our work, we focused on building a robust churn prediction model for the telecommunications industry based on large embeddings from large language models and logistic regression to accurately identify churners. We conducted extensive experiments using a range of embedding techniques, including OpenAI Text-embedding, Google Gemini Text Embedding, bidirectional encoder representations from transformers (BERT), Sentence-Transformers, Sent2vec, and Doc2vec, to extract meaningful features. Additionally, we tested various classifiers, including logistic regression, support vector machine, random forest, K-nearest neighbors, multilayer perceptron, naive Bayes, decision tree, and zero-shot classification, to build a robust model capable of making accurate predictions. The best-performing model in our experiments is the logistic regression classifier, which we trained using the extracted feature from the OpenAI Text-embedding-ada-002 model, achieving an accuracy of 89%. The proposed model demonstrates a high discriminative ability between churning and loyal customers.

1. Introduction

The success and growth of companies are highly related to customer satisfaction. Consequently, in any domain, there is intense competition to attract new customers and retain existing ones by applying various strategies. However, in some cases, customer churn occurs despite these efforts.
Customer churn refers to the situation where customers stop purchasing a company’s product or service for any reason. A high number of churners indicates that a larger number of customers are disengaging from the business. This phenomenon affects various sectors such as telecommunications [1], e-commerce [2], gaming [3], and subscription-based services [4]. Losing existing customers can significantly impact a company’s revenue [5].
Like any other business, the telecommunications industry is built on the loyalty of its customers. However, customers may cancel their subscriptions and switch to another telecom operator for various reasons, given the availability of alternatives. This disengagement impacts telecom companies financially and their reputation in the market, which affects directly this business progress [5]. Furthermore, according to an article in reference [6], obtaining a new customer is more expensive than maintaining an existing one. The first sale is particularly expensive and time-consuming, requiring extensive efforts in advertising, promotion, calls, contacts, demonstrations, and training. Therefore, customer retention has become the foundation for every industry to plan for future growth. Consequently, predicting customers at risk of churning becomes crucial, as it enables companies to implement retention strategies and plans that offer more satisfactory services to prevent losing customers.
Machine learning (ML) is a valuable tool in predicting customer churn across various industries [7]. ML models have shown notable results in learning complex patterns and predicting outcomes accurately on unseen data. The main objective of this work is to build an ML model that provides telecommunication companies with an effective customer churn prediction model.
We recognize the effectiveness of traditional preprocessing techniques for handling categorical and numerical data. However, we intended to investigate whether LLM embeddings, typically designed for textual data, can provide advantages in uncovering complex patterns through semantic representations. By emerging categorical and numerical features into coherent sentences, we aim to allow the LLM to capture relationships between different data elements that may be missed through one-hot encoding or numerical standardization.
State-of-the-art studies in this field typically build predictive models using numerical datasets, such as the date of customer registration, number of complaints, and years of subscription. However, textual data also holds massive amounts of valuable information. Therefore, combining numerical and textual data can lead to more comprehensive and accurate insights. In our work, we leveraged both numerical and textual data, such as complaints and user feedback, to build an effective model. We conducted numerous experiments to create our dataset and test the effectiveness of different embedding techniques. These embedded vectors were subsequently used to train and test various machine-learning models. The main contributions of this work are summarized as follows:
  • We conducted a comparison study between various embedding techniques, including the OpenAI embedding model, Google Gemini Text Embedding, Google Bert, Sentence-Transformers, Sent2vec, and Doc2vec.
  • We evaluated the performance of various classifiers in predicting customer churn: SVM, LR, RF, zero-shot classification, KNN, MLP, NB, and DT.
  • We built an effective model that predicts customer churn with a notable accuracy of 89%.
The rest of this paper is organized as follows: Section 2 provides background information and surveys the existing research work. The algorithms and techniques used in this study are presented in Section 3. Section 4 details the methodologies employed. Implementation details are introduced in Section 5. In Section 6, we provided a comparative result of the tested embedding models and classifiers. Finally, Section 7 concludes the study and outlines future prospects.

2. Background and Related Works

2.1. Background

Customer churn occurs when customers stop using a company’s service or product within a certain timeframe [8], whether they switch providers or terminate the service [9]. Businesses measure churn as a percentage of customers lost relative to the total number of customers over a specific period [10]. On average, each lost customer costs a business 243 USD [11], which negatively impacts the profitability and growth of any company. This underscores the importance of minimizing churn, as it helps maintain profit margins and foster progress. It is often said that retaining an existing customer is easier and more cost-effective than acquiring a new one [12]; in fact, it is about five times more expensive to acquire new customers than to retain existing ones [9]. Customer retention is generally cheaper because existing customers already trust the brand [13]. Additionally, 86% of consumers recommend the service or product to people they know, while 66% give positive reviews online [11].
Several factors can lead to customer churn, including poor customer service, an inadequate onboarding process, a lack of ongoing customer support, insufficient value, low-quality communications, and a lack of brand loyalty [13]. Addressing these issues can help reduce churn rates and improve customer retention, especially since even a 5% increase in customer retention can elevate company revenue by 25–95% [11].
Customer churn is measured using the customer churn rate [12]. To calculate it, we divide the number of customers lost during a specific period (such as a year, a month, or a quarter) by the number of customers we had at the beginning of that period. Then, multiply the result by 100 to express the churn rate as a percentage [8]. The churn rate formula is shown in the equation below [8]:
(Lost Customers ÷ Total Customers at the Start of the period) × 100
Calculating the churn rate is important as it indicates the rate at which a company is losing customers or subscribers. A high churn rate can negatively impact profits [1]. Therefore, the company should aim for a churn rate as close to 0% as possible [8]. Identifying customers likely to churn is crucial in this context. This can be achieved using statistical models and machine learning algorithms that predict risk scores for each client, allowing for proactive churn detection. This process involves collecting data, including customer reviews, demographics, and purchasing patterns. Machine learning techniques like support vector machines (SVM) and logistic regression (LR) are commonly used in this context [14].

2.2. Related Works

Customer churn prediction has attracted the attention of numerous researchers and organizations, particularly in the telecommunications sector, leading to the proposal of various models.
In [15], authors have trained and tested the performance of four machine learning models. Namely, logistic regression, K-nearest neighbors, random forest, and stochastic gradient booster to predict churn. They used a dataset that consists of information on a made-up telecom organization that provides home telephone and internet services. This dataset compasses general information and characteristics about customers such as their gender, age, inscription date, whether they have a telephone/mobile connection, and the number of months customers, have retained with the organization. The authors of this study achieved the best result by using the stochastic gradient booster with an accuracy of 83.9%. Similarly, in [1], researchers tested the performance of two ML models (i.e., logistic regression and logit boost) using data from an American telecommunications company called Orange that contains customer behavior data in a particular period. The logistic regression model outperformed the logit boost, achieving an accuracy of 85.23%. In [16], the authors focused on predicting customer churn in the telecom industry, which includes detailed customer information such as demographics, account details, service subscriptions, monthly charges, and the total number of services used. They evaluated various machine learning models, including support vector machines (SVM), logistic regression (LR), random forest (RF), and neural networks (NN), ultimately identifying the gradient boosting machine (GBM) as the most effective model for this dataset. GBM achieved a high accuracy of 81%, outperforming the other models. Similarly, in [17], the authors tested a range of machine learning methods on a tabular dataset to predict churn, including logistic regression (LR), random forest (RF), support vector machine (SVM), and XGBoost. Among these models, XGBoost achieved the highest performance, with an accuracy of 83%. Within the respected efforts dedicated by researchers to develop models predicting churners, the majority have focused on numerical data, as it aligns well with traditional machine learning and deep learning models, which are currently the preferred methods in prediction churn. However, as datasets increasingly on more complex forms, greater attention should be directed towards leveraging diverse data types to build more robust churn prediction models. The study [18] is the only research that has utilized an embedding approach to vectorizing categorical data, achieving an F1-score of 81.16%. Our study distinguishes itself by applying embedding methods to textual data, achieving a high accuracy of 89%, setting it apart in the context of churn prediction.
Given the nature of available datasets in any domain, consisting of numerical, categorical, and textual data, structuring the dataset becomes a primordial preprocessing step, and the importance of embedding becomes more pronounced as it plays a key role in maximizing the utility of the data and ensuring a meaningful representation. Therefore, researchers are proposing employing embedding techniques to vectorize the textual data using techniques such as Sent2vec [19], Doc2vec [20], and Google BERT [21,22,23]. Accordingly, in [24], the authors propose using the BERT embedding technique for sentiment analysis in Twitter classification tasks. They demonstrate that this approach, when combined with various deep learning classifiers, such as convolutional neural networks (CNN), recurrent neural networks (RNN), and bidirectional long short-term memory (BiLSTM), achieves higher performance than Word2Vec-based approaches. The contextualized embeddings generated by BERT enable it to capture the sentiment, opinions, and writer’s attitudes more effectively, as it considers word context within sentences. In contrast, Word2Vec generates static embeddings, which limits its ability to adapt to nuanced meanings of words in different contexts. This distinction underscores BERT’s effectiveness in sentiment analysis compared to Word2Vec, especially in capturing complex language patterns in social media text. However, recently more attention has been oriented to embedding approaches using OpenAI [25,26] as they showed promising results.
In addition to embedded techniques, there is still the problem of categorizing or classifying unlabeled datasets. Thus, researchers presented a new technique named Zero-Shot Classification [27]. This method works by the use of the cos similarity function. To classify an input, it calculates the cosine similarity between the input embedding vector and the class embedding vectors. This helps us determine which class the word/sentence belongs to without the need for model training; a high value of cos similarity indicates a high level of belonging, while a low value suggests a low level of belonging. In [28], zero-shot learning was applied to an emotion detection task using sentence transformers for text embeddings; these embeddings were used in an unsupervised zero-shot learning approach to produce emotion probabilities, allowing the system to map each text sample to one of several possible emotions. The output from this zero-shot model was subsequently utilized as input features for supervised machine learning algorithms, which classified sentiments based on these emotion-derived labels.

3. Preliminaries

To ensure the development of a robust and effective model capable of predicting customer churn, we conducted several experiments exploring different classification methods and embedding techniques. This section covers the necessary background for understanding the remainder of the paper, including large language models (LLMs) embeddings, embedding techniques, and the classification algorithms employed in this paper.

3.1. Embeddings

Embedding is a method that aims to vectorize non-numerical data such as words; it involves mapping words or phrases to real number vectors, enabling the capture of semantic meaning and the integration of text information into network embedding. This technique is widely used for natural language processing tasks such as text classification [29]. In this paper, we have used and tested the performance of the following text embedding models, ranging from LLM embeddings to static embeddings.

3.1.1. OpenAI’s Text Embedding

OpenAI’s text embeddings serve as a potent tool for converting text into numerical representations. It works by encoding each word or token into its corresponding embedding high-dimensional vectors in a continuous space. These vectors capture semantic and syntactic relationships between words or pieces of text. The embeddings are trained using large amounts of text data, where the model learns to predict the context of a word based on its surrounding words. In our work, we utilized the embedding model Text-embedding-ada-002, released by OpenAI in December 2022, due to its superior performance compared to traditional embedding models in tasks such as sentence similarity, text search, and code search [30]. Additionally, it has demonstrated competitive results in text classification tasks [30].

3.1.2. Google Gemini Text Embedding

Gemini includes a series of generative AI models developed and trained to process input that includes both text and images. The Gemini API provides various models optimized for specific use cases. In our study, we used the text-embedding-001 model, which is optimized for natural language tasks, code chat, multi-turn text, and code generation. We utilized this model to generate embeddings for the input textual data [31].

3.1.3. Google BERT

Bidirectional Encoder Representations from Transformers (BERT) can be used as a feature extractor (embeddings); it is developed by Google and may convert textual data into numerical form [32]. Unlike directional models that read text linearly from left to right or right to left, BERT processes words bidirectionally [21]. It considers the relationship between each word and all other words in the surrounding context (both left and right) within the sentence. This approach allows for a profound understanding of the context and meaning of words, resulting in more accurate embeddings [21]. Therefore, in this study, we have used the ‘bert-base-uncased’ BERT model.

3.1.4. Sentence-Transformers

The Sentence-Transformers library provides a diverse range of pre-trained models designed for computing embeddings, which are numerical representations of text [33,34]. These embeddings map sentences and paragraphs into a 384-dimensional vector space, enabling various applications such as clustering and semantic search [35]. Each model within the library is structured using three core components:
  • Tokenizer: converts raw text into sparse index encodings.
  • Transformer: transforms these sparse indices into contextual embeddings.
  • Head: Utilizes the contextual embeddings to make task-specific predictions [35].
In our study, we used the paraphrase-MiniLM-L6-v2 model.

3.1.5. Sent2vec

Sent2vec is a static embedding method designed to create fixed-size vector embeddings for words, sentences, or entire text passages. It is based on the idea of using the composition of word embeddings within a sentence to generate a meaningful representation of the entire sentence. First, individual words in the sentence are transformed into fixed-size vector representations known as word embeddings, utilizing popular methods such as Word2Vec [36], GloVe [37], and FastText [37]. These embeddings encode the semantic meaning of each word based on its context in a large text corpus. Subsequently, various aggregation methods (e.g., averaging, concatenation) are used to merge the word embeddings into a singular representation for the entire sentence. Following aggregation, the resultant vector representation is frequently normalized to ensure uniform scale and distributions. Finally, this resulting vector can be used in various natural language processing tasks such as sentiment analysis, text classification, sentence similarity, or clustering.

3.1.6. Doc2vec

Doc2Vec is a static embedding technique designed to represent documents, paragraphs, or sentences as numerical representations. It allows the model to understand phrases or entire documents. Unlike traditional word embeddings, Doc2Vec represents documents as vectors, incorporating a unique identifier for each document. This identifier influences the adjustment of word vectors during training. By training the document identifier and word vectors together, the model gains the ability to predict the next word in a sentence. Consequently, it yields a vector representation of the entire document, facilitating tasks like document comparison and clustering.

3.2. Classification Algorithms

3.2.1. Support Vector Machine (SVM)

SVM is a supervised machine learning algorithm for classification and regression tasks. SVM works by representing each data point as a point in an n-dimensional space, where n is the number of features. The algorithm then finds the optimal hyperplane (n − 1 dimensions). This hyperplane is positioned so that all points of one category reside on one side of it, and all points of the other category are on the opposite side, maximizing the margin between the classes [38]. Although there may be multiple hyperplanes, SVM seeks the one that best separates the two categories. This optimal hyperplane maximizes the distance to points in either category, termed the margin. The points falling precisely on the margin are labeled as the supporting vectors.

3.2.2. Logistic Regression (LR)

LR, a supervised machine learning algorithm, serves as a statistical technique for modeling the probability of events based on one or more independent variables [39]. While it accepts input data of any numeric type, the output variable is binary (0 or 1, false or true, positive or negative).

3.2.3. Random Forest (RF)

Random Forest is an ensemble learning algorithm [40] that leverages the advantage of multiple decision tree algorithms, as they are known for their ability to learn complex patterns and work well on small, unbalanced data [41]. RF combines decision tree prediction results to predict the output through a technique called majority voting. In this approach, each decision tree in the forest independently predicts the class label for a given input, and the final prediction of the random forest model is determined by taking a majority vote among the predictions of all the individual trees. The class label that receives the most votes becomes the final prediction of the random forest model. This ensemble method helps improve the accuracy and robustness of the predictions compared to a single decision tree.

3.2.4. Zero-Shot Classification

Zero-shot classification is a machine-learning approach that aims to classify and predict unseen data. Unlike traditional classification tasks where the model is learned on labeled data from all classes, zero-shot classification enables the model to generalize to unseen classes by leveraging semantic information or embeddings associated with each class [42]. As illustrated in Figure 1, in this technique, no training is required; each feature element and target class are converted into vectors using embedding methods, particularly for textual data. Subsequently, it calculates the similarity between each element vector and class vectors using cosine similarity. The cosine similarity then acts as the prediction probability, with the predicted class being the one that achieves the highest similarity ratio.

3.2.5. K-Nearest Neighbors (KNN)

The K-nearest neighbors (KNN) algorithm [43] is a supervised machine learning algorithm used for classification and regression problems. KNN is known as a lazy algorithm because there is no training phase; all training data are used directly in the testing step. KNN is based on the principle of similarity, predicting the label of an unclassified point by considering the labels of its K nearest neighbors within the training dataset [44].

3.2.6. Multilayer Perceptron (MLP)

Multilayer perceptron (MLP) is an artificial neural network that includes an input layer, one or more hidden layers, and an output layer, as illustrated in Figure 2. It uses the backpropagation technique to update neuron weights and train the network [6].

3.2.7. Naive Bayes (NB)

The naive Bayes (NB) classifier [45] is a probabilistic machine learning algorithm primarily applied to classification tasks such as text classification. It operates on Bayes’ theorem under the assumption of feature independence within the input data. When labeling a data point, the algorithm calculates the probabilities of belonging to each class and assigns it to the class with the highest probability, thus determining the predicted class.

3.2.8. Decision Tree (DT)

Decision tree (DT) [46] is a supervised learning algorithm used for classification and regression problems. It adopts a tree-like structure, where each internal node represents an attribute in the dataset, the branches represent decision rules, and the leaf indicates the outcomes of the algorithm.

4. Materials and Methods

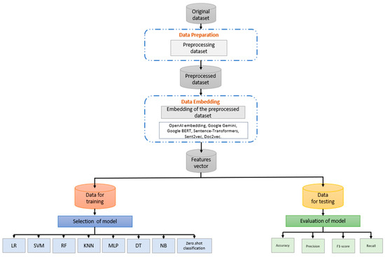
Figure 3 depicts the overall methodology of building our churn predictive model. We start with dataset construction and preparation. Next, we will discuss the process of embedding the input text, followed by the classification task.

4.1. Dataset

4.1.1. Data Description

In this study, we utilized a publicly accessible labeled dataset from a telecommunications company [47]. This dataset comprises information on a total of 36,992 customers, divided into 16,980 non-churners and 20,012 churners. It includes 23 attributes that indicate whether the customer is categorized as a churner or a non-churner. This dataset is not structured; it includes numerical, categorical, date, and alphanumeric attributes that describe the customer’s behavior, age, gender, and preferred offer type. It also indicates whether the customer has filed a complaint, along with the status of problem resolution and various other information. The dataset consists of approximately 60% categorical data, 30% numerical data, and 10% date and time data. The goal of constructing this dataset is to identify customers who are likely to churn based on the provided features, enabling the company to implement targeted retention strategies, such as offering special memberships to encourage them to remain loyal to their services.

4.1.2. Data Preprocessing

Data preprocessing is an important step in the machine learning process. It includes structuring, cleaning, and transforming raw data to prepare it for further analysis or feeding it to machine learning and deep learning models. For our dataset, we have employed various preprocessing techniques to make it more relevant and structured. The preprocessing we employed is as follows:
(a)
Deleting unnecessary columns. For instance, the “Security_no” contained one unique value and thus did not contribute to the analysis.
(b)
Handling missing values: Columns with a high percentage of null values (exceeding 40%) were eliminated to maintain data integrity; for columns with a smaller percentage of missing values, we adopted the following approach: For categorical features, missing values were imputed using the mode; for numerical features, we applied the KNN imputer.
(c)
Outlier Treatment: Outlier removal was performed to improve the quality of the dataset; to detect and remove outliers, we used the quantile method.
(d)
Data structuring: To build structured datasets, we converted numerical attributes into categorical attributes. For instance, the “age” attribute, originally represented as numeric values, was converted into age groups. Date and time data were excluded, as they could not be effectively transformed into meaningful text, and for categorical data, we retained them in text to enable concatenation with other columns. This transformation allows for more effective embedding and analysis of the data.
As represented in Table 1, these preprocessing steps resulted in including 14 attributes out of the 23 in the dataset. These attributes are all categorical and provide valuable information that will be beneficial in the customer classification phase. The description of these 14 attributes is provided in Table 1.
After preprocessing the dataset, we conducted several experiments using embedding techniques. However, embedding each attribute individually from a dataset of 14 attributes would lead to a considerable increase in dataset size (each attribute embedding will create a vector of at least 40 dimensions), which will explicitly increase the computation complexity. Therefore, to employ the embedding technique, we opted to merge the values of the 14 features into a unified single column structured as a coherent, semantically meaningful sentence.

4.2. Model Selection

In this section, we will explain the rationale behind the selection of the embedding techniques and classifiers used in our study.

4.2.1. The Emebeddibg Techniques Used in Our Study

In our study, we tested a variety of embedding techniques, including OpenAI Text-embedding, Google Gemini Text Embedding, BERT, Sentence-Transformers, Sent2vec, and Doc2vec. We used this range of embedding techniques first to select the most effective embedding approach for our specific dataset and context. Second, to compare older static embeddings with newer dynamic embeddings. Traditional static embeddings, such as those produced by Doc2Vec, map each word to a fixed vector, which does not change with context. In contrast, dynamic embeddings, like those generated by OpenAI’s models, adjust the vector representation of a word depending on the sentence or context in which it appears. However, this approach requires greater computational resources compared to the static embeddings, which are generally faster and more efficient in terms of computation and memory usage. Our goal behind this comparison was to determine if the computational investment in newer embedding techniques leads to substantial improvements for classification tasks, thus justifying the additional computational resources. And finally, to use embedding techniques that have shown promising results in other domains to test if those methods will be beneficial in our context.

4.2.2. The Classifiers Used in Our Study

In our study, we selected a diverse range of classifiers to ensure a balanced and thorough comparative analysis. These included widely adopted models such as logistic regression (LR) [1], support vector machine (SVM) [14], random forest (RF) [15], and K-nearest neighbors (KNN) [15]. Multilayer perceptron (MLP), naive Bayes (NB), and decision tree (DT) [48]. These models are typically used in the context of churn, and they obtained very good prediction results in previous research on churn prediction. The inclusion of LR, SVM, RF, and KNN was particularly motivated by their suitability for high-dimensional datasets. This combination of classifiers allowed us to evaluate both their performance in our context and their ability to capture patterns in a churn dataset. Additionally, we included zero-shot classification to explore whether this more recent approach, which classifies text without requiring extensive training data, could contribute effectively in the context of churn prediction.

4.3. Classifier Building

After customizing the dataset to our purpose, we used the embedding approach to vectorize our dataset, generating embedded vectors for the new column, which will be the models’ input. Subsequently, we partitioned the data into training and testing subsets, maintaining an 80:20 ratio. Finally, we trained the models to predict the churn status. In addition to traditional machine learning models, we experimented with zero-shot classification.
In our experiments, we have conducted multiple experiments to select the best model (as shown in Figure 3) that can predict the churn attribute with a low error ratio. These experiments encompassed evaluating the effectiveness of different embedding techniques alongside various machine learning models to discern their impact on performance and accuracy. The embedding models we utilized included OpenAI’s embedding, Google Gemini, Google Bert, Sentence transformers, Sent2Vec, and Doc2Vec. For classification, we trained and tested logistic regression, support vector machine, decision tree, naïve Bayes, k-nearest neighbor, random forest, multiple layer perceptron, and zero-shot classification.

5. Experiments and Evaluation Settings

5.1. Experiments

In this study, we used default hyperparameters for the SVM, LR, DT, and NB algorithms (as detailed in Table 2). For the random forest algorithm, we set n_estimators = 100 and random_state = 42. For the KNN algorithm, we fixed the number of neighbors to 3. For the MLP algorithm, we configured the hyperparameters as follows: hidden_layer_sizes = (100, 50), activation = ‘relu’, solver = ‘adam’, and max_iter = 500. Additionally, we use the grid search method to select and fine-tune model parameters, ensuring optimal performance.

5.2. Evaluation Settings

Evaluation Measures

To evaluate the classification performance of our model, we utilized validation accuracy, precision, F1-score, and recall, as these metrics are suitable for evaluating models on a balanced dataset.
Accuracy: measures the percentage of correct predictions made by the model. It is calculated by dividing the number of correct predictions by the total number of predictions (Equation (2)). We selected accuracy as the primary metric for identifying the best model, as it reflects the overall performance of the model.
Accuracy = Total Number of Predictions/Number of Correct Predictions
Precision: represents the ratio of correctly classified positive samples to the total number of positive predictions, which includes both true positives (TP) and false positives (FP) (Equation (3)).
Precision = TP/(TP + FP)
Recall: It measures how effectively the model identifies all positive instances in the dataset. It is the ratio of true positive predictions to the total number of actual positives, which includes both true positives (TP) and false negatives (FN) (Equation (4)).
Recall = TP/(TP + FN)
F1 Score: it combines the precision and recall of a model, providing a balanced measure that accounts for both metrics (Equation (5)).
F1 Score = 2 × (Precision × Recall)/(Precision + Recall)

6. Result and Discussion

In this section, we will evaluate the performance of various combinations of embedding techniques and classifiers by measuring accuracy, precision, recall, and F1-score. A summary of the comparison results is presented in Table 3.
As shown in Table 3, the OpenAI embedding model demonstrated superior performance in terms of accuracy across all assessed machine-learning models. It outperformed other embedding techniques by reducing the error ratio by nearly 3% for the sent2vec model and Sentence-Transformers, 4% for Google Gemini and Google Bert, and 30% for the Doc2vec embedding model. Sent2Vec also demonstrates its efficacy as an embedding model, achieving an accuracy of 86% with LR and 85% with MLP. Sentence-Transformers exhibit an accuracy of 86% with SVM and 85% with LR. Meanwhile, Google Gemini achieves an accuracy of 85% with LR, SVM, and RF, whereas Google Bert reaches an accuracy of 85% with LR, SVM, and MLP. However, Doc2Vec’s results are suboptimal, with the highest accuracy reaching only 57%, observed with SVM as the classifier. This suggests that Doc2Vec may not be a robust embedding model due to its limited performance on short texts. Furthermore, the results indicate that zero-shot classification, while trendy, proves to be an ineffective classification technique based on the obtained accuracies. Conclusively, the study reveals that the combination of OpenAI’s embedding model with a logistic regression classifier stands out for customer churn prediction, achieving the highest accuracy of 89%. Figure 4 represents the final settings and approach that outperformed the other model.
Logistic regression emerges as the most effective model in this case due to its strong ability to identify linear relationships between features and the target variable. The embeddings used in this study preserve the semantic similarities between the data points, meaning that objects with similar characteristics are mapped closer together in the feature space. Logistic regression excels in such scenarios because it is designed to capture simple, linear decision boundaries, which is often sufficient when the data are relatively straightforward and linearly separable.
Additionally, logistic regression is less prone to overfitting, particularly when working with high-dimensional data. In contrast, more complex models like random forest and multilayer perceptron (MLP) are more prone to overfitting, especially when the dataset is small or contains noisy features. Random forest, while powerful for handling complex and non-linear relationships, can struggle with high-dimensional spaces where it might unintentionally model noise rather than meaningful patterns. Similarly, MLPs require extensive hyperparameter tuning and often need larger datasets to generalize well, making them more vulnerable to overfitting if not properly optimized.
The simplicity and interpretability of logistic regression allow it to efficiently handle these challenges, making it an ideal choice for this particular task. By capturing the essential linear relationships in the data and being less affected by overfitting, logistic regression provides a robust solution even in high-dimensional feature spaces with limited data.
While the developed model demonstrated high performance, achieving an accuracy of 89% in predicting churn in the telecommunications sector, its implications extend beyond just prediction. By identifying potential churners before they leave, telecom companies can proactively implement targeted retention strategies such as offering exclusive offers to retain as many customers as possible. This predictive capability enables telecom companies to improve customer relationships, reduce revenue loss, enhance customer satisfaction, and improve their competitiveness in a highly dynamic market.
Although our model has proven to be a highly effective method in prediction churn, the fact that customer feedback was limited to a set of nine predefined responses rather than allowing free text input could impact the model’s ability to fully capture the diversity of customer opinions, complaints, and comments. This limitation may affect the model’s performance in predicting churn more accurately.

7. Conclusions and Future Work

In conclusion, our study systematically evaluated six embedding techniques across eight classifiers using a telecommunication company’s database. The results demonstrated these embedding techniques effectively generate input vectors for classifiers, significantly influencing model performance. Among the tested combinations, the integration of OpenAI’s text embeddings with logistic regression achieved the highest accuracy of 89%, outperforming other methods. These findings suggest that leveraging advanced embedding techniques, particularly OpenAI’s, can enhance model performance in classification tasks.
Companies aim for a churn rate as close to 0% as possible. Predicting customers likely to leave allows them to implement plans and strategies to keep them engaged with the brand or service. We contributed to this field of research by building a robust predictive model that is capable of accurately predicting customer churn. This model serves as a decision-support tool for telecommunication companies, enabling them to effectively focus their marketing efforts on retaining existing customers. Moreover, our proposed model can be generalized to other industries.
In future research, we will investigate the scalability of this approach across different datasets and domains, including the fashion retail industry. We will plan to evaluate the effectiveness of exploiting OpenAI embedding techniques and deep learning models for customer churn classification tasks. Additionally, we will include emotion extraction into our model to make decisions based on both objective and subjective factors.

Author Contributions

Conceptualization, M.C. and E.H.N.; methodology, M.C. and E.H.N.; software, M.C.; validation, E.H.N.; formal analysis, M.C. and E.H.N.; investigation, E.H.N.; resources, M.C.; data curation, M.C.; writing—original draft preparation, M.C.; writing—review and editing, M.C. and E.H.N.; visualization, M.C.; E.H.N.; supervision, E.H.N.; project administration, E.H.N. All authors have read and agreed to the published version of the manuscript.

Funding

This research received no external funding.

Data Availability Statement

Publicly available datasets were used in this study. These data can be found in the following URLs: https://www.kaggle.com/datasets/undersc0re/predict-the-churn-risk-rate (accessed on 5 June 2024).

Conflicts of Interest

The authors declare no conflict of interest.

References

  1. Jain, H.; Khunteta, A.; Srivastava, S. Churn Prediction in Telecommunication using Logistic Regression and Logit Boost. Procedia Comput. Sci. 2020, 167, 101–112. [Google Scholar] [CrossRef]
  2. Matuszelański, K.; Kopczewska, K. Customer Churn in Retail E-Commerce Business: Spatial and Machine Learning Approach. Theor. Appl. Electron. Commer. Res. 2022, 17, 165–198. [Google Scholar] [CrossRef]
  3. Kiguchi, M.; Saeed, W.; Medi, I. Churn prediction in digital game-based learning using data mining techniques: Logistic regression, decision tree, and random forest. Appl. Soft Comput. 2022, 118, 108491. [Google Scholar] [CrossRef]
  4. Blank, C.; Hermansson, T. A Machine Learning Approach to Churn Prediction in a Subscription-Based Service. Available online: https://www.diva-portal.org/smash/record.jsf?pid=diva2:1271985 (accessed on 3 July 2024).
  5. Tatikonda, L.U. The hidden costs of customer dissatisfaction. Manag. Account. Q. 2013, 14, 34. Available online: https://link.gale.com/apps/doc/A338415562/AONE?u=anon~c20fd991&sid=googleScholar&xid=84b26c60 (accessed on 3 July 2024).
  6. Agbemadon, K.B.; Couturier, R.; Laiymani, D.; Agbemadon, K.B.; Couturier, R. Churn detection using machine learning in the retail industry. In Proceedings of the 2022 2nd International Conference on Computer, Control and Robotics, Shanghai, China, 14 June 2022. [Google Scholar] [CrossRef]
  7. De, S.; Prabu, P.; Paulose, J. Application of Machine Learning in Customer Churn Prediction. In Proceedings of the 3rd IEEE International Virtual Conference on Innovations in Power and Advanced Computing Technologies, Kuala Lumpur, Malaysia, 8 February 2022. [Google Scholar] [CrossRef]
  8. What Is Customer Churn? Available online: https://blog.hubspot.com/service/what-is-customer-churn (accessed on 3 July 2024).
  9. Churn Rate: What It Means, Examples, and Calculations. Available online: https://www.investopedia.com/terms/c/churnrate.asp (accessed on 6 July 2024).
  10. Customer Churn 101: What Is It, Types of Churn, and What to Do About It? Available online: https://www.paddle.com/resources/customer-churn (accessed on 15 July 2024).
  11. 50 Customer Retention Statistics to Know. Available online: https://blog.hubspot.com/service/statistics-on-customer-retention (accessed on 15 July 2024).
  12. Customer Churn and How to Calculate Churn Rate. Available online: https://www.qualtrics.com/experience-management/customer/customer-churn/ (accessed on 7 July 2024).
  13. What is Customer Churn?—NGDATA. Available online: https://www.ngdata.com/what-is-customer-churn/ (accessed on 9 July 2024).
  14. Gangadhar, J.S.; Arora, C.; Renjith, R.K.; Bamini, P.N.; devidas Chincholkar, Y. E-commerce customer churn prevention using machine learning-based business intelligence strategy. Meas. Sens. 2023, 27, 100728. [Google Scholar] [CrossRef]
  15. Prabadevi, B.; Shalini, R.; Kavitha, B.R. Customer churning analysis using machine learning algorithms. Int. J. Intell. Netw. 2023, 4, 145–154. [Google Scholar] [CrossRef]
  16. Poudel, S.S.; Pokharel, S.; Timilsina, M. Explaining customer churn prediction in telecom industry using tabular machine learning models. Mach. Learn. Appl. 2024, 17, 100567. [Google Scholar] [CrossRef]
  17. Singh, P.P.; Anik, F.I.; Senapati, R.; Sinha, A.; Sakib, N.; Hossain, E. Investigating customer churn in banking: A machine learning approach and visualization app for data science and management. Data Sci. Manag. 2024, 7, 7–16. [Google Scholar] [CrossRef]
  18. Cenggoro, T.W.; Wirastari, R.A.; Rudianto, E.; Mohadi, M.I.; Ratj, D.; Pardamean, B. Deep Learning as a Vector Embedding Model for Customer Churn. Procedia Comput. Sci. 2021, 179, 624–631. [Google Scholar] [CrossRef]
  19. Moghadasi, M.N.; Zhuang, Y. Sent2Vec: A New Sentence Embedding Representation with Sentimental Semantic. In Proceedings of the IEEE International Conference on Big Data (Big Data), Atlanta, GA, USA, 19 March 2021; pp. 4672–4680. [Google Scholar] [CrossRef]
  20. Budiarto, A.; Rahutomo, R.; Putra, H.N.; Cenggoro, T.W.; Kacamarga, M.F.; Pardamean, B. Unsupervised News Topic Modelling with Doc2Vec and Spherical Clustering. Procedia Comput. Sci. 2021, 179, 40–46. [Google Scholar] [CrossRef]
  21. Buche, A. BERT for Opinion Mining and Sentiment Farming. Biosc. Biotech. Res. Comm. 2020, 13, 35–39. [Google Scholar] [CrossRef]
  22. Coghill, J.G.; Reis, H. Hey BERT! Meet the Databases: Explorations of Bidirectional Encoder Representation from Transformers Model Use in Database Search Algorithms. J. Electron. Resour. Med. Libr. 2021, 18, 112–118. [Google Scholar] [CrossRef]
  23. Singh, S.; Professor, A. BERT Algorithm used in Google Search. Math. Stat. Eng. Appl. 2021, 70, 1641–1650. [Google Scholar] [CrossRef]
  24. Bello, A.; Ng, S.C.; Leung, M.F. A BERT Framework to Sentiment Analysis of Tweets. Sensors 2023, 23, 506. [Google Scholar] [CrossRef] [PubMed]
  25. Fairhall, S.L. Sentence-level embeddings reveal dissociable word- and sentence-level cortical representation across coarse- and fine-grained levels of meaning. Brain Lang. 2024, 250, 105389. [Google Scholar] [CrossRef]
  26. Ronfard, R.; de Verdière, R.C. OpenKinoAI: An Open Source Framework for Intelligent Cinematography and Editing of Live Performances. arXiv 2020, arXiv:2011.05203. Available online: https://arxiv.org/abs/2011.05203v1 (accessed on 6 July 2024).
  27. Li, X.; Fang, M.; Feng, D.; Li, H.; Wu, J. Prototype adjustment for zero shot classification. Signal Process Image Commun. 2019, 74, 242–252. [Google Scholar] [CrossRef]
  28. Tesfagergish, S.G.; Kapočiūtė-Dzikienė, J.; Damaševičius, R. Zero-Shot Emotion Detection for Semi-Supervised Sentiment Analysis Using Sentence Transformers and Ensemble Learning. Appl. Sci. 2022, 12, 8662. [Google Scholar] [CrossRef]
  29. Wang, G.; Li, C.; Wang, W.; Zhang, Y.; Shen, D.; Zhang, X.; Henao, R.; Carin, L. Joint Embedding of Words and Labels for Text Classification. In Proceedings of the 56th Annual Meeting of the Association for Computational Linguistics (ACL), Melbourne, Australia, 15–20 July 2018; pp. 2321–2331. [Google Scholar] [CrossRef]
  30. OpenAI| New and Improved Embedding Model. Available online: https://openai.com/index/new-and-improved-embedding-model/ (accessed on 16 July 2024).
  31. Gemini API | Google for Developers. Available online: https://ai.google.dev/gemini-api/docs/models/gemini (accessed on 21 July 2024).
  32. Filali, A.; Abdellaoui Alaoui, E.A.; Merras, M. Enhancing Spam Detection with GANs and BERT Embeddings: A Novel Approach to Imbalanced Datasets. Procedia Comput. Sci. 2024, 236, 420–427. [Google Scholar] [CrossRef]
  33. Sentence Transformers Documentation. Available online: https://www.sbert.net/ (accessed on 25 July 2024).
  34. Wolf, T.; Debut, L.; Sanh, V.; Chaumond, J.; Delangue, C.; Moi, A.; Cistac, P.; Rault, T.; Louf, R.; Funtowicz, M.; et al. Transformers: State-of-the-Art Natural Language Processing. In Proceedings of the 2020 Conference on Empirical Methods in Natural Language Processing: System Demonstrations, Online, 16–20 November; pp. 38–45. [CrossRef]
  35. Hugging Face| Sentence-Transformers/All-MiniLM-L6-v2. Available online: https://huggingface.co/sentence-transformers/all-MiniLM-L6-v2 (accessed on 25 July 2024).
  36. Lee, T.H.; Kim, S.; Lee, J.; Jun, C.H. Word2Vec-based efficient privacy-preserving shared representation learning for federated recommendation system in a cross-device setting. Inf. Sci. 2023, 651, 119728. [Google Scholar] [CrossRef]
  37. Badri, N.; Kboubi, F.; Chaibi, A.H. Combining FastText and Glove Word Embedding for Offensive and Hate Speech Text Detection. Procedia Comput. Sci. 2022, 207, 769–778. [Google Scholar] [CrossRef]
  38. Kanevski, M.; Pozdnukhov, A.; Canu, S.; Maignan, M.; Wong, P.M.; Shibli, S.A.R. Support Vector Machines for Classification and Mapping of Reservoir Data. In Soft Computing for Reservoir Characterization and Modeling. Studies in Fuzziness and Soft Computing; Wong, P., Aminzadeh, F., Nikravesh, M., Eds.; Physica: Heidelberg, Germany, 2002; Volume 80, pp. 531–558. [Google Scholar] [CrossRef]
  39. Dierckx, G. Logistic Regression Model. In Encyclopedia of Actuarial Science; John Wiley & Sons, Ltd.: Hoboken, NJ, USA, 2006. [Google Scholar] [CrossRef]
  40. Singh, P. Random Forests Using PySpark. In Machine Learning with PySpark; Springlink (Apress): Berkeley, CA, USA, 2022. [Google Scholar] [CrossRef]
  41. Murthy, K.V.S. On Growing Better Decision Trees from Data. Ph.D. Dissertation, The Johns Hopkins University, Maryland, MD, USA, 1996. [Google Scholar]
  42. Lampert, C.H.; Nickisch, H.; Harmeling, S. Attribute-Based Classification for Zero-Shot Visual Object Categorization. IEEE Trans. Pattern Anal. Mach. Intell. 2014, 36, 453–465. [Google Scholar] [CrossRef] [PubMed]
  43. Sjarif, N.; Rusydi, M.; Yusof, M.; Hooi, D.; Wong, T.; Yaakob, S.; Ibrahim, R.; Osman, M. A Customer Churn Prediction using Pearson Correlation Function and K Nearest Neighbor Algorithm for Telecommunication Industry. Int. J. Adv. Soft Compu. Appl. 2019, 11, 47–59. [Google Scholar]
  44. Keramati, A.; Jafari-Marandi, R.; Aliannejadi, M.; Ahmadian, I.; Mozaffari, M.; Abbasi, U. Improved churn prediction in telecommunication industry using data mining techniques. Appl. Soft Comput. 2014, 24, 994–1012. [Google Scholar] [CrossRef]
  45. Safitri, A.R.; Muslim, M.A. Improved Accuracy of Naive Bayes Classifier for Determination of Customer Churn Uses SMOTE and Genetic Algorithms. J. Soft Comput. Explor. 2020, 1, 70–75. [Google Scholar] [CrossRef]
  46. Zhao, S. Customer Churn Prediction Based on the Decision Tree and Random Forest Model. BCP Bus. Manag. 2023, 44, 339–344. [Google Scholar] [CrossRef]
  47. Customer Churn. Available online: https://www.kaggle.com/datasets/undersc0re/predict-the-churn-risk-rate (accessed on 5 June 2024).
  48. Sabbeh, S.F. Machine-Learning Techniques for Customer Retention: A Comparative Study. Int. J. Adv. Comput. Sci. Appl. 2018, 9, 273–281. [Google Scholar] [CrossRef]
Figure 1. Zero-Shot Classifier Methodology.
Figure 1. Zero-Shot Classifier Methodology.
Futureinternet 16 00453 g001
Figure 2. Multilayer perceptron (MLP) architecture.
Figure 2. Multilayer perceptron (MLP) architecture.
Futureinternet 16 00453 g002
Figure 3. Churn Predictive Model Building Methodology.
Figure 3. Churn Predictive Model Building Methodology.
Futureinternet 16 00453 g003
Figure 4. Final Model Deployment.
Figure 4. Final Model Deployment.
Futureinternet 16 00453 g004
Table 1. Description of the 14 attributes included in our study.
Table 1. Description of the 14 attributes included in our study.
Attribute NameDescription
ageRepresents the age of a customer
GenderRepresents the gender of a customer
Region_categoryRepresents the region to which a customer belongs
Membership_categoryRepresents the type of membership category that a customer is utilizing
Joined_through_referralIndicates whether a customer joined by using a referral code or ID
Preferred_offer_typesRepresents the type of offer that a customer prefers
Medium_of_operationRepresents the medium of operation that a customer uses for transactions
Internet_optionRepresents the type of internet service a customer uses
Used_special_discountRepresents whether a customer uses special discounts offered
Offer_application_preferenceRepresents whether a customer prefers offers
Past_complaintIndicates whether a customer has submitted any complaints
Complaint_statusIndicates whether the complaints submitted by a customer have been resolved
FeedbackRepresents the feedback provided by a customer
Churn_risk_scoreIndicates whether the customer is a churner (1) or not (0)
Table 2. The default hyperparameters for SVM, LR, DT, and NB algorithms.
Table 2. The default hyperparameters for SVM, LR, DT, and NB algorithms.
AlgorithmHyperparameters
SVMC: 1.0, kernel: ‘rbf’, degree: 3 (used only for ‘poly’ kernel), gamma: ‘scale’, coef0: 0.0, shrinking: True, probability: False, tol: 1 × 10−3, max_iter: −1, class_weight: None, random_state: None
LRpenalty: ‘l2’, dual: False, tol: 1 × 10−4, C: 1.0, fit_intercept: True, intercept_scaling: 1, class_weight: None, solver: ‘lbfgs’, max_iter: 100, multi_class: ‘auto’, n_jobs: None, random_state: None, verbose: 0, warm_start: False, l1_ratio: None
DTcriterion: ‘gini’, splitter: ‘best’, max_depth: None, min_samples_split: 2, min_samples_leaf: 1, min_weight_fraction_leaf: 0.0, max_features: None, random_state: None, max_leaf_nodes: None, min_impurity_decrease: 0.0, class_weight: None, ccp_alpha: 0.0
NBpriors: None, var_smoothing: 1 × 10−9
Table 3. Comparative Analysis of Embedding Techniques Across Classifiers.
Table 3. Comparative Analysis of Embedding Techniques Across Classifiers.
Embedding ModelClassifierMeasure
AccuracyPrecisionF1 ScoreRecall
OpenAI
Text-embedding-ada-002
LR89%89%88%89%
SVM88.5%89%88%89%
RF83%84%83%83%
MLP83%83%83%84%
NB81%83%83%81%
KNN76%76%75%75%
DT72%72%72%72%
Zero-shot classification66%68%65%89%
Google Gemini
text-embedding-001
LR85%85%85%85%
SVM85%87%85%86%
RF85%85%85%85%
MLP84%85%83%83%
NB78%78%78%78%
KNN76%76%76%76%
DT77%77%77%77%
Zero-shot classification46%23%31%50%
Google Bert
bert-base-uncased
LR85%85%85%85%
SVM85%87%85%86%
RF82%82%82%82%
MLP85%86%85%86%
NB77%76%76%76%
KNN67%67%66%66%
DT72%72%71%71%
Zero-shot classification54%27%35%50%
Sentence-Transformers
paraphrase-MiniLM-L6-v2
LR85%85%85%85%
SVM86%87%86%87%
RF84%84%84%84%
MLP84%84%84%84%
NB76%76%76%76%
KNN78%78%78%77%
DT76%76%76%76%
Zero-shot classification66%68%66%67%
Sent2vec
distilbert-base-uncased
LR86%86%86%86%
SVM79%78%77%76%
RF77%77%77%77%
MLP85%86%85%86%
NB81%83%81%83%
KNN65%65%65%65%
DT69%69%69%69%
Zero-shot classification54%50%40%50%
Doc2vec
Gensim’s word2vec trained on ‘text8’ corpus
LR56%56%53%53%
SVM57%73%42%53%
RF55%54%52%53%
MLP55%54%54%54%
NB54%53%52%53%
KNN52%51%51%51%
DT52%52%52%52%
Zero-shot classification46%47%35%33%
Disclaimer/Publisher’s Note: The statements, opinions and data contained in all publications are solely those of the individual author(s) and contributor(s) and not of MDPI and/or the editor(s). MDPI and/or the editor(s) disclaim responsibility for any injury to people or property resulting from any ideas, methods, instructions or products referred to in the content.

Share and Cite

MDPI and ACS Style

Chajia, M.; Nfaoui, E.H. Customer Churn Prediction Approach Based on LLM Embeddings and Logistic Regression. Future Internet 2024, 16, 453. https://doi.org/10.3390/fi16120453

AMA Style

Chajia M, Nfaoui EH. Customer Churn Prediction Approach Based on LLM Embeddings and Logistic Regression. Future Internet. 2024; 16(12):453. https://doi.org/10.3390/fi16120453

Chicago/Turabian Style

Chajia, Meryem, and El Habib Nfaoui. 2024. "Customer Churn Prediction Approach Based on LLM Embeddings and Logistic Regression" Future Internet 16, no. 12: 453. https://doi.org/10.3390/fi16120453

APA Style

Chajia, M., & Nfaoui, E. H. (2024). Customer Churn Prediction Approach Based on LLM Embeddings and Logistic Regression. Future Internet, 16(12), 453. https://doi.org/10.3390/fi16120453

Note that from the first issue of 2016, this journal uses article numbers instead of page numbers. See further details here.

Article Metrics

Back to TopTop