SIGNIFY: Leveraging Machine Learning and Gesture Recognition for Sign Language Teaching Through a Serious Game
Abstract
1. Introduction
2. Related Works
2.1. Effectiveness of Serious Games in Learning
2.2. Image Acquisition Technologies
2.3. Image Processing and Gesture Classification Methods
3. Materials and Methods
3.1. Database Acquisition
3.2. Hand Landmarks Identification
3.3. Hand Gesture Classification
3.4. SIGNIFY Design and Development
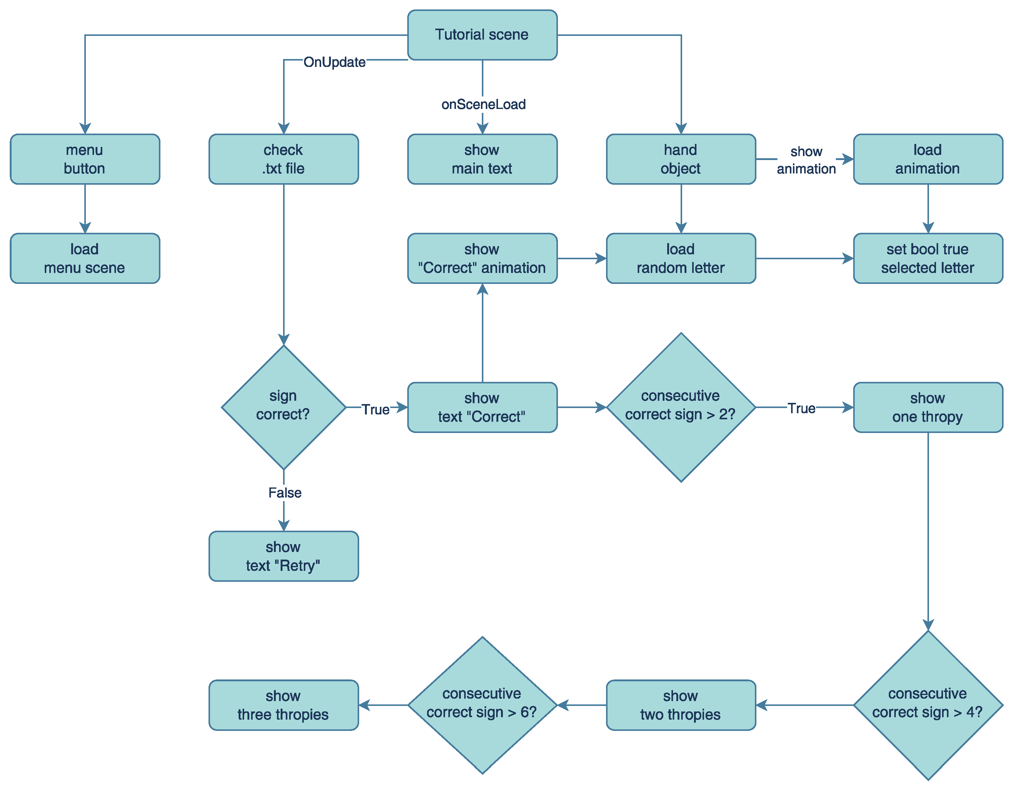
3.4.1. The Tutorial Scene
3.4.2. The Hangman Game Scene
4. Results and Discussion
4.1. Automatic Hand Gesture Recognition
4.2. SIGNIFY Qualitative Assessment
4.3. Limitations and Future Work
5. Conclusions
Author Contributions
Funding
Data Availability Statement
Conflicts of Interest
Abbreviations
| AI | Artificial Intelligence |
| ANN | Artificial Neural Network |
| CNN | Convolutional Neural Network |
| LIS | Italian Sign Language |
| ML | Machine Learning |
| RGB | Red Green Blue |
| RGB-D | Red Green Blue-Depth |
| SUS | System usability scale |
| SVM | Support Vector Machine |
| UES | User Engagement Scale |
| UI | User Interface |
References
- Mindess, A. Reading Between the Signs Workbook: A Cultural Guide for Sign Language Students and Interpreters; Hachette: London, UK, 2004. [Google Scholar]
- World Health Organization. Deafness and Hearing Loss. In Fact Sheet N 300; World Health Organization: Geneva, Switzerland, 2015. [Google Scholar]
- Edmondson, S.; Howe, J. Exploring the social inclusion of deaf young people in mainstream schools, using their lived experience. Educ. Psychol. Pract. 2019, 35, 216–228. [Google Scholar] [CrossRef]
- Spence, C. How Learning a New Language Changes Your Brain|Cambridge English. 2022. Available online: https://www.cambridge.org/elt/blog/2022/04/29/learning-language-changes-your-brain/ (accessed on 25 June 2024).
- Levesque, E.; Duncan, J. Inclusive education for deaf students: Pass or fail. Deaf. Educ. Int. 2024, 26, 125–126. [Google Scholar] [CrossRef]
- Li, Y.; Chen, D.; Deng, X. The impact of digital educational games on student’s motivation for learning: The mediating effect of learning engagement and the moderating effect of the digital environment. PLoS ONE 2024, 19, e0294350. [Google Scholar] [CrossRef]
- Pontes, H.P.; Duarte, J.B.F.; Pinheiro, P.R. An educational game to teach numbers in Brazilian Sign Language while having fun. Comput. Hum. Behav. 2020, 107, 105825. [Google Scholar] [CrossRef]
- Chouhan, T.; Panse, A.; Voona, A.K.; Sameer, S. Smart glove with gesture recognition ability for the hearing and speech impaired. In Proceedings of the 2014 IEEE Global Humanitarian Technology Conference-South Asia Satellite (GHTC-SAS), Trivandrum, India, 26–27 September 2014; pp. 105–110. [Google Scholar]
- Assaleh, K.; Shanableh, T.; Zourob, M. Low complexity classification system for glove-based arabic sign language recognition. In Proceedings of the Neural Information Processing: 19th International Conference, ICONIP 2012, Doha, Qatar, 12–15 November 2012; Proceedings, Part III 19. Springer: Berlin/Heidelberg, Germany, 2012; pp. 262–268. [Google Scholar]
- Shukor, A.Z.; Miskon, M.; Jamaluddin, M.; Ali@Ibrahim, F.; Asyraf, M.; Bahar, M. A New Data Glove Approach for Malaysian Sign Language Detection. Procedia Comput. Sci. 2015, 76, 60–67. [Google Scholar] [CrossRef]
- Mohandes, M.; A-Buraiky, S.; Halawani, T.; Al-Baiyat, S. Automation of the Arabic sign language recognition. In Proceedings of the 2004 IEEE International Conference on Information and Communication Technologies: From Theory to Applications, Damascus, Syria, 19–23 April 2004; pp. 479–480. [Google Scholar]
- Hongo, H.; Ohya, M.; Yasumoto, M.; Niwa, Y.; Yamamoto, K. Focus of attention for face and hand gesture recognition using multiple cameras. In Proceedings of the Fourth IEEE International Conference on Automatic Face and Gesture Recognition (Cat. No. PR00580), Grenoble, France, 26–30 March 2000; pp. 156–161. [Google Scholar]
- Zhang, H.; Wang, Y.; Deng, C. Application of gesture recognition based on simulated annealing BP neural network. In Proceedings of the IEEE International Conference on Electronic and Mechanical Engineering and Information Technology, EMEIT 2011, Harbin, China, 12–14 August 2011; pp. 178–181. [Google Scholar] [CrossRef]
- Zhang, X.; Xiang, C.; Li, Y.; Lantz, V.; Wang, K.; Yang, J. A Framework for Hand Gesture Recognition Based on Accelerometer and EMG Sensors. IEEE Trans. Syst. Man Cybern.-Part A Syst. Hum. 2011, 41, 1064–1076. [Google Scholar] [CrossRef]
- Chuan, C.H.; Regina, E.; Guardino, C. American sign language recognition using leap motion sensor. In Proceedings of the 2014 13th IEEE International Conference on Machine Learning and Applications, Detroit, MI, USA, 3–6 December 2014; pp. 541–544. [Google Scholar]
- Qi, J.; Ma, L.; Cui, Z.; Yu, Y. Computer vision-based hand gesture recognition for human-robot interaction: A review. Complex Intell. Syst. 2024, 10, 1581–1606. [Google Scholar] [CrossRef]
- Tolks, D.; Schmidt, J.J.; Kuhn, S. The role of AI in serious games and gamification for health: Scoping review. JMIR Serious Games 2024, 12, e48258. [Google Scholar] [CrossRef]
- Kye, N.; Mustapha, A.; Samsudin, N. Gesture Recognition for Educational Games: Magic Touch Math. IOP Conf. Ser. Mater. Sci. Eng. 2017, 226, 012078. [Google Scholar] [CrossRef]
- Zhan, Z.; Tong, Y.; Lan, X.; Zhong, B. A systematic literature review of game-based learning in Artificial Intelligence education. Interact. Learn. Environ. 2024, 32, 1137–1158. [Google Scholar] [CrossRef]
- Lang, S.; Block, M.; Rojas, R. Sign Language Recognition Using Kinect. In Artificial Intelligence and Soft Computing; Rutkowski, L., Korytkowski, M., Scherer, R., Tadeusiewicz, R., Zadeh, L.A., Zurada, J.M., Eds.; Lecture Notes in Computer Science; Springer: Berlin/Heidelberg, Germany, 2012; Volume 7267, pp. 394–402. [Google Scholar] [CrossRef]
- Soares, F.; Esteves, J.S.; Carvalho, V.; Lopes, G.; Barbosa, F.; Ribeiro, P. Development of a serious game for Portuguese Sign Language. In Proceedings of the 2015 7th International Congress on Ultra Modern Telecommunications and Control Systems and Workshops (ICUMT), Ghent, Belgium, 30 October–1 November 2015; pp. 226–230. [Google Scholar] [CrossRef]
- Wang, J.; Ivrissimtzis, I.; Li, Z.; Shi, L. The Impact of 2D and 3D Gamified VR on Learning American Sign Language. arXiv 2024, arXiv:2405.08908. [Google Scholar]
- Arooj, S.; Altaf, S.; Ahmad, S.; Mahmoud, H.; Mohamed, A.S.N. Enhancing sign language recognition using CNN and SIFT: A case study on Pakistan sign language. J. King Saud Univ.-Comput. Inf. Sci. 2024, 36, 101934. [Google Scholar] [CrossRef]
- Ulrich, L.; Vezzetti, E.; Moos, S.; Marcolin, F. Analysis of RGB-D camera technologies for supporting different facial usage scenarios. Multimed. Tools Appl. 2020, 79, 29375–29398. [Google Scholar] [CrossRef]
- Bora, J.; Dehingia, S.; Boruah, A.; Chetia, A.A.; Gogoi, D. Real-time Assamese Sign Language Recognition using MediaPipe and Deep Learning. Procedia Comput. Sci. 2023, 218, 1384–1393. [Google Scholar] [CrossRef]
- Stamp, R.; Cohn, D.; Hel-Or, H.; Sandler, W. Kinect-ing the dots: Using motion-capture technology to distinguish sign language linguistic from gestural expressions. Lang. Speech 2024, 67, 255–276. [Google Scholar] [CrossRef]
- Nimisha, K.P.; Jacob, A. A Brief Review of the Recent Trends in Sign Language Recognition. In Proceedings of the International Conference on Communication and Signal Processing, Melmaruvathur, India, 28–30 July 2020. [Google Scholar]
- Uboweja, E.; Tian, D.; Wang, Q.; Kuo, Y.C.; Zou, J.; Wang, L.; Sung, G.; Grundmann, M. On-device Real-time Custom Hand Gesture Recognition. In Proceedings of the 2023 IEEE/CVF International Conference on Computer Vision Workshops (ICCVW), Paris, France, 4–6 October 2023; pp. 4275–4279. [Google Scholar] [CrossRef]
- Amirgaliyev, Y.; Ataniyazova, A.; Buribayev, Z.; Zhassuzak, M.; Urmashev, B.; Cherikbayeva, L. Application of neural networks ensemble method for the Kazakh sign language recognition. Bull. Electr. Eng. Inform. 2024, 13, 3275–3287. [Google Scholar] [CrossRef]
- Kavana, K.M.; Suma, N.R. Recognization of Hand Gestures Using MediaPipe Hands. Int. Res. J. Mod. Eng. Technol. Sci. 2022, 4, 4149–4153. [Google Scholar]
- Bajaj, Y.; Malhotra, P. American sign language identification using hand trackpoint analysis. In Proceedings of the International Conference on Innovative Computing and Communications: Proceedings of ICICC 2021; Springer: Berlin/Heidelberg, Germany, 2022; Volume 1, pp. 159–171. [Google Scholar]
- Ren Ewe, E.L.; Lee, C.P.; Lim, K.M.; Kwek, L.C.; Alqahtani, A. LAVRF: Sign language recognition via Lightweight Attentive VGG16 with Random Forest. PLoS ONE 2024, 19, e0298699. [Google Scholar] [CrossRef]
- M. Donnici, G.M. Italian sign language fingerspelling recognition. 2018. Available online: https://github.com/maghid/italian_fingerspelling_recognition (accessed on 18 May 2024).
- Fagiani, M.; Principi, E.; Squartini, S.; Piazza, F. A new Italian sign language database. In Proceedings of the Advances in Brain Inspired Cognitive Systems: 5th International Conference, BICS 2012, Shenyang, China, 11–14 July 2012; Proceedings 5. Springer: Berlin/Heidelberg, Germany, 2012; pp. 164–173. [Google Scholar]
- Escalera, S.; Baró, X.; Gonzalez, J.; Bautista, M.A.; Madadi, M.; Reyes, M.; Ponce-López, V.; Escalante, H.J.; Shotton, J.; Guyon, I. Chalearn looking at people challenge 2014: Dataset and results. In Proceedings of the Computer Vision-ECCV 2014 Workshops, Zurich, Switzerland, 6–7, 12 September 2014; Proceedings, Part I 13. Springer: Berlin/Heidelberg, Germany, 2015; pp. 459–473. [Google Scholar]
- Romeo, L.; Marani, R.; Malosio, M.; Perri, A.G.; D’Orazio, T. Performance analysis of body tracking with the microsoft azure kinect. In Proceedings of the 2021 29th IEEE Mediterranean Conference on Control and Automation (MED), Puglia, Italy, 22–25 June 2021; pp. 572–577. [Google Scholar]
- Zhang, F.; Bazarevsky, V.; Vakunov, A.; Tkachenka, A.; Sung, G.; Chang, C.L.; Grundmann, M. Mediapipe hands: On-device real-time hand tracking. arXiv 2020, arXiv:2006.10214. [Google Scholar]
- Talla, S.; Venigalla, P.; Shaik, A.; Vuyyuru, M. Multiclass Classification Using Random Forest Classifier. Int. J. Sci. Res. Comput. Sci. Eng. Inf. Technol. 2019, 5, 493–496. [Google Scholar] [CrossRef]
- Breiman, L. Random forests. Mach. Learn. 2001, 45, 5–32. [Google Scholar] [CrossRef]
- Su, R.; Chen, X.; Cao, S.; Zhang, X. Random forest-based recognition of isolated sign language subwords using data from accelerometers and surface electromyographic sensors. Sensors 2016, 16, 100. [Google Scholar] [CrossRef] [PubMed]
- Tang, D.; Taylor, J.; Kohli, P.; Keskin, C.; Kim, T.K.; Shotton, J. Opening the black box: Hierarchical sampling optimization for estimating human hand pose. In Proceedings of the IEEE International Conference on Computer Vision, Santiago, Chile, 7–13 December 2015; pp. 3325–3333. [Google Scholar]
- Goenawan, A.D.; Hartati, S. The Comparison of K-Nearest Neighbors and Random Forest Algorithm to Recognize Indonesian Sign Language in a Real-Time. Sci. J. Inform. 2024, 11, 237–244. [Google Scholar] [CrossRef]
- Chen, T.; Guestrin, C. Xgboost: A scalable tree boosting system. In Proceedings of the 22nd ACM Sigkdd International Conference on Knowledge Discovery and Data Mining, San Francisco, CA, USA, 13–17 August 2016; pp. 785–794. [Google Scholar]
- Adeyanju, I.A.; Bello, O.O.; Adegboye, M.A. Machine learning methods for sign language recognition: A critical review and analysis. Intell. Syst. Appl. 2021, 12, 200056. [Google Scholar] [CrossRef]
- Joshi, H.; Golhar, V.; Gundawar, J.; Gangurde, A.; Yenkikar, A.; Sable, N.P. Real-Time Sign Language Recognition and Sentence Generation. Available at SSRN: Joshi, Harita and Golhar, Vaibhav and Gundawar, Janhavi and Gangurde, Akash and Yenkikar, Anuradha and Sable, Nilesh P, Real-Time Sign Language Recognition and Sentence Generation. Available online: http://dx.doi.org/10.2139/ssrn.4992818 (accessed on 13 October 2024).
- Logothetis, I.; Papadourakis, G.; Katsaris, I.; Katsios, K.; Vidakis, N. Transforming classic learning games with the use of AR: The case of the word hangman game. In Proceedings of the International Conference on Human-Computer Interaction, Bari, Italy, 30 August–3 September 2021; Springer: Berlin/Heidelberg, Germany, 2021; pp. 47–64. [Google Scholar]
- Caserman, P.; Hoffmann, K.; Müller, P.; Schaub, M.; Straßburg, K.; Wiemeyer, J.; Bruder, R.; Göbel, S. Quality Criteria for Serious Games: Serious Part, Game Part, and Balance. JMIR Serious Games 2020, 8, e19037. [Google Scholar] [CrossRef]
- Grandini, M.; Bagli, E.; Visani, G. Metrics for multi-class classification: An overview. arXiv 2020, arXiv:2008.05756. [Google Scholar]
- Thorpe, S.; Fize, D.; Marlot, C. Speed of processing in the human visual system. Nature 1996, 381, 520–522. [Google Scholar] [CrossRef]
- Violante, M.G.; Marcolin, F.; Vezzetti, E.; Ulrich, L.; Billia, G.; Di Grazia, L. 3D facial expression recognition for defining users’ inner requirements—An emotional design case study. Appl. Sci. 2019, 9, 2218. [Google Scholar] [CrossRef]
- Ulrich, L.; Dugelay, J.L.; Vezzetti, E.; Moos, S.; Marcolin, F. Perspective morphometric criteria for facial beauty and proportion assessment. Appl. Sci. 2019, 10, 8. [Google Scholar] [CrossRef]
- Malvasi, V.; Gil-Quintana, J.; Bocciolesi, E. The Projection of Gamification and Serious Games in the Learning of Mathematics Multi-Case Study of Secondary Schools in Italy. Mathematics 2022, 10, 336. [Google Scholar] [CrossRef]
- Vlachogianni, P.; Tselios, N. Perceived usability evaluation of educational technology using the System Usability Scale (SUS): A systematic review. J. Res. Technol. Educ. 2021, 54, 392–409. [Google Scholar] [CrossRef]
- O’Brien, H.; Cairns, P. An empirical evaluation of the User Engagement Scale (UES) in online news environments. Inf. Process. Manag. 2015, 51, 413–427. [Google Scholar] [CrossRef]
- Damaševičius, R.; Maskeliūnas, R.; Blažauskas, T. Serious games and gamification in healthcare: A meta-review. Information 2023, 14, 105. [Google Scholar] [CrossRef]
- Freire, M.; Serrano-Laguna, Á.; Manero Iglesias, B.; Martínez-Ortiz, I.; Moreno-Ger, P.; Fernández-Manjón, B. Game learning analytics: Learning analytics for serious games. In Learning, Design, and Technology: An International Compendium of Theory, Research, Practice, and Policy; Springer: Berlin/Heidelberg, Germany, 2023; pp. 3475–3502. [Google Scholar]
- Wadhawan, A.; Kumar, P. Sign Language Recognition Systems: A Decade Systematic Literature Review. Arch. Comput. Methods Eng. 2021, 28, 785–813. [Google Scholar] [CrossRef]
- Bustamante, A.; Belmonte, L.M.; Morales, R.; Pereira, A.; Fernández-Caballero, A. Video Processing from a Virtual Unmanned Aerial Vehicle: Comparing Two Approaches to Using OpenCV in Unity. Appl. Sci. 2022, 12, 5958. [Google Scholar] [CrossRef]











Disclaimer/Publisher’s Note: The statements, opinions and data contained in all publications are solely those of the individual author(s) and contributor(s) and not of MDPI and/or the editor(s). MDPI and/or the editor(s) disclaim responsibility for any injury to people or property resulting from any ideas, methods, instructions or products referred to in the content. |
© 2024 by the authors. Licensee MDPI, Basel, Switzerland. This article is an open access article distributed under the terms and conditions of the Creative Commons Attribution (CC BY) license (https://creativecommons.org/licenses/by/4.0/).
Share and Cite
Ulrich, L.; Carmassi, G.; Garelli, P.; Lo Presti, G.; Ramondetti, G.; Marullo, G.; Innocente, C.; Vezzetti, E. SIGNIFY: Leveraging Machine Learning and Gesture Recognition for Sign Language Teaching Through a Serious Game. Future Internet 2024, 16, 447. https://doi.org/10.3390/fi16120447
Ulrich L, Carmassi G, Garelli P, Lo Presti G, Ramondetti G, Marullo G, Innocente C, Vezzetti E. SIGNIFY: Leveraging Machine Learning and Gesture Recognition for Sign Language Teaching Through a Serious Game. Future Internet. 2024; 16(12):447. https://doi.org/10.3390/fi16120447
Chicago/Turabian StyleUlrich, Luca, Giulio Carmassi, Paolo Garelli, Gianluca Lo Presti, Gioele Ramondetti, Giorgia Marullo, Chiara Innocente, and Enrico Vezzetti. 2024. "SIGNIFY: Leveraging Machine Learning and Gesture Recognition for Sign Language Teaching Through a Serious Game" Future Internet 16, no. 12: 447. https://doi.org/10.3390/fi16120447
APA StyleUlrich, L., Carmassi, G., Garelli, P., Lo Presti, G., Ramondetti, G., Marullo, G., Innocente, C., & Vezzetti, E. (2024). SIGNIFY: Leveraging Machine Learning and Gesture Recognition for Sign Language Teaching Through a Serious Game. Future Internet, 16(12), 447. https://doi.org/10.3390/fi16120447

