Browser Forensic Investigations of Instagram Utilizing IndexedDB Persistent Storage
Abstract
:1. Introduction
- Is it possible to obtain information about the actions of a suspect on Instagram through artifacts populated in IndexedDB storage?
- Are the existent IndexedDB data convenient for construction of time frame analysis for the actions of Instagram users?
2. Related Works
3. Background for IndexedDB and LevelDB
3.1. Client-Side and Server-Side Storage
3.2. IndexedDB
| Code 1. Initiation of Database |
| // Step 1—establishing a database const firstRequest = indexedDB.open(“IndexedDBDemonstration”); let DemonstrationDatabase; // onupgradeneeded is called when database does not exist or an upgrade is needed. firstRequest.onupgradeneeded = function() { const DemonstrationDatabase = firstRequest.result; // Step 2—creating an object store. keyPath defines how the data will be indexed const firstStore = DemonstrationDatabase.createObjectStore(“users”, {keyPath: “id”}); // Adding additional index const nameIndex = firstStore.createIndex(“by_name”, “name”, {unique: true}); // Step 3—adding data firstStore.put({name: “John Doe”, id: 120134}); firstStore.put({name: “Jane Doe”, id: 120135});}; // onsuccess is called when database already exist and does not require any upgrade firstRequest.onsuccess = function() { DemonstrationDatabase = firstRequest.result; }; |
| Code 2. Data Retrieval |
| // Step 1—establishing a transaction const firstTransaction = DemonstrationDatabase.transaction(“users”, “readonly”); const secondStore = firstTransaction.objectStore(“users”); // Step 2—creating a request const secondRequest = secondIndex.get(“John Doe”); // Step 3—handle the returned data or error // Without error secondRequest.onsuccess = function() { const ourResults = secondRequest.result; // Handling data returned }; // With error secondRequest.onerror = function(event) { // Handling the error }; |
4. Materials and Methods
4.1. Experimental Design
- Three different Instagram Accounts were created with Samsung Android device (Phone1). Table 3 displays the personal information details of the accounts, which were later used to determine their availability in the IndexedDB storage.
- Account1 and Account2 were added as followed connections through the Android application.
- Account2 and Account3 were added as followed connections through the Android application. (No connection was created between Account1 and Account3.)
- In Account1 and Account2, a public account (Account4) was added as a followed connection to increase the scope and diversity of the available data. The idea is that the experimental accounts can overlook some data that exist in an operational account. Account4: awesome.photographers [41].
- Windows 10 computer (PC1) was formatted and installed with Mozilla Firefox (Browser1) and Google Chrome (Browser2) browsers.
4.2. Pretest
- Instagram Web Application was accessed through Browser1 and Browser2 without logging in to accounts.
- The connection was left idle for a time of fifteen minutes.
- The artifacts were collected from IndexedDB storage locations of Browser1 and Browser2 in PC1.
4.3. Treatment
- Instant private messaging
- Sending messages with video and picture contents
- Displaying messages with video and pictures received from other users
- Adding stories
- Displaying stories
- Visiting profiles
- Displaying recently added posts of followed connections on the home page
- Commenting on posts of followed connections
- Liking posts of followed connections
- Discovering new accounts through the Explore page
- Searching an account with its name
- Adding a post with graphic content to personal account.
- Account2 was logged in from Phone1
- A random picture of a carpet was added to Account2 with Phone1, including the description “Forensic Researcher 2—Post 1”
- A random picture of a ceiling was added to Account2 as a story
- A message with the content “Message1—Account2 to Account1” was sent from Account2 to Account1 from messages page through Phone1
- Account2 was logged out from Phone1
- Account3 was logged in from Phone1
- Post1 of Account2 was liked with Account3 on Phone1
- Post1 of Account2 was commented on with the following content: “Account3 comment for Account2–Post1” by Account3 on Phone1
- Account3 was logged out of Phone1
- Account1 was logged in from Browser1 in PC1
- Account1 home page was displayed while scrolling down to display the posts and comments made by Account2 and Account3 on Browser1
- Story1 of Account2 was displayed on the home page
- An emoji reaction was added to Story1 of Account2
- The messages page was accessed and the message from Account2 was displayed with Account1 on Browser1
- A message with the content “Message2—Account1 to Account2 with emoji content: ☹⛔㊙” was sent as a reply to Message1
- Account1 home page was accessed and a recent story from Account4 was displayed through Account1 on Browser1
- The explore page was accessed through Account1 on Browser1
- The words “Forensics Researcher 2” were entered on the search-box of Account1 on Browser1
- The profile page of Account2 was accessed through Account1 on Browser1
- The procedure followed with Account1 on Browser1 was repeated on Browser2
- The procedure, where Account1, Account2, and Account3 were set as public accounts, was repeated with Account3 as a private account Figure 2.
- When only the comment of Account3 was displayed on the home page but no interactions with the Account3 profile was taken
- When the brief profile information of Account3 was displayed with hovering the mouse over the profile section of the comment
- When Account3 profile page was visited
- Account3 was blocked, and Post1 of Account2 was displayed on the home page of Account1
- Account3 was unblocked, and Post1 of Account2 was displayed on the home page of Account1
- Account3 was restricted, and Post1 of Account2 was displayed on the home page of Account1
- Account3 was unrestricted, and Post1 of Account2 was displayed on the home page of Account1
4.4. Post-Hoc Test
5. Results
5.1. Instagram IndexedDB Artifacts Location and Storage Files for Mozilla Firefox and Google Chrome Browsers
5.2. Instagram IndexedDB Artifacts
5.2.1. users.users
5.2.2. Relationships
5.2.3. comments.byId and comments.byPostId
5.2.4. posts.byId
5.2.5. users.usernameToId and users.viewerId
5.2.6. direct.emojis
5.2.7. stories.feedTray and stories.reels
6. Discussion
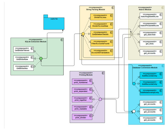
7. Proof-of-Concept Tool
- Identification of record names
- Extraction and identification of account IDs
- Detection of the suspect account
- Establishment of relationships with other accounts
- Extraction of time and location information
- Emoji breakdown utilizing data in hex format
- Extraction and processing to present data from records in a keyword-searchable formation
7.1. Identification of Record Names
- The records start with the character ‘0′and are divided by a ‘/’ character (separator).
- Except for the relationships record, all records have a separator.
- There are three sets of user records.
- users.users record has the keyword “users” before and after its separator.
- Identifying the rest of the user records by length yields the keyword “byId” after the separator.
- comments.byId can be identified with “byId” keyword, which yields “comments” as well.
- Nonrepeating record name after the previous steps is direct.emojis.
7.2. Extraction and Identification of Account IDs
7.3. Detection of the Suspect Account
7.4. Extraction and Identification of Account IDs
7.5. Extraction of Time and Location Information
7.6. Emoji Breakdown Utilizing Data in Hex Format
7.7. Extraction and Processing to Present Data from Records in a Keyword-Searchable Formation
7.8. Integration
| Code 3. Tool Database Initiation |
| CREATE TABLE IF NOT EXISTS Records( id INT(6) UNSIGNED AUTO_INCREMENT PRIMARY KEY, name VARCHAR(30), obtainedname VARCHAR(30) ) CREATE TABLE IF NOT EXISTS Accounts( id INT(6) UNSIGNED AUTO_INCREMENT PRIMARY KEY, name VARCHAR(30), instagramid VARCHAR(30), issuspect INT(1) ) CREATE TABLE IF NOT EXISTS Relationships( id INT(6) UNSIGNED AUTO_INCREMENT PRIMARY instagramid VARCHAR(30), isblocked INT(1), isfollowed INT(1), isrestricted INT(1) ) CREATE TABLE IF NOT EXISTS Times( id INT(6) UNSIGNED AUTO_INCREMENT PRIMARY action VARCHAR(50), time VARCHAR(30), account VARCHAR(40), details VARCHAR(250) ) |
7.9. Verification
7.10. Time Frame Formation
7.11. Restrictions
8. Conclusions and Future Work
Supplementary Materials
Author Contributions
Funding
Data Availability Statement
Conflicts of Interest
Appendix A
Appendix B
| Attribute | Value |
|---|---|
| accessibilityCaption: | “Photo by Forensics Researcher 2 in Missouri City, Texas.” |
| attribution: | null |
| caption: | “Forensic Researcher 2 - Post 1” |
| coauthorProducers: | Array(0) |
| length: | 0 |
| code: | “CQ0lgsltI2-” |
| commentsDisabled: | FALSE |
| dimensions height: | 1080 |
| dimensions width: | 1080 |
| dimensions displayResources: | Array(3) |
| dimensions 0->configHeight: | 640 |
| dimensions 0->configWidth: | 640 |
| dimensions 0->src: | “https//instagram.fhou1-2.fna.fbcdn.net/v/t51.2885-15/sh0.08/e35/s640x640/209842360_1019472398787878_2699888029284717661_n.jpg?tp=1&_nc_ht=instagram.fhou1-2.fna.fbcdn.net&_nc_cat=102&_nc_ohc=MKgGzMJfhMwAX-qbD9Y&edm=AIQHJ4wBAAAA&ccb=7-4&oh=ce096f38e23cad2f932c3db0a8e09c7c&oe=60E50FAB&_nc_sid=7b02f1 accessed on 22 May 2022” |
| dimensions 1->configHeight: | 750 |
| dimensions 1->configWidth: | 750 |
| dimensions 1->src: | “https//instagram.fhou1-2.fna.fbcdn.net/v/t51.2885-15/sh0.08/e35/s750x750/209842360_1019472398787878_2699888029284717661_n.jpg?tp=1&_nc_ht=instagram.fhou1-2.fna.fbcdn.net&_nc_cat=102&_nc_ohc=MKgGzMJfhMwAX-qbD9Y&edm=AIQHJ4wBAAAA&ccb=7-4&oh=0858f548445cccaed0f08f8fcd05008f&oe=60E62154&_nc_sid=7b02f1 accessed on 22 May 2022” |
| dimensions 2->configHeight: | 1080 |
| dimensions 2->configWidth: | 1080 |
| dimensions 2->src: | “https//instagram.fhou1-2.fna.fbcdn.net/v/t51.2885-15/e35/s1080x1080/209842360_1019472398787878_2699888029284717661_n.jpg?tp=1&_nc_ht=instagram.fhou1-2.fna.fbcdn.net&_nc_cat=102&_nc_ohc=MKgGzMJfhMwAX-qbD9Y&edm=AIQHJ4wBAAAA&ccb=7-4&oh=dcca53384890d8a47044594ec752fcd4&oe=60E4F184&_nc_sid=7b02f1 accessed on 22 May 2022” |
| length: | 3 |
| followHashtagInfo: | null |
| hasAudio: | TRUE |
| hasRankedComments: | FALSE |
| id: | “2608875058775756222” |
| isAffiliate: | FALSE |
| isPaidPartnership: | FALSE |
| isSidecar: | FALSE |
| isVideo: | FALSE |
| likedByViewer: | FALSE |
| likers: | Array(0) |
| length: | 0 |
| Location hasPublicPage: | TRUE |
| Location hasPublicStory: | undefined |
| Location id: | “228672033” |
| Location lat: | undefined |
| Location lng: | undefined |
| Location name: | “Missouri City, Texas” |
| Location profilePictureUrl: | undefined |
| Locationslug: | “missouri-city-texas” |
| mediaOverlayInfo: | null |
| mediaPreview: | “ACoqmooxS1maCUlOpuaACjFGKKAHAU6kFLQAlJinUEUANxSc07FJQAoooFKaACg0Gmk9KAFpKWkpgf/Z” |
| numComments: | 1 |
| numPreviewLikes: | 1 |
| overlayImageSrc: | null |
| owner counts: | No properties |
| owner fullName: | “Forensics Researcher 2” |
| owner id: | “16009265888” |
| owner isNew: | FALSE |
| owner isPrivate: | FALSE |
| owner profilePictureUrl: | “https//instagram.fhou1-2.fna.fbcdn.net/v/t51.2885-19/s150x150/209605462_607957357281103_474552616487604682_n.jpg?tp=1&_nc_ht=instagram.fhou1-2.fna.fbcdn.net&_nc_ohc=wEUFvjMJy0YAX9y62rP&edm=AIQHJ4wBAAAA&ccb=7-4&oh=b3d065caac08d16698b4b304e1da0854&oe=60E5948A&_nc_sid=7b02f1 accessed on 22 May 2022” |
| owner username: | “forensicresearchaccount2” |
| postedAt: | 1625222164 |
| previewCommentIds: | Array(1) |
| 0: | “17884757831263207” |
| length: | 1 |
| relatedMedia: | Array(0) |
| length: | 0 |
| savedByViewer: | FALSE |
| savedByViewerToCollection: | FALSE |
| bloksAppUrl: | null |
| shouldHaveSharingFriction: | FALSE |
| sponsors: | Array(0) |
| length: | 0 |
| src: | “https//instagram.fhou1-2.fna.fbcdn.net/v/t51.2885-15/e35/s1080x1080/209842360_1019472398787878_2699888029284717661_n.jpg?tp=1&_nc_ht=instagram.fhou1-2.fna.fbcdn.net&_nc_cat=102&_nc_ohc=MKgGzMJfhMwAX-qbD9Y&edm=AIQHJ4wBAAAA&ccb=7-4&oh=dcca53384890d8a47044594ec752fcd4&oe=60E4F184&_nc_sid=7b02f1 accessed on 22 May 2022” |
| trackingToken: | “eyJ2ZXJzaW9uIjo1LCJwYXlsb2FkIjp7ImlzX2FuYWx5dGljc190cmFja2VkIjpmYWxzZSwidXVpZCI6ImQ5ZjNlZmMxMTEwMDQ4YzI4YzM4YzA1MjBiNDM1NmE4MjYwODg3NTA1ODc3NTc1NjIyMiIsInNlcnZlcl90b2tlbiI6IjE2MjUyMjIzMzM5MjJ8MjYwODg3NTA1ODc3NTc1NjIyMnw0NjkxMjE2ODk0M3xkYTNkZWY0OTA3NjdkZjcyNzZmZTEwODAyNTlkZmY5NDgzODdhNmFkN2RjYzMzNWY2MDdmMmNkMGQxN2NjZDA0In0sInNpZ25hdHVyZSI6IiJ9” |
| upcomingEvent: | null |
| usertags: | Array(0) |
| length: | 0 |
| viewerCanReshare: | TRUE |
| viewerInPhotoOfYou: | FALSE |
References
- Chew, A.M.K.; Gunasekeran, D.V. Social Media Big Data: The Good, The Bad, and the Ugly (Un)truths. Front. Big Data 2021, 4, 623794. [Google Scholar] [CrossRef] [PubMed]
- Mann, M. The Max Schrems Litigation: A Personal Account. In Institutionalisation Beyond the Nation State: Transatlantic Relations: Data, Privacy and Trade Law; Fahey, E., Ed.; Springer International Publishing: New York, NY, USA, 2018; pp. 75–89. [Google Scholar] [CrossRef]
- IndexedDB API. MDN Web Docs. Available online: https://developer.mozilla.org/en-US/docs/Web/API/IndexedDB_API (accessed on 20 May 2022).
- MDN Web Docs. Browser Storage Limits and Eviction Criteria. Available online: https://developer.mozilla.org/en-US/docs/Web/API/IndexedDB_API/Browser_storage_limits_and_eviction_criteria (accessed on 20 May 2022).
- Mendoza, A.; Kumar, A.; Midcap, D.; Cho, H.; Varol, C. BrowStEx: A tool to aggregate browser storage artifacts for forensic analysis. Digit. Investig. 2015, 14, 63–75. [Google Scholar] [CrossRef]
- Kimak, S.; Ellman, J. The role of HTML5 IndexedDB, the past, present and future. In Proceedings of the 2015 10th International Conference for Internet Technology and Secured Transactions (ICITST), London, UK, 14–16 December 2015; pp. 379–383. [Google Scholar] [CrossRef]
- Paligu, F.; Kumar, A.; Cho, H.; Varol, C. BrowStExPlus: A Tool to Aggregate Indexed DB Artifacts for Forensic Analysis. J. Forensic Sci. 2019, 64, 1370–1378. [Google Scholar] [CrossRef] [PubMed]
- Mohsin, M.; Oberlo. 10 Instagram Stats Every Marketer Should Know in 2021. Available online: https://www.oberlo.com/blog/instagram-stats-every-marketer-should-know (accessed on 20 May 2022).
- Ghafarian Ahmad and Keskin, D. Windows 10 Hibernation File Forensics. In Intelligent Computing; Springer International Publishing: New York, NY, USA, 2020; pp. 431–445. [Google Scholar]
- Chang, M.S.; Yen, C.P. Forensic Analysis of Social Networks Based on Instagram. Int. J. Netw. Secur. 2019, 21, 850–860. [Google Scholar] [CrossRef]
- Jadoon, A.K.; Iqbal, W.; Amjad, M.F.; Afzal, H.; Bangash, Y.A. Forensic Analysis of Tor Browser: A Case Study for Privacy and Anonymity on the Web. Forensic Sci. Int. 2019, 299, 59–73. [Google Scholar] [CrossRef] [PubMed]
- Kimak, S.; Ellman, J.; Laing, C. Some Potential Issues with the Security of HTML5 IndexedDB. In Proceedings of the 9th IET International Conference on System Safety and Cyber Security, Manchester, UK, 15–16 October 2014. [Google Scholar] [CrossRef] [Green Version]
- W3C. Indexed Database Specification API 2.0. Available online: https://www.w3.org/TR/IndexedDB-2 (accessed on 20 May 2022).
- W3C. Indexed Database API 3.0. Available online: https://www.w3.org/TR/IndexedDB-3 (accessed on 20 May 2021).
- Paligu, F.; Varol, C. Browser Forensic Investigations of WhatsApp Web Utilizing IndexedDB Persistent Storage. Futur. Internet 2020, 12, 184. [Google Scholar] [CrossRef]
- Walnycky, D.; Baggili, I.; Marrington, A.; Moore, J.; Breitinger, F. Network and device forensic analysis of Android social-messaging applications. Digit. Investig. 2015, 14, S77–S84. [Google Scholar] [CrossRef] [Green Version]
- Mushcab, R.; Gladyshev, P. Forensic analysis of instagram and path on an iPhone 5s mobile device. In Proceedings of the 2015 IEEE Symposium on Computers and Communication (ISCC), Larnaca, Cyprus, 6–9 July 2015; pp. 146–151. [Google Scholar] [CrossRef]
- Pambayun, S.; Riadi, I. Investigation on Instagram Android-based using Digital Forensics Research Workshop Framework. Int. J. Comput. Appl. 2020, 175, 15–21. [Google Scholar] [CrossRef]
- Seo, S.; Kim, Y.; Lee, C. Instagram Users Behavior Analysis in a Digital Forensic Perspective. J. Korea Inst. Inf. Secur. Cryptol. 2018, 28, 407–416. [Google Scholar]
- Douglas, Z. Digital Image Recompression Analysis of Instagram; University of Denver at Colorado: Denver, CO, USA, 2015. [Google Scholar]
- Zarei, K.; Farahbakhsh, R.; Crespi, N. Typification of Impersonated Accounts on Instagram. In Proceedings of the 2019 IEEE 38th International Performance Computing and Communications Conference (IPCCC), London, UK, 29–31 October 2019; pp. 1–6. [Google Scholar] [CrossRef] [Green Version]
- Kumar, S.T.; Karabiyik, U. Instagram Forensic Analysis Revisited: Does anything really vanish? In Proceedings of the 2021 International Symposium on Networks, Computers and Communications (ISNCC), Dubai, United Arab Emirates, 31 October–2 November 2021; pp. 1–6. [Google Scholar] [CrossRef]
- Quan, Y.; Lin, X.; Li, C.-T. Provenance Analysis for Instagram Photos. In Data Mining; Springer: Singapore, 2019; pp. 372–383. [Google Scholar] [CrossRef]
- Dixon, M.W.; McGill, T.J.; Karlsson, J.M. Using a network simulation package to teach the client-server model. In Proceedings of the 2nd Conference on Integrating Technology into Computer Science Education—ITiCSE, Uppsala, Sweden, 1–5 June 1997; pp. 71–73. [Google Scholar] [CrossRef]
- Al-Shaikh, A.; Sleit, A. Evaluating IndexedDB performance on web browsers. In Proceedings of the 2017 8th International Conference on Information Technology (ICIT), Amman, Jordan, 17–18 May 2017; pp. 488–494. [Google Scholar] [CrossRef]
- Youn, T.-Y.; Chang, K.-Y.; Rhee, K.H.; Shin, S.U. Efficient Client-Side Deduplication of Encrypted Data with Public Auditing in Cloud Storage. IEEE Access 2018, 6, 26578–26587. [Google Scholar] [CrossRef]
- Woods, D.; Snee, T.; Pekowsky, K. Developer’s Guide to the Java Web Server: Building Effective and Scalable Server-Side Applications with Cdrom, 1st ed.; Addison-Wesley Longman Publishing Co., Inc.: Boston, MA, USA, 1999. [Google Scholar]
- Walker, J.D.; Chapra, S.C. A client-side web application for interactive environmental simulation modeling. Environ. Model. Softw. 2014, 55, 49–60. [Google Scholar] [CrossRef]
- Millett, L.I.; Friedman, B.; Felten, E. Cookies and Web browser design. In Proceedings of the SIGCHI Conference on Human Factors in Computing Systems—CHI ’01, Seattle WA, USA, 31 March–5 April 2021; pp. 46–52. [Google Scholar] [CrossRef]
- Nalawade, A.; Bharne, S.; Mane, V. Forensic analysis and evidence collection for web browser activity. In Proceedings of the 2016 International Conference on Automatic Control and Dynamic Optimization Techniques (ICACDOT), Pune, India, 9–10 September 2016; pp. 518–522. [Google Scholar] [CrossRef]
- Ferragina, P.; Grossi, R. The string B-tree: A new data structure for string search in external memory and its applications. J. ACM 1999, 46, 236–280. [Google Scholar] [CrossRef] [Green Version]
- W3C (World Wide Web Consortium). Available online: https://www.w3.org (accessed on 20 May 2022).
- IndexedDB. Caniuse. Available online: https://caniuse.com/#search=indexedDB (accessed on 20 May 2022).
- Browser Market Share. Available online: https://netmarketshare.com/browser-market-share.aspx (accessed on 20 May 2022).
- Lin, J. Building a Self-Contained Search Engine in the Browser. In Proceedings of the 2015 International Conference on The Theory of Information Retrieval, Northampton, MA, USA, 27–30 September 2015; pp. 309–312. [Google Scholar] [CrossRef] [Green Version]
- Liu, X.; Yu, X.; Ma, X.; Kuang, H. A Method to Improve the Fresh Data Query Efficiency of Blockchain. In Proceedings of the 2020 12th International Conference on Measuring Technology and Mechatronics Automation (ICMTMA), Phuket, Thailand, 28–29 February 2020; pp. 823–827. [Google Scholar] [CrossRef]
- Luo, H.; Jiang, H.; Yan, Z.; Yang, Y. Fast transaction logging for smartphones. In Proceedings of the 2016 32nd Symposium on Mass Storage Systems and Technologies (MSST), Santa Clara, CA, USA, 2–6 May 2016; pp. 1–5. [Google Scholar] [CrossRef]
- Same Origin Policy. W3. Available online: https://www.w3.org/Security/wiki/Same_Origin_Policy (accessed on 20 May 2022).
- MDN Web Docs. Using IndexedDB. Available online: https://developer.mozilla.org/en-US/docs/Web/API/IndexedDB_API/Using_IndexedDB (accessed on 20 May 2022).
- Cook, T.D.; Campbell, D.T. The design and conduct of quasi-experiments and true experiments in field settings. In Handbook of Industrial and Organizational Psychology; 1976; pp. 223–326. Available online: https://www.scholars.northwestern.edu/en/publications/the-design-and-conduct-of-true-experiments-and-quasi-experiments-2 (accessed on 20 May 2022).
- Awesome Photographers. Instagram. Available online: https://www.instagram.com/awesome.photographers (accessed on 20 May 2022).
- Sqlitebrowser. DB Browser for SQLite. Available online: https://sqlitebrowser.org (accessed on 20 May 2022).
- An, J.; Li, T.; Teng, Y.; Zhang, P. Factors Influencing Emoji Usage in Smartphone Mediated Communications. In Transforming Digital Worlds; Springer: Cham, Switzerland, 2018; Volume 10766, pp. 423–428. [Google Scholar] [CrossRef]
- Pyrooz, D.C.; Moule, R.K., Jr. Gangs and Social Media. In Oxford Research Encyclopedia of Criminology and Criminal Justice; Oxford University Press: Oxford, UK, 2019. [Google Scholar] [CrossRef]
- Marengo, D.; Giannotta, F.; Settanni, M. Assessing personality using emoji: An exploratory study. Pers. Individ. Differ. 2017, 112, 74–78. [Google Scholar] [CrossRef]
- McMahon, M.; Kirley, E.A. When Cute Becomes Criminal: Emoji, Threats and Online Grooming. Minn. JL Sci. Tech. Sci. Technol. 2019, 20, 37–92. [Google Scholar]
- Christidis, A.; Davies, R.; Moschoyiannis, S. Serving Machine Learning Workloads in Resource Constrained Environments: A Serverless Deployment Example. In Proceedings of the 2019 IEEE 12th Conference on Service-Oriented Computing and Applications (SOCA), Kaohsiung, Taiwan, 18–21 November 2019; pp. 55–63. [Google Scholar] [CrossRef]
- PHP Manual. SQLite3. Available online: https://www.php.net/manual/en/book.sqlite3.php (accessed on 20 May 2022).
- Storage Inspector. MDN Web Docs. 2021. Available online: https://developer.mozilla.org/en-US/docs/Tools/Storage_Inspector (accessed on 20 May 2022).
- Developers Google. Chrome DevTools. Available online: https://developers.google.com/web/tools/chrome-devtools (accessed on 20 May 2022).
- WAMP Server. Available online: https://www.wampserver.com/en/ (accessed on 20 May 2022).
- Liu, S.; Zhu, M.; Yu, D.J.; Rasin, A.; Young, S.D. Using Real-Time Social Media Technologies to Monitor Levels of Perceived Stress and Emotional State in College Students: A Web-Based Questionnaire Study. JMIR Ment. Health 2017, 4, e2. [Google Scholar] [CrossRef] [PubMed]








| Technology | Storage Size | Notes |
|---|---|---|
| Cookies | 4 KB | Legacy client-side storage technology |
| Web Storage | 5 MB | Predecessor of IndexedDB that is still actively in use |
| Session Storage | 5 MB | Non-persistent storage |
| IndexedDB | >50 MB | Bridge between Web Storage and Cache API |
| Cache API | >500 MB | Currently does not have considerable content in Alexa top 20 websites |
| Browser | Support | Underlying Technology |
|---|---|---|
| Google Chrome | 2012 | LevelDB |
| Mozilla Firefox | 2011 | SQLite |
| Microsoft Edge | 2015 | LevelDB |
| Opera | 2013 | LevelDB |
| Internet Explorer | Only partial support | .dat file format |
| Personal Information | Account1 | Account2 | Account3 |
|---|---|---|---|
| Name | Forensic Researcher 1 | Forensics Researcher 2 | Forensic Researcher 3 |
| Username | forensicreasearchaccount1 | forensicresearchaccount2 | forensicresearchaccount3 |
| Website | x | http://forensicresearcher2.com accessed on 22 May 2022 (Dummy info) | http://forensicresearcher3.com accessed on 22 May 2022 (Dummy info) |
| Bio | x | Bio of Forensic Researcher 2 | Bio of Forensic Researcher 3 |
| forensicresearchaccount1@protonmail.com | forensicresearchaccount2@protonmail.com | forensicresearchaccount3@protonmail.com | |
| Email Confirmation | Not Confirmed | Confirmed | Confirmed |
| Phone Number | x | +33-4-64-03-67-89 (Randomly generated) | x |
| Phone Number Confirmation | x | Not Confirmed | x |
| Gender | x | Male | Female |
| Treatment | Artifacts Encountered |
|---|---|
| Displaying shared posts |
|
| Displaying a shared post’s comments |
|
| Displaying account profiles by hovering the mouse over posts and comments |
|
| Visiting user profile pages after displaying their posts and comments |
|
| Displaying shared posts and comments from blocked accounts |
|
| Displaying shared posts and comments from restricted accounts |
|
| Sending direct messages with emoji content |
|
| Displaying shared stories |
|
| Attribute | Displaying Posts/Comments without Interaction | Displaying Posts/Comments and Hovering over the Posting Account with Mouse | Displaying Posts/Comments and Visiting the Posting Account’s Profile Page |
|---|---|---|---|
| bio: | x | “Bio of Forensic Researcher 3” | “Bio of Forensic Researcher 3” |
| followedBy: | x | 0 | 0 |
| follows: | x | 1 | 1 |
| fbid: | x | x | “17841448515262719” |
| fullName: | x | “Forensic Researcher 3” | “Forensic Researcher 3” |
| id: | “48581753175” | “48581753175” | “48581753175” |
| isNew: | x | FALSE | TRUE |
| isPrivate: | x | FALSE | FALSE |
| mutualfollowers: | x | An empty list | An empty list |
| profilePictureUrl: | A (lengthy) link to profile picture is obtained | A (lengthy) link to profile picture is obtained | A (lengthy) link to profile picture is obtained |
| username: | “forensicresearchaccount3” | “forensicresearchaccount3” | “forensicresearchaccount3” |
| website: | x | “http://forensicresearcher3.com/ accessed on 22 May 2022” | “http://forensicresearcher3.com/ accessed on 22 May 2022” |
| Attribute | Account1 and Account3 | Account1 and Account2 |
|---|---|---|
| blockedByViewer: | “BLOCK_STATUS_UNBLOCKED” | “BLOCK_STATUS_BLOCKED” |
| followedByViewer: | “FOLLOW_STATUS_NOT_FOLLOWING” | “FOLLOW_STATUS_NOT_FOLLOWING” |
| followsViewer: | “FOLLOW_STATUS_NOT_FOLLOWING” | “FOLLOW_STATUS_NOT_FOLLOWING” |
| hasBlockedViewer: | null | null |
| restrictedByViewer: | “RESTRICT_STATUS_UNRESTRICTED” | “RESTRICT_STATUS_RESTRICTED” |
| Attribute | Value |
|---|---|
| deleted: | FALSE |
| didReportAsSpam: | FALSE |
| id: | “17884757831263207” |
| isAuthorVerified: | FALSE |
| isRestrictedPending: | FALSE |
| likeCount: | 0 |
| likedByViewer: | FALSE |
| postedAt: | 1625222296 |
| text: | “Account3 comment for Account2-Post1” |
| userId: | “48581753175” |
| Attribute | Value |
|---|---|
| commentIds: | 0 -> “17884757831263207” |
| length: | 1 |
| count: | 1 |
| hasNextPage: | FALSE |
| hasPreviousPage: | undefined |
| isFetching: | FALSE |
| loadedCount: | 1 |
| visibleCount: | 1 |
| Attribute | Value |
|---|---|
| accessibilityCaption: | “Photo by Forensics Researcher 2 in Missouri City, Texas.” |
| caption: | “Forensic Researcher 2-Post 1” |
| commentsDisabled: | FALSE |
| followHashtagInfo: | null |
| hasAudio: | TRUE |
| isVideo: | FALSE |
| likedByViewer: | FALSE |
| likers: | An empty list |
| location->id: | “228672033” |
| lat: | undefined |
| lng: | undefined |
| location->name: | “Missouri City, Texas” |
| slug: | “missouri-city-texas” |
| numComments: | 1 |
| numPreviewLikes: | 1 |
| owner->fullName: | “Forensics Researcher 2” |
| owner->id: | “16009265888” |
| isNew: | FALSE |
| isPrivate: | FALSE |
| username: | “forensicresearchaccount2” |
| postedAt: | 1625222164 |
| previewCommentIds: | 0 -> “17884757831263207” |
| savedByViewer: | FALSE |
| usertags: | An empty list |
| viewerCanReshare: | TRUE |
| viewerInPhotoOfYou: | FALSE |
| Attribute | Value |
|---|---|
| awesome.photographers | “1077125” |
| forensicreasearchaccount1 | “46912168943” |
| forensicresearchaccount2 | “16009265888” |
| forensicresearchaccount3 | “48581753175” |
| Emoji | Number of Times It Is Used |
|---|---|
| ☹ | 1 |
| ⛔ | 1 |
| ㊙ | 1 |
| Attribute | Value |
|---|---|
| id: | “16009265888” |
| length: | 1 |
| Attribute | Value |
|---|---|
| canReply: | TRUE |
| canReshare: | TRUE |
| expiringAt: | 1625683666 |
| id: | “16009265888” |
| isCloseFriends: | FALSE |
| latestReelMedia: | 1625597266 |
| locationId: | undefined |
| muted: | FALSE |
| rankedPosition: | 1 |
| seen: | 1625597266 |
| seenRankedPosition: | 1 |
| tagName: | undefined |
| title: | undefined |
| userId: | “16009265888” |
Publisher’s Note: MDPI stays neutral with regard to jurisdictional claims in published maps and institutional affiliations. |
© 2022 by the authors. Licensee MDPI, Basel, Switzerland. This article is an open access article distributed under the terms and conditions of the Creative Commons Attribution (CC BY) license (https://creativecommons.org/licenses/by/4.0/).
Share and Cite
Paligu, F.; Varol, C. Browser Forensic Investigations of Instagram Utilizing IndexedDB Persistent Storage. Future Internet 2022, 14, 188. https://doi.org/10.3390/fi14060188
Paligu F, Varol C. Browser Forensic Investigations of Instagram Utilizing IndexedDB Persistent Storage. Future Internet. 2022; 14(6):188. https://doi.org/10.3390/fi14060188
Chicago/Turabian StylePaligu, Furkan, and Cihan Varol. 2022. "Browser Forensic Investigations of Instagram Utilizing IndexedDB Persistent Storage" Future Internet 14, no. 6: 188. https://doi.org/10.3390/fi14060188
APA StylePaligu, F., & Varol, C. (2022). Browser Forensic Investigations of Instagram Utilizing IndexedDB Persistent Storage. Future Internet, 14(6), 188. https://doi.org/10.3390/fi14060188

