Protection Against Toxoplasma gondii Lethal ME49 Challenge Induced by Influenza Virus-like Particles Containing Dense Granule Protein 14
Abstract
1. Introduction
2. Materials and Methods
2.1. Ethics Statement
2.2. Recombinant Plasmid Construction
2.3. Bacmid Generation and Baculovirus Production
2.4. VLPs Production, Purification, and Characterization
2.5. Animal Immunization and Challenge Infection
2.6. ELISA for Antibody, Antibody-Secreting Cell (ASC), and Cytokine Response Evaluation
2.7. Flow Cytometry for Parasite-Specific Immune Subset Profiling
2.8. Brain Cyst Quantification
2.9. Statistical Analysis
3. Results
3.1. Construction, Validation, and Antigenic Characterization of GRA14 VLPs
3.2. GRA14 VLPs Induce T. gondii-Specific IgG and IgG Subtype Responses
3.3. GRA14 VLPs Elicit Antibody-Secreting Cell (ASC) Responses in Spleen and Bone Marrow
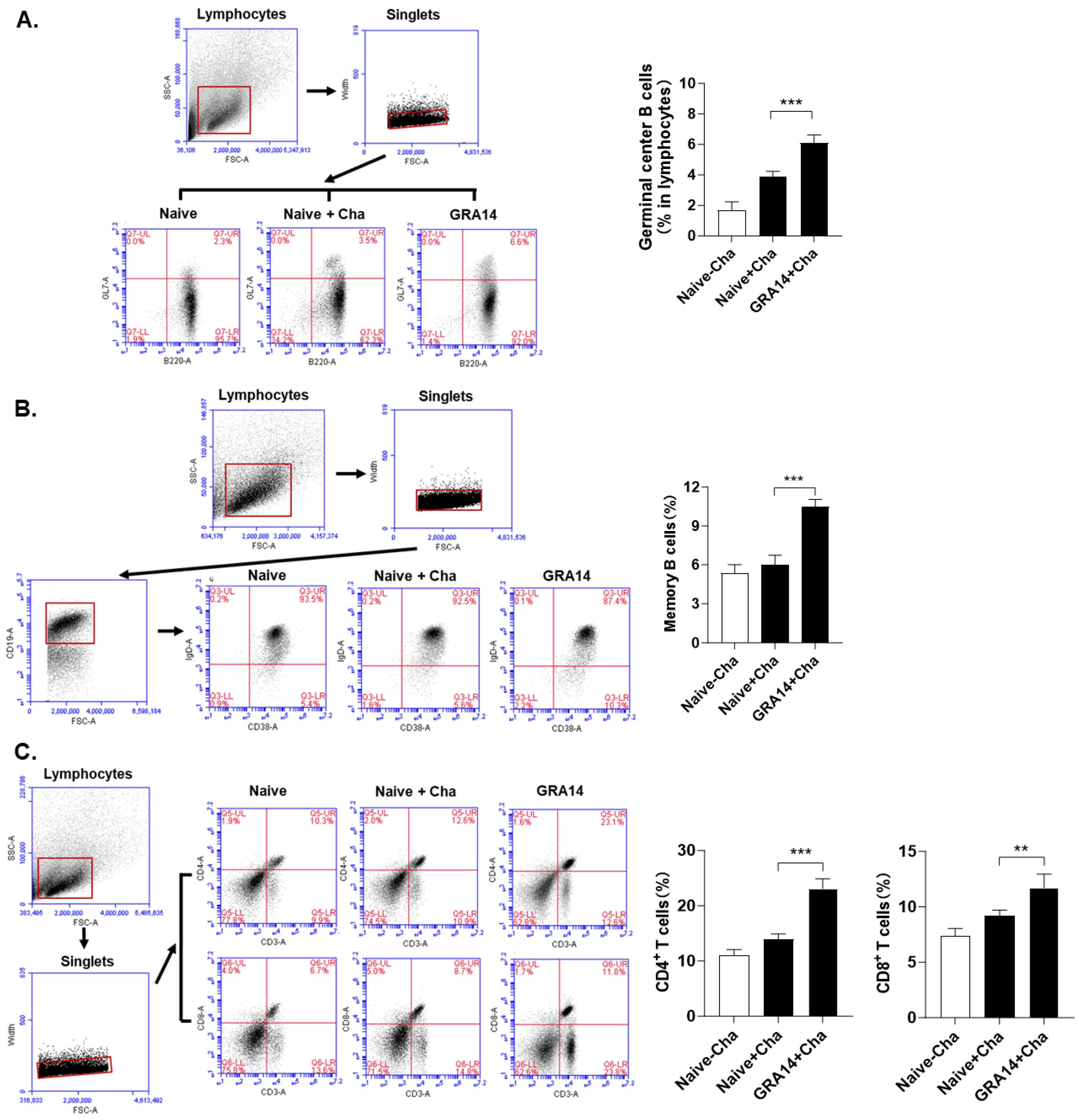
3.4. GRA14 VLPs Activate Germinal Center (GC) B Cells, Memory B Cells, and T-Cell Responses in Spleen
3.5. GRA14 VLPs Enhance Th1- and Th2-Associated Cytokine Responses in Spleen
3.6. GRA14 VLPs Suppress Brain Inflammation, Cyst Formation, and Provide Protection Against Lethal ME49 Challenge
3.7. GRA14 VLPs Offer Long-Term Humoral Immunity and Partial Protection Against Delayed Lethal ME49 Challenge
4. Discussion
5. Conclusions
Author Contributions
Funding
Institutional Review Board Statement
Informed Consent Statement
Data Availability Statement
Conflicts of Interest
References
- Lourido, S. Toxoplasma gondii. Trends Parasitol. 2019, 35, 944–945. [Google Scholar] [CrossRef]
- Daher, D.; Shaghlil, A.; Sobh, E.; Hamie, M.; Hassan, M.E.; Moumneh, M.B.; Itani, S.; El Hajj, R.; Tawk, L.; El Sabban, M. Comprehensive overview of Toxoplasma gondii-induced and associated diseases. Pathogens 2021, 10, 1351. [Google Scholar] [CrossRef]
- Neville, A.J.; Zach, S.J.; Wang, X.; Larson, J.J.; Judge, A.K.; Davis, L.A.; Vennerstrom, J.L.; Davis, P.H. Clinically available medicines demonstrating anti-Toxoplasma activity. Antimicrob. Agents Chemother. 2015, 59, 7161–7169. [Google Scholar] [CrossRef]
- Chu, K.-B.; Quan, F.-S. Advances in Toxoplasma gondii vaccines: Current strategies and challenges for vaccine development. Vaccines 2021, 9, 413. [Google Scholar] [CrossRef]
- Griffith, M.B.; Pearce, C.S.; Heaslip, A.T. Dense granule biogenesis, secretion, and function in Toxoplasma gondii. J. Eukaryot. Microbiol. 2022, 69, e12904. [Google Scholar] [CrossRef] [PubMed]
- Hosseini, S.A.; Hashemi, S.; Siamian, D.; Asghari, A.; Fathollahzadeh, M.; Majidiani, H.; Shahraki, I.; Safari, M.H. Immunoinformatic analysis of some dense granule antigens of Toxoplasma gondii: Potential implications for vaccine development. Microbe 2025, 9, 100622. [Google Scholar] [CrossRef]
- Rezaei, F.; Sharif, M.; Sarvi, S.; Hejazi, S.H.; Aghayan, S.; Pagheh, A.S.; Dodangeh, S.; Daryani, A. A systematic review on the role of GRA proteins of Toxoplasma gondii in host immunization. J. Microbiol. Methods 2019, 165, 105696. [Google Scholar] [CrossRef]
- Tian, X.; Wang, M.; Xie, T.; Wan, G.; Sun, H.; Mei, X.; Zhang, Z.; Li, X.; Wang, S. A recombinant protein vaccine encoding Toxoplasma gondii Cyst wall 2 (dense granule protein 47) provides partial protection against acute and chronic T. gondii infection in BALB/c mice. Acta Trop. 2022, 232, 106514. [Google Scholar] [CrossRef] [PubMed]
- Min, J.; Qu, D.; Li, C.; Song, X.; Zhao, Q.; Li, X.-a.; Yang, Y.; Liu, Q.; He, S.; Zhou, H. Enhancement of protective immune responses induced by Toxoplasma gondii dense granule antigen 7 (GRA7) against toxoplasmosis in mice using a prime-boost vaccination strategy. Vaccine 2012, 30, 5631–5636. [Google Scholar] [CrossRef] [PubMed]
- Hasan, T.; Shimoda, N.; Nakamura, S.; Fox, B.A.; Bzik, D.J.; Ushio-Watanabe, N.; Nishikawa, Y. Protective efficacy of recombinant Toxoplasma gondii dense granule protein 15 against toxoplasmosis in C57BL/6 mice. Vaccine 2024, 42, 2299–2309. [Google Scholar] [CrossRef]
- Bivas-Benita, M.; Laloup, M.; Versteyhe, S.; Dewit, J.; De Braekeleer, J.; Jongert, E.; Borchard, G. Generation of Toxoplasma gondii GRA1 protein and DNA vaccine loaded chitosan particles: Preparation, characterization, and preliminary in vivo studies. Int. J. Pharm. 2003, 266, 17–27. [Google Scholar] [CrossRef]
- Rome, M.E.; Beck, J.R.; Turetzky, J.M.; Webster, P.; Bradley, P.J. Intervacuolar transport and unique topology of GRA14, a novel dense granule protein in Toxoplasma gondii. Infect. Immun. 2008, 76, 4865–4875. [Google Scholar] [CrossRef]
- Ihara, F.; Fereig, R.M.; Himori, Y.; Kameyama, K.; Umeda, K.; Tanaka, S.; Ikeda, R.; Yamamoto, M.; Nishikawa, Y. Toxoplasma gondii dense granule proteins 7, 14, and 15 are involved in modification and control of the immune response mediated via NF-κB pathway. Front. Immunol. 2020, 11, 1709. [Google Scholar] [CrossRef] [PubMed]
- Ahmadpour, E.; Sarvi, S.; Hashemi Soteh, M.; Sharif, M.; Rahimi, M.T.; Valadan, R.; Tehrani, M.; Khalilian, A.; Montazeri, M.; Daryani, A. Evaluation of the immune response in BALB/c mice induced by a novel DNA vaccine expressing GRA 14 against Toxoplasma gondii. Parasite Immunol. 2017, 39, e12419. [Google Scholar] [CrossRef]
- Kheirvari, M.; Liu, H.; Tumban, E. Virus-like particle vaccines and platforms for vaccine development. Viruses 2023, 15, 1109. [Google Scholar] [CrossRef]
- Cao, M.; Li, Y.; Song, X.; Lu, Z.; Zhai, H.; Qiu, H.-J.; Sun, Y. Broad-spectrum vaccines against various and evolving viruses: From antigen design to nanoparticle delivery. J. Virol. 2025, 99, e00997-25. [Google Scholar] [CrossRef] [PubMed]
- Henríquez, R.; Munoz-Barroso, I. Viral vector-and virus-like particle-based vaccines against infectious diseases: A minireview. Heliyon 2024, 10, e34927. [Google Scholar] [CrossRef] [PubMed]
- Zhu, Y.; Sun, Y.; Deng, X.; Cao, P.; Li, S.; Yu, H.; Sheng, S.; Cong, Y. Matrix protein 1 (M1) of influenza A virus: Structural and functional insights. Emerg. Microbes Infect. 2025, 14, 2558881. [Google Scholar] [CrossRef]
- Chu, K.B.; Quan, F.-S. Applications of virus-like particles in the prevention of protozoan parasite infection. Nanomedicine 2025, 20, 1573–1587. [Google Scholar] [CrossRef]
- Mao, J.; Kang, H.-J.; Heo, S.-I.; Quan, F.-S. Influenza virus-like particles presenting Toxoplasma gondii dense granule protein 7 protect mice from lethal ME49 challenge. Nanomedicine 2025, 20, 2309–2320. [Google Scholar] [CrossRef]
- Heo, S.I.; Kang, H.-J.; Mao, J.; Yang, Z.-S.; Ahmed, M.A.; Quan, F.-S. Protective Efficacy Induced by Virus-like Particles Expressing Dense Granule Protein 5 of Toxoplasma gondii. Vaccines 2025, 13, 787. [Google Scholar] [CrossRef]
- Eom, G.-D.; Chu, K.-B.; Kang, H.-J.; Kim, M.-J.; Yoon, K.-W.; Mao, J.; Lee, S.-H.; Ahmed, M.A.; Moon, E.-K.; Quan, F.-S. Protective mucosal and systemic immunity induced by virus-like particles expressing Toxoplasma gondii cyst wall protein. PLoS ONE 2023, 18, e0283928. [Google Scholar] [CrossRef]
- Kang, H.-J.; Mao, J.; Kim, M.-J.; Yoon, K.-W.; Eom, G.-D.; Chu, K.-B.; Moon, E.-K.; Quan, F.-S. The detection of Toxoplasma gondii ME49 infections in BALB/c mice using various techniques. Parasites Hosts Dis. 2023, 61, 418–427. [Google Scholar] [CrossRef]
- Yoon, K.-W.; Chu, K.B.; Eom, G.-D.; Mao, J.; Quan, F.-S. Vaccine efficacy induced by virus-like particles containing Leishmania donovani surface glycoprotein GP63. PLoS Neglected Trop. Dis. 2024, 18, e0012229. [Google Scholar] [CrossRef] [PubMed]
- Kang, H.-J.; Jin, Y.; Yang, Z.-S.; Ahmed, M.A.; Quan, F.-S. Vaccinia virus expressing MIC8 and AMA1 provides protection against Toxoplasma gondii ME49 infection. Parasites Hosts Dis. 2025, 63, 340–348. [Google Scholar] [CrossRef] [PubMed]
- Kang, H.J.; Chu, K.B.; Lee, S.H.; Kim, M.J.; Park, H.; Jin, H.; Moon, E.K.; Quan, F.S. Toxoplasma gondii virus-like particle vaccination alleviates inflammatory response in the brain upon T gondii infection. Parasite Immunol. 2020, 42, e12716. [Google Scholar] [CrossRef] [PubMed]
- Garnaud, C.; Fricker-Hidalgo, H.; Evengård, B.; Álvarez-Martinez, M.J.; Petersen, E.; Kortbeek, L.M.; Robert-Gangneux, F.; Villena, I.; Costache, C.; Paul, M. Toxoplasma gondii-specific IgG avidity testing in pregnant women. Clin. Microbiol. Infect. 2020, 26, 1155–1160. [Google Scholar] [CrossRef]
- Zhao, X.-Y.; Ewald, S.E. The molecular biology and immune control of chronic Toxoplasma gondii infection. J. Clin. Investig. 2020, 130, 3370–3380. [Google Scholar] [CrossRef]
- Filisetti, D.; Candolfi, E. Immune response to Toxoplasma gondii. Ann Ist Super Sanita 2004, 40, 71–80. [Google Scholar]
- Ahmadpour, E.; Sarvi, S.; Soteh, M.B.H.; Sharif, M.; Rahimi, M.T.; Valadan, R.; Tehrani, M.; Khalilian, A.; Montazeri, M.; Fasihi-Ramandi, M. Enhancing immune responses to a DNA vaccine encoding Toxoplasma gondii GRA14 by calcium phosphate nanoparticles as an adjuvant. Immunol. Lett. 2017, 185, 40–47. [Google Scholar] [CrossRef]
- Ihara, F.; Yamamoto, M. The role of IFN-γ-mediated host immune responses in monitoring and the elimination of Toxoplasma gondii infection. Int. Immunol. 2024, 36, 199–210. [Google Scholar] [CrossRef]
- Matowicka-Karna, J.; Dymicka-Piekarska, V.; Kemona, H. Does Toxoplasma gondii infection affect the levels of IgE and cytokines (IL-5, IL-6, IL-10, IL-12, and TNF-alpha)? J. Immunol. Res. 2009, 2009, 374696. [Google Scholar] [CrossRef]
- Cohen, S.; Denkers, E. The gut mucosal immune response to Toxoplasma gondii. Parasite Immunol. 2015, 37, 108–117. [Google Scholar] [CrossRef]
- Yang, J.; Nie, L.; Song, Y.; Yang, Z.; Yang, L.; Ren, H.; Li, W.; Mahmmod, Y.; Zhang, X.-X.; Yuan, Z. Immunogenicity and Protective Efficacy of a Recombinant Toxoplasma gondii GRA12 Vaccine in Domestic Cats. Vaccines 2025, 13, 851. [Google Scholar] [CrossRef] [PubMed]
- Yang, W.-B.; Zhou, D.-H.; Zou, Y.; Chen, K.; Liu, Q.; Wang, J.-L.; Zhu, X.-Q.; Zhao, G.-H. Vaccination with a DNA vaccine encoding Toxoplasma gondii ROP54 induces protective immunity against toxoplasmosis in mice. Acta Trop. 2017, 176, 427–432. [Google Scholar] [CrossRef] [PubMed]
- Zheng, B.; Ding, J.; Lou, D.; Tong, Q.; Zhuo, X.; Ding, H.; Kong, Q.; Lu, S. The virulence-related MYR1 protein of Toxoplasma gondii as a novel DNA vaccine against toxoplasmosis in mice. Front. Microbiol. 2019, 10, 734. [Google Scholar] [CrossRef]
- Cheng, W.; Zikherman, J. Molecular mechanisms for direct sensing of virus-like antigens by B cells. Int. Immunol. 2025, dxaf052. [Google Scholar] [CrossRef]
- Temchura, V.V.; Kozlova, D.; Sokolova, V.; Überla, K.; Epple, M. Targeting and activation of antigen-specific B-cells by calcium phosphate nanoparticles loaded with protein antigen. Biomaterials 2014, 35, 6098–6105. [Google Scholar] [CrossRef] [PubMed]
- Scorza, T.; D’souza, S.; Laloup, M.; Dewit, J.; De Braekeleer, J.; Verschueren, H.; Vercammen, M.; Huygen, K.; Jongert, E. A GRA1 DNA vaccine primes cytolytic CD8+ T cells to control acute Toxoplasma gondii infection. Infect. Immun. 2003, 71, 309–316. [Google Scholar] [CrossRef]
- Khan, I.A.; Ely, K.H.; Kasper, L.H. A purified parasite antigen (p30) mediates CD8+ T cell immunity against fatal Toxoplasma gondii infection in mice. J. Immunol. 1991, 147, 3501–3506. [Google Scholar] [CrossRef]
- Schlüter, D.; Barragan, A. Advances and challenges in understanding cerebral toxoplasmosis. Front. Immunol. 2019, 10, 242. [Google Scholar] [CrossRef] [PubMed]







Disclaimer/Publisher’s Note: The statements, opinions and data contained in all publications are solely those of the individual author(s) and contributor(s) and not of MDPI and/or the editor(s). MDPI and/or the editor(s) disclaim responsibility for any injury to people or property resulting from any ideas, methods, instructions or products referred to in the content. |
© 2026 by the authors. Licensee MDPI, Basel, Switzerland. This article is an open access article distributed under the terms and conditions of the Creative Commons Attribution (CC BY) license.
Share and Cite
Mao, J.; Kang, H.-J.; Eom, G.-D.; Heo, S.I.; Nam, H.; Lee, J.-H.; Park, K.-H.; Lee, M.S.; Kim, S.S.; Quan, F.-S. Protection Against Toxoplasma gondii Lethal ME49 Challenge Induced by Influenza Virus-like Particles Containing Dense Granule Protein 14. Pharmaceutics 2026, 18, 93. https://doi.org/10.3390/pharmaceutics18010093
Mao J, Kang H-J, Eom G-D, Heo SI, Nam H, Lee J-H, Park K-H, Lee MS, Kim SS, Quan F-S. Protection Against Toxoplasma gondii Lethal ME49 Challenge Induced by Influenza Virus-like Particles Containing Dense Granule Protein 14. Pharmaceutics. 2026; 18(1):93. https://doi.org/10.3390/pharmaceutics18010093
Chicago/Turabian StyleMao, Jie, Hae-Ji Kang, Gi-Deok Eom, Su In Heo, Hynnu Nam, Ji-Hyun Lee, Ki-Ho Park, Mi Suk Lee, Sung Soo Kim, and Fu-Shi Quan. 2026. "Protection Against Toxoplasma gondii Lethal ME49 Challenge Induced by Influenza Virus-like Particles Containing Dense Granule Protein 14" Pharmaceutics 18, no. 1: 93. https://doi.org/10.3390/pharmaceutics18010093
APA StyleMao, J., Kang, H.-J., Eom, G.-D., Heo, S. I., Nam, H., Lee, J.-H., Park, K.-H., Lee, M. S., Kim, S. S., & Quan, F.-S. (2026). Protection Against Toxoplasma gondii Lethal ME49 Challenge Induced by Influenza Virus-like Particles Containing Dense Granule Protein 14. Pharmaceutics, 18(1), 93. https://doi.org/10.3390/pharmaceutics18010093

