A Fungistatic Strategy Using a Shear-Thinning pH-Responsive CMCS-OHA-Lp/Lr Hydrogel for Vulvovaginal Candidiasis
Abstract
1. Introduction
2. Materials and Methods
2.1. Materials
2.2. Preparation of CMCS, OHA, CMCS-OHA, and CMCS-OHA-Lp/Lr Hydrogels
2.3. Characterization of Hydrogels—Fourier Transform Infrared Spectrum, 1H NMR Analysis, and SEM
2.4. Characterization of Hydrogels—Rheological Test
2.5. Characterization of Hydrogels—Shear-Thinning and Self-Healing
2.6. Characterization of Hydrogels—In Vitro Degradation Test
2.7. Release of Lactobacillus In Vitro
2.8. Antifungal Experiment In Vitro
2.8.1. Antifungal Zone Experiment
2.8.2. Plate Counting Method
2.9. Biofilm Inhibition Experiment
2.10. Storage Activity Test
2.11. Cytocompatibility
2.11.1. Cytotoxicity Evaluation of the Hydrogel (CMCS-OHA)
2.11.2. Cytotoxicity Evaluation of CMCS-OHA-Lr and CMCS-OHA-Lp
2.12. Establishment of VVC Model and Antifungal Effect In Vivo
2.13. In Vivo Safety Analysis
2.14. Vaginal Tissue Inflammation and Immunohistochemical Analysis
2.15. Statistical Analysis
3. Results
3.1. Preparation and Characterization of CMCS-OHA Hydrogel
3.2. Rheological, Shear-Thinning, and Self-Healing Properties of CMCS-OHA Hydrogels
3.3. Morphology and pH-Dependent Degradation of CMCS-OHA and CMCS-OHA-Lp/Lr In Vitro
3.4. In Vitro Release of Lactobacillus from CMCS-OHA-Lp/Lr
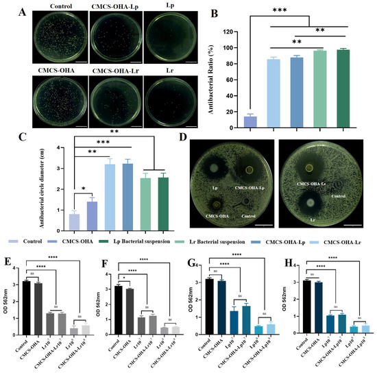
3.5. Antifungal Experiment In Vitro
3.6. Storage Activity of Lactobacillus
3.7. In Vitro Biocompatibility of the CMCS-OHA-Lp and CMCS-OHA-Lr Hydrogels
3.8. In Vivo Pharmacodynamics
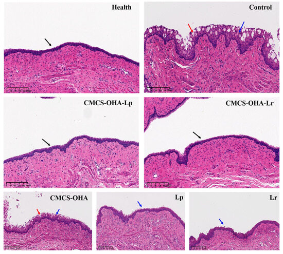
3.9. In Vivo Antifungal Properties, Inflammatory Changes, and Immunohistochemical Analysis
3.10. In Vivo Biocompatibility of CMCS-OHA-Lp and CMCS-OHA-Lr Hydrogels
4. Discussion
5. Conclusions
Supplementary Materials
Author Contributions
Funding
Institutional Review Board Statement
Informed Consent Statement
Data Availability Statement
Conflicts of Interest
References
- Lin, Y.T.; Tsai, W.C.; Lu, H.Y.; Fang, S.Y.; Chan, H.W.; Huang, C.H. Enhancing Therapeutic Efficacy of Cinnamon Essential Oil by Nanoemulsification for Intravaginal Treatment of Candida Vaginitis. Int. J. Nanomed. 2024, 19, 4941–4956. [Google Scholar] [CrossRef] [PubMed]
- Willems, H.M.E.; Ahmed, S.S.; Liu, J.; Xu, Z.; Peters, B.M. Vulvovaginal Candidiasis: A Current Understanding and Burning Questions. J. Fungi 2020, 6, 27. [Google Scholar] [CrossRef] [PubMed]
- Liu, P.; Lu, Y.; Li, R.; Chen, X. Use of probiotic lactobacilli in the treatment of vaginal infections: In vitro and in vivo investigations. Front. Cell. Infect. Microbiol. 2023, 13, 1153894. [Google Scholar] [CrossRef]
- Lu, H.Y.; Tsai, W.C.; Liu, J.S.; Huang, C.H. Preparation and evaluation of Cordyceps militaris polysaccharide- and sesame oil-loaded nanoemulsion for the treatment of Candidal vaginitis in mice. Biomed. Pharmacother. 2023, 167, 115506. [Google Scholar] [CrossRef] [PubMed]
- Picheta, N.; Piekarz, J.; Burdan, O.; Satora, M.; Tarkowski, R.; Kułak, K. Phytotherapy of Vulvovaginal candidiasis: A Narrative Review. Int. J. Mol. Sci. 2024, 25, 3796. [Google Scholar] [CrossRef]
- Mo, H.; Zhang, T.; Zhang, J.; Peng, S.; Xiang, F.; Li, H.; Ge, Y.; Yao, L.; Hu, L. Ferrous sulphate triggers ferroptosis in Candida albicans and cures Vulvovaginal candidiasis in a mouse model. Microbiol. Res. 2024, 283, 127704. [Google Scholar] [CrossRef]
- Hua, Y.; Pan, H.; Wang, R.; Xu, J.; Cheng, M.; Wang, Y.; Song, B. Reactive oxygen species sensitive nanomicelles promote the antifungal activity of ketoconazole against Candida albicans in vulvovaginal candidiasis. Colloids Surf. B Biointerfaces 2024, 243, 114140. [Google Scholar] [CrossRef]
- Bhattacharya, S.; Sae-Tia, S.; Fries, B.C. Candidiasis and Mechanisms of Antifungal ResistancE. Antibiotics 2020, 9, 312. [Google Scholar] [CrossRef]
- Story, K.; Sobel, R. Fluconazole Prophylaxis in Prevention of Symptomatic Candida vaginitis. Curr. Infect. Dis. Rep. 2020, 22, 2. [Google Scholar] [CrossRef]
- Yang, X.; Wang, M.; Kang, X.; Mo, F.; Si, P.; Ma, J.; Zhang, P.; Zheng, S.; Li, J.; Wang, Y.; et al. L-Se-methylselenocysteine loaded mucoadhesive thermogel for effective treatment of Vulvar candidiasis. Int. J. Pharm. 2022, 622, 121851. [Google Scholar] [CrossRef]
- Fernandes, L.; Barco-Tejada, A.; Blázquez, E.; Araújo, D.; Ribeiro, A.; Silva, S.; Cussó, L.; Costa-de-Oliveira, S.; Rodrigues, M.E.; Henriques, M. Development and Evaluation of Microencapsulated Oregano Essential Oil as an Alternative Treatment for Candida albicans Infections. ACS Appl. Mater. Interfaces 2024, 16, 40628–40640. [Google Scholar] [CrossRef] [PubMed]
- Shukla, A.; Sobel, J.D. Vulvovaginitis Caused by Candida Species Following Antibiotic Exposure. Curr. Infect. Dis. Rep. 2019, 21, 44. [Google Scholar] [CrossRef]
- Phillips, A.J. Treatment of non-albicans Candida vaginitis with amphotericin B vaginal suppositories. Am. J. Obstet. Gynecol. 2005, 192, 2009–2012, discussion 12-3. [Google Scholar] [CrossRef]
- Chew, S.Y.; Than, L.T. Vulvovaginal candidosis: Contemporary challenges and the future of prophylactic and therapeutic approaches. Mycoses 2016, 59, 262–273. [Google Scholar] [CrossRef]
- Wang, X.; Wang, Y.; Tang, M.; Wang, X.; Xue, W.; Zhang, X.; Wang, Y.; Lee, W.H.; Wang, Y.; Sun, T.Y. Controlled Cascade-Release and High Selective Sterilization by Core-Shell Nanogels for Microenvironment Regulation of Aerobic Vaginitis. Adv. Healthc. Mater. 2023, 12, e2202432. [Google Scholar] [CrossRef]
- Whaley, S.G.; Berkow, E.L.; Rybak, J.M.; Nishimoto, A.T.; Barker, K.S.; Rogers, P.D. Azole Antifungal Resistance in Candida albicans and Emerging Non-albicans Candida Species. Front. Microbiol. 2016, 7, 2173. [Google Scholar] [CrossRef]
- Teixeira, A.D.R.; Quaresma, A.V.; Branquinho, R.T.; Santos, S.; Magalhães, J.T.; Silva, F.; Marques, M.B.F.; Moura, S.A.L.; Barboza, A.P.M.; Araújo, M.G.F.; et al. Miconazole-loaded nanoparticles coated with hyaluronic acid to treat vulvovaginal candidiasis. Eur. J. Pharm. Sci. 2023, 188, 106508. [Google Scholar] [CrossRef] [PubMed]
- Rodríguez-Cerdeira, C.; Gregorio, M.C.; Molares-Vila, A.; López-Barcenas, A.; Fabbrocini, G.; Bardhi, B.; Sinani, A.; Sánchez-Blanco, E.; Arenas-Guzmán, R.; Hernandez-Castro, R. Biofilms and vulvovaginal candidiasis. Colloids Surf. B Biointerfaces 2019, 174, 110–125. [Google Scholar] [CrossRef] [PubMed]
- Rodero, C.F.; Calixto, G.M.F.; dos Santos, K.C.; Sato, M.R.; Ramos, M.A.d.S.; Miró, M.S.; Rodríguez, E.; Vigezzi, C.; Bauab, T.M.; Sotomayor, C.E.; et al. Curcumin-Loaded Liquid Crystalline Systems for Controlled Drug Release and Improved Treatment of Vulvovaginal Candidiasis. Mol. Pharm. 2018, 15, 4491–4504. [Google Scholar] [CrossRef]
- El-Gendy, A.O.; Ezzat, S.; Samad, F.A.; Dabbous, O.A.; Dahm, J.; Hamblin, M.R.; Mohamed, T. Studying the viability and growth kinetics of vancomycin-resistant Enterococcus faecalis V583 following femtosecond laser irradiation (420–465 nm). Lasers Med. Sci. 2024, 39, 144. [Google Scholar] [CrossRef]
- de Santi, M.; Prates, R.A.; França, C.M.; Lopes, R.G.; Sousa, A.S.; Ferreira, L.R.; Bussadori, S.K.; Fernandes, A.U.; Deana, A.M. Antimicrobial photodynamic therapy as a new approach for the treatment of Vulvovaginal candidiasis: Preliminary results. Lasers Med. Sci. 2018, 33, 1925–1931. [Google Scholar] [CrossRef] [PubMed]
- Kwon, M.S.; Lee, H.K. Host and Microbiome Interplay Shapes the Vaginal Microenvironment. Front. Immunol. 2022, 13, 919728. [Google Scholar] [CrossRef] [PubMed]
- Tsai, W.C.; Liu, F.L.; Huang, M.H.; Huang, C.H. Enhancing Immunity and Modulating Vaginal Microflora Against Candidal Vaginitis Through Nanoemulsion Supplemented with Porphyra Oligosaccharide as an Intravaginal Vaccine Adjuvant. Int. J. Nanomedicine 2023, 18, 6333–6346. [Google Scholar] [CrossRef]
- Amabebe, E.; Anumba, D.O.C. The Vaginal Microenvironment: The Physiologic Role of Lactobacilli. Front. Med. 2018, 5, 181. [Google Scholar] [CrossRef]
- Wei, G.; Liu, Q.; Wang, X.; Zhou, Z.; Zhao, X.; Zhou, W.; Liu, W.; Zhang, Y.; Liu, S.; Zhu, C.; et al. A probiotic nanozyme hydrogel regulates vaginal microenvironment for Candida vaginitis therapy. Sci. Adv. 2023, 9, eadg0949. [Google Scholar] [CrossRef]
- Das, S.; Bhattacharjee, M.J.; Mukherjee, A.K.; Khan, M.R. Recent advances in understanding of multifaceted changes in the vaginal microenvironment: Implications in vaginal health and therapeutics. Crit. Rev. Microbiol. 2023, 49, 256–282. [Google Scholar] [CrossRef] [PubMed]
- Gui, Y.; Sun, Q.; Li, K.; Lin, L.; Zhou, H.; Ma, J.; Li, C. Bioinspired gelated cell sheet-supported lactobacillus biofilm for aerobic vaginitis diagnosis and treatment. Sci. Adv. 2024, 10, eadq2732. [Google Scholar] [CrossRef]
- Donders, G.; Bellen, G.; Oerlemans, E.; Claes, I.; Ruban, K.; Henkens, T.; Kiekens, F.; Lebeer, S. The use of 3 selected lactobacillary strains in vaginal probiotic gel for the treatment of acute Candida vaginitis: A proof-of-concept study. Eur. J. Clin. Microbiol. Infect. Dis. 2020, 39, 1551–1558. [Google Scholar] [CrossRef]
- Xiao, Y.; Lu, C.; Liu, Y.; Kong, L.; Bai, H.; Mu, H.; Li, Z.; Geng, H.; Duan, J. Encapsulation of Lactobacillus rhamnosus in Hyaluronic Acid-Based Hydrogel for Pathogen-Targeted Delivery to Ameliorate Enteritis. ACS Appl. Mater. Interfaces 2020, 12, 36967–36977. [Google Scholar] [CrossRef]
- Singh, T.P.; Kaur, G.; Kapila, S.; Malik, R.K. Antagonistic Activity of Lactobacillus reuteri Strains on the Adhesion Characteristics of Selected Pathogens. Front. Microbiol. 2017, 8, 486. [Google Scholar] [CrossRef]
- do Carmo, M.S.; Noronha, F.M.; Arruda, M.O.; Costa, Ê.P.; Bomfim, M.R.; Monteiro, A.S.; Ferro, T.A.; Fernandes, E.S.; Girón, J.A.; Monteiro-Neto, V. Lactobacillus fermentum ATCC 23271 Displays In vitro Inhibitory Activities against Candida spp. Front. Microbiol. 2016, 7, 1722. [Google Scholar] [CrossRef] [PubMed]
- Hefzy, E.M.; Khalil, M.A.F.; Amin, A.A.I.; Ashour, H.M.; Abdelaliem, Y.F. Bacteriocin-Like Inhibitory Substances from Probiotics as Therapeutic Agents for Candida Vulvovaginitis. Antibiotics 2021, 10, 306. [Google Scholar] [CrossRef] [PubMed]
- Morais, I.M.C.; Cordeiro, A.L.; Teixeira, G.S.; Domingues, V.S.; Nardi, R.M.D.; Monteiro, A.S.; Alves, R.J.; Siqueira, E.P.; Santos, V.L. Biological and physicochemical properties of biosurfactants produced by Lactobacillus jensenii P(6A) and Lactobacillus gasseri P(65). Microb. Cell Fact. 2017, 16, 155. [Google Scholar] [CrossRef] [PubMed]
- Kristina Enggi, C.; Sulistiawati, S.; Stephanie, S.; Tangdilintin, F.; Anas Achmad, A.; Adelia Putri, R.; Burhanuddin, H.; Arjuna, A.; Manggau, M.A.; Dian Permana, A. Development of probiotic loaded multilayer microcapsules incorporated into dissolving microneedles for potential improvement treatment of Vulvovaginal candidiasis: A proof of concept study. J. Colloid Interface Sci. 2023, 648, 203–219. [Google Scholar] [CrossRef]
- Sun, C.; Wang, S.; Yang, L.; Song, H. Advances in probiotic encapsulation methods to improve bioactivity. Food Biosci. 2023, 52, 102476. [Google Scholar] [CrossRef]
- Zhang, F.; Wang, R.; Zhang, L.; Yan, L.; Jia, Y.; Yang, J.; Wang, X.; Lü, X. Enhanced viability of probiotics in composite hydrogel beads. J. Food Eng. 2023, 357, 111621. [Google Scholar] [CrossRef]
- Marco, M.L.; Tachon, S. Environmental factors influencing the efficacy of probiotic bacteria. Curr. Opin. Biotechnol. 2013, 24, 207–213. [Google Scholar] [CrossRef]
- Yang, L.; Han, Z.; Chen, C.; Li, Z.; Yu, S.; Qu, Y.; Zeng, R. Novel probiotic-bound oxidized Bletilla striata polysaccharide-chitosan composite hydrogel. Mater. Sci. Eng. C Mater. Biol. Appl. 2020, 117, 111265. [Google Scholar] [CrossRef]
- Li, M.F.; Cui, H.L.; Lou, W.Y. Millettia speciosa Champ cellulose-based hydrogel as a novel delivery system for Lactobacillus paracasei: Its relationship to structure, encapsulation and controlled release. Carbohydr. Polym. 2023, 316, 121034. [Google Scholar] [CrossRef]
- Ma, D.; Yang, B.; Zhao, J.; Yuan, D.; Li, Q. Advances in protein-based microcapsules and their applications: A review. Int. J. Biol. Macromol. 2024, 263 Pt 1, 129742. [Google Scholar] [CrossRef]
- Cai, G.; Ren, L.; Yu, J.; Jiang, S.; Liu, G.; Wu, S.; Cheng, B.; Li, W.; Xia, J. A Microenvironment-Responsive, Controlled Release Hydrogel Delivering Embelin to Promote Bone Repair of Periodontitis via Anti-Infection and Osteo-Immune Modulation. Adv. Sci. 2024, 11, e2403786. [Google Scholar] [CrossRef] [PubMed]
- Kim, Y.; Hu, Y.; Jeong, J.P.; Jung, S. Injectable, self-healable and adhesive hydrogels using oxidized Succinoglycan/chitosan for pH-responsive drug delivery. Carbohydr. Polym. 2022, 284, 119195. [Google Scholar] [CrossRef]
- Zhou, Z.; Zhang, X.; Xu, L.; Lu, H.; Chen, Y.; Wu, C.; Hu, P. A self-healing hydrogel based on crosslinked hyaluronic acid and chitosan to facilitate diabetic wound healing. Int. J. Biol. Macromol. 2022, 220, 326–336. [Google Scholar] [CrossRef] [PubMed]
- Qu, J.; Zhao, X.; Ma, P.X.; Guo, B. pH-responsive self-healing injectable hydrogel based on N-carboxyethyl chitosan for hepatocellular carcinoma therapy. Acta Biomater. 2017, 58, 168–180. [Google Scholar] [CrossRef]
- Shen, J.; Jiao, W.; Chen, Z.; Wang, C.; Song, X.; Ma, L.; Tang, Z.; Yan, W.; Xie, H.; Yuan, B. Injectable multifunctional chitosan/dextran-based hydrogel accelerates wound healing in combined radiation and burn injury. Carbohydr. Polym. 2023, 316, 121024. [Google Scholar] [CrossRef]
- Jia, S.; Huang, S.; Jimo, R.; AXi, Y.; Lu, Y.; Kong, Z.; Ma, J.; Li, H.; Luo, X.; Qu, Y. In-situ forming carboxymethyl chitosan hydrogel containing Paeonia suffruticosa Andr. leaf extract for mixed infectious vaginitis treatment by reshaping the micro-biota. Carbohydr. Polym. 2024, 339, 122255. [Google Scholar] [CrossRef]
- Park, D.J.; Kim, S.C.; Jang, J.B.; Lee, B.; Lee, S.; Ryu, B.; Je, J.Y.; Park, W.S.; Jung, W.K. Multifunctional hydrogel dressing based on fish gelatin/oxidized hyaluronate for promoting diabetic wound healing. J. Mater. Chem. B 2024, 12, 4451–4466. [Google Scholar] [CrossRef] [PubMed]
- Li, J.; Su, J.; Liang, J.; Zhang, K.; Xie, M.; Cai, B.; Li, J. A hyaluronic acid/chitosan composite functionalized hydrogel based on enzyme-catalyzed and Schiff base reaction for promoting wound healing. Int. J. Biol. Macromol. 2024, 255, 128284. [Google Scholar] [CrossRef]
- Guo, F.; Liu, Y.; Chen, S.; Lin, Y.; Yue, Y. A Schiff base hydrogel dressing loading extracts from Periplaneta Americana for diabetic wound healing. Int. J. Biol. Macromol. 2023, 230, 123256. [Google Scholar] [CrossRef]
- Lee, Y.M.; Lu, Z.W.; Wu, Y.C.; Liao, Y.J.; Kuo, C.Y. An injectable, chitosan-based hydrogel prepared by Schiff base reaction for anti-bacterial and sustained release applications. Int. J. Biol. Macromol. 2024, 269 Pt 1, 131808. [Google Scholar] [CrossRef]
- Sun, Y.; Liu, M.; Tang, X.; Zhou, Y.; Zhang, J.; Yang, B. Culture-Delivery Live Probiotics Dressing for Accelerated Infected Wound Healing. ACS Appl. Mater. Interfaces 2023, 15, 53283–53296. [Google Scholar] [CrossRef]
- Kim, J.; Hlaing, S.P.; Lee, J.; Kwak, D.; Kim, H.; Saparbayeva, A.; Yoon, I.S.; Im, E.; Jung, Y.; Yoo, J.W. pH-sustaining nanostructured hydroxyapatite/alginate composite hydrogel for gastric protection and intestinal release of Lactobacillus rhamnosus GG. Bioeng. Transl. Med. 2023, 8, e10527. [Google Scholar] [CrossRef] [PubMed]
- Ming, Z.; Han, L.; Bao, M.; Zhu, H.; Qiang, S.; Xue, S.; Liu, W. Living Bacterial Hydrogels for Accelerated Infected Wound Healing. Adv. Sci. 2021, 8, e2102545. [Google Scholar] [CrossRef] [PubMed]
- Jo, E.R.; Oh, J.; Cho, S.I. Inhibitory Effect of Thymol on Tympanostomy Tube Biofilms of Methicillin-Resistant Staphylococcus aureus and Ciprofloxacin-Resistant Pseudomonas aeruginosa. Microorganisms 2022, 10, 1867. [Google Scholar] [CrossRef] [PubMed]
- Srivastava, N.; Ellepola, K.; Venkiteswaran, N.; Chai, L.Y.A.; Ohshima, T.; Seneviratne, C.J. Lactobacillus plantarum 108 Inhibits Streptococcus mutans and Candida albicans Mixed-Species Biofilm Formation. Antibiotics 2020, 9, 478. [Google Scholar] [CrossRef]
- Li, T.; Liu, Z.; Zhang, X.; Chen, X.; Wang, S. Local Probiotic Lactobacillus crispatus and Lactobacillus delbrueckii Exhibit Strong Antifungal Effects Against Vulvovaginal candidiasis in a Rat Model. Front. Microbiol. 2019, 10, 1033. [Google Scholar] [CrossRef]
- Fidel, P.L., Jr.; Cutright, J.L.; Tait, L.; Sobel, J.D. A murine model of Candida glabrata vaginitis. J. Infect. Dis. 1996, 173, 425–431. [Google Scholar] [CrossRef]
- Choi, Y.H.; Lee, U.; Lee, B.K.; Lee, M.G. Pharmacokinetic interaction between itraconazole and metformin in rats: Competitive inhibition of metabolism of each drug by each other via hepatic and intestinal CYP3A1/2. Br. J. Pharmacol. 2010, 161, 815–829. [Google Scholar] [CrossRef]
- Hertzberger, R.; May, A.; Kramer, G.; van Vondelen, I.; Molenaar, D.; Kort, R. Genetic Elements Orchestrating Lactobacillus crispatus Glycogen Metabolism in the Vagina. Int. J. Mol. Sci. 2022, 23, 5590. [Google Scholar] [CrossRef]












Disclaimer/Publisher’s Note: The statements, opinions and data contained in all publications are solely those of the individual author(s) and contributor(s) and not of MDPI and/or the editor(s). MDPI and/or the editor(s) disclaim responsibility for any injury to people or property resulting from any ideas, methods, instructions or products referred to in the content. |
© 2025 by the authors. Licensee MDPI, Basel, Switzerland. This article is an open access article distributed under the terms and conditions of the Creative Commons Attribution (CC BY) license (https://creativecommons.org/licenses/by/4.0/).
Share and Cite
Zhao, Y.; Yang, X.; Han, J.; Huang, C.; Shao, M.; Yang, Y.; Yang, Q.; Yang, G. A Fungistatic Strategy Using a Shear-Thinning pH-Responsive CMCS-OHA-Lp/Lr Hydrogel for Vulvovaginal Candidiasis. Pharmaceutics 2025, 17, 527. https://doi.org/10.3390/pharmaceutics17040527
Zhao Y, Yang X, Han J, Huang C, Shao M, Yang Y, Yang Q, Yang G. A Fungistatic Strategy Using a Shear-Thinning pH-Responsive CMCS-OHA-Lp/Lr Hydrogel for Vulvovaginal Candidiasis. Pharmaceutics. 2025; 17(4):527. https://doi.org/10.3390/pharmaceutics17040527
Chicago/Turabian StyleZhao, Yuanmin, Xiu Yang, Jiale Han, Chaoqi Huang, Mengliu Shao, Yan Yang, Qingliang Yang, and Gensheng Yang. 2025. "A Fungistatic Strategy Using a Shear-Thinning pH-Responsive CMCS-OHA-Lp/Lr Hydrogel for Vulvovaginal Candidiasis" Pharmaceutics 17, no. 4: 527. https://doi.org/10.3390/pharmaceutics17040527
APA StyleZhao, Y., Yang, X., Han, J., Huang, C., Shao, M., Yang, Y., Yang, Q., & Yang, G. (2025). A Fungistatic Strategy Using a Shear-Thinning pH-Responsive CMCS-OHA-Lp/Lr Hydrogel for Vulvovaginal Candidiasis. Pharmaceutics, 17(4), 527. https://doi.org/10.3390/pharmaceutics17040527

