Advanced Nanopharmaceutical Intervention for the Reduction of Inflammatory Responses and the Enhancement of Behavioral Outcomes in APP/PS1 Transgenic Mouse Models
Abstract
1. Introduction
2. Materials and Methods
2.1. Materials
2.2. Preparation of the Nanoparticles
2.3. Characterization of the Nanoparticles
2.4. Aβ Monomer and Aβ Fibrils Preparation
2.5. Drug Loading Capacity
2.6. In Vitro Release Profile
2.7. Photothermal Effect Research
2.8. Measurement of Soluble Aβ
2.9. ThT Fluorescence Determination
2.10. Aβ Fibrils Depolymerization Fluorescence Imaging
2.11. Cell Viability Assay
2.12. In Vitro Aβ-Targeted Assay
2.13. Mitochondrial ROS Elimination Assay
2.14. In Vitro BBB Model
2.15. Cell Culture and Animal Drug Administration
2.16. Morris Water Maze (MWM)
2.17. Tissue Preparation
2.18. Western Blotting
2.19. Hematoxylin and Eosin (HE) Staining
2.20. Immunofluorescence Staining
2.21. Statistical Analysis
3. Results and Discussion
3.1. Preparation and Characterization of the Nanodrug
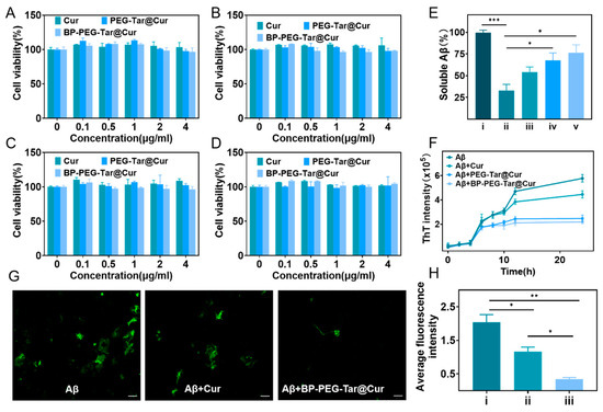
3.2. Biocompatibility Assessment
3.3. BP-PEG-Tar@Cur Effectively Inhibits Aβ Aggregation and Dissociates Aβ Fibrils
3.4. BP-PEG-Tar@Cur Enhances the Ability of Aβ Targeting and Cellular Uptake
3.5. BP-PEG-Tar@Cur Effectively Removes Mitochondrial ROS In Vitro
3.6. BP-PEG-Tar@Cur Effectively Opens BBB Under NIR Irradiation and Enhances Drug Permeability
3.7. BP-PEG-Tar@Cur+NIR Alleviates the Burden of Aβ and Associated Proteins in AD Mice
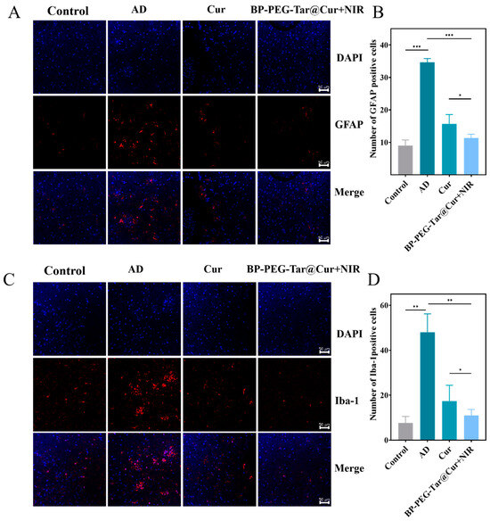
3.8. BP-PEG-Tar@Cur+NIR Mitigates the Inflammatory Response Induced by Microglia and Astrocytes
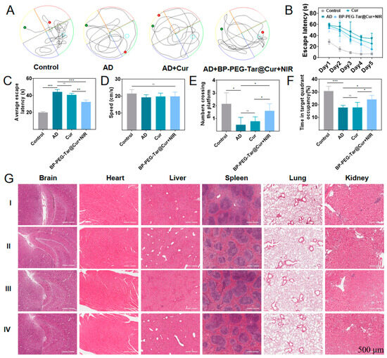
3.9. BP-PEG-Tar@Cur+NIR Effectively Improves Memory and Behavioral Impairment in AD Mice
3.10. In Vivo Safety Evaluation
4. Conclusions
Supplementary Materials
Author Contributions
Funding
Institutional Review Board Statement
Informed Consent Statement
Data Availability Statement
Acknowledgments
Conflicts of Interest
Abbreviations
| AD | Alzheimer’s disease |
| Aβ | Amyloid beta |
| Cur | Curcumin |
| BBB | Blood–brain barrier |
| CRT | Cyclic CRTIGPSVC peptide |
| BP | Black phosphorus |
| NIR | Near-infrared |
| NHS | N-Hydroxy succinimide |
| ThT | Thioflavin T |
| Tar | 4-(Dimethylamino) cinnamic acid |
| EDC | 1-(3-Dimethylaminopropyl)-3-ethylcarbodiimide hydrochloride |
| PEG | DSPE-PEG2000-NH2 |
| SEM | Scanning electron microscope |
| FT-IR | Fourier transform infrared spectroscopy |
| MWM | Morris water maze |
| WB | Western blotting |
| IF | Immunofluorescence |
| HE | Hematoxylin and eosin |
| PVDF | Polyvinylidene difluoride |
| ROS | Reactive oxygen species |
| APP | Amyloid precursor protein |
| PS1 | Presenilin-1 |
| GFAP | Glial fibrillary acidic protein |
| Iba-1 | Ionized calcium-binding adapter protein 1 |
| GAPDH | Glyceraldehyde-3-phosphate dehydrogenase |
| AF647 | Alexa Fluor 647 |
| BACE1 | Beta-site APP-cleaving enzyme 1 |
| HRP | Horseradish peroxidase |
| HFIP | Hexafluoroisopropanol |
| DMSO | Dimethyl sulfoxide |
| PBS | Phosphate-buffered saline |
| BCA | Bicinchoninic acid assay |
| DAPI | 4′,6-Diamidino-2′-phenylindole |
| MitoSOX | MitoSOX red mitochondrial superoxide indicator |
| TEER | Transendothelial electrical resistance |
| N2 a | Mouse-derived neuroblastoma cells |
| DMEM | Dulbecco’s modified Eagle’s medium |
| Opti-MEM | Opti-modified Eagle’s medium |
| FBS | Fetal bovine serum |
| bEnd.3 | Mouse brain microvascular endothelial cells |
| RIPA | Radioimmunoprecipitation assay buffer |
| PMSF | Phenylmethanesulfonyl fluoride |
| ECL | Enhanced chemiluminescence |
| Calcein-AM/PI | Calcein acetoxymethyl ester/propidium iodide |
References
- Alzheimer’s disease facts and figures. Alzheimer’s Dement. 2021, 17, 327–406. [CrossRef]
- Scheltens, P.; De Strooper, B.; Kivipelto, M.; Holstege, H.; Chételat, G.; Teunissen, C.E.; Cummings, J.; van der Flier, W.M. Alzheimer’s disease. Lancet 2021, 397, 1577–1590. [Google Scholar] [CrossRef] [PubMed]
- Du, X.; Wang, X.; Geng, M. Alzheimer’s disease hypothesis and related therapies. Transl. Neurodegener. 2018, 7, 1–7. [Google Scholar] [CrossRef] [PubMed]
- Breijyeh, Z.; Karaman, R. Comprehensive Review on Alzheimer’s Disease: Causes and Treatment. Molecules 2020, 25, 5789. [Google Scholar] [CrossRef] [PubMed]
- Lin, R.-R.; Huang, H.-F.; Tao, Q.-Q. Advancing the battle against Alzheimer’s Disease: A focus on targeting tau pathology by antisense oligonucleotide. Innov. Med. 2023, 1, 100020-1–100020-2. [Google Scholar] [CrossRef]
- Paroni, G.; Bisceglia, P.; Seripa, D. Understanding the Amyloid Hypothesis in Alzheimer’s Disease. J. Alzheimer’s Dis. 2019, 68, 493–510. [Google Scholar] [CrossRef]
- Zhang, Y.-W.; Thompson, R.; Zhang, H.; Xu, H. APP processing in Alzheimer’s disease. Mol. Brain 2011, 4, 3. [Google Scholar] [CrossRef]
- Chen, G.F.; Xu, T.H.; Yan, Y.; Zhou, Y.R.; Jiang, Y.; Melcher, K.; Xu, H.E. Amyloid beta: Structure, biology and structure-based therapeutic development. Acta Pharmacol. Sin. 2017, 38, 1205–1235. [Google Scholar] [CrossRef]
- Barage, S.H.; Sonawane, K.D. Amyloid cascade hypothesis: Pathogenesis and therapeutic strategies in Alzheimer’s disease. Neuropeptides 2015, 52, 1–18. [Google Scholar] [CrossRef]
- Chainoglou, E.; Hadjipavlou-Litina, D. Curcumin in Health and Diseases: Alzheimer’s Disease and Curcumin Analogues, Derivatives, and Hybrids. Int. J. Mol. Sci. 2020, 21, 1975. [Google Scholar] [CrossRef]
- Reddy, P.H.; Manczak, M.; Yin, X.; Grady, M.C.; Mitchell, A.; Tonk, S.; Kuruva, C.S.; Bhatti, J.S.; Kandimalla, R.; Vijayan, M.; et al. Protective Effects of Indian Spice Curcumin Against Amyloid-β in Alzheimer’s Disease. J. Alzheimer’s Dis. 2018, 61, 843–866. [Google Scholar] [CrossRef] [PubMed]
- Kotha, R.R.; Luthria, D.L. Curcumin: Biological, Pharmaceutical, Nutraceutical, and Analytical Aspects. Molecules 2019, 24, 2930. [Google Scholar] [CrossRef] [PubMed]
- Xie, J.; Shen, Z.; Anraku, Y.; Kataoka, K.; Chen, X. Nanomaterial-based blood-brain-barrier (BBB) crossing strategies. Biomaterials 2019, 224, 119491. [Google Scholar] [CrossRef] [PubMed]
- Tian, M.; Ma, Z.; Yang, G.-Z. Micro/nanosystems for controllable drug delivery to the brain. Innovation 2024, 5, 100548. [Google Scholar] [CrossRef]
- Gulati, N.M.; Stewart, P.L.; Steinmetz, N.F. Bioinspired Shielding Strategies for Nanoparticle Drug Delivery Applications. Mol. Pharm. 2018, 15, 2900–2909. [Google Scholar] [CrossRef]
- Tang, Y.; Gao, J.; Wang, T.; Zhang, Q.; Wang, A.; Huang, M.; Yu, R.; Chen, H.; Gao, X. The effect of drug loading and multiple administration on the protein corona formation and brain delivery property of PEG-PLA nanoparticles. Acta Pharm. Sin. B 2022, 12, 2043–2056. [Google Scholar] [CrossRef]
- Ruan, H.; Li, Y.; Zheng, D.; Deng, L.; Chen, G.; Zhang, X.; Tang, Y.; Cui, W. Engineered extracellular vesicles for ischemic stroke treatment. Innovation 2023, 4, 100394. [Google Scholar] [CrossRef]
- Lim, Y.; Zhou, W.; Li, G.; Hu, Z.; Hong, L.; Yu, X.; Li, Y. Black Phosphorus Nanomaterials Regulate the Aggregation of Amyloid-β. Chemnanomat 2019, 5, 606–611. [Google Scholar] [CrossRef]
- Chen, W.; Ouyang, J.; Yi, X.; Xu, Y.; Niu, C.; Zhang, W.; Wang, L.; Sheng, J.; Deng, L.; Liu, Y.-N.; et al. Black Phosphorus Nanosheets as a Neuroprotective Nanomedicine for Neurodegenerative Disorder Therapy. Adv. Mater. 2018, 30, 1703458. [Google Scholar] [CrossRef]
- Li, Y.; Du, Z.; Liu, X.; Ma, M.; Yu, D.; Lu, Y.; Ren, J.; Qu, X. Near-Infrared Activated Black Phosphorus as a Nontoxic Photo-Oxidant for Alzheimer’s Amyloid-β Peptide. Small 2019, 15, e1901116. [Google Scholar] [CrossRef]
- Chainoglou, E.; Siskos, A.; Pontiki, E.; Hadjipavlou-Litina, D. Hybridization of Curcumin Analogues with Cinnamic Acid Derivatives as Multi-Target Agents Against Alzheimer’s Disease Targets. Molecules 2020, 25, 4958. [Google Scholar] [CrossRef] [PubMed]
- Lan, J.-S.; Hou, J.-W.; Liu, Y.; Ding, Y.; Zhang, Y.; Li, L.; Zhang, T. Design, synthesis and evaluation of novel cinnamic acid derivatives bearing N-benzyl pyridinium moiety as multifunctional cholinesterase inhibitors for Alzheimer’s disease. J. Enzym. Inhib. Med. Chem. 2017, 32, 776–788. [Google Scholar] [CrossRef] [PubMed]
- Chandra, S.; Roy, A.; Jana, M.; Pahan, K. Cinnamic acid activates PPARα to stimulate Lysosomal biogenesis and lower Amyloid plaque pathology in an Alzheimer’s disease mouse model. Neurobiol. Dis. 2019, 124, 379–395. [Google Scholar] [CrossRef] [PubMed]
- Park, Y.D.; Kinger, M.; Min, C.; Lee, S.Y.; Byun, Y.; Park, J.W.; Jeon, J. Synthesis and evaluation of curcumin-based near-infrared fluorescent probes for the in vivo optical imaging of amyloid-β plaques. Bioorganic Chem. 2021, 115, 105167. [Google Scholar] [CrossRef]
- Vicente-Zurdo, D.; Romero-Sánchez, I.; Rosales-Conrado, N.; León-González, M.E.; Madrid, Y. Ability of selenium species to inhibit metal-induced Aβ aggregation involved in the development of Alzheimer’s disease. Anal. Bioanal. Chem. 2020, 412, 6485–6497. [Google Scholar] [CrossRef]
- Krishna, K.V.; Saha, R.N.; Dubey, S.K. Biophysical, Biochemical, and Behavioral Implications of ApoE3 Conjugated Donepezil Nanomedicine in a Aβ1–42 Induced Alzheimer’s Disease Rat Model. ACS Chem. Neurosci. 2020, 11, 4139–4151. [Google Scholar] [CrossRef]
- Bernardi, A.; Frozza, R.L.; Meneghetti, A.; Hoppe, J.B.; Battastini, A.M.O.; Pohlmann, A.R.; Guterres, S.S.; Salbego, C.G. Indomethacin-loaded lipid-core nanocapsules reduce the damage triggered by Aβ1-42 in Alzheimer’s disease models. Int. J. Nanomed. 2012, 7, 4927–4942. [Google Scholar] [CrossRef]
- Fan, S.; Zheng, Y.; Liu, X.; Fang, W.; Chen, X.; Liao, W.; Jing, X.; Lei, M.; Tao, E.; Ma, Q.; et al. Curcumin-loaded PLGA-PEG nanoparticles conjugated with B6 peptide for potential use in Alzheimer’s disease. Drug Deliv. 2018, 25, 1091–1102. [Google Scholar] [CrossRef]
- Gao, C.; Wang, Y.; Sun, J.; Han, Y.; Gong, W.; Li, Y.; Feng, Y.; Wang, H.; Yang, M.; Li, Z.; et al. Neuronal mitochondria-targeted delivery of curcumin by biomimetic engineered nanosystems in Alzheimer’s disease mice. Acta Biomater. 2020, 108, 285–299. [Google Scholar] [CrossRef]
- Yuan, X.; Jia, Z.; Li, J.; Liu, Y.; Huang, Y.; Gong, Y.; Guo, X.; Chen, X.; Cen, J.; Liu, J. A diselenide bond-containing ROS-responsive ruthenium nanoplatform delivers nerve growth factor for Alzheimer’s disease management by repairing and promoting neuron regeneration. J. Mater. Chem. B 2021, 9, 7835–7847. [Google Scholar] [CrossRef]
- Yin, T.; Xie, W.; Sun, J.; Yang, L.; Liu, J. Penetratin Peptide-Functionalized Gold Nanostars: Enhanced BBB Permeability and NIR Photothermal Treatment of Alzheimer’s Disease Using Ultralow Irradiance. ACS Appl. Mater. Interfaces 2016, 8, 19291–19302. [Google Scholar] [CrossRef] [PubMed]
- Wang, Z.; Dong, X.; Sun, Y. Mixed Carboxyl and Hydrophobic Dendrimer Surface Inhibits Amyloid-β Fibrillation: New Insight from the Generation Number Effect. Langmuir 2019, 35, 14681–14687. [Google Scholar] [CrossRef] [PubMed]
- Chen, Y.; Hua, Y.; Zhang, W.; Tang, C.; Wang, Y.; Zhang, Y.; Qiu, F. Amyloid-like staining property of RADA16-I nanofibers and its potential application in detecting and imaging the nanomaterial. Int. J. Nanomed. 2018, 13, 2477–2489. [Google Scholar] [CrossRef] [PubMed]
- Sun, H.; Zhong, Y.; Zhu, X.; Liao, H.; Lee, J.; Chen, Y.; Ma, L.; Ren, J.; Zhao, M.; Tu, M.; et al. A Tauopathy-Homing and Autophagy-Activating Nanoassembly for Specific Clearance of Pathogenic Tau in Alzheimer’s Disease. ACS Nano 2021, 15, 5263–5275. [Google Scholar] [CrossRef]
- Sun, J.; Xie, W.; Zhu, X.; Xu, M.; Liu, J. Sulfur Nanoparticles with Novel Morphologies Coupled with Brain-Targeting Peptides RVG as a New Type of Inhibitor Against Metal-Induced Aβ Aggregation. ACS Chem. Neurosci. 2018, 9, 749–761. [Google Scholar] [CrossRef]
- Kent, S.A.; Spires-Jones, T.L.; Durrant, C.S. The physiological roles of tau and Aβ: Implications for Alzheimer’s disease pathology and therapeutics. Acta Neuropathol. 2020, 140, 417–447. [Google Scholar] [CrossRef]
- Wiatrak, B.; Piasny, J.; Kuźniarski, A.; Gąsiorowski, K. Interactions of Amyloid-β with Membrane Proteins. Int. J. Mol. Sci. 2021, 22, 6075. [Google Scholar] [CrossRef]
- Zhang, X.; Zhang, X.; Li, Y.; Zhong, M.; Zhao, P.; Guo, C.; Xu, H.; Wang, T.; Gao, H. Brain Targeting and Aβ Binding Bifunctional Nanoparticles Inhibit Amyloid Protein Aggregation in APP/PS1 Transgenic Mice. ACS Chem. Neurosci. 2021, 12, 2110–2121. [Google Scholar] [CrossRef]







Disclaimer/Publisher’s Note: The statements, opinions and data contained in all publications are solely those of the individual author(s) and contributor(s) and not of MDPI and/or the editor(s). MDPI and/or the editor(s) disclaim responsibility for any injury to people or property resulting from any ideas, methods, instructions or products referred to in the content. |
© 2025 by the authors. Licensee MDPI, Basel, Switzerland. This article is an open access article distributed under the terms and conditions of the Creative Commons Attribution (CC BY) license (https://creativecommons.org/licenses/by/4.0/).
Share and Cite
Li, J.; Huang, D.; Liao, W.; Wang, Y.; Liu, Y.; Luan, P. Advanced Nanopharmaceutical Intervention for the Reduction of Inflammatory Responses and the Enhancement of Behavioral Outcomes in APP/PS1 Transgenic Mouse Models. Pharmaceutics 2025, 17, 177. https://doi.org/10.3390/pharmaceutics17020177
Li J, Huang D, Liao W, Wang Y, Liu Y, Luan P. Advanced Nanopharmaceutical Intervention for the Reduction of Inflammatory Responses and the Enhancement of Behavioral Outcomes in APP/PS1 Transgenic Mouse Models. Pharmaceutics. 2025; 17(2):177. https://doi.org/10.3390/pharmaceutics17020177
Chicago/Turabian StyleLi, Jun, Dongqing Huang, Wanchen Liao, Yulin Wang, Yibiao Liu, and Ping Luan. 2025. "Advanced Nanopharmaceutical Intervention for the Reduction of Inflammatory Responses and the Enhancement of Behavioral Outcomes in APP/PS1 Transgenic Mouse Models" Pharmaceutics 17, no. 2: 177. https://doi.org/10.3390/pharmaceutics17020177
APA StyleLi, J., Huang, D., Liao, W., Wang, Y., Liu, Y., & Luan, P. (2025). Advanced Nanopharmaceutical Intervention for the Reduction of Inflammatory Responses and the Enhancement of Behavioral Outcomes in APP/PS1 Transgenic Mouse Models. Pharmaceutics, 17(2), 177. https://doi.org/10.3390/pharmaceutics17020177

