Engineered Liposomal Delivery of Human ACE2 Across the Blood–Brain Barrier Attenuated Neurogenic Hypertension
Abstract
1. Introduction
2. Materials and Methods
2.1. Animals and Materials
2.2. Preparation of Cell Cultures and Plasmids
2.3. Preparation of Liposomes
2.4. Characterization of Liposomes
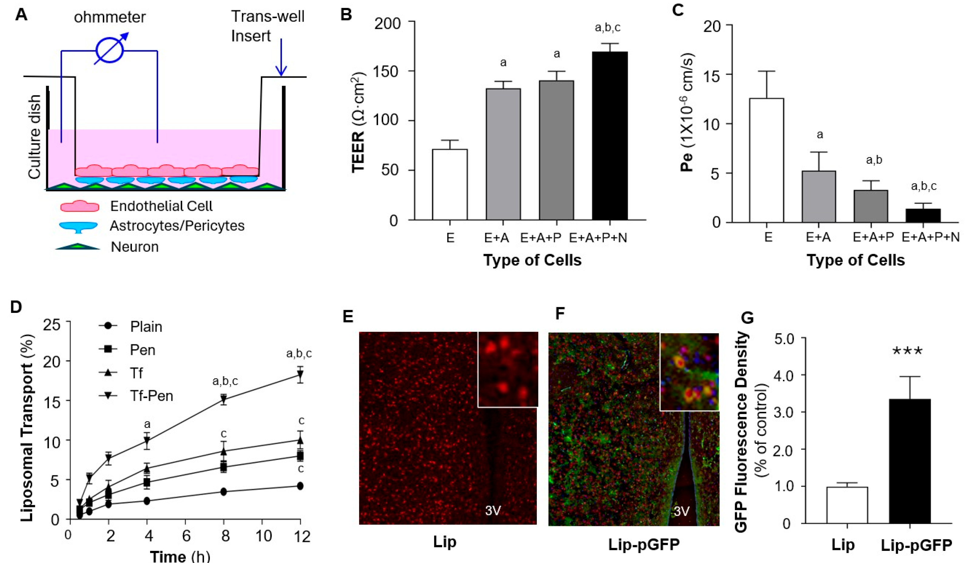
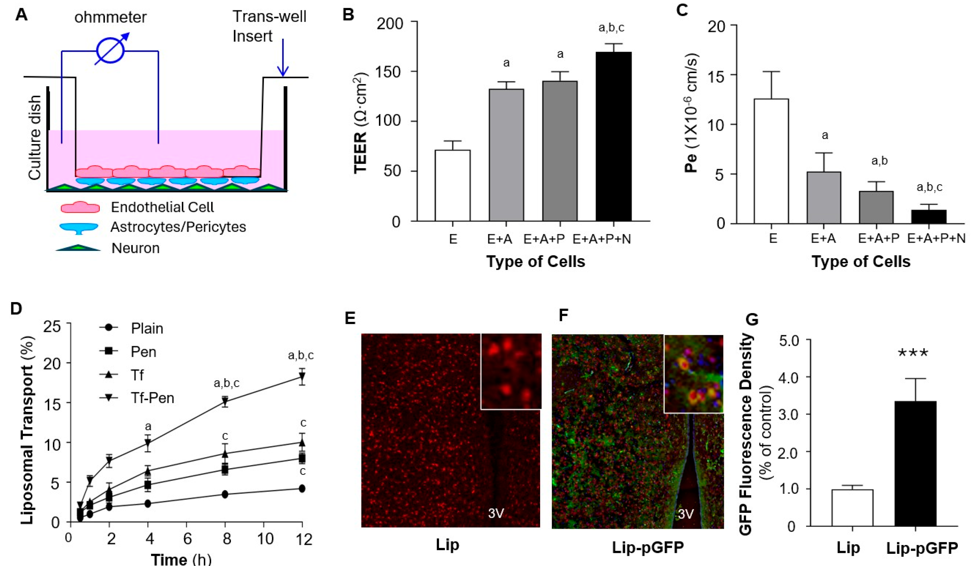
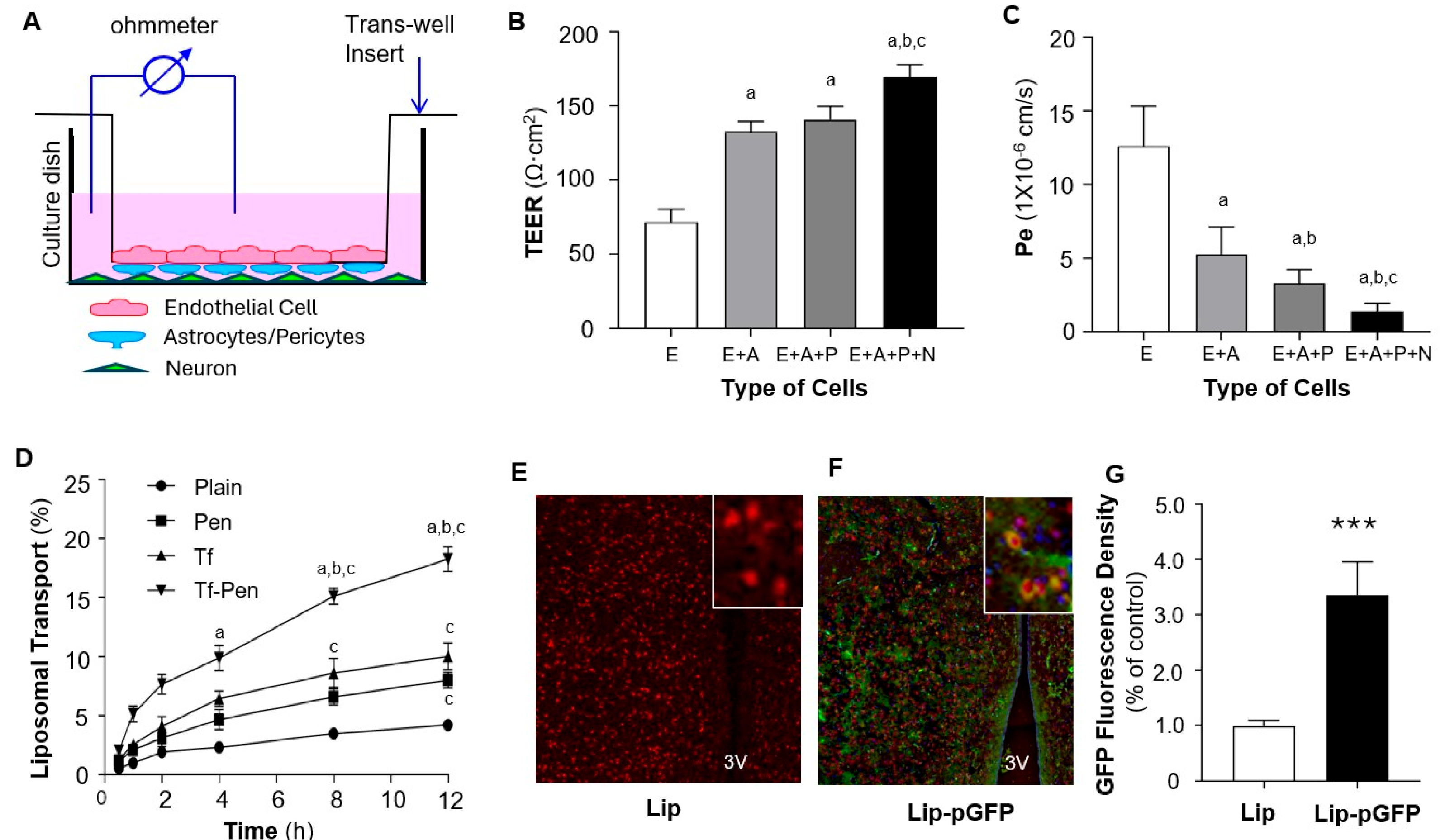
2.5. Preparation and Evaluation of In Vitro BBB Model
2.6. Liposome-Mediated Delivery Across the BBB: In Vitro and In Vivo Evaluation
2.7. Blood Pressure Measurement and Treatment Protocol of Rats
2.8. ACE2 Gene Expression and Activity Measurements
2.9. Evaluation of Histological and Physiological Effect of Tf-Pen-Lip-pACE2
2.10. Statistical Analyses
3. Results
3.1. Synthesis and Characterization of pDNA-Loaded Liposomes
3.2. Liposome-Mediated Protection of Loaded pDNA
3.3. In Vitro Transfection Efficacy Assessment
3.4. In Vitro Detection of Transport Efficacy Across BBB Model
3.5. In Vivo Transfection Efficacy Assay
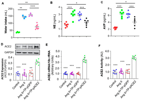
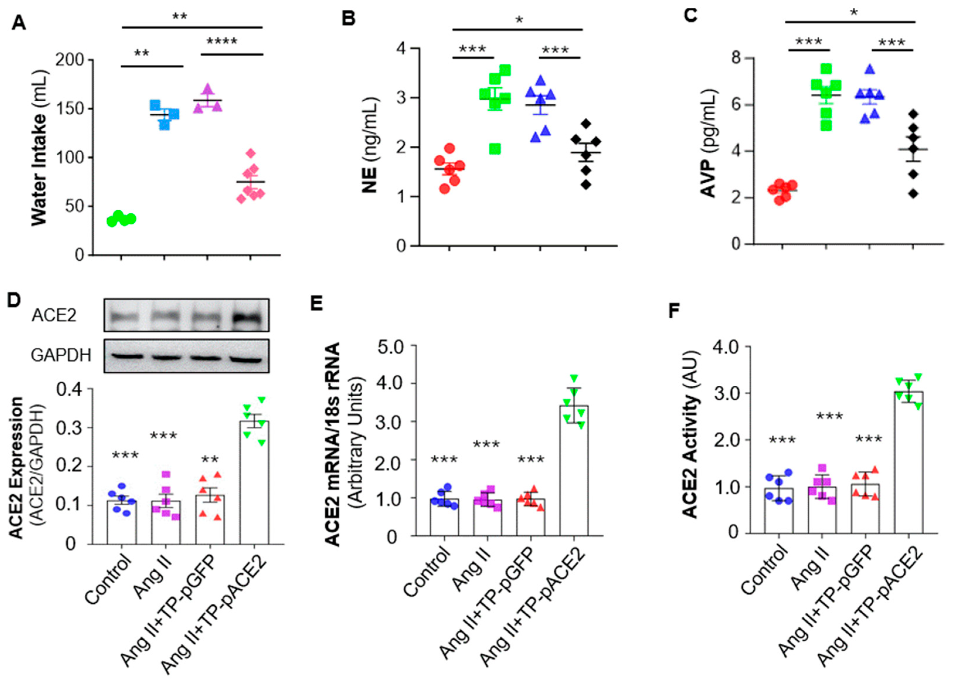
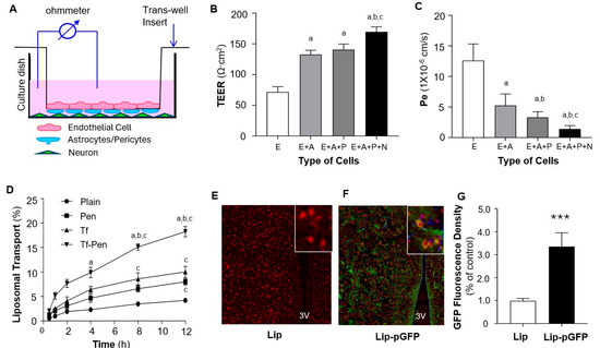
3.6. Tf-Pen-Lip-pACE2 Attenuates Ang II-Induced Neurogenic Hypertension in Rats
3.7. IV Injection of Tf-Pen-Lip-pACE2 Increased ACE2 Expression and Activity in the Brain
3.8. Biosafety Assessment of Tf-Pen-Lip-pACE2
4. Discussion
Author Contributions
Funding
Institutional Review Board Statement
Data Availability Statement
Conflicts of Interest
References
- Kario, K.; Okura, A.; Hoshide, S.; Mogi, M. The WHO Global report 2023 on hypertension warning the emerging hypertension burden in globe and its treatment strategy. Hypertens. Res. 2024, 47, 1099–1102. [Google Scholar] [CrossRef] [PubMed]
- Richardson, L.C.; Vaughan, A.S.; Wright, J.S.; Coronado, F. Examining the hypertension control cascade in adults with uncontrolled hypertension in the US. JAMA Netw. Open 2024, 7, e2431997. [Google Scholar] [CrossRef]
- Carey, R.M.; Sakhuja, S.; Calhoun, D.A.; Whelton, P.K.; Muntner, P. Prevalence of apparent treatment-resistant hypertension in the United States. Hypertension 2019, 73, 424–431. [Google Scholar] [CrossRef] [PubMed]
- Mufarrih, S.H.; Qureshi, N.Q.; Khan, M.S.; Kazimuddin, M.; Secemsky, E.; Bloch, M.J.; Giri, J.; Cohen, D.; Swaminathan, R.V.; Feldman, D.N.; et al. Randomized trials of renal denervation for uncontrolled hypertension: An updated meta-analysis. J. Am. Heart Assoc. 2024, 13, e034910. [Google Scholar] [CrossRef] [PubMed]
- de Leeuw, P.W.; Bisognano, J.D.; Bakris, G.L.; Nadim, M.K.; Haller, H.; Kroon, A.A. Sustained reduction of blood pressure with baroreceptor activation therapy: Results of the 6-year open follow-up. Hypertension 2017, 69, 836–843. [Google Scholar] [CrossRef]
- Scheffers, I.J.; Kroon, A.A.; Schmidli, J.; Jordan, J.; Tordoir, J.J.; Mohaupt, M.G.; Luft, F.C.; Haller, H.; Menne, J.; Engeli, S.; et al. Novel baroreflex activation therapy in resistant hypertension: Results of a European multi-center feasibility study. J. Am. Coll. Cardiol. 2010, 56, 1254–1258. [Google Scholar] [CrossRef]
- Rippy, M.K.; Zarins, D.; Barman, N.C.; Wu, A.; Duncan, K.L.; Zarins, C.K.; Rippy, M.K. Catheter-based renal sympathetic denervation: Chronic preclinical evidence for renal artery safety. Clin. Res. Cardiol. 2011, 100, 1095–1101. [Google Scholar] [CrossRef]
- Dampney, R.A.; Michelini, L.C.; Li, D.P.; Pan, H.L. Regulation of sympathetic vasomotor activity by the hypothalamic paraventricular nucleus in normotensive and hypertensive states. Am. J. Physiol. Heart Circ. Physiol. 2018, 315, H1200–H1214. [Google Scholar] [CrossRef]
- Iovino, M.; Lisco, G.; Giagulli, V.A.; Vanacore, A.; Pesce, A.; Guastamacchia, E.; De Pergola, G.; Triggiani, V. Angiotensin II-vasopressin interactions in the regulation of cardiovascular functions. Evidence for an impaired hormonal sympathetic reflex in hypertension and congestive heart failure. Endocr. Metab. Immune Disord. Drug Targets 2021, 21, 1830–1844. [Google Scholar] [CrossRef]
- Mohammed, M.; Berdasco, C.; Lazartigues, E. Brain angiotensin converting enzyme-2 in central cardiovascular regulation. Clin. Sci. 2020, 134, 2535–2547. [Google Scholar] [CrossRef]
- Santos, R.A.S.; Sampaio, W.O.; Alzamora, A.C.; Motta-Santos, D.; Alenina, N.; Bader, M.; Campagnole-Santos, M.J. The ACE2/Angiotensin-(1-7)/MAS axis of the renin-angiotensin system: Focus on angiotensin-(1-7). Physiol. Rev. 2018, 98, 505–553. [Google Scholar] [CrossRef] [PubMed]
- Feng, Y.; Xia, H.; Cai, Y.; Halabi, C.M.; Becker, L.K.; Santos, R.A.; Speth, R.C.; Sigmund, C.D.; Lazartigues, E. Brain-selective overexpression of human Angiotensin-converting enzyme type 2 attenuates neurogenic hypertension. Circ. Res. 2010, 106, 373–382. [Google Scholar] [CrossRef]
- Yamazato, M.; Yamazato, Y.; Sun, C.; Diez-Freire, C.; Raizada, M.K. Overexpression of angiotensin-converting enzyme 2 in the rostral ventrolateral medulla causes long-term decrease in blood pressure in the spontaneously hypertensive rats. Hypertension 2007, 49, 926–931. [Google Scholar] [CrossRef] [PubMed]
- Sehlin, D.; Hultqvist, G.; Michno, W.; Aguilar, X.; Dahlén, A.D.; Cerilli, E.; Bucher, N.M.; Lopes, S.; Syvänen, S. Bispecific brain-penetrant antibodies for treatment of Alzheimer’s disease. J. Prev. Alzheimer’s Dis. 2025, 12, 100214. [Google Scholar] [CrossRef]
- Okuyama, T.; Eto, Y.; Sakai, N.; Minami, K.; Yamamoto, T.; Sonoda, H.; Yamaoka, M.; Tachibana, K.; Hirato, T.; Sato, Y. Iduronate-2-sulfatase with anti-human transferrin receptor antibody for neuropathic mucopolysaccharidosis II: A phase 1/2 trial. Mol. Ther. 2019, 27, 456–464. [Google Scholar] [CrossRef]
- Bell, R.D.; Ehlers, M.D. Breaching the blood-brain barrier for drug delivery. Neuron 2014, 81, 1–3. [Google Scholar] [CrossRef]
- Niewoehner, J.; Bohrmann, B.; Collin, L.; Urich, E.; Sade, H.; Maier, P.; Rueger, P.; Stracke, J.O.; Lau, W.; Tissot, A.C.; et al. Increased brain penetration and potency of a therapeutic antibody using a monovalent molecular shuttle. Neuron 2014, 81, 49–60. [Google Scholar] [CrossRef]
- Liu, C.; Tai, L.; Zhang, W.; Wei, G.; Pan, W.; Lu, W. Penetratin, a potentially powerful absorption enhancer for noninvasive intraocular drug delivery. Mol. Pharm. 2014, 11, 1218–1227. [Google Scholar] [CrossRef]
- Modgil, A.; Zhang, Q.; Pingili, A.; Singh, N.; Yao, F.; Ge, J.; Guo, L.; Xuan, C.; O’Rourke, S.T.; Sun, C. Angiotensin-(1-7) attenuates the chronotropic response to angiotensin II via stimulation of PTEN in the spontaneously hypertensive rat neurons. Am. J. Physiol. Heart Circ. Physiol. 2012, 302, H1116–H1122. [Google Scholar] [CrossRef] [PubMed]
- Schildge, S.; Bohrer, C.; Beck, K.; Schachtrup, C. Isolation and culture of mouse cortical astrocytes. J. Vis. Exp. 2013, 71, 50079. [Google Scholar] [CrossRef]
- Boroujerdi, A.; Tigges, U.; Welser-Alves, J.V.; Milner, R. Isolation and culture of primary pericytes from mouse brain. Methods Mol. Biol. 2014, 1135, 383–392. [Google Scholar] [CrossRef]
- Lakkadwala, S.; Dos Santos Rodrigues, B.; Sun, C.; Singh, J. Dual functionalized liposomes for efficient co-delivery of anti-cancer chemotherapeutics for the treatment of glioblastoma. J. Control. Release 2019, 307, 247–260. [Google Scholar] [CrossRef] [PubMed]
- Sharma, G.; Modgil, A.; Layek, B.; Arora, K.; Sun, C.; Law, B.; Singh, J. Cell penetrating peptide tethered bi-ligand liposomes for delivery to brain in vivo: Biodistribution and transfection. J. Control. Release 2013, 167, 1–10. [Google Scholar] [CrossRef]
- Sharma, G.; Modgil, A.; Sun, C.; Singh, J. Grafting of cell-penetrating peptide to receptor-targeted liposomes improves their transfection efficiency and transport across blood-brain barrier model. J. Pharm. Sci. 2012, 101, 2468–2478. [Google Scholar] [CrossRef] [PubMed]
- Zhang, Q.; Yao, F.; Raizada, M.K.; O’Rourke, S.T.; Sun, C. Apelin gene transfer into the rostral ventrolateral medulla induces chronic blood pressure elevation in normotensive rats. Circ. Res. 2009, 104, 1421–1428. [Google Scholar] [CrossRef] [PubMed]
- Zhang, Q.; Yao, F.; O’Rourke, S.T.; Qian, S.Y.; Sun, C. Angiotensin II enhances GABA(B) receptor-mediated responses and expression in nucleus tractus solitarii of rats. Am. J. Physiol. Heart Circ. Physiol. 2009, 297, H1837–H1844. [Google Scholar] [CrossRef]
- Yao, F.; Sumners, C.; O’Rourke, S.T.; Sun, C. Angiotensin II increases GABAB receptor expression in nucleus tractus solitarii of rats. Am. J. Physiol. Heart Circ. Physiol. 2008, 294, H2712–H2720. [Google Scholar] [CrossRef]
- Sriramula, S.; Pedersen, K.B.; Xia, H.; Lazartigues, E. Determining the enzymatic activity of angiotensin-converting enzyme 2 (ACE2) in brain tissue and cerebrospinal fluid using a quenched fluorescent substrate. Methods Mol. Biol. 2017, 1527, 117–126. [Google Scholar] [CrossRef]
- Petros, R.A.; DeSimone, J.M. Strategies in the design of nanoparticles for therapeutic applications. Nat. Rev. Drug Discov. 2010, 9, 615–627. [Google Scholar] [CrossRef]
- Saraiva, C.; Praça, C.; Ferreira, R.; Santos, T.; Ferreira, L.; Bernardino, L. Nanoparticle-mediated brain drug delivery: Overcoming blood–brain barrier to treat neurodegenerative diseases. J. Control. Release 2016, 235, 34–47. [Google Scholar] [CrossRef]
- Holsæter, A.M.; Wizgird, K.; Karlsen, I.; Hemmingsen, J.F.; Brandl, M.; Škalko-Basnet, N. How docetaxel entrapment, vesicle size, zeta potential and stability change with liposome composition-A formulation screening study. Eur. J. Pharm. Sci. 2022, 177, 106267. [Google Scholar] [CrossRef]
- Ahishali, B.; Kaya, M. Evaluation of blood-brain barrier integrity using vascular permeability markers: Evans blue, sodium fluorescein, albumin-alexa fluor conjugates, and horseradish peroxidase. Methods Mol. Biol. 2021, 2367, 87–103. [Google Scholar] [CrossRef]
- Zhou, J.J.; Shao, J.Y.; Chen, S.R.; Ye, Z.Y.; Pan, H.L. RCAN1-mediated calcineurin impairment drives sympathetic outflow in hypertension. Circ. Res. 2025, 137, 417–434. [Google Scholar] [CrossRef]
- Huber, M.J.; Fan, Y.; Jiang, E.; Zhu, F.; Larson, R.A.; Yan, J.; Li, N.; Chen, Q.H.; Shan, Z. Increased activity of the orexin system in the paraventricular nucleus contributes to salt-sensitive hypertension. Am. J. Physiol. Heart Circ. Physiol. 2017, 313, H1075–H1086. [Google Scholar] [CrossRef] [PubMed]
- Sandgren, J.A.; Linggonegoro, D.W.; Zhang, S.Y.; Sapouckey, S.A.; Claflin, K.E.; Pearson, N.A.; Leidinger, M.R.; Pierce, G.L.; Santillan, M.K.; Gibson-Corley, K.N.; et al. Angiotensin AT1A receptors expressed in vasopressin-producing cells of the supraoptic nucleus contribute to osmotic control of vasopressin. Am. J. Physiol. Regul. Integr. Comp. Physiol. 2018, 314, R770–R780. [Google Scholar] [CrossRef]
- Grassi, G. Sympathetic modulation as a goal of antihypertensive treatment: From drugs to devices. J. Hypertens. 2023, 41, 1688–1695. [Google Scholar] [CrossRef]
- Butt, M.H.; Zaman, M.; Ahmad, A.; Khan, R.; Mallhi, T.H.; Hasan, M.M.; Khan, Y.H.; Hafeez, S.; Massoud, E.E.S.; Rahman, M.H.; et al. Appraisal for the potential of viral and nonviral vectors in gene therapy: A review. Genes 2022, 13, 1370. [Google Scholar] [CrossRef]
- Rice, O.; Surian, A.; Chen, Y. Modeling the blood-brain barrier for treatment of central nervous system (CNS) diseases. J. Tissue Eng. 2022, 13, 20417314221095997. [Google Scholar] [CrossRef] [PubMed]
- Yang, L.; Lin, Z.; Mu, R.; Wu, W.; Zhi, H.; Liu, X.; Yang, H.; Liu, L. Neurons enhance blood-brain barrier function via upregulating claudin-5 and VE-cadherin expression due to glial cell line-derived neurotrophic factor secretion. Elife 2024, 13, RP96161. [Google Scholar] [CrossRef] [PubMed]
- Pulido, R.S.; Munji, R.N.; Chan, T.C.; Quirk, C.R.; Weiner, G.A.; Weger, B.D.; Rossi, M.J.; Elmsaouri, S.; Malfavon, M.; Deng, A.; et al. Neuronal activity regulates blood-brain barrier efflux transport through endothelial circadian genes. Neuron 2020, 108, 937–952.e7. [Google Scholar] [CrossRef]
- Mukerjee, S.; Gao, H.; Xu, J.; Sato, R.; Zsombok, A.; Lazartigues, E. ACE2 and ADAM17 interaction regulates the activity of presympathetic neurons. Hypertension 2019, 74, 1181–1191. [Google Scholar] [CrossRef] [PubMed]
- Xia, H.; Suda, S.; Bindom, S.; Feng, Y.; Gurley, S.B.; Seth, D.; Navar, L.G.; Lazartigues, E. ACE2-mediated reduction of oxidative stress in the central nervous system is associated with improvement of autonomic function. PLoS ONE 2011, 6, e22682. [Google Scholar] [CrossRef] [PubMed]








Disclaimer/Publisher’s Note: The statements, opinions and data contained in all publications are solely those of the individual author(s) and contributor(s) and not of MDPI and/or the editor(s). MDPI and/or the editor(s) disclaim responsibility for any injury to people or property resulting from any ideas, methods, instructions or products referred to in the content. |
© 2025 by the authors. Licensee MDPI, Basel, Switzerland. This article is an open access article distributed under the terms and conditions of the Creative Commons Attribution (CC BY) license (https://creativecommons.org/licenses/by/4.0/).
Share and Cite
Shen, Y.; Lamptey, R.N.L.; Mareddy, G.R.; Chaulagain, B.; Singh, J.; Sun, C. Engineered Liposomal Delivery of Human ACE2 Across the Blood–Brain Barrier Attenuated Neurogenic Hypertension. Pharmaceutics 2025, 17, 1329. https://doi.org/10.3390/pharmaceutics17101329
Shen Y, Lamptey RNL, Mareddy GR, Chaulagain B, Singh J, Sun C. Engineered Liposomal Delivery of Human ACE2 Across the Blood–Brain Barrier Attenuated Neurogenic Hypertension. Pharmaceutics. 2025; 17(10):1329. https://doi.org/10.3390/pharmaceutics17101329
Chicago/Turabian StyleShen, Yue, Richard Nii Lante Lamptey, Gowthami Reddy Mareddy, Bivek Chaulagain, Jagdish Singh, and Chengwen Sun. 2025. "Engineered Liposomal Delivery of Human ACE2 Across the Blood–Brain Barrier Attenuated Neurogenic Hypertension" Pharmaceutics 17, no. 10: 1329. https://doi.org/10.3390/pharmaceutics17101329
APA StyleShen, Y., Lamptey, R. N. L., Mareddy, G. R., Chaulagain, B., Singh, J., & Sun, C. (2025). Engineered Liposomal Delivery of Human ACE2 Across the Blood–Brain Barrier Attenuated Neurogenic Hypertension. Pharmaceutics, 17(10), 1329. https://doi.org/10.3390/pharmaceutics17101329

