Improving Individualized Salbutamol Treatment: A Population Pharmacokinetic Model for Oral Salbutamol in Virtual Patients
Abstract
1. Introduction
2. Materials and Methods
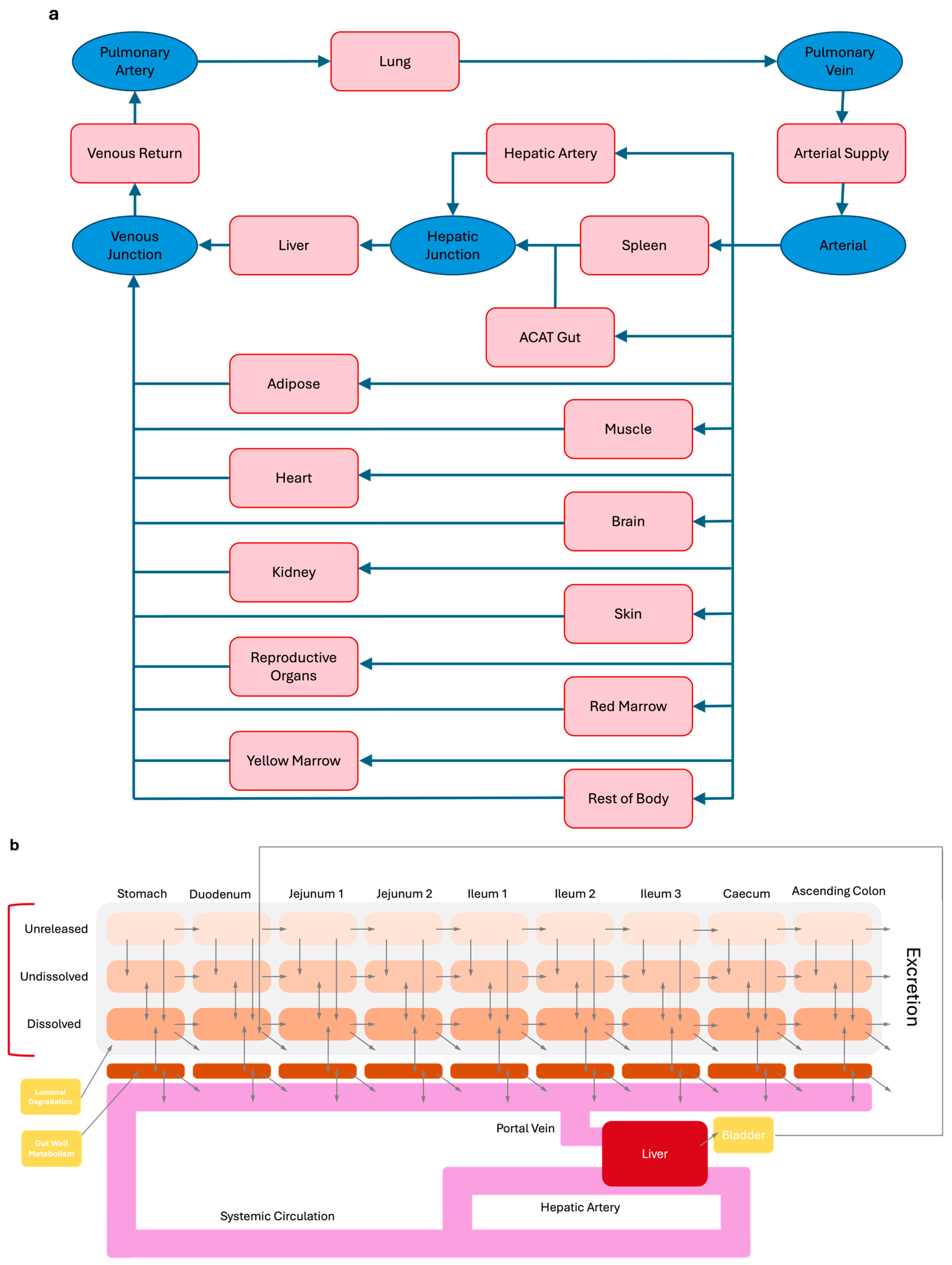
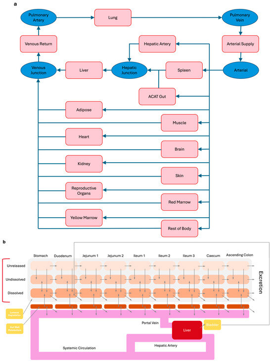
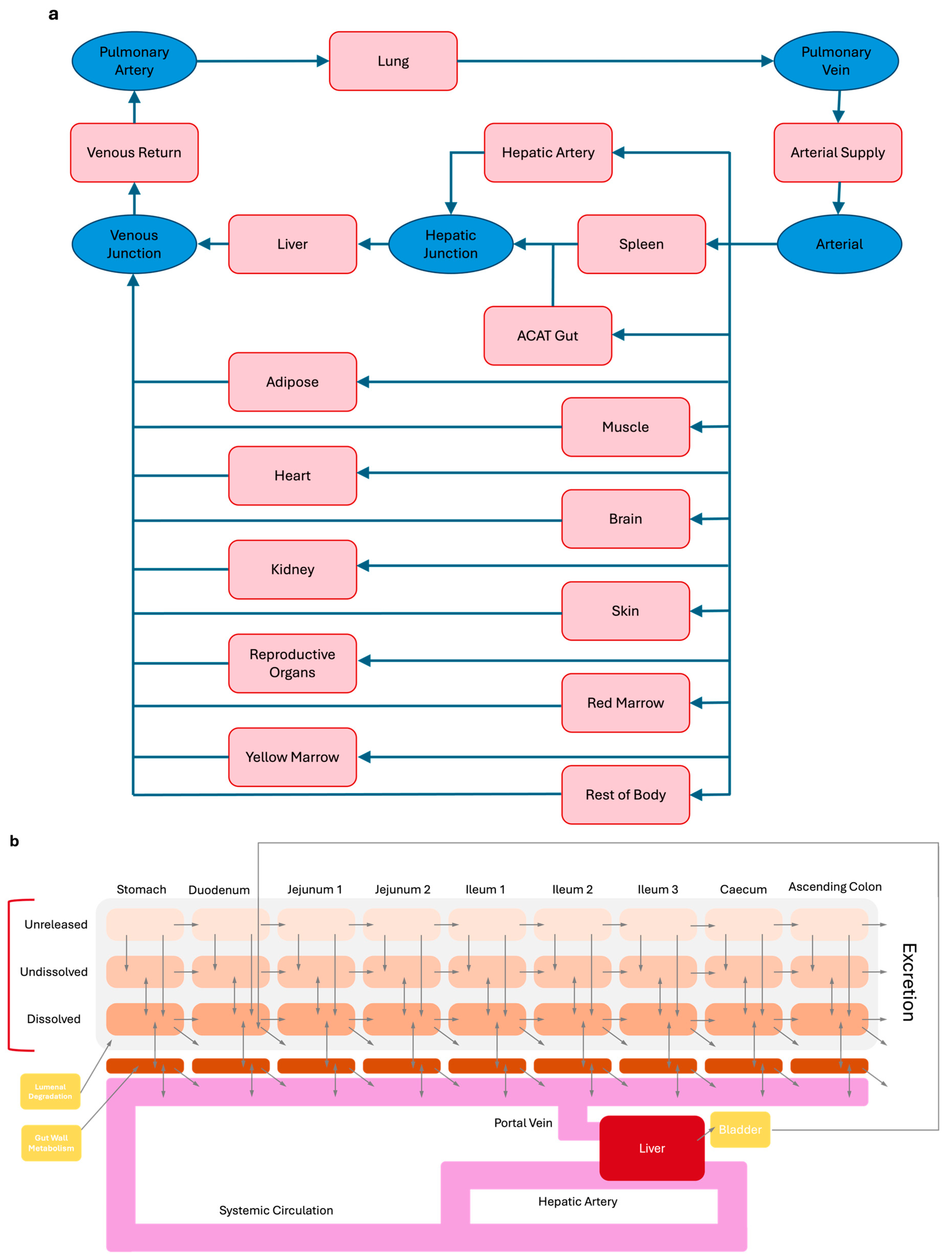
2.1. PBPK Model Development
2.2. Virtual Population Generation
2.3. Population Pharmacokinetic Modeling
2.4. Covariate Model
2.5. Predictive Performance Assessment of the Model
3. Results
3.1. PBPK Model Development and Validation
3.2. Virtual Population
3.3. PopPK Model
3.3.1. Base Model Selection and Full Multi-Covariate Model
3.3.2. Final Model
3.4. Influence of Patient-Specific Covariates on Oral Salbutamol
4. Discussion
5. Conclusions
Supplementary Materials
Author Contributions
Funding
Institutional Review Board Statement
Informed Consent Statement
Data Availability Statement
Acknowledgments
Conflicts of Interest
Correction Statement
References
- Wang, Z.; Li, Y.; Gao, Y.; Fu, Y.; Lin, J.; Lei, X.; Zheng, J.; Jiang, M. Global, Regional, and National Burden of Asthma and Its Attributable Risk Factors from 1990 to 2019: A Systematic Analysis for the Global Burden of Disease Study 2019. Respir. Res. 2023, 24, 169. [Google Scholar] [CrossRef] [PubMed]
- Cevhertas, L.; Ogulur, I.; Maurer, D.J.; Burla, D.; Ding, M.; Jansen, K.; Koch, J.; Liu, C.; Ma, S.; Mitamura, Y.; et al. Advances and Recent Developments in Asthma in 2020. Allergy Eur. J. Allergy Clin. Immunol. 2020, 75, 3124–3146. [Google Scholar] [CrossRef] [PubMed]
- Mims, J.W. Asthma: Definitions and Pathophysiology. Int. Forum Allergy Rhinol. 2015, 5, S2–S6. [Google Scholar] [CrossRef]
- Craig, S.; Tuszynski, M.; Armstrong, D. It Is Time to Stop Prescribing Oral Salbutamol. Aust. Fam. Physician 2016, 45, 245–247. [Google Scholar] [PubMed]
- Emeryk, A.; Emeryk, M.J. Short-Acting Inhaled B2-Agonists: Why, Whom, What, how? Adv. Respir. Med. 2020, 88, 443–449. [Google Scholar] [CrossRef] [PubMed]
- Libretto, S.E. A Review of the Toxicology of Salbutamol (Albuterol). Arch Toxicol 1994, 68, 213–216. [Google Scholar] [CrossRef]
- Price, A.H.; Clissold, S.P. Salbutamol in the 1980s: A Reappraisal of Its Clinical Efficacy. Drugs 1989, 38, 77–122. [Google Scholar] [CrossRef]
- Vet, N.J.; de Winter, B.C.M.; Koninckx, M.; Boeschoten, S.A.; Boehmer, A.L.M.; Verhallen, J.T.; Plötz, F.B.; Vaessen, V.A.A.; van der Nagel, B.C.H.; Knibbe, C.A.J.; et al. Population Pharmacokinetics of Intravenous Salbutamol in Children with Refractory Status Asthmaticus. Clin. Pharmacokinet. 2020, 59, 257–264. [Google Scholar] [CrossRef]
- Boulton, D.W.; Fawcett, J.P. Enantioselective Disposition of Salbutamol in Man Following Oral and Intravenous Administration. Br. J. Clin. Pharmacol. 1996, 41, 35–40. [Google Scholar] [CrossRef]
- Marques, L.; Vale, N. Salbutamol in the Management of Asthma: A Review. Int. J. Mol. Sci. 2022, 23, 14207. [Google Scholar] [CrossRef]
- Ahrens, R.C.; Smith, G.D.; Pharm, D. Albuterol: An Adrenergic Agent for Use in the Treatment of Asthma Pharmacology, Pharmacokinetics and Clinical Use. Pharmacotherapy 1984, 4, 105–120. [Google Scholar] [CrossRef]
- Alagga, A.A.; Pellegrini, M.V.; Gupta, V. Drug Absorption; StatPearls Publishing: Treasure Island, FL, USA, 2024. [Google Scholar]
- Chin, R.; Lee, B.Y. Chapter 10—Dosing and Intervention. In Principles and Practice of Clinical Trial Medicine; Chin, R., Lee, B.Y., Eds.; Academic Press: New York, NY, USA, 2008; pp. 181–212. ISBN 978-0-12-373695-6. [Google Scholar]
- Marques, L.; Vale, N. Toward Personalized Salbutamol Therapy: Validating Virtual Patient-Derived Population Pharmacokinetic Model with Real-World Data. Pharmaceutics 2024, 16, 881. [Google Scholar] [CrossRef] [PubMed]
- Boger, E.; Fridén, M. Physiologically Based Pharmacokinetic/Pharmacodynamic Modeling Accurately Predicts the Better Bronchodilatory Effect of Inhaled Versus Oral Salbutamol Dosage Forms. J. Aerosol Med. Pulm. Drug Deliv. 2019, 32, 1–12. [Google Scholar] [CrossRef]
- Wu, W.; Ke, M.; Ye, L.; Lin, C. Application of Physiologically Based Pharmacokinetic Modeling to Predict the Pharmacokinetics of Telavancin in Obesity with Renal Impairment. Eur. J. Clin. Pharmacol. 2021, 77, 989–998. [Google Scholar] [CrossRef]
- Monolix Suite. Automatic Covariate Model Building. Available online: https://monolix.lixoft.com/model-building/automatic-covariate-model-building/ (accessed on 20 October 2024).
- Van Baak, M.A.; Mayer, L.H.J.; Kempinski, R.E.S.; Hartgens, F. Effect of Salbutamol on Muscle Strength and Endurance Performance in Nonasthmatic Men. Med. Sci. Sports Exerc. 2000, 32, 1300–1306. [Google Scholar] [CrossRef] [PubMed]
- Savic, R.M.; Jonker, D.M.; Kerbusch, T.; Karlsson, M.O. Implementation of a Transit Compartment Model for Describing Drug Absorption in Pharmacokinetic Studies. J. Pharmacokinet. Pharmacodyn. 2007, 34, 711–726. [Google Scholar] [CrossRef]
- Bønnelykke, K.; Jespersen, J.J.; Bisgaard, H. Age Dependent Systemic Exposure to Inhaled Salbutamol. Br. J. Clin. Pharmacol. 2007, 64, 241–244. [Google Scholar] [CrossRef][Green Version]
- Courchesne, M.; Manrique, G.; Bernier, L.; Moussa, L.; Cresson, J.; Gutzeit, A.; Froehlich, J.M.; Koh, D.-M.; Chartrand, L.C.; Matoori, S. Gender Differences in Pharmacokinetics: A Perspective on Contrast Agents. ACS Pharmacol. Transl. Sci. 2024, 7, 8–17. [Google Scholar] [CrossRef] [PubMed]
- Chu, T.; Pharmacology, I. Gender Differences in Pharmacokinetics. U.S. Pharm. 2014, 39, 40–43. [Google Scholar]
- Rubinow, D.R.; Moore, M. Sex-Dependent Modulation of Treatment Response. Dialogues Clin. Neurosci. 2004, 6, 39–51. [Google Scholar] [CrossRef]
- Nicolas, J.M.; Espie, P.; Molimard, M. Gender and Interindividual Variability in Pharmacokinetics. Drug Metab. Rev. 2009, 41, 408–421. [Google Scholar] [CrossRef]
- Anderson, G.D. Gender Differences in Pharmacological Response. Int. Rev. Neurobiol. 2008, 83, 1–10. [Google Scholar] [CrossRef] [PubMed]
- Pai, M.P. Drug Dosing Based on Weight and Body Surface Area: Mathematical Assumptions and Limitations in Obese Adults. Pharmacother. J. Hum. Pharmacol. Drug Ther. 2012, 32, 856–868. [Google Scholar] [CrossRef] [PubMed]
- Redlarski, G.; Palkowski, A.; Krawczuk, M. Body Surface Area Formulae: An Alarming Ambiguity. Sci. Rep. 2016, 6, 27966. [Google Scholar] [CrossRef] [PubMed]
- Gouju, J.; Legeay, S. Pharmacokinetics of Obese Adults: Not Only an Increase in Weight. Biomed. Pharmacother. 2023, 166, 115281. [Google Scholar] [CrossRef]
- Brill, M.J.E.; Diepstraten, J.; Van Rongen, A.; Van Kralingen, S.; Van Den Anker, J.N.; Knibbe, C.A.J. Impact of Obesity on Drug Metabolism and Elimination in Adults and Children. Clin. Pharmacokinet. 2012, 51, 277–304. [Google Scholar] [CrossRef] [PubMed]
- Pinzani, M.; Rosselli, M.; Zuckermann, M. Liver Cirrhosis. Best. Pract. Res. Clin. Gastroenterol. 2011, 25, 281–290. [Google Scholar] [CrossRef] [PubMed]
- Tsoris, A.; Marlar, C.A. Use of The Child Pugh Score in Liver Disease. In StatPearls [Internet]; StatPeals: Treasure Island, FL, USA, 2023. [Google Scholar]
- Duthaler, U.; Bachmann, F.; Suenderhauf, C.; Grandinetti, T.; Pfefferkorn, F.; Haschke, M.; Hruz, P.; Bouitbir, J.; Krähenbühl, S. Liver Cirrhosis Affects the Pharmacokinetics of the Six Substrates of the Basel Phenotyping Cocktail Differently. Clin. Pharmacokinet. 2022, 61, 1039–1055. [Google Scholar] [CrossRef]
- Franz, C.C.; Hildbrand, C.; Born, C.; Egger, S.; Rätz Bravo, A.E.; Krähenbühl, S. Dose Adjustment in Patients with Liver Cirrhosis: Impact on Adverse Drug Reactions and Hospitalizations. Eur. J. Clin. Pharmacol. 2013, 69, 1565–1573. [Google Scholar] [CrossRef] [PubMed][Green Version]
- Global Initiative for Asthma. Strategy for Asthma Management and Prevention. 2014. Available online: https://ginasthma.org/2024-report/ (accessed on 4 November 2024).






| Parameter | Value | Reference |
|---|---|---|
| Molecular weight (g/mol) | 239.32 | DrugBank |
| LogP | 0.76 | ADMET Predictor |
| pKa | 9.34 (basic); 10.52 (acidic) | ADMET Predictor |
| Solubility (mg/mL) | 14.47 @ pH 9.93 | ADMET Predictor |
| Diff. coeff. (cm2 × 105) | 0.804 | ADMET Predictor |
| Rbp | 1.108 | ADMET Predictor |
| Peff (cm/s 10−4) | 1.21 | ADMET Predictor |
| fup (%) | 79.65 | ADMET Predictor |
| Tissue | Kp |
|---|---|
| Liver | 9.01 a |
| Spleen | 6.70 a |
| Muscle | 3.27 a |
| Heart | 3.01 b |
| Brain | 3.01 b |
| Adipose | 0.55 b |
| Lung | 7.83 a |
| Kidney | 3.01 b |
| Skin | 3.21 a |
| Bone | 2.27 b |
| Reproductive organs | 9.75 a |
| Rest of body | 6.70 a |
| Parameter | Value | Note |
|---|---|---|
| Fa (%) | 85.20 | Derived from ADMET Predictor |
| F (%) | 52.41 | Derived from ADMET Predictor |
| Vd (L) | 167.02 | Optimized value. Reference value: 195.75 for a 75 kg man (2.61 L/kg) |
| Cmax (ng/mL) | 7.250 | Derived from ADMET Predictor |
| Tmax (h) | 2.35 | Derived from ADMET Predictor |
| AUC (ng·h/mL) | 31.75 | Derived from ADMET Predictor |
| Cl (L/h) | Hepatic Cl = 38.06 Renal Cl = 16.32 | Optimized value. Reference value for Cl: 46.38 |
| t1/2 (h) | 2.78 | Optimized value. Reference value: 3.36 |
| Fa (%) | F (%) | Cmax (μg/mL) | Tmax (h) | AUCinf (ng·h/mL) | |
|---|---|---|---|---|---|
| Observed | 85.2 | 52.4 | 0.00725 | 2.35 | 0.0318 |
| Predicted | 87.7 | 47.4 | 0.00919 | 1.28 | 0.0553 |
| Fold-error | 1.03 | 1.11 | 1.27 | 1.84 | 1.74 |
| Characteristics | Total (n = 40) |
|---|---|
| Age (years) | 39.5 ± 18.4 |
| Gender (n, %) | |
| Female | 16, 40 |
| Male | 24, 60 |
| BSA (m2) | 1.64 ± 0.330 |
| Weight (kg) | 60.2 ± 19.8 |
| CYP2C19 expression (%) | 1.30 ± 1.50 |
| CYP2D6 expression (%) | 1.90 ± 1.60 |
| Race (n, %) | |
| American | 20, 50 |
| Asian | 10, 25 |
| Chinese | 10, 25 |
| Health status (n, %) | |
| Healthy | 26, 65 |
| Obese | 4, 10 |
| Cirrhosis A | 10, 25 |
| Parameters | Estimate | RSE (%) |
|---|---|---|
| Fixed effects | ||
| Mtt (h) | 9.50 | 7.14 |
| Ktr (h−1) | 0.15 | 9.21 |
| ka (h−1) | 2.91 | 6.80 |
| Cl (L/h) | 140 | 223 |
| V1 (L) | 77.5 | 97.2 |
| Q (L/h) | 48.9 | 24.9 |
| V2 (L) | 130 | 21.4 |
| Random effects | ||
| IIV (Mtt) | 0.43 | 13.0 |
| IIV (Ktr) | 0.32 | 13.8 |
| IIV (ka) | 0.41 | 15.4 |
| IIV(Cl) | 0.38 | 13.0 |
| IIV (V1) | 0.36 | 12.3 |
| IIV (Q) | 0.92 | 14.9 |
| IIV(V2) | 0.87 | 27.4 |
| Error model parameters | ||
| a | 20.2 | |
| b | 37.2 |
| Parameter | Covariate | Geometric Mean | SD | |
|---|---|---|---|---|
| Mtt | Gender | Female | 0.21 | 3.89 |
| Male | 0.30 | 1.37 | ||
| BSA | Weight | |||
| V1 | 0.94–1.60 | 26.4–75.0 | 226 | 1.56 |
| 0.94–1.60 | 26.4–75.0 | 276 | 1.54 | |
| 1.60–2.37 | 75.0–109 | 287 | 1.84 | |
| Cl | 0.94–1.60 | 26.4–75.0 | 77.9 | 1.51 |
| 0.94–1.60 | 26.4–75.0 | 69.9 | 2.28 | |
| 1.60–2.37 | 75.0–109 | 68.2 | 1.45 | |
Disclaimer/Publisher’s Note: The statements, opinions and data contained in all publications are solely those of the individual author(s) and contributor(s) and not of MDPI and/or the editor(s). MDPI and/or the editor(s) disclaim responsibility for any injury to people or property resulting from any ideas, methods, instructions or products referred to in the content. |
© 2024 by the authors. Licensee MDPI, Basel, Switzerland. This article is an open access article distributed under the terms and conditions of the Creative Commons Attribution (CC BY) license (https://creativecommons.org/licenses/by/4.0/).
Share and Cite
Marques, L.; Vale, N. Improving Individualized Salbutamol Treatment: A Population Pharmacokinetic Model for Oral Salbutamol in Virtual Patients. Pharmaceutics 2025, 17, 39. https://doi.org/10.3390/pharmaceutics17010039
Marques L, Vale N. Improving Individualized Salbutamol Treatment: A Population Pharmacokinetic Model for Oral Salbutamol in Virtual Patients. Pharmaceutics. 2025; 17(1):39. https://doi.org/10.3390/pharmaceutics17010039
Chicago/Turabian StyleMarques, Lara, and Nuno Vale. 2025. "Improving Individualized Salbutamol Treatment: A Population Pharmacokinetic Model for Oral Salbutamol in Virtual Patients" Pharmaceutics 17, no. 1: 39. https://doi.org/10.3390/pharmaceutics17010039
APA StyleMarques, L., & Vale, N. (2025). Improving Individualized Salbutamol Treatment: A Population Pharmacokinetic Model for Oral Salbutamol in Virtual Patients. Pharmaceutics, 17(1), 39. https://doi.org/10.3390/pharmaceutics17010039

