In Silico Screening Identification of Fatty Acids and Fatty Acid Derivatives with Antiseizure Activity: In Vitro and In Vivo Validation
Abstract
1. Introduction
2. Materials and Methods
2.1. Reactants
2.2. Structure-Based Virtual Screening
2.3. In Vivo Assays
2.4. Patch Clamp Experiments
2.4.1. NaV1.2 and NaV1.1 Current Inhibition
2.4.2. CaV2.2 and CaV3.1 Current Inhibition
2.5. Statistics
3. Results
3.1. Virtual Screening
3.1.1. Validation
3.1.2. Molecular Docking
3.2. In Vivo Assays
3.3. Patch Clamp Experiments
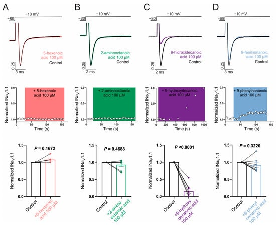
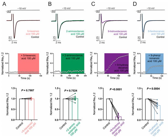
3.3.1. NaV1.2 and NaV1.1 Current Inhibition
3.3.2. CaV2.2 and CaV3.1 Current Inhibition
3.4. Molecular Dynamics Simulations
4. Discussion
Supplementary Materials
Author Contributions
Funding
Institutional Review Board Statement
Informed Consent Statement
Data Availability Statement
Acknowledgments
Conflicts of Interest
References
- GBD 2019 Diseases and Injuries Collaborators. Global burden of 369 diseases and injuries in 204 countries and territories, 1990–2019: A systematic analysis for the Global Burden of Disease Study 2019. Lancet 2020, 396, 1204–1222. [Google Scholar] [CrossRef]
- Vossler, D.G.; Weingarten, M.; Gidal, B.E.; American Epilepsy Society Treatments Committee. Summary of antiepileptic drugs available in the United States of America: Working toward a world without epilepsy. Epilepsy Curr. 2018, 18, 1–26. [Google Scholar] [CrossRef]
- Abou-Khalil, B.W. Update on antiseizure medications 2022. Continuum 2022, 28, 500–535. [Google Scholar] [CrossRef]
- Pong, A.W.; Xu, K.J.; Klein, P. Recent advances in pharmacotherapy for epilepsy. Curr. Opin. Neurol. 2023, 36, 77–85. [Google Scholar] [CrossRef] [PubMed]
- Beleza, P. Refractory epilepsy: A clinically oriented review. Eur. Neurol. 2009, 62, 65–71. [Google Scholar] [CrossRef]
- Ali, A. Global Health: Epilepsy. Semin. Neurol. 2018, 38, 191–199. [Google Scholar] [CrossRef]
- Wang, Y.; Chen, Z. An update for epilepsy research and antiepileptic drug development: Toward precise circuit therapy. Pharmacol. Ther. 2019, 201, 77–93. [Google Scholar] [CrossRef] [PubMed]
- Dawit, S.; Crepeau, A.Z. When drugs do not work: Alternatives to antiseizure medications. Curr. Neurol. Neurosci. Rep. 2020, 20, 37. [Google Scholar]
- Martorell-Llobregat, C.; González-López, P.; Luna, E.; Asensio-Asensio, M.; Jadraque-Rodríguez, R.; García-March, G.; Moreno-López, P. The role of vagus nerve stimulation in the treatment of refractory epilepsy: Clinical outcomes and impact on quality of life. Neurologia 2022, 37, 450–458. [Google Scholar] [CrossRef] [PubMed]
- Voskuyl, R.A.; Vreugdenhil, M.; Kang, J.X.; Leaf, A. Anticonvulsant effect of polyunsaturated fatty acids in rats, using the cortical stimulation model. Eur. J. Pharmacol. 1998, 341, 145–152. [Google Scholar]
- Taha, A.Y.; Filo, E.; Ma, D.W.; McIntyre Burnham, W. Dose-dependent anticonvulsant effects of linoleic and alpha-linolenic polyunsaturated fatty acids on pentylenetetrazol induced seizures in rats. Epilepsia 2009, 50, 72–82. [Google Scholar] [CrossRef]
- Taha, A.Y.; Jeffrey, M.A.; Taha, N.M.; Bala, S.; Burnham, W.M. Acute administration of docosahexaenoic acid increases resistance to pentylenetetrazol-induced seizures in rats. Epilepsy Behav. 2010, 17, 336–343. [Google Scholar] [CrossRef] [PubMed]
- Pieróg, M.; Socała, K.; Nieoczym, D.; Wyska, E.; Samorek-Pieróg, M.; Wlaź, P. Anticonvulsant profile of selected medium-chain fatty acids (MCFAs) co-administered with metformin in mice in acute and chronic treatment. Molecules 2023, 28, 3810. [Google Scholar] [CrossRef]
- Chang, P.; Zuckermann, A.M.; Williams, S.; Close, A.J.; Cano-Jaimez, M.; McEvoy, J.P.; Spencer, J.; Walker, M.C.; Williams, R.S. Seizure control by derivatives of medium chain fatty acids associated with the ketogenic diet show novel branching-point structure for enhanced potency. J. Pharmacol. Exp. Ther. 2015, 352, 43–52. [Google Scholar] [CrossRef]
- Rodrigues de Oliveira, F.; Eleuterio Rodrigues, K.; Hamoy, M.; Sarquis, Í.R.; Otake Hamoy, A.; Crespo Lopez, M.E.; Maciel Ferreira, I.; Macchi, B.M.; Luiz Martins do Nascimento, J. Fatty acid amides synthesized from andiroba oil (Carapa guianensis Aublet.) exhibit anticonvulsant action with modulation on GABA-A receptor in mice: A putative therapeutic option. Pharmaceuticals 2020, 13, 43. [Google Scholar] [CrossRef] [PubMed]
- Vreugdenhil, M.; Bruehl, C.; Voskuyl, R.A.; Kang, J.X.; Leaf, A.; Wadman, W.J. Polyunsaturated fatty acids modulate sodium and calcium currents in CA1 neurons. Proc. Natl. Acad. Sci. USA 1996, 93, 12559–12563. [Google Scholar] [CrossRef] [PubMed]
- Antollini, S.S.; Barrantes, F.J. Fatty acid regulation of voltage- and ligand-gated ion channel function. Front. Physiol. 2016, 7, 573. [Google Scholar] [CrossRef]
- Simopoulos, A.P. Omega-3 fatty acids in inflammation and autoimmune diseases. J. Am. Coll. Nutr. 2002, 21, 495–505. [Google Scholar] [CrossRef]
- Calder, P.C. Fatty acids and inflammation: The cutting edge between food and pharma. Eur. J. Pharmacol. 2011, 668 (Suppl. 1), S50–S58. [Google Scholar] [CrossRef]
- Calder, P.C. Long-chain fatty acids and inflammation. Proc. Nutr. Soc. 2012, 71, 284–289. [Google Scholar] [CrossRef]
- Poli, A.; Agostoni, C.; Visioli, F. Dietary fatty acids and inflammation: Focus on the n-6 series. Int. J. Mol. Sci. 2023, 24, 4567. [Google Scholar] [CrossRef] [PubMed]
- Vezzani, A.; Friedman, A.; Dingledine, R.J. The role of inflammation in epileptogenesis. Neuropharmacology 2013, 69, 16–24. [Google Scholar] [CrossRef] [PubMed]
- Rana, A.; Musto, A.E. The role of inflammation in the development of epilepsy. J. Neuroinflammation 2018, 15, 144. [Google Scholar] [CrossRef] [PubMed]
- Meng, F.; Yao, L. The role of inflammation in epileptogenesis. Acta Epileptol. 2020, 2, 15. [Google Scholar] [CrossRef]
- Vezzani, A.; French, J.; Bartfai, T.; Baram, T.Z. The role of inflammation in epilepsy. Nat. Rev. Neurol. 2011, 7, 31–40. [Google Scholar] [CrossRef] [PubMed]
- Marchi, N.; Granata, T.; Janigro, D. Inflammatory pathways of seizure disorders. Trends Neurosci. 2014, 37, 55–65. [Google Scholar] [CrossRef] [PubMed]
- D’Andrea Meira, I.; Romão, T.T.; Pires do Prado, H.J.; Krüger, L.T.; Pires, M.E.P.; da Conceição, P.O. Ketogenic diet and epilepsy: What we know so far. Front. Neurosci. 2019, 13, 5. [Google Scholar] [CrossRef] [PubMed]
- Sarmento Vasconcelos, V.; Macedo, C.R.; de Souza Pedrosa, A.; Pereira Gomes Morais, E.; Porfírio, G.J.; Torloni, M.R. Polyunsaturated fatty acid supplementation for drug-resistant epilepsy. Cochrane Database Syst. Rev. 2016, 17, CD011014. [Google Scholar] [CrossRef] [PubMed]
- Conroy, M.J.; Andrews, R.M.; Andrews, S.; Cockayne, L.; Dennis, E.A.; Fahy, E.; Gaud, C.; Griffiths, W.J.; Jukes, G.; Kolchin, M.; et al. LIPID MAPS: Update to databases and tools for the lipidomics community. Nucleic Acids Res. 2024, 52, D1677–D1682. [Google Scholar] [CrossRef]
- Llanos, M.A.; Enrique, N.; Esteban-López, V.; Scioli-Montoto, S.; Sánchez-Benito, D.; Ruiz, M.E.; Milesi, V.; López, D.E.; Talevi, A.; Martín, P.; et al. A combined ligand- and structure-based virtual screening to identify novel NaV1.2 blockers: In vitro patch clamp validation and in vivo anticonvulsant activity. J. Chem. Inf. Model. 2023, 63, 7083–7096. [Google Scholar] [CrossRef]
- Pettersen, E.F.; Goddard, T.D.; Huang, C.C.; Couch, G.S.; Greenblatt, D.M.; Meng, E.C.; Ferrin, T.E. UCSF Chimera—A visualization system for exploratory research and analysis. J. Comput. Chem. 2004, 25, 1605–1612. [Google Scholar] [CrossRef] [PubMed]
- O’Boyle, N.M.; Banck, M.; James, C.A.; Morley, C.; Vandermeersch, T.; Hutchison, G.R. Open Babel: An open chemical toolbox. J. Cheminf. 2011, 3, 33. [Google Scholar] [CrossRef] [PubMed]
- Morris, G.; Huey, R.; Lindstrom, W.; Sanner, M.; Belew, R.; Goodsell, D.; Olson, A. Autodock4 and AutoDockTools4: Automated docking with selective receptor flexibility. J. Comput. Chem. 2009, 30, 2785–2791. [Google Scholar] [CrossRef] [PubMed]
- Eberhardt, J.; Santos-Martins, D.; Tillack, A.F.; Forli, S. AutoDock Vina 1.2.0: New docking methods, expanded force field, and Python bindings. J. Chem. Inf. Model. 2021, 61, 3891–3898. [Google Scholar] [CrossRef] [PubMed]
- Trott, O.; Olson, A.J. AutoDock Vina: Improving the speed and accuracy of docking with a new scoring function, efficient optimization, and multithreading. J. Comput. Chem. 2010, 31, 455–461. [Google Scholar] [CrossRef] [PubMed]
- Fantini, M.; Rivara, M.; Zuliani, V.; Kalmar, C.L.; Vacondio, F.; Silva, C.; Baheti, A.R.; Singh, N.; Merrick, E.C.; Katari, R.S.; et al. 2,4(5)-Diarylimidazoles as inhibitors of hNaV1.2 sodium channels: Pharmacological evaluation and structure–property relationships. Bioorg. Med. Chem. 2009, 17, 3642–3648. [Google Scholar] [CrossRef] [PubMed]
- Kort, M.E.; Drizin, I.; Gregg, R.J.; Scanio, M.J.; Shi, L.; Gross, M.F.; Atkinson, R.N.; Johnson, M.S.; Pacofsky, G.J.; Thomas, J.B.; et al. Discovery and biological evaluation of 5-aryl-2-furfuramides, potent and selective blockers of the Nav1.8 sodium channel with efficacy in models of neuropathic and inflammatory pain. J. Med. Chem. 2008, 51, 407–416. [Google Scholar] [CrossRef] [PubMed]
- Walls, T.H.; Grindrod, S.C.; Beraud, D.; Zhang, L.; Baheti, A.R.; Dakshanamurthy, S.; Patel, M.K.; Brown, M.L.; MacArthur, L.H. Synthesis and biological evaluation of a fluorescent analog of phenytoin as a potential inhibitor of neuropathic pain and imaging agent. Bioorg. Medl. Chem. 2012, 20, 5269–5276. [Google Scholar] [CrossRef] [PubMed][Green Version]
- Davis, G.C.; Kong, Y.; Paige, M.; Li, Z.; Merrick, E.C.; Hansen, T.; Suy, S.; Wang, K.; Dakshanamurthy, S.; Cordova, A.; et al. Asymmetric synthesis and evaluation of a hydroxyphenylamide voltage-gated sodium channel blocker in human prostate cancer xenografts. Bioorg. Med. Chem. 2012, 20, 2180–2188. [Google Scholar] [CrossRef]
- De Oliveira, E.O.; Graf, K.M.; Patel, M.K.; Baheti, A.; Kong, H.-S.; MacArthur, L.H.; Dakshanamurthy, S.; Wang, K.; Brown, M.L.; Paige, M. Synthesis and evaluation of hermitamides A and B as human voltage-gated sodium channel blockers. Bioorg. Med. Chem. 2011, 19, 4322–4329. [Google Scholar] [CrossRef]
- Scanio, M.J.C.; Shi, L.; Drizin, I.; Gregg, R.J.; Atkinson, R.N.; Thomas, J.B.; Johnson, M.S.; Chapman, M.L.; Liu, D.; Krambis, M.J. Discovery and biological evaluation of potent, selective, orally bioavailable, pyrazine-based blockers of the Nav1.8 sodium channel with efficacy in a model of neuropathic pain. Biooorg. Med. Chem. 2010, 18, 7816–7825. [Google Scholar] [CrossRef] [PubMed]
- Kaminski, K.; Obniska, J.; Chlebek, I.; Liana, P.; Pekala, E. Synthesis and biological properties of new N-Mannich bases derived from 3-methyl-3-phenyl- and 3,3-dimethyl-succinimides. Part V. Eur. J. Med. Chem. 2013, 66, 12–21. [Google Scholar] [CrossRef]
- De Lera Ruiz, M.; Kraus, R.L. Voltage-gated sodium channels: Structure, function, pharmacology, and clinical indications. J. Med. Chem. 2015, 58, 7093–7118. [Google Scholar] [CrossRef]
- Laxma Reddy, N.; Connaughton, S.; Daly, D.; Fischer, J.B.; Goldin, S.M.; Hu, L.-Y.; Subbarao, K.; Durant, G.J. Synthesis and characterization of N-(acenaphth-5-yl)-N’-(4-methoxynaphth-1-yl)guanidine as a glutamate release inhibitor and potential anti-ischemic agent. Bioorg. Med. Chem. Lett. 1995, 5, 2259–2262. [Google Scholar] [CrossRef]
- Padmanabhan, S.; Lavin, R.C.; Thakker, P.M.; Guo, J.; Zhang, L.; Moore, D.; Perlman, M.E.; Kirk, C.; Daly, D.; Burke-Howie, K.J.; et al. Solution-Phase, parallel synthesis and pharmacological evaluation of acylguanidine derivatives as potential sodium channel blockers. Bioorg. Med. Chem. Lett. 2001, 11, 3151–3155. [Google Scholar] [CrossRef] [PubMed]
- Frost, J.M.; DeGoey, D.A.; Shi, L.; Gum, R.J.; Fricano, M.M.; Lundgaard, G.L.; El-Kouhen, O.F.; Hsieh, G.C.; Neelands, T.; Matulenko, M.A.; et al. Substituted indazoles as Nav1.7 blockers for the treatment of pain. J. Med. Chem. 2016, 59, 3373–3391. [Google Scholar] [CrossRef]
- Macsari, I.; Besidski, Y.; Csjernyik, G.; Nilsson, L.I.; Sandberg, L.; Yngve, U.; Åhlin, K.; Bueters, T.; Eriksson, A.B.; Lund, P.-E.; et al. 3-Oxoisoindoline-1-carboxamides: Potent, state-dependent blockers of voltage-gated sodium channel NaV1.7 with efficacy in rat pain models. J. Med. Chem. 2012, 55, 6866–6880. [Google Scholar] [CrossRef]
- Kort, M.E.; Atkinson, R.N.; Thomas, J.B.; Drizin, I.; Johnson, M.S.; Secrest, M.A.; Gregg, R.J.; Scanio, M.J.; Shi, L.; Hakeem, A.H.; et al. Subtype-selective Nav1.8 sodium channel blockers: Identification of potent, orally active nicotinamide derivatives. Bioorg. Med. Chem. Lett. 2010, 20, 6812–6815. [Google Scholar] [CrossRef] [PubMed]
- Bagal, S.K.; Bungay, P.J.; Denton, S.M.; Gibson, K.R.; Glossop, M.S.; Hay, T.L.; Kemp, M.I.; Lane, C.A.L.; Lewis, M.L.; Maw, G.N.; et al. Discovery and optimization of selective Nav1.8 modulator series that demonstrate efficacy in preclinical models of pain. ACS Med. Chem. Lett. 2015, 6, 650–654. [Google Scholar] [CrossRef]
- Drizin, I.; Gregg, R.J.; Scanio, M.J.C.; Shi, L.; Gross, M.F.; Atkinson, R.N.; Thomas, J.B.; Johnson, M.S.; Carroll, W.A.; Marron, B.E.; et al. Discovery of potent furan piperazine sodium channel blockers for treatment of neuropathic pain. Bioorg. Med. Chem. 2008, 16, 6379–6386. [Google Scholar] [CrossRef]
- Pérez-Medina, C.; Patel, N.; Robson, M.; Lythgoe, M.F.; Årstad, E. Synthesis and evaluation of a 125I-labeled iminodihydroquinoline-derived tracer for imaging of voltage-gated sodium channels. Bioorg. Med. Chem. Lett. 2013, 23, 5170–5173. [Google Scholar] [CrossRef] [PubMed]
- Tsukamoto, T.; Chiba, Y.; Nakazaki, A.; Ishikawa, Y.; Nakane, Y.; Cho, Y.; Yotsu-Yamashita, M.; Nishikawa, T.; Wakamori, M.; Konoki, K. Inhibition of veratridine-induced delayed inactivation of the voltage-sensitive sodium channel by synthetic analogs of crambescin B. Bioorg. Med. Chem. Lett. 2017, 27, 1247–1251. [Google Scholar] [CrossRef] [PubMed]
- Pero, J.E.; Rossi, M.A.; Lehman, H.D.G.F.; Kelly, M.J.; Mulhearn, J.J.; Wolkenberg, S.E.; Cato, M.J.; Clements, M.K.; Daley, C.J.; Filzen, T.; et al. Benzoxazolinone aryl sulfonamides as potent, selective Na v 1.7 inhibitors with in vivo efficacy in a preclinical pain model. Bioorg. Med. Chem. Lett. 2017, 27, 2683–2688. [Google Scholar] [CrossRef] [PubMed]
- Prada Gori, D.N.; Alberca, L.N.; Rodriguez, S.; Alice, J.I.; Llanos, M.A.; Bellera, C.L.; Talevi, A. LIDeB Tools: A Latin American resource of freely available, open-source cheminformatics apps. Artif. Intell. Life Sci. 2022, 2, 100049. [Google Scholar]
- Jo, S.; Kim, T.; Iyer, V.G.; Im, W. CHARMM-GUI: A Web-Based Graphical User Interface for CHARMM. J. Comput. Chem. 2008, 29, 1859–1865. [Google Scholar] [CrossRef] [PubMed]
- Wu, E.L.; Cheng, X.; Jo, S.; Rui, H.; Song, K.C.; Dávila-Contreras, E.M.; Qi, Y.; Lee, J.; Monje-Galvan, V.; Venable, R.M.; et al. CHARMM-GUI Membrane Builder toward Realistic Biological Membrane Simulations. J. Comput. Chem. 2014, 35, 1997–2004. [Google Scholar] [CrossRef] [PubMed]
- Balusek, C.; Hwang, H.; Lau, C.H.; Lundquist, K.; Hazel, A.; Pavlova, A.; Lynch, D.L.; Reggio, P.H.; Wang, Y.; Gumbart, J.C. Accelerating Membrane Simulations with Hydrogen Mass Repartitioning. J. Chem. Theory Comput. 2019, 15, 4673–4686. [Google Scholar] [CrossRef] [PubMed]
- Hopkins, C.W.; Le Grand, S.; Walker, R.C.; Roitberg, A.E. Long-Time-Step Molecular Dynamics through Hydrogen Mass Repartitioning. J. Chem. Theory Comput. 2015, 11, 1864–1874. [Google Scholar] [CrossRef] [PubMed]
- Kupferberg, H. Animal models used in the screening of antiepileptic drugs. Epilepsia 2001, 42 (Suppl. 4), 7–12. [Google Scholar] [CrossRef]
- White, H.S.; Wolf, H.H.; Woodhead, J.H.; Kupferberg, H.J. The National Institutes of Health Anticonvulsant Drug Development Program: Screening for efficacy. Adv. Neurol. 1998, 76, 29–39. [Google Scholar]
- Jones, B.J.; Roberts, D.J. The quantitative measurement of motor incoordination in naive mice using an accelerating rotarod. J. Pharm. Pharmacol. 1968, 20, 302–304. [Google Scholar] [CrossRef] [PubMed]
- Boiteux, C.; Vorobyov, I.; French, R.J.; French, C.; Yarov-Yarovoy, V.; Allen, T.W. Local anesthetic and antiepileptic drug access and binding to a bacterial voltage-gated sodium channel. Proc. Natl. Acad. Sci. USA 2014, 111, 13057–13062. [Google Scholar] [CrossRef] [PubMed]
- Enrique, A.; Martín, P.; Sbaraglini, M.L.; Talevi, A.; Milesi, V. Parabens inhibit hNaV 1.2 channels. Biomed. Pharmacother. 2020, 128, 110250. [Google Scholar] [CrossRef] [PubMed]
- Jensen, H.S.; Grunnet, M.; Bastlund, J.F. Therapeutic potential of NaV1.1 activators. Trends Pharmacol. Sci. 2014, 35, 113–118. [Google Scholar] [CrossRef] [PubMed]
- Rajakulendran, S.; Hanna, M.G. The role of calcium channels in epilepsy. Cold Spring Harb. Perspect. Med. 2016, 6, a022723. [Google Scholar] [CrossRef] [PubMed]
- Lauritzen, I.; Blondeau, N.; Heurteaux, C.; Widmann, C.; Romey, G.; Lazdunski, M. Polyunsaturated fatty acids are potent neuroprotectors. EMBO J. 2000, 19, 1784–1793. [Google Scholar] [CrossRef] [PubMed]
- Blondeau, N.; Widmann, C.; Lazdunski, M.; Heurteaux, C. Polyunsaturated fatty acids induce ischemic and epileptic tolerance. Neuroscience 2002, 109, 231–241. [Google Scholar] [CrossRef] [PubMed]
- Heurteaux, C.; Laigle, C.; Blondeau, N.; Jarretou, G.; Lazdunski, M. Alpha-linolenic acid and riluzole treatment confer cerebral protection and improve survival after focal brain ischemia. Neuroscience 2006, 137, 241–251. [Google Scholar] [CrossRef] [PubMed]
- Wang, X.; Zhao, X.; Mao, Z.Y.; Wang, X.M.; Liu, Z.L. Neuroprotective effect of docosahexaenoic acid on glutamate-induced cytotoxicity in rat hippocampal cultures. Neuroreport 2003, 14, 2457–2461. [Google Scholar] [CrossRef]
- Elinder, F.; Liin, S.I. Actions and mechanisms of polyunsaturated fatty acids on voltage-gated ion channels. Front. Physiol. 2017, 8, 43. [Google Scholar] [CrossRef]
- Twitchell, W.A.; Peña, T.L.; Rane, S.G. Ca2+-dependent K+ channels in bovine adrenal chromaffin cells are modulated by lipoxygenase metabolites of arachidonic acid. J. Membr. Biol. 1997, 158, 69–75. [Google Scholar] [CrossRef]
- Judé, S.; Bedut, S.; Roger, S.; Pinault, M.; Champeroux, P.; White, E.; Le Guennec, J.Y. Peroxidation of docosahexaenoic acid is responsible for its effects on I TO and I SS in rat ventricular myocytes. Br. J. Pharmacol. 2003, 139, 816–822. [Google Scholar] [PubMed]
- Pound, E.M.; Kang, J.X.; Leaf, A. Partitioning of polyunsaturated fatty acids, which prevent cardiac arrhythmias, into phospholipid cell membranes. J. Lipid Res. 2001, 42, 346–351. [Google Scholar] [CrossRef] [PubMed]
- Villarroel, A.; Schwarz, T.L. Inhibition of the Kv4 (Shal) family of transient K+ currents by arachidonic acid. J. Neurosci. 1996, 16, 1016–1025. [Google Scholar] [CrossRef] [PubMed][Green Version]
- Moreno, C.; de la Cruz, A.; Oliveras, A.; Kharche, S.R.; Guizy, M.; Comes, N.; Starý, T.; Ronchi, C.; Rocchetti, M.; Baró, I.; et al. Marine n-3 PUFAs modulate IKs gating, channel expression, and location in membrane microdomains. Cardiovasc. Res. 2015, 105, 223–232. [Google Scholar] [CrossRef] [PubMed]
- Poling, J.S.; Vicini, S.; Rogawski, M.A.; Salem, N., Jr. Docosahexaenoic acid block of neuronal voltage-gated K+ channels: Subunit selective antagonism by zinc. Neuropharmacology 1996, 35, 969–982. [Google Scholar] [CrossRef]
- Börjesson, S.I.; Hammarström, S.; Elinder, F. Lipoelectric modification of ion channel voltage gating by polyunsaturated fatty acids. Biophys. J. 2008, 95, 2242–2253. [Google Scholar] [CrossRef]
- Xiao, Y.F.; Wright, S.N.; Wang, G.K.; Morgan, J.P.; Leaf, A. Fatty acids suppress voltage-gated Na+ currents in HEK293t cells transfected with the alpha-subunit of the human cardiac Na+ channel. Proc. Natl. Acad. Sci. USA 1998, 95, 2680–2685. [Google Scholar] [CrossRef]
- Xiao, Y.F.; Wright, S.N.; Wang, G.K.; Morgan, J.P.; Leaf, A. Coexpression with beta(1)-subunit modifies the kinetics and fatty acid block of hH1(alpha) Na(+) channels. Am. J. Physiol. Heart Circ. Physiol. 2000, 279, H35–H46. [Google Scholar] [CrossRef]
- D’Avanzo, N. Lipid regulation of sodium channels. Curr. Top. Membr. 2016, 78, 353–407. [Google Scholar]
- Hull, J.M.; Isom, L.L. Voltage-gated sodium channel β subunits: The power outside the pore in brain development and disease. Neuropharmacology 2018, 132, 43–57. [Google Scholar] [CrossRef] [PubMed]
- Yamagata, T.; Ogiwara, I.; Mazaki, E.; Yanagawa, Y.; Yamakawa, K. Nav1.2 is expressed in caudal ganglionic eminence-derived disinhibitory interneurons: Mutually exclusive distributions of Nav1.1 and Nav1.2. Biochem. Biophys. Res. Commun. 2017, 491, 1070–1076. [Google Scholar] [CrossRef]
- Powell, K.L.; Cain, S.M.; Snutch, T.P.; O’Brien, T.J. Low threshold T-type calcium channels as targets for novel epilepsy treatments. Br. J. Clin. Pharmacol. 2014, 77, 729–739. [Google Scholar] [CrossRef] [PubMed]
- Llanos, M.A.; Enrique, N.; Sbaraglini, M.L.; Garofalo, F.M.; Talevi, A.; Gavernet, L.; Martín, P. Structure-based virtual screening identifies novobiocin, montelukast, and cinnarizine as TRPV1 modulators with anticonvulsant activity in vivo. J. Chem. Inf. Model. 2022, 62, 3008–3022. [Google Scholar] [CrossRef] [PubMed]







| Compound | Dose | Time | |
|---|---|---|---|
| 0.5 h | 4 h | ||
| 5-Hexenoic acid | 30 mg/kg | 2/5 | 3/5 |
| 100 mg/kg | 0/5 | 3/5 | |
| 2-Aminooctanoic acid | 30 mg/kg | 4/5 | 4/5 |
| 100 mg/kg | 4/5 | 5/5 | |
| 9-Hydroxydecanoic acid | 30 mg/kg | 3/5 | 4/5 |
| 100 mg/kg | 4/5 | 3/5 | |
| 9-Phenylnonanoic acid | 30 mg/kg | 0/5 | 2/5 |
| 100 mg/kg | 2/5 | 4/5 | |
Disclaimer/Publisher’s Note: The statements, opinions and data contained in all publications are solely those of the individual author(s) and contributor(s) and not of MDPI and/or the editor(s). MDPI and/or the editor(s) disclaim responsibility for any injury to people or property resulting from any ideas, methods, instructions or products referred to in the content. |
© 2024 by the authors. Licensee MDPI, Basel, Switzerland. This article is an open access article distributed under the terms and conditions of the Creative Commons Attribution (CC BY) license (https://creativecommons.org/licenses/by/4.0/).
Share and Cite
Barrionuevo, E.M.; Peralta, E.; Manzur De Nardi, A.; Monat, J.; Fallico, M.J.; Llanos, M.A.; Gavernet, L.; Mustafá, E.R.; Martin, P.; Talevi, A. In Silico Screening Identification of Fatty Acids and Fatty Acid Derivatives with Antiseizure Activity: In Vitro and In Vivo Validation. Pharmaceutics 2024, 16, 996. https://doi.org/10.3390/pharmaceutics16080996
Barrionuevo EM, Peralta E, Manzur De Nardi A, Monat J, Fallico MJ, Llanos MA, Gavernet L, Mustafá ER, Martin P, Talevi A. In Silico Screening Identification of Fatty Acids and Fatty Acid Derivatives with Antiseizure Activity: In Vitro and In Vivo Validation. Pharmaceutics. 2024; 16(8):996. https://doi.org/10.3390/pharmaceutics16080996
Chicago/Turabian StyleBarrionuevo, Emilia Mercedes, Estefanía Peralta, Agustín Manzur De Nardi, Juliana Monat, Maximiliano José Fallico, Manuel Augusto Llanos, Luciana Gavernet, Emilio Román Mustafá, Pedro Martin, and Alan Talevi. 2024. "In Silico Screening Identification of Fatty Acids and Fatty Acid Derivatives with Antiseizure Activity: In Vitro and In Vivo Validation" Pharmaceutics 16, no. 8: 996. https://doi.org/10.3390/pharmaceutics16080996
APA StyleBarrionuevo, E. M., Peralta, E., Manzur De Nardi, A., Monat, J., Fallico, M. J., Llanos, M. A., Gavernet, L., Mustafá, E. R., Martin, P., & Talevi, A. (2024). In Silico Screening Identification of Fatty Acids and Fatty Acid Derivatives with Antiseizure Activity: In Vitro and In Vivo Validation. Pharmaceutics, 16(8), 996. https://doi.org/10.3390/pharmaceutics16080996

