Curcumin/Carrier Coprecipitation by Supercritical Antisolvent Route
Abstract
1. Introduction
2. Materials and Methods
2.1. Materials
2.2. Apparatus and Procedure
2.3. Analyses
2.3.1. Morphological Characterization and PSD Evaluation
2.3.2. FT-IR Analysis
2.3.3. Dissolution Tests and Encapsulation Yield
2.3.4. Job Method
3. Results and Discussion
3.1. Experiments with β-Cyclodextrin
3.1.1. Effect of the Concentration
3.1.2. Effect of Pressure
3.1.3. Effect of CURC/β-CD Ratio
3.2. Experiments with PVP
3.2.1. Effect of the Concentration
3.2.2. Effect of the Operating Pressure
3.2.3. Effect of CURC/PVP Ratio
3.3. Analyses
3.3.1. FT-IR Analysis
3.3.2. Dissolution Tests
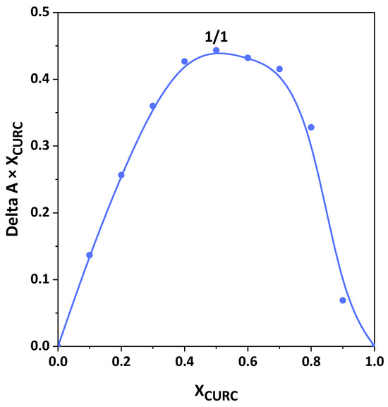
3.3.3. Stoichiometry of Inclusion Complexes
4. Conclusions
Author Contributions
Funding
Institutional Review Board Statement
Informed Consent Statement
Data Availability Statement
Conflicts of Interest
References
- Kaur, C.; Kapoor, H.C. Antioxidants in fruits and vegetables—The millennium’s health. Int. J. Food Sci. Technol. 2001, 36, 703–725. [Google Scholar] [CrossRef]
- Gülçin, İ. Antioxidant activity of food constituents: An overview. Arch. Toxicol. 2012, 86, 345–391. [Google Scholar] [CrossRef]
- Manach, C.; Scalbert, A.; Morand, C.; Rémésy, C.; Jiménez, L. Polyphenols: Food sources and bioavailability. Am. J. Clin. 2004, 79, 727–747. [Google Scholar] [CrossRef] [PubMed]
- Başaran, E.; Öztürk, A.A.; Şenel, B.; Demirel, M.; Sarica, Ş. Quercetin, Rutin And Quercetin-Rutin Incorporated Hydroxypropyl β-Cyclodextrin Inclusion Complexes. Eur. J. Pharm. Sci. Off. J. Eur. Fed. Pharm. Sci. 2022, 172, 106153–106163. [Google Scholar] [CrossRef]
- Sethi, G.; Rath, P.; Chauhan, A.; Ranjan, A.; Choudhary, R.; Ramniwas, S.; Sak, K.; Aggarwal, D.; Rani, I.; Tuli, H.S. Apoptotic Mechanisms of Quercetin in Liver Cancer: Recent Trends and Advancements. Pharmaceutics 2023, 15, 712. [Google Scholar] [CrossRef]
- Liu, H.-T.; Ho, Y.-S. Anticancer effect of curcumin on breast cancer and stem cells. Food Sci. Hum. Wellness 2018, 7, 134–137. [Google Scholar] [CrossRef]
- Wang, X.; Hang, Y.; Liu, J.; Hou, Y.; Wang, N.; Wang, M. Anticancer effect of curcumin inhibits cell growth through miR-21/PTEN/Akt pathway in breast cancer cell. Oncol. Lett. 2017, 13, 4825–4831. [Google Scholar] [CrossRef]
- Arena, A.; Romeo, M.A.; Benedetti, R.; Masuelli, L.; Bei, R.; Gilardini Montani, M.S.; Cirone, M. New Insights into Curcumin- and Resveratrol-Mediated Anti-Cancer Effects. Pharmaceuticals 2021, 14, 1068. [Google Scholar] [CrossRef]
- Hosseini, S.S.; Reihani, R.Z.; Doustvandi, M.A.; Amini, M.; Zargari, F.; Baradaran, B.; Yari, A.; Hashemi, M.; Tohidast, M.; Mokhtarzadeh, A. Synergistic anticancer effects of curcumin and crocin on human colorectal cancer cells. Mol. Biol. Rep. 2022, 49, 8741–8752. [Google Scholar] [CrossRef] [PubMed]
- Govahi, A.; Zahmatkesh, N.; Pourbagherian, O.; Khas, M.N.; Salamzadeh, T.; Mehr, M.H.; Babaei, E.; Hajivalili, M. Antitumor Effects of Curcumin on Cervical Cancer with the Focus on Molecular Mechanisms: An Exegesis. Curr. Pharm. Des. 2023, 29, 3385–3399. [Google Scholar] [CrossRef]
- Aggarwal, B.B.; Kumar, A.; Bharti, A.C. Anticancer potential of curcumin: Preclinical and clinical studies. Anticancer Res. 2003, 23, 363–398. [Google Scholar]
- Aggarwal, B.B.; Harikumar, K.B. Potential therapeutic effects of curcumin, the anti-inflammatory agent, against neurodegenerative, cardiovascular, pulmonary, metabolic, autoimmune and neoplastic diseases. Int. J. Biochem. Cell Biol. 2009, 41, 40–59. [Google Scholar] [CrossRef]
- Ono, K.; Hasegawa, K.; Naiki, H.; Yamada, M. Curcumin Has Potent Anti-Amyloidogenic Effects for Alzheimer’s β-Amyloid Fibrils In Vitro. J. Neurosci. Res. 2004, 75, 742–750. [Google Scholar] [CrossRef]
- Modasiya, M.; Patel, V. Studies on solubility of curcumin. Int. J. Pharm. Life Sci. 2012, 3, 1490–1497. [Google Scholar]
- Kurien, B.T.; Singh, A.; Matsumoto, H.; Scofield, R.H. Improving the Solubility and Pharmacological Efficacy of Curcumin by Heat Treatment. Assay Drug Dev. Technol. 2007, 5, 567–576. [Google Scholar] [CrossRef]
- Xiao, Y.; Wu, Z.; Meng, Z.; Wang, Y.; Li, Z.; Zhao, Z. Synthesis of curcumin and indocyanine green co-loaded PLLA microparticles via solution-enhanced dispersion using supercritical CO2 for chemo-photothermal therapy of osteosarcoma. J. Supercrit. Fluids 2022, 180, 105462–105470. [Google Scholar] [CrossRef]
- Rajpoot, S.R.; Ahmad, K.; Asif, H.M.; Madni, M.A.; Tasleem, M.W.; Zafar, F.; Majeed, H.; Khalid, A.; Hashmi, H.A.S.; Aslam, M.R.; et al. Study of anti-inflammatory and anti-arthritic potential of curcumin-loaded Eudragit L100 and hydroxy propyl methyl cellulose (HPMC) microparticles. Polym. Bull. 2023. [Google Scholar] [CrossRef]
- Baghdan, E.; Duse, L.; Schüer, J.J.; Pinnapireddy, S.R.; Pourasghar, M.; Schäfer, J.; Schneider, M.; Bakowsky, U. Development of inhalable curcumin loaded Nano-in-Microparticles for bronchoscopic photodynamic therapy. Eur. J. Pharm. Sci. 2019, 132, 63–71. [Google Scholar] [CrossRef] [PubMed]
- Chioreanu, A.; Mot, I.C.; Horhat, D.I.; Balica, N.C.; Sarau, C.A.; Morar, R.; Domuta, E.M.; Dumitru, C.; Negrean, R.A.; Bumbu, B.A.; et al. Development and Preliminary Characterization of Polyester-Urethane Microparticles Used in Curcumin Drug Delivery System for Oropharyngeal Cancer. Medicina 2022, 58, 1689. [Google Scholar] [CrossRef] [PubMed]
- Franco, P.; De Marco, I. Supercritical Antisolvent Process for Pharmaceutical Applications: A Review. Processes 2020, 8, 938. [Google Scholar] [CrossRef]
- Baldino, L.; Cardea, S.; Reverchon, E. A supercritical CO2 assisted electrohydrodynamic process used to produce microparticles and microfibers of a model polymer. J. CO2 Util. 2019, 33, 532–540. [Google Scholar] [CrossRef]
- Montes, A.; Gordillo, M.D.; Pereyra, C.; Martínez de la Ossa, E.J. Co-precipitation of amoxicillin and ethyl cellulose microparticles by supercritical antisolvent process. J. Supercrit. Fluids 2011, 60, 75–80. [Google Scholar] [CrossRef]
- Mottola, S.; De Marco, I. Production of inclusion complexes containing corticosteroids by SAA process. J. Supercrit. Fluids 2024, 204, 106115–106126. [Google Scholar] [CrossRef]
- Reverchon, E.; Schiavo Rappo, E.; Cardea, S. Flexible supercritical CO2-assisted process for poly(methyl methacrylate) structure formation. Polym. Eng. Sci. 2006, 46, 188–197. [Google Scholar] [CrossRef]
- Cocero, M.J.; Martín, A.; Mattea, F.; Varona, S. Encapsulation and co-precipitation processes with supercritical fluids: Fundamentals and applications. J. Supercrit. Fluids 2009, 47, 546–555. [Google Scholar] [CrossRef]
- Ozkan, G.; Franco, P.; Capanoglu, E.; De Marco, I. PVP/flavonoid coprecipitation by supercritical antisolvent process. Chem. Eng. Process. 2019, 146, 107689. [Google Scholar] [CrossRef]
- Uzun, I.N.; Sipahigil, O.; Dinçer, S. Coprecipitation of Cefuroxime Axetil-PVP composite microparticles by batch supercritical antisolvent process. J. Supercrit. Fluids 2011, 55, 1059–1069. [Google Scholar] [CrossRef]
- Franco, P.; De Marco, I. Preparation of non-steroidal anti-inflammatory drug/β-cyclodextrin inclusion complexes by supercritical antisolvent process. J. CO2 Util. 2021, 44, 101397–101408. [Google Scholar] [CrossRef]
- Jun, S.W.; Kim, M.-S.; Kim, J.-S.; Park, H.J.; Lee, S.; Woo, J.-S.; Hwang, S.-J. Preparation and characterization of simvastatin/hydroxypropyl-β-cyclodextrin inclusion complex using supercritical antisolvent (SAS) process. Eur. J. Pharm. Biopharm. 2007, 66, 413–421. [Google Scholar] [CrossRef] [PubMed]
- Banchero, M. Supercritical Carbon Dioxide as a Green Alternative to Achieve Drug Complexation with Cyclodextrins. Pharmaceuticals 2021, 14, 562. [Google Scholar] [CrossRef] [PubMed]
- Teodorescu, M.; Bercea, M.; Morariu, S. Biomaterials of PVA and PVP in medical and pharmaceutical applications: Perspectives and challenges. Biotechnol. Adv. 2019, 37, 109–131. [Google Scholar] [CrossRef] [PubMed]
- Poulson, B.G.; Alsulami, Q.A.; Sharfalddin, A.; El Agammy, E.F.; Mouffouk, F.; Emwas, A.-H.; Jaremko, L.; Jaremko, M. Cyclodextrins: Structural, Chemical, and Physical Properties, and Applications. Polysaccharides 2022, 3, 1–31. [Google Scholar] [CrossRef]
- Mottola, S.; De Marco, I. Supercritical Antisolvent Precipitation of Corticosteroids/β-Cyclodextrin Inclusion Complexes. Polymers 2024, 16, 29. [Google Scholar] [CrossRef] [PubMed]
- De Marco, I.; Knauer, O.; Cice, F.; Braeuer, A.; Reverchon, E. Interactions of phase equilibria, jet fluid dynamics and mass transfer during supercritical antisolvent micronization: The influence of solvents. Chem. Eng. J. 2012, 203, 71–80. [Google Scholar] [CrossRef]
- Szejtli, J. Cyclodextrins: Properties and applications. Drug Investig. 1990, 2, 11–21. [Google Scholar] [CrossRef]
- Mucci, A.; Schenetti, L.; Vandelli, M.A.; Ruozi, B.; Forni, F. Evidence of the Existence of 2:1 Guest–Host Complexes between Diclofenac and Cyclodextrins in D2O Solutions. A 1 H and 13 C NMR Study on Diclofenac/β-Cyclodextrin and Diclofenac/2-Hydroxypropyl-β-cyclodextrin Systems. J. Chem. Res. 1999, 7, 414–415. [Google Scholar]
- Mohan, P.R.K.; Sreelakshmi, G.; Muraleedharan, C.V.; Joseph, R. Water soluble complexes of curcumin with cyclodextrins: Characterization by FT-Raman spectroscopy. Vib. Spectrosc. 2012, 62, 77–84. [Google Scholar] [CrossRef]
- Racz, C.-P.; Racz, L.Z.; Floare, C.G.; Tomoaia, G.; Horovitz, O.; Riga, S.; Kacso, I.; Borodi, G.; Sarkozi, M.; Mocanu, A.; et al. Curcumin and whey protein concentrate binding: Thermodynamic and structural approach. Food Hydrocoll. 2023, 139, 108547. [Google Scholar] [CrossRef]
- Franco, P.; Reverchon, E.; De Marco, I. PVP/ketoprofen coprecipitation using supercritical antisolvent process. Powder Technol. 2018, 340, 1–7. [Google Scholar] [CrossRef]








| # | Carrier | CURC/Carrier (mol/mol) | P (MPa) | Ctot (mg/mL) | Morphology | m.d. ± s.d. (μm) | EE% |
|---|---|---|---|---|---|---|---|
| 1 | - | - | 9 | 20 | - | - | - |
| 2 | β-CD | 1/2 | 9 | 100 | AGG | - | 62.0 |
| 3 | 150 | C + MP | - | 70.3 | |||
| 4 | 200 | MP | 2.98 ± 0.92 | 99.4 | |||
| 5 | 12 | 200 | MP + cMP | 1.43 ± 0.46 | 61.8 | ||
| 6 | 15 | 200 | MP + cMP | 1.35 ± 0.48 | 59.6 | ||
| 7 | 1/1 | 9 | 200 | MP | 3.69 ± 1.24 | 71.7 | |
| 8 | PVP | 1/2 | 9 | 20 | MP | 2.29 ± 0.78 | 82.9 |
| 9 | 50 | C | - | - | |||
| 10 | 12 | 20 | MP | 1.72 ± 0.56 | 99.6 | ||
| 11 | 1/1 | 12 | 20 | cMP | 0.24 ± 0.10 | 99.6 |
Disclaimer/Publisher’s Note: The statements, opinions and data contained in all publications are solely those of the individual author(s) and contributor(s) and not of MDPI and/or the editor(s). MDPI and/or the editor(s) disclaim responsibility for any injury to people or property resulting from any ideas, methods, instructions or products referred to in the content. |
© 2024 by the authors. Licensee MDPI, Basel, Switzerland. This article is an open access article distributed under the terms and conditions of the Creative Commons Attribution (CC BY) license (https://creativecommons.org/licenses/by/4.0/).
Share and Cite
Mottola, S.; De Marco, I. Curcumin/Carrier Coprecipitation by Supercritical Antisolvent Route. Pharmaceutics 2024, 16, 352. https://doi.org/10.3390/pharmaceutics16030352
Mottola S, De Marco I. Curcumin/Carrier Coprecipitation by Supercritical Antisolvent Route. Pharmaceutics. 2024; 16(3):352. https://doi.org/10.3390/pharmaceutics16030352
Chicago/Turabian StyleMottola, Stefania, and Iolanda De Marco. 2024. "Curcumin/Carrier Coprecipitation by Supercritical Antisolvent Route" Pharmaceutics 16, no. 3: 352. https://doi.org/10.3390/pharmaceutics16030352
APA StyleMottola, S., & De Marco, I. (2024). Curcumin/Carrier Coprecipitation by Supercritical Antisolvent Route. Pharmaceutics, 16(3), 352. https://doi.org/10.3390/pharmaceutics16030352

