Polymer-Based Functional Materials Loaded with Metal-Based Nanoparticles as Potential Scaffolds for the Management of Infected Wounds
Abstract
1. Introduction
2. Factors That Contribute to Delayed Wound Healing
2.1. Immune System Deficiency
2.2. Metabolic Conditions
2.3. Infection
3. Metal-Based Nanoparticles in Infected Wound Healing
3.1. Zinc Oxide Nanoparticles (ZnO-NPs)
3.2. Silver Nanoparticles (AgNPs)
3.3. Gold Nanoparticles (Au-NPs)
3.4. Magnesium Oxide Nanoparticles (MgO-NPs)
4. Polymer-Based Wound Dressings Loaded with Bioactive Materials
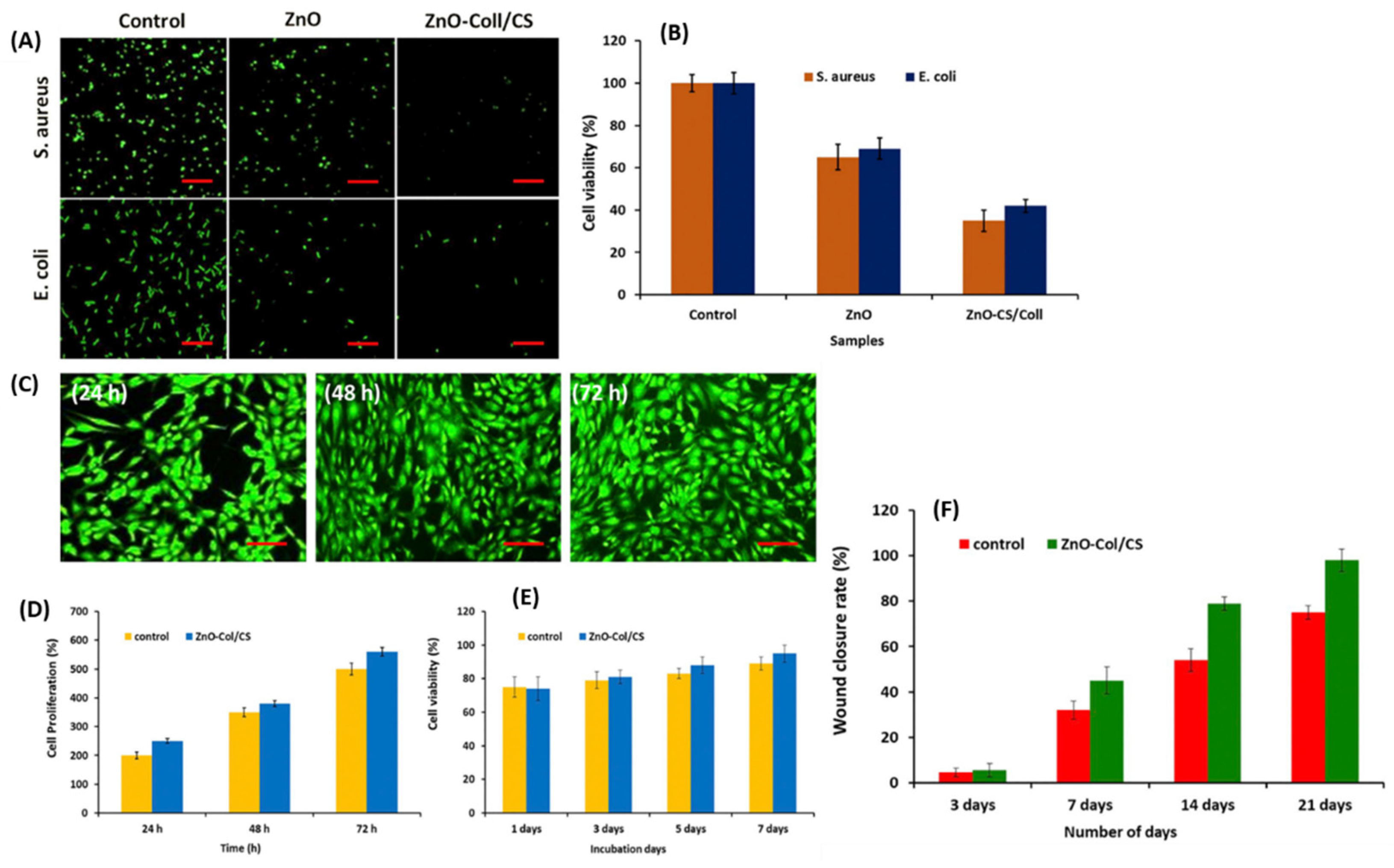
4.1. Bioactive Dressings Loaded with Zinc Oxide Nanoparticles
4.2. Bioactive Dressings Loaded with Silver Nanoparticles
4.3. Bioactive Dressings Loaded with Gold Nanoparticles
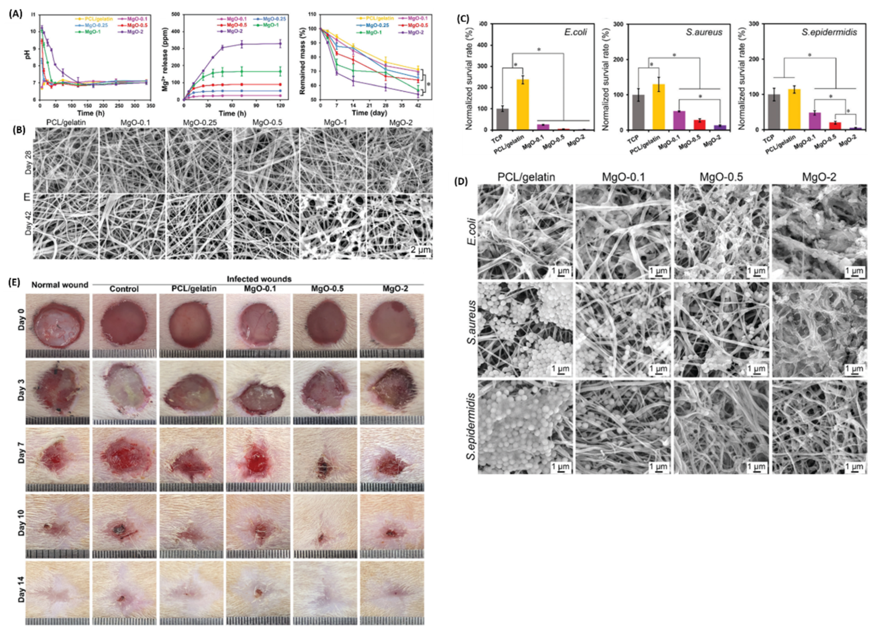
4.4. Bioactive Dressings Loaded with Magnesium Oxide Nanoparticles
4.5. Bioactive Dressings Loaded with Bimetallic Nanoparticles
5. Conclusions and Future Perspectives
Author Contributions
Funding
Institutional Review Board Statement
Informed Consent Statement
Data Availability Statement
Acknowledgments
Conflicts of Interest
References
- Schilrreff, P.; Alexiev, U. Chronic Inflammation in Non-Healing Skin Wounds and Promising Natural Bioactive Compounds Treatment. Int. J. Mol. Sci. 2022, 23, 4928. [Google Scholar] [CrossRef] [PubMed]
- Kiya, K.; Kubo, T. Neurovascular interactions in skin wound healing. Neurochem. Int. 2019, 125, 144–150. [Google Scholar] [CrossRef] [PubMed]
- Gaspar-pintiliescu, A.; Stanciuc, A.M.; Craciunescu, O. Natural composite dressings based on collagen, gelatin and plant bioactive compounds for wound healing: A review. Int. J. Biol. Macromol. 2019, 138, 854–865. [Google Scholar] [CrossRef] [PubMed]
- Alven, S.; Adeyemi, S.A.; Ubanako, P.; Ndinteh, D.T.; Choonara, Y.E.; Aderibigbe, B.A. Efficacy of co-loading Ag nanoparticles and metronidazole in PEG–gelatin-based sponges for the treatment of chronic wounds. Polym. Bull. 2023, 1–31. [Google Scholar] [CrossRef]
- Scalise, A.; Bianchi, A.; Tartaglione, C.; Bolletta, E.; Pierangeli, M. Microenvironment and microbiology of skin wounds: The role of bacterial biofilms and related factors. Semin. Vasc. Surg. 2016, 28, 151–159. [Google Scholar] [CrossRef] [PubMed]
- Aderibigbe, B.A. Hybrid-Based Wound Dressings: Combination of Synthetic and Biopolymers. Polymers 2022, 14, 3806. [Google Scholar] [CrossRef] [PubMed]
- Xu, C.; Akakuru, O.U.; Ma, X.; Zheng, J.; Zheng, J.; Wu, A. Nanoparticle-Based Wound Dressing: Recent Progress in the Detection and Therapy of Bacterial Infections. Bioconjug. Chem. 2020, 31, 1708–1723. [Google Scholar] [CrossRef]
- Ivanova, N.; Gugleva, V.; Dobreva, M.; Pehlivanov, I.; Stefanov, S.; Andonova, V. Silver Nanoparticles Impregnated Wound Dressings: Recent Progress and Future Challenges; IntechOpen: London, UK, 2016; Volume 13, pp. 1–17. [Google Scholar]
- Nor Azlan, A.Y.H.; Katas, H.; Mh Busra, M.F.; Salleh, N.A.M.; Smandri, A. Metal nanoparticles and biomaterials: The multipronged approach for potential diabetic wound therapy. Nanotechnol. Rev. 2021, 10, 653–670. [Google Scholar] [CrossRef]
- Nam, G.; Rangasamy, S.; Purushothaman, B.; Song, J.M. The application of bactericidal silver nanoparticles in wound treatment. Nanomater. Nanotechnol. 2015, 5, 23. [Google Scholar] [CrossRef]
- Huang, R.; Hu, J.; Qian, W.; Chen, L.; Zhang, D. Recent advances in nanotherapeutics for the treatment of burn wounds. Burn Trauma 2021, 9, tkab026. [Google Scholar] [CrossRef]
- Ahn, C.; Lee, J.; Park, M.; Kim, J.; Yang, J.; Yoo, Y.; Jeung, E. Cytostatic effects of plant essential oils on human skin and lung cells. Exp. Ther. Med. 2020, 19, 2008–2018. [Google Scholar] [CrossRef] [PubMed]
- Mendes, C.; Thirupathi, A.; Corrêa, M.E.A.B.; Gu, Y.; Silveira, P.C.L. The Use of Metallic Nanoparticles in Wound Healing: New Perspectives. Int. J. Mol. Sci. 2022, 23, 15376. [Google Scholar] [CrossRef] [PubMed]
- Pan, S.; Goudoulas, T.B.; Jeevanandam, J.; Tan, K.X.; Chowdhury, S.; Danquah, M.K. Therapeutic Applications of Metal and Metal-Oxide Nanoparticles: Dermato-Cosmetic Perspectives. Front. Bioeng. Biotechnol. 2021, 9, 724499. [Google Scholar] [CrossRef] [PubMed]
- Alven, S.; Aderibigbe, B.A. Chitosan and cellulose-based hydrogels for wound management. Int. J. Mol. Sci. 2020, 21, 9656. [Google Scholar] [CrossRef] [PubMed]
- Buyana, B.; Alven, S.; Nqoro, X.; Aderibigbe, B.A. Antibiotics Encapsulated Scaffolds as Potential Wound Dressings. In Antibiotic Materials in Healthcare; Varaprasad, K., Vimala, K., Rotimi, S., Eds.; Elsevier Inc.: Amsterdam, The Netherlands, 2020; pp. 111–128. [Google Scholar]
- MacLeod, A.S.; Mansbridge, J.N. The Innate Immune System in Acute and Chronic Wounds. Adv. Wound Care 2016, 5, 65–78. [Google Scholar] [CrossRef] [PubMed]
- Larouche, J.; Sheoran, S.; Maruyama, K.; Martino, M.M. Immune regulation of skin wound healing: Mechanisms and novel therapeutic targets. Adv. Wound Care 2018, 7, 209–231. [Google Scholar] [CrossRef]
- Muire, P.J.; Mangum, L.H.; Wenke, J.C. Time Course of Immune Response and Immunomodulation During Normal and Delayed Healing of Musculoskeletal Wounds. Front. Immunol. 2020, 11, 1056. [Google Scholar] [CrossRef]
- Cortes, H.; Caballero-Florán, I.H.; Mendoza-Muñoz, N.; Córdova-Villanueva, E.N.; Escutia-Guadarrama, L.; Figueroa-González, G.; Reyes-Hernández, O.D.; González-Del Carmen, M.; Varela-Cardoso, M.; Magaña, J.J.; et al. Hyaluronic acid in wound dressings. Cell. Mol. Biol. 2020, 66, 191–198. [Google Scholar] [CrossRef]
- Ellis, S.; Lin, E.J.; Tartar, D. Immunology of Wound Healing. Curr. Dermatol. Rep. 2018, 7, 350–358. [Google Scholar] [CrossRef]
- Sallusto, F.; Baggiolini, M. Overview: Chemokines and leukocyte traffic. Nat. Immunol. 2008, 9, 949–952. [Google Scholar] [CrossRef]
- Raziyeva, K.; Kim, Y.; Zharkinbekov, Z.; Kassymbek, K.; Jimi, S.; Saparov, A. Immunology of acute and chronic wound healing. Biomolecules 2021, 11, 700. [Google Scholar] [CrossRef] [PubMed]
- Wang, X.; Balaji, S.; Steen, E.H.; Li, H.; Rae, M.M.; Blum, A.J.; Miao, Q.; Butte, M.J.; Bollyky, P.L.; Keswani, S.G. T Lymphocytes Attenuate Dermal Scarring by Regulating Inflammation, Neovascularization, and Extracellular Matrix Remodeling. Adv. Wound Care 2019, 8, 527–537. [Google Scholar] [CrossRef]
- Jurado, R.; Walker, H.K. Clinical Methods: The History, Physical, and Laboratory Examinations, 3rd ed.; Chapter 74: Cerebrospinal Fluid; National Library of Medicine: Bethesda, MD, USA, 2020; Volume 74. [Google Scholar]
- Ji, J.Y.; Ren, D.Y.; Weng, Y.Z. Efficiency of Multifunctional Antibacterial Hydrogels for Chronic Wound Healing in Diabetes: A Comprehensive Review. Int. J. Nanomed. 2022, 17, 3163–3176. [Google Scholar] [CrossRef] [PubMed]
- Woo, S.H.; Choi, J.H.; Mo, Y.J.; Lee, Y.I.l.; Jeon, W.B.; Lee, Y.S. Engineered elastin-like polypeptide improves the efficiency of adipose-derived stem cell-mediated cutaneous wound healing in type II diabetes mellitus. Heliyon 2023, 9, e20201. [Google Scholar] [CrossRef] [PubMed]
- Liang, Z.; Luo, J.; Liu, S.; Gu, Y.; Cui, Z.; Zhu, Y.; Yu, Z.; Zhao, X.; Guo, B.; Song, B. Injectable, antibacterial, ROS scavenging and pro-angiogenic hydrogel adhesives promote chronic wound healing in diabetes via synergistic release of NMN and Mg2+. Chem. Eng. J. 2023, 475, 146092. [Google Scholar] [CrossRef]
- Zhang, J.; Cao, G.; Tian, L.; Hou, J.; Zhang, Y.; Xu, H.; Wang, M.; Jia, Q.; Wang, L.; Yang, H. Intragastric administration of Pien Tze Huang enhanced wound healing in diabetes by inhibiting inflammation and improving energy generation. Phytomedicine 2023, 109, 154578. [Google Scholar] [CrossRef] [PubMed]
- Guo, Y.; Wang, Y.; Liu, H.; Jiang, X.; Lei, S. High glucose environment induces NEDD4 deficiency that impairs angiogenesis and diabetic wound healing. J. Dermatol. Sci. 2023, 112, 148–157. [Google Scholar] [CrossRef]
- Deng, Q.S.; Gao, Y.; Rui, B.Y.; Li, X.R.; Liu, P.L.; Han, Z.Y.; Wei, Z.Y.; Zhang, C.R.; Wang, F.; Dawes, H.; et al. Double-network hydrogel enhanced by SS31-loaded mesoporous polydopamine nanoparticles: Symphonic collaboration of near-infrared photothermal antibacterial effect and mitochondrial maintenance for full-thickness wound healing in diabetes mellitus. Bioact. Mater. 2023, 27, 409–428. [Google Scholar] [CrossRef]
- Kolipaka, T.; Pandey, G.; Abraham, N.; Srinivasarao, D.A.; Raghuvanshi, R.S.; Rajinikanth, P.; Tickoo, V.; Srivastava, S. Stimuli-responsive polysaccharide-based smart hydrogels for diabetic wound healing: Design aspects, preparation methods and regulatory perspectives. Carbohydr. Polym. 2024, 324, 121537. [Google Scholar] [CrossRef]
- Shamiya, Y.; Ravi, S.P.; Coyle, A.; Chakrabarti, S.; Paul, A. Engineering nanoparticle therapeutics for impaired wound healing in diabetes. Drug Discov. Today 2022, 27, 1156–1166. [Google Scholar] [CrossRef]
- de Almeida Silva, K.C.F.; Calomino, M.A.; Deutsch, G.; de Castilho, S.R.; de Paula, G.R.; Esper, L.M.R.; Teixeira, L.A. Molecular characterization of multidrug-resistant (MDR) Pseudomonas aeruginosa isolated in a burn center. Burns 2017, 43, 137–143. [Google Scholar] [CrossRef]
- Nagoba, B.S.; Selkar, S.P.; Wadher, B.J.; Gandhi, R.C. Acetic acid treatment of pseudomonal wound infections—A review. J. Infect. Public Health 2013, 6, 410–415. [Google Scholar] [CrossRef] [PubMed]
- Ruffin, M.; Brochiero, E. Repair process impairment by Pseudomonas aeruginosa in epithelial tissues: Major features and potential therapeutic avenues. Front. Cell. Infect. Microbiol. 2019, 9, 182. [Google Scholar] [CrossRef]
- Raizman, R.; Little, W.; Smith, A.C. Rapid diagnosis of Pseudomonas aeruginosa in wounds with point-of-care fluorescence imaing. Diagnostics 2021, 11, 280. [Google Scholar] [CrossRef] [PubMed]
- Wang, G.; Li, Z.; Li, T.; Wang, S.; Zhang, L.; Zhang, L.; Tang, P. Negative-Pressure Wound Therapy in a Pseudomonas aeruginosa Infection Model. BioMed Res. Int. 2018, 2018, 9496183. [Google Scholar]
- Serra, R.; Grande, R.; Butrico, L.; Rossi, A.; Settimio, U.F.; Caroleo, B.; Amato, B.; Gallelli, L.; De Franciscis, S. Chronic wound infections: The role of Pseudomonas aeruginosa and Staphylococcus aureus. Expert. Rev. Anti-Infect. Ther. 2015, 13, 605–613. [Google Scholar] [CrossRef] [PubMed]
- Buyana, B.; Aderibigbe, B.A.; Ray, S.S.; Ndinteh, D.T.; Fonkui, Y.T. Development, characterization, and in vitro evaluation of water soluble poloxamer/pluronic-mastic gum-gum acacia-based wound dressing. J. Appl. Polym. Sci. 2020, 137, 48728. [Google Scholar] [CrossRef]
- Yokota, M.; Häffner, N.; Kassier, M.; Brunner, M.; Shambat, S.M.; Brennecke, F.; Schniering, J.; Marques Maggio, E.; Distler, O.; Zinkernagel, A.S.; et al. Staphylococcus aureus impairs dermal fibroblast functions with deleterious effects on wound healing. FASEB J. 2021, 35, e21695. [Google Scholar] [CrossRef]
- Ekawati, E.R.; Darmanto, W.; Wahyuningsih, S.P.A. Detection of Staphylococcus aureus in wound infection on the skin surface. IOP Conf. Ser. Earth Environ. Sci. 2020, 456, 012038. [Google Scholar] [CrossRef]
- Guo, S.; Di Pietro, L.A. Critical review in oral biology & medicine: Factors affecting wound healing. J. Dent. Res. 2010, 89, 219–229. [Google Scholar]
- Öhnstedt, E.; Tomenius, H.L.; Vågesjö, E.; Phillipson, M. The discovery and development of topical medicines for wound healing. Expert. Opin. Drug Discov. 2019, 14, 485–497. [Google Scholar] [CrossRef] [PubMed]
- Pino, P.; Bosco, F.; Mollea, C.; Onida, B. Antimicrobial Nano-Zinc Oxide Biocomposites for Wound Healing Applications: A Review. Pharmaceutics 2023, 15, 970. [Google Scholar] [CrossRef] [PubMed]
- Ahmad, N.S.; Abdullah, N.; Yasin, F.M. Toxicity assessment of reduced graphene oxide and titanium dioxide nanomaterials on gram-positive and gram-negative bacteria under normal laboratory lighting condition. Toxicol. Rep. 2020, 7, 693–699. [Google Scholar] [CrossRef] [PubMed]
- Kalantari, K.; Mostafavi, E.; Afif, A.M.; Izadiyan, Z.; Jahangirian, H.; Rafiee-Moghadda, R.; Webster, T.J. Wound dressings functionalized with silver nanoparticles: Promises and pitfalls. Nanoscale 2020, 12, 2268–2291. [Google Scholar] [CrossRef] [PubMed]
- Khan, M.I.; Paul, P.; Behera, S.K.; Jena, B.; Tripathy, S.K.; Lundborg, C.S.; Mishra, A. To decipher the antibacterial mechanism and promotion of wound healing activity by hydrogels embedded with biogenic Ag@ZnO core-shell nanocomposites. Chem. Eng. J. 2021, 417, 128025. [Google Scholar] [CrossRef]
- Kwiatkowska, A.; Drabik, M.; Lipko, A.; Grzeczkowicz, A.; Stachowiak, R.; Marszalik, A.; Granicka, L.H. Composite Membrane Dressings System with Metallic Nanoparticles as an Antibacterial Factor in Wound Healing. Membranes 2022, 12, 215. [Google Scholar] [CrossRef]
- Rata, D.M.; Cadinoiu, A.N.; Popa, M.; Atanase, L.I.; Daraba, O.M.; Popescu, I.; Romila, L.E.; Ichim, D.L. Biocomposite Hydrogels for the Treatment of Bacterial Infections: Physicochemical Characterization and In Vitro Assessment. Pharmaceutics 2021, 13, 2079. [Google Scholar] [CrossRef]
- Nethi, S.K.; Das, S.; Patra, C.R.; Mukherjee, S. Recent advances in inorganic nanomaterials for wound-healing applications. Biomater. Sci. 2019, 7, 2652–2674. [Google Scholar] [CrossRef]
- Sirelkhatim, A.; Mahmud, S.; Seeni, A. Review on Zinc Oxide Nanoparticles: Antibacterial Activity and Toxicity Mechanism. Nano-Micro Lett. 2015, 7, 219–242. [Google Scholar] [CrossRef]
- Naskar, A.; Kim, K.S. Recent advances in nanomaterial-based wound-healing therapeutics. Pharmaceutics 2020, 12, 499. [Google Scholar] [CrossRef]
- Hasanshakir, F.; Rastegari, A.; Saadatpour, F.; Faghihi, H.; Mohammadi, Z.; Moraffah, F. A chitosan-based hydrogel containing zinc oxide nanoparticles as a carrier for improving antibacterial activity and controlling the release of antibiotics. Micro Nano Lett. 2023, 18, e12172. [Google Scholar]
- Wang, H.; Xu, Z.; Li, Q.; Wu, J. Application of metal-based biomaterials in wound repair. Eng. Regen. 2021, 2, 137–153. [Google Scholar] [CrossRef]
- Parham, S.; Wicaksono, D.H.B.; Bagherbaigi, S.; Lee, S.L.; Nur, H. Antimicrobial Treatment of Different Metal Oxide Nanoparticles: A Critical Review. J. Chin. Chem. Soc. 2016, 63, 385–393. [Google Scholar] [CrossRef]
- Singh, M.; Thakur, V.; Kumar, V.; Raj, M.; Gupta, S.; Devi, N.; Upadhyay, S.K.; Macho, M.; Banerjee, A.; Ewe, D.; et al. Nanoparticles impregnated wound dressing material and its mechanistic insight for chronic wound healing: Recent progress. Preprints 2022. [Google Scholar] [CrossRef]
- Li, B.; Zhou, M.; Cheng, M.; Liu, J.; Xu, X.; Xie, X. Rapid preparation of ZnO nanocomposite hydrogels by frontal polymerization of a ternary DES and performance study. RSC Adv. 2022, 12, 12871–12877. [Google Scholar] [CrossRef]
- Arshad, R.; Sohail, M.F.; Sarwar, H.S.; Saeed, H.; Ali, I.; Akhtar, S.; Hussain, S.Z.; Afzal, I.; Jahan, S.; Shahnaz, G. ZnO-NPs embedded biodegradable thiolated bandage for postoperative surgical site infection: In vitro and in vivo evaluation. PLoS ONE 2019, 14, e0217079. [Google Scholar] [CrossRef]
- Perumal, C.; Poompradub, S. Biocatalysis and Agricultural Biotechnology Biosynthesis of silver nanoparticles (AgNPs) using ethanolic extract of Nigella sativa (L.) seeds promotes wound healing via PDGF and VEGF signalling pathways activation. Biocatal. Agric. Biotechnol. 2023, 54, 102970. [Google Scholar]
- Dam, P.; Celik, M.; Ustun, M.; Saha, S.; Saha, C.; Kacar, E.A.; Kugu, S.; Karagulle, E.N.; Tasoglu, S.; Buyukserin, F.; et al. Wound healing strategies based on nanoparticles incorporated in hydrogel wound patches. RSC Adv. 2023, 13, 21345–21364. [Google Scholar] [CrossRef]
- Krishnan, P.D.; Banas, D.; Durai, R.D.; Kabanov, D.; Hosnedlova, B.; Kepinska, M.; Fernandez, C.; Ruttkay-Nedecky, B.; Nguyen, H.V.; Farid, A.; et al. Silver nanomaterials for wound dressing applications. Pharmaceutics 2020, 12, 821. [Google Scholar] [CrossRef] [PubMed]
- Kong, C.; Chen, S.; Ge, W.; Zhao, Y.; Xu, X.; Wang, S.; Zhang, J. Riclin-Capped Silver Nanoparticles as an Antibacterial and Anti-Inflammatory Wound Dressing. Int. J. Nanomed. 2022, 17, 2629–2641. [Google Scholar] [CrossRef]
- Rybka, M.; Mazurek, Ł.; Konop, M. Beneficial Effect of Wound Dressings Containing Silver and Silver Nanoparticles in Wound Healing—From Experimental Studies to Clinical Practice. Life 2022, 13, 69. [Google Scholar] [CrossRef] [PubMed]
- Ponnanikajamideen, M.; Rajeshkumar, S. In Vivo Type 2 Diabetes and Wound-Healing Effects of Antioxidant Gold Nanoparticles Synthesized Using the Insulin Plant Chamaecostus cuspidatus in Albino Rats. Can. J. Diabetes 2019, 43, 82–89.e6. [Google Scholar] [CrossRef] [PubMed]
- Concórdio-Reis, P.; Ramos, K.; Macedo, A.C.; Serra, A.T.; Moppert, X.; Guézennec, J.; Sevrin, C.; Grandfils, C.; Reis, M.A.; Freitas, F. Bioactive exopolysaccharide-composites based on gold and silver nanoparticles tailored for wound healing. Mater. Mater. Today Commun. 2023, 34, 105351. [Google Scholar] [CrossRef]
- Batool, Z.; Muhammad, G.; Iqbal, M.M.; Aslam, M.S.; Raza, M.A.; Sajjad, N.; Abdullah, M.; Akhtar, N.; Syed, A.; Elgorban, A.M.; et al. Hydrogel assisted synthesis of gold nanoparticles with enhanced microbicidal and in vivo wound healing potential. Sci. Rep. 2022, 12, 6575. [Google Scholar] [CrossRef] [PubMed]
- Zhao, P.; Feng, Y.; Zhou, Y.; Tan, C.; Liu, M. Gold@Halloysite nanotubes-chitin composite hydrogel with antibacterial and hemostatic activity for wound healing. Bioact. Mater. 2023, 20, 355–367. [Google Scholar] [CrossRef]
- Yaroslavovytch, P.O. Antimicrobial effect of wound healing nano-containing polymer materials. Mild. Med. J. 2017, 60, 35–38. [Google Scholar]
- Almontasser, A.; Parveen, A.; Azam, A. Synthesis, Characterization and antibacterial activity of Magnesium Oxide (MgO) nanoparticles. IOP Conf. Ser. Mater. Sci. Eng. 2019, 577, 012051. [Google Scholar] [CrossRef]
- He, Y.; Ingudam, S.; Reed, S.; Gehring, A.; Jr, T.P.S.; Irwin, P. Study on the mechanism of antibacterial action of magnesium oxide nanoparticles against foodborne pathogens. J. Nanobiotechnol. 2016, 14, 54. [Google Scholar] [CrossRef]
- Liu, M.; Zhang, W.; Chen, Z.; Ding, Y.; Sun, B.; Wang, H.; Mo, X.; Wu, J. Mechanisms of magnesium oxide-incorporated electrospun membrane modulating inflammation and accelerating wound healing. J. Biomed. Mater. Res. Part A 2022, 111, 132–151. [Google Scholar] [CrossRef]
- Nguyen, N.T.; Grelling, N.; Wetteland, C.L.; Rosario, R. Antimicrobial Activities and Mechanisms of Magnesium Oxide Nanoparticles (nMgO) against Pathogenic Bacteria, Yeasts, and Biofilms. Sci. Rep. 2018, 8, 16260. [Google Scholar] [CrossRef]
- Wahid, F.; Zhong, C.; Wang, H.S.; Hu, X.H.; Chu, L.Q. Recent advances in antimicrobial hydrogels containing metal ions and metals/metal oxide nanoparticles. Polymers 2017, 9, 636. [Google Scholar] [CrossRef] [PubMed]
- Lin, J.; Nguyen, N.Y.T.; Zhang, C.; Ha, A.; Liu, H.H. Antimicrobial Properties of MgO Nanostructures on Magnesium Substrates. ACS Omega 2020, 5, 24613–24627. [Google Scholar] [CrossRef] [PubMed]
- Hayat, S.; Muzammil1, S.; Rasool1, M.H.; Nisar, Z.; Hussain, S.Z.; Sabri, A.N.; Jamil, S. In vitro antibio film and anti-adhesion effects of magnesium oxide nanoparticles against antibiotic resistant bacteria. Microbiol. Immunol. 2018, 62, 211–220. [Google Scholar] [CrossRef] [PubMed]
- Wasfi, R.; Hamed, S.M.; Amer, M.A.; Fahmy, L.I. Proteus mirabilis Biofilm: Development and Therapeutic Strategies. Front. Cell. Infect. Microbiol. 2020, 10, 414. [Google Scholar] [CrossRef] [PubMed]
- Cleetus, C.M.; Alvarez Primo, F.; Fregoso, G.; Lalitha Raveendran, N.; Noveron, J.C.; Spencer, C.T.; Ramana, C.V.; Joddar, B. Alginate hydrogels with embedded zno nanoparticles for wound healing therapy. Int. J. Nanomed. 2020, 15, 5097–5111. [Google Scholar] [CrossRef]
- Shu, G.; Xu, D.; Xie, S.; Chang, L.-J.; Liu, X.; Yang, J.; Li, Y.; Wang, X. The antioxidant, antibacterial, and infected wound healing effects of ZnO quantum dots-chitosan biocomposite. Appl. Surf. Sci. 2023, 611, 155727. [Google Scholar] [CrossRef]
- Rashedi, S.M.; Khajavi, R.; Rashidi, A.; Rahimi, M.K.; Bahador, A. Novel PLA/ZnO nanofibrous nanocomposite loaded with tranexamic acid as an effective wound dressing: In vitro and in vivo assessment. Iran J. Biotechnol. 2021, 19, 38–47. [Google Scholar]
- Luo, Z.; Liu, J.; Lin, H.; Ren, X.; Tian, H.; Liang, Y.; Wang, W.; Wang, Y.; Yin, M.; Huang, Y.; et al. In situ fabrication of nano zno/bcm biocomposite based on ma modified bacterial cellulose membrane for antibacterial and wound healing. Int. J. Nanomed. 2020, 15, 1–15. [Google Scholar] [CrossRef]
- Rayyif, S.M.I.; Mohammed, H.B.; Curuțiu, C.; Bîrcă, A.C.; Grumezescu, A.M.; Vasile, B.Ș.; Dițu, L.M.; Lazăr, V.; Chifiriuc, M.C.; Mihăescu, G.; et al. Zno nanoparticles-modified dressings to inhibit wound pathogens. Materials 2021, 14, 3084. [Google Scholar] [CrossRef]
- Sun, L.; Han, J.; Liu, Z.; Wei, S.; Su, X.; Zhang, G. The facile fabrication of wound compatible anti-microbial nanoparticles encapsulated Collagenous Chitosan matrices for effective inhibition of poly-microbial infections and wound repairing in burn injury care: Exhaustive in vivo evaluations. J. Photochem. Photobiol. B Biol. 2019, 197, 111539. [Google Scholar] [CrossRef]
- Loera-Valencia, R.; Neira, R.E.; Urbina, B.P.; Camacho, A.; Galindo, R.B. Evaluation of the therapeutic efficacy of dressings with ZnO nanoparticles in the treatment of diabetic foot ulcers. Biomed. Pharmacother. 2022, 155, 113708. [Google Scholar] [CrossRef] [PubMed]
- Hu, Q.; Nie, Y.; Xiang, J.; Xie, J.; Si, H.; Li, D.; Zhang, S.; Li, M.; Huang, S. Injectable sodium alginate hydrogel loaded with plant polyphenol-functionalized silver nanoparticles for bacteria-infected wound healing. Int. J. Biol. Macromol. 2023, 234, 123691. [Google Scholar] [CrossRef]
- Zhou, L.; Zhao, X.; Li, M.; Yan, L.; Lu, Y.; Jiang, C.; Liu, Y.; Pan, Z.; Shi, J. Antibacterial and wound healing–promoting effect of sponge-like chitosan-loaded silver nanoparticles biosynthesized by iturin. Int. J. Biol. Macromol. 2021, 181, 1183–1195. [Google Scholar] [CrossRef] [PubMed]
- Huang, L.; Li, W.; Guo, M.; Huang, Z.; Chen, Y.; Dong, X.; Li, Y.; Zhu, L. Silver doped-silica nanoparticles reinforced poly (ethylene glycol) diacrylate/hyaluronic acid hydrogel dressings for synergistically accelerating bacterial-infected wound healing. Carbohydr. Polym. 2023, 304, 120450. [Google Scholar] [CrossRef] [PubMed]
- Ma, L.; Jiang, W.; Xun, X.; Liu, M.; Han, X.; Xie, J.; Wang, M.; Zhang, Q.; Peng, Z.; Ao, H. Homogeneous silver nanoparticle loaded polydopamine/polyethyleneimine-coated bacterial cellulose nanofibers for wound dressing. Int. J. Biol. Macromol. 2023, 246, 125658. [Google Scholar] [CrossRef] [PubMed]
- Hamdy, S.M.; Danial, A.W.; Halawani, E.M.; Shoreit, A.A.M.; Hesham, A.E.L.; Gad, E.l.; Rab, S.M.F. Biofabrication strategy of silver-nanodrug conjugated polyhydroxybutyrate degrading probiotic and its application as a novel wound dressing. Int. J. Biol. Macromol. 2023, 250, 126219. [Google Scholar] [CrossRef]
- Jiang, M.; Li, S.; Ming, P.; Guo, Y.; Yuan, L.; Jiang, X.; Liu, Y.; Chen, J.; Xia, D.; He, Y.; et al. Rational design of porous structure-based sodium alginate/chitosan sponges loaded with green synthesized hybrid antibacterial agents for infected wound healing. Int. J. Biol. Macromol. 2023, 237, 123944. [Google Scholar] [CrossRef]
- Tang, T.N.; Nguyen, T.H.A.; Tran, C.M.; Doan, V.K.; Nguyen, N.T.T.; Vu, B.T.; Dang, N.N.T.; Duong, T.T.; Pham, V.H.; Dai Tran, L.; et al. Fabrication of silver nanoparticle-containing electrospun polycaprolactone membrane coated with chitosan oligosaccharides for skin wound care. J. Sci. Adv. Mater. Devices 2023, 8, 100582. [Google Scholar] [CrossRef]
- Ohta, S.; Mitsuhashi, K.; Chandel, A.K.S.; Qi, P.; Nakamura, N.; Nakamichi, A.; Yoshida, H.; Yamaguchi, G.; Hara, Y.; Sasaki, R.; et al. Silver-loaded carboxymethyl cellulose nonwoven sheet with controlled counterions for infected wound healing. Carbohydr. Polym. 2022, 286, 119289. [Google Scholar] [CrossRef]
- Liu, C.; Ling, J.; Yang, L.Y.; Ouyang, X.K.; Wang, N. Chitosan-based carbon nitride-polydopamine-silver composite dressing with antibacterial properties for wound healing. Carbohydr. Polym. 2023, 303, 120436. [Google Scholar] [CrossRef]
- Choudhary, P.; Ramalingam, B.; Das, S.K. Rational design of antimicrobial peptide conjugated graphene-silver nanoparticle loaded chitosan wound dressing. Int. J. Biol. Macromol. 2023, 246, 125347. [Google Scholar] [CrossRef] [PubMed]
- Chu, W.; Wang, P.; Ma, Z.; Peng, L.; Guo, C.; Fu, Y.; Ding, L. Lupeol-loaded chitosan-Ag+ nanoparticle/sericin hydrogel accelerates wound healing and effectively inhibits bacterial infection. Int. J. Biol. Macromol. 2023, 243, 125310. [Google Scholar] [CrossRef] [PubMed]
- Huang, X.; Xu, L.; Yu, X.; Li, Y.; Huang, Z.; Xu, R.; Zeng, W.; Zhang, Z.; Li, W.; Deng, F. Near-infrared light-responsive multifunctional hydrogel releasing peptide-functionalized gold nanorods sequentially for diabetic wound healing. J. Colloid Interface Sci. 2023, 639, 369–384. [Google Scholar] [CrossRef] [PubMed]
- Yasser, A.; Nor, H.; Katas, H.; Mohamad, N.; Busra, M. Dual action gels containing DsiRNA loaded gold nanoparticles: Augmenting diabetic wound healing by promoting angiogenesis and inhibiting infection. Eur. J. Pharm. Biopharm. 2021, 169, 78–90. [Google Scholar]
- Raghuwanshi, N.; Kumari, P.; Srivastava, A.K.; Vashisth, P.; Yadav, T.C.; Prasad, R.; Pruthi, V. Synergistic effects of Woodfordia fruticosa gold nanoparticles in preventing microbial adhesion and accelerating wound healing in Wistar albino rats in vivo. Mater. Sci. Eng. C 2017, 80, 252–262. [Google Scholar] [CrossRef] [PubMed]
- Xu, X.; Chao, Y.; Ma, X.; Zhang, H.; Chen, J. A photothermally antibacterial Au@Halloysite nanotubes/lignin composite hydrogel for promoting wound healing. Int. J. Biol. Macromol. 2023, 258, 128704. [Google Scholar] [CrossRef]
- Bhattacharya, P.; Kundu, M.; Das, S.; Verma, Y. Acceleration of wound healing By PVA-PEG-MgO nanocomposite hydrogel with human epidermal growth factor. Mater. Today Commun. 2023, 37, 107051. [Google Scholar] [CrossRef]
- Liu, M.; Wang, X.; Li, H.; Xia, C.; Liu, Z.; Liu, J.; Yin, A.; Lou, X.; Wang, H.; Mo, X.-M.; et al. Magnesium oxide-incorporated electrospun membranes inhibit bacterial infections and promote the healing process of infected wounds. J. Mater. Chem. B 2021, 9, 3727–3744. [Google Scholar] [CrossRef]
- Liu, M.; Wang, R.; Liu, J.; Zhang, W.; Liu, Z.; Lou, X.; Nie, H.; Wang, H.; Mo, X.; Abd-Elhamid, A.I.; et al. Incorporation of magnesium oxide nanoparticles into electrospun membranes improves pro-angiogenic activity and promotes diabetic wound healing. Biomater. Adv. 2022, 133, 112609. [Google Scholar] [CrossRef]
- Eivazzadeh-Keihan, R.; Khalili, F.; Khosropour, N.; Aliabadi, H.A.M.; Radinekiyan, F.; Sukhtezari, S.; Maleki, A.; Madanchi, H.; Hamblin, M.R.; Mahdavi, M.; et al. Hybrid Bionanocomposite Containing Magnesium Hydroxide Nanoparticles Embedded in a Carboxymethyl Cellulose Hydrogel Plus Silk Fibroin as a Scaffold for Wound Dressing Applications. ACS Appl. Mater. Interfaces 2021, 13, 33840–33849. [Google Scholar] [CrossRef]
- Nqoro, X.; Adeyemi, S.A.; Ubanako, P.; Ndinteh, D.T.; Kumar, P.; Choonara, Y.E.; Aderibigbe, B.A. A Topical Alginate-Based Wound Gel Fixated with Metal-Based Nanoparticles and Tranexamic Acid as a Hemostatic Wound Healing System. Bionanoscience 2023, 13, 2400–2417. [Google Scholar] [CrossRef]
- Sukumaran, S.A.; Kalimuthu, B.; Selvamurugan, N.; Mani, P. Wound dressings based on chitosan/gelatin/MgO composite films. Int. J. Polym. Mater. Polym. Biomater. 2021, 71, 1252–1261. [Google Scholar] [CrossRef]
- Saravanakumar, K.; Sathiyaseelan, A.; Zhang, X.; Choi, M.; Wang, H. Bimetallic (Ag and MgO) nanoparticles, Aloe vera extracts loaded xanthan gum nanocomposite for enhanced antibacterial and in-vitro wound healing activity. Int. J. Biol. Macromol. 2023, 242, 124813. [Google Scholar] [CrossRef]
- Gouda, M.; Habes, H.; El-lateef, H.M.A. Hyaluronic acid/cellulose acetate polymeric mixture containing binary metal oxide nano- hybrid as low biodegradable wound dressing. J. Mater. Res. Technol. 2023, 26, 7925–7935. [Google Scholar] [CrossRef]
- Arumugam, M.; Murugesan, B.; Balasekar, P.; Cai, Y.; Mahalingam, S. Silk fibroin and gelatin composite nanofiber combined with silver and gold nanoparticles for wound healing accelerated by reducing the inflammatory response. Process. Biochem. 2023, 134, 1–16. [Google Scholar] [CrossRef]
- Bagheri, M.; Validi, M.; Gholipour, A.; Makvandi, P.; Sharifi, E. Chitosan nanofiber biocomposites for potential wound healing applications: Antioxidant activity with synergic antibacterial effect. Bioeng. Transl. Med. 2022, 7, e10254. [Google Scholar] [CrossRef] [PubMed]
- Lu, Z.; Gao, J.; He, Q.; Wu, J.; Liang, D.; Yang, H.; Chen, R. Enhanced antibacterial and wound healing activities of microporous chitosan-Ag/ZnO composite dressing. Carbohydr. Polym. 2017, 156, 460–469. [Google Scholar] [CrossRef]
- Huang, B.; Liu, X.; Li, Z.; Zheng, Y.; Yeung, K.W.K.; Cui, Z.; Liang, Y.; Zhu, S.; Wu, S. Rapid bacteria capturing and killing by AgNPs/N-CD@ZnO hybrids strengthened photo-responsive xerogel for rapid healing of bacteria-infected wounds. Chem. Eng. J. 2021, 4, 128805. [Google Scholar] [CrossRef]
- Kantipudi, S.; Sunkara, J.R.; Rallabhandi, M.; Thonangi, C.V.; Cholla, R.D.; Kollu, P.; Parvathaneni, M.K.; Pammi, S.V.N. Enhanced wound healing activity of Ag–ZnO composite NPs in Wistar Albino rats. IET Nanobiotechnol. 2018, 12, 473–478. [Google Scholar] [CrossRef]













| Wound Area | Healing Time | Bioactive Dressing | NPs | Role in Wound Healing | Ref. |
|---|---|---|---|---|---|
| - | 16 days | Bandages | ZnO-NPs | Antibacterial efficacy, cytocompatibility, controlled drug release, promote wound healing. | [59] |
| 8 mm | 14 days | Biocomposites | ZnO-NPs | Concentration-dependent antibacterial activity, antioxidant, antibiofilm effect, and wound healing. | [79] |
| 2 × 2.5 cm | 14 days | Nanofibers | ZnO-NPs | Antibacterial (E. coli and S. aureus), cytocompatibility, synergistic wound healing effect, collagen deposition and re-epithelialization. | [80] |
| 6 mm | 14 days | Membranes | ZnO-NPs | Antibacterial, biocompatible, wound healing effects, and reduce inflammatory cells. | [81] |
| 7 mm | 21 days | Nanofibers | ZnO-NPs | Antibacterial efficacy, and wound healing, promoted complete re-epithelialization, much denser packed keratinocytes and deposition of collagen type I and III. | [83] |
| - | 10 weeks | Bandages | ZnO-NPs | Promote wound healing of type 2 diabetic patients and antagonizing bacterial growth. | [84] |
| - | 48 h | AgNPs | Promoted in vitro upregulation of growth factors (VEGF and PDGF), crucial in wound healing processes, biocompatible. | [60] | |
| 1 cm | 12 days | Hydrogels | AgNPs | Exhibited microbial inhibition, cell viability, and wound healing with intact epidermis, accumulation of keratinocytes, lower levels of pro-inflammatory factors, IL-1β, IL-6, TNF-α, and a complete re-epithelialization. | [63] |
| 1.2 cm | 14 days | Hydrogels | AgNPs | Antimicrobial activity, biofilm degradation, high swelling ability, sustained drug release, improve tissue regeneration, and lowers levels of neutrophils and inflammatory cells such as TNF-α and IL-6. | [85] |
| 7 mm | 16 days | Sponges | AgNPs | Microbial inhibition, cytocompatibility, promoted rapid tissue regeneration with visible hair follicles. | [86] |
| 7 mm | 12 days | Hydrogels | AgNPs | Antimicrobial activity, sustained drug release, biocompatibility, promoted wound healing, and displayed reduced expression of inflammatory cells (IL-1β and IL-6) | [87] |
| 10 mm | 12 days | Nanofibers | AgNPs | Bacterial growth inhibition, cytocompatibility, displayed progressive wound healing, and decreased expression of TNF-α and IL-1β cells at the wound site. | [88] |
| 10 mm | 12 days | Sponges | AgNPs | Antibacterial efficacy, high swelling properties, biocompatibility, haemocompatibility, rapid wound closure, and improved epithelial regeneration, higher expression of CD31, and lower levels of inflammatory cells (TNF-α). | [90] |
| 1 cm | 13 days | Nanofibers | AgNPs | Synergistic antibacterial effect, biocompatible, and improves tissue regeneration. | [91] |
| 12 mm | 25 days | Nonwoven sheets | AgNPs | Inhibits bacterial growth, sustained release kinetics, cytocompatibility, and promotes wound healing. | [92] |
| 8 mm | 14 days | Composite films | AgNPs | Antioxidant activity, haemocompatibility, biocompatibility, induce wound reduction, and promotes higher degree of re-epithelialization with hair follicles and glands visible, and decreased inflammatory cells. | [93] |
| 2 × 2 cm | 14 days | Hydrogels | AgNPs | Exhibit high bacterial killing efficiency, cell viability, and complete wound healing with thick epidermis tissue formed. | [94] |
| 6 mm | 7 days | hydrogels | Au-NPs | Promote rapid wound closure, antibacterial efficacy, haemocompatible, and biocompatible. | [68] |
| 10 mm | 14 days | hydrogels | Au-NPs | Antimicrobial, upregulated focal adhesion kinase (FAK), fibroblast growth factor (bFGF), CD31, kinase domain receptor (KDR), and neuropilin-1 (NRP1. | [96] |
| 10 mm | 14 days | Gels | Au-NPs | Promote rapid healing of diabetic rats, promote rapid blood vessel density, vascular endothelial growth factors (VEGF), VEGF-A levels, CD-31 expression, and reduced number of inflammatory cells, antibacterial efficacy. | [97] |
| - | 12 days | Gels | Au-NPs | Antimicrobial activity, biofilm inhibition and biofilm eradication, wound healing of infected wounds. | [98] |
| 14 days | Hydrogels | Au-NPs | High bacterial killing efficacy, haemocompatible, decreased inflammatory cells, formation of epidermis, and granulation tissue. | [99] | |
| 10 mm | 14 days | Nanofibers | MgO-NPs | Reduced the expression of inflammatory cytokine interleukin 1-alpha (IL-1α), upregulate collagen production, antimicrobial, and biocompatible. | [72] |
| 1 cm | 2 weeks | hydrogels | MgO-NPs | Antibacterial efficacy, no-toxic, promote cell proliferation, and accelerated wound healing. | [100] |
| 7 mm | 14 days | Nanofibers | MgO-NPs | Exhibited antibacterial efficacy, cell safety, showed improved hair follicles, blood vessels, mature epidermis, and organized fibroblast. | [101] |
| 10 mm | 1 week | Nanofibers | MgO-NPs | Promoted healthy blood vessel and formation, reduced inflammation, of granulation tissue, upregulated M1 to M2 switch of macrophages. | [102] |
| 12 days | Hydrogels | Mg(OH)2-NPs | Haemocompatible, biocompatibility and constrained biofilm formation. | [103] | |
| 72 h | topical gels | MgO-NPs | Promoted rapid clot formation, cell viability of HaCaT cells, high antibacterial activity, and in vitro wound healing. | [104] | |
| 12 h | films | MgO-NPs | Biodegradable and biocompatible high antibacterial activity. Promoted in vitro wound healing | [105] | |
| 48 h | Nanocomposites | Exhibited antibacterial inhibition, non-toxicity, and in vitro wound healing. | [106] | ||
| 21 days | Nanofibers | AgNPs & Au-NPs | Reducing inflammatory response, exhibited cell viability and bacterial inhibition, promoted wound healing of Sprague-Dawley rats. | [108] | |
| 24 h | Nanofibers | AgNPs & ZnO-NPs | Exhibited antibacterial efficacy, high fibroblast cells survival rate, antioxidant activity, and in vitro wound scratch healing. | [109] | |
| 7 mm | 7 days | Composites | AgNPs & ZnO-NPs | Displayed high antimicrobial effect, improved cell viability of L02 cells, tissue regeneration with packed keratinocytes and an organized granulation tissue. | [110] |
| 12 mm | 10 days | Xerogels | AgNPs & ZnO-NPs | Showed high bacterial killing effect by generation of ROS, high cell viability, promotes wound reduction, and displayed less inflammatory cells and normal tissue. | [111] |
| 4 cm | 10 days | Composite gels | AgNPs & ZnO-NPs | Biocompatible, and promotes raped wound healing. | [112] |
Disclaimer/Publisher’s Note: The statements, opinions and data contained in all publications are solely those of the individual author(s) and contributor(s) and not of MDPI and/or the editor(s). MDPI and/or the editor(s) disclaim responsibility for any injury to people or property resulting from any ideas, methods, instructions or products referred to in the content. |
© 2024 by the authors. Licensee MDPI, Basel, Switzerland. This article is an open access article distributed under the terms and conditions of the Creative Commons Attribution (CC BY) license (https://creativecommons.org/licenses/by/4.0/).
Share and Cite
Nqoro, X.; Taziwa, R. Polymer-Based Functional Materials Loaded with Metal-Based Nanoparticles as Potential Scaffolds for the Management of Infected Wounds. Pharmaceutics 2024, 16, 155. https://doi.org/10.3390/pharmaceutics16020155
Nqoro X, Taziwa R. Polymer-Based Functional Materials Loaded with Metal-Based Nanoparticles as Potential Scaffolds for the Management of Infected Wounds. Pharmaceutics. 2024; 16(2):155. https://doi.org/10.3390/pharmaceutics16020155
Chicago/Turabian StyleNqoro, Xhamla, and Raymond Taziwa. 2024. "Polymer-Based Functional Materials Loaded with Metal-Based Nanoparticles as Potential Scaffolds for the Management of Infected Wounds" Pharmaceutics 16, no. 2: 155. https://doi.org/10.3390/pharmaceutics16020155
APA StyleNqoro, X., & Taziwa, R. (2024). Polymer-Based Functional Materials Loaded with Metal-Based Nanoparticles as Potential Scaffolds for the Management of Infected Wounds. Pharmaceutics, 16(2), 155. https://doi.org/10.3390/pharmaceutics16020155
