C118P Suppresses Gastric Cancer Growth via Promoting Autophagy–Lysosomal Degradation of RAB1A
Abstract
1. Introduction
2. Materials and Methods
2.1. Chemicals and Reagents
2.2. Cell Culture
2.3. Cell Viability Assay
2.4. Colony Formation Assay
2.5. EdU Cell Proliferation Assay
2.6. Cell Cycle Analysis
2.7. Cell Apoptosis Analysis
2.8. Molecular Docking
2.9. Microscale Thermophoresis (MST) Analysis
2.10. Immunoblotting Assay
2.11. Cellular Thermal Shift Assay
2.12. Quantitative Real-Time PCR (RT-qPCR)
2.13. siRNA and Plasmids
2.14. MDC Staining Assay
2.15. Immunofluorescence Assay
2.16. Xenograft Mouse Model of Gastric Cancer
2.17. Hematoxylin–Eosin (H&E) Staining
2.18. Immunohistochemical Analysis
2.19. Statistical Analysis
3. Results
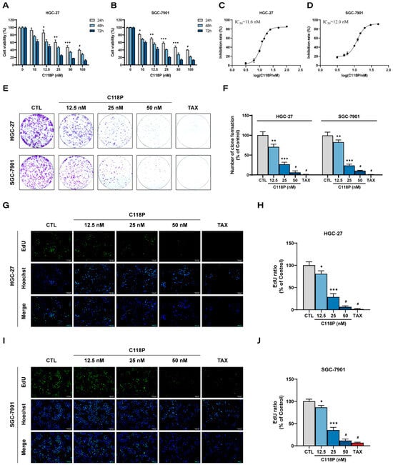
3.1. C118P Suppresses the Proliferation of GC Cells
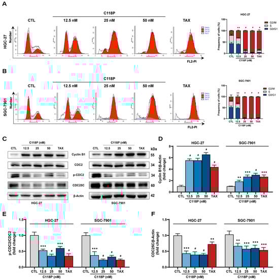
3.2. C118P Induces G2/M Cell Cycle Arrest in GC Cells
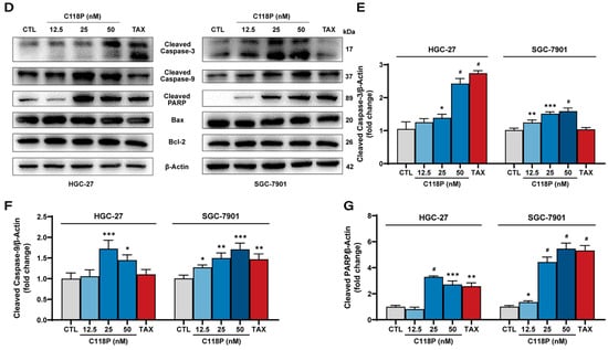
3.3. C118P Induces Apoptosis in GC Cells
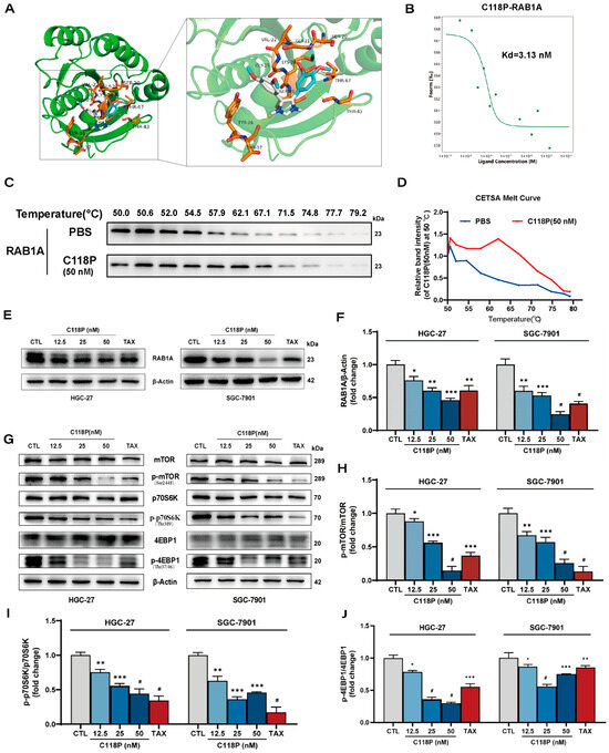
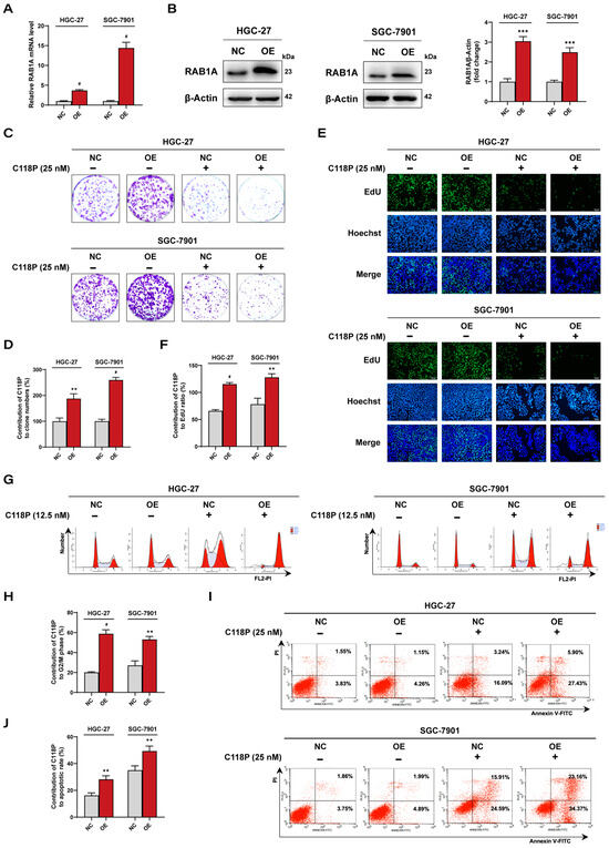
3.4. C118P Inhibits GC Cells’ Growth via Targeting RAB1A
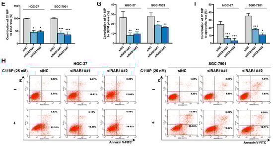
3.5. Knockdown of RAB1A Attenuates Anti-GC Effect of C118P
3.6. Overexpression of RAB1A Sensitizes GC Cells to C118P Treatment
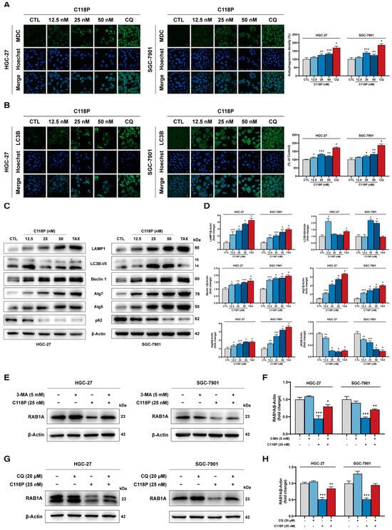
3.7. C118P Promotes Autophagic–Lysosomal Degradation of RAB1A in GC Cells
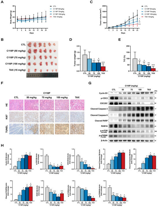
3.8. C118P Exhibits an Anti-GC Effect In Vivo
4. Discussion
Supplementary Materials
Author Contributions
Funding
Institutional Review Board Statement
Informed Consent Statement
Data Availability Statement
Conflicts of Interest
References
- Bray, F.; Laversanne, M.; Sung, H.; Ferlay, J.; Siegel, R.L.; Soerjomataram, I.; Jemal, A. Global cancer statistics 2022: GLOBOCAN estimates of incidence and mortality worldwide for 36 cancers in 185 countries. CA Cancer J. Clin. 2024, 74, 229–263. [Google Scholar] [CrossRef] [PubMed]
- Arnold, M.; Ferlay, J.; van Berge Henegouwen, M.I.; Soerjomataram, I. Global burden of oesophageal and gastric cancer by histology and subsite in 2018. Gut 2020, 69, 1564–1571. [Google Scholar] [CrossRef] [PubMed]
- Katai, H.; Ishikawa, T.; Akazawa, K.; Isobe, Y.; Miyashiro, I.; Oda, I.; Tsujitani, S.; Ono, H.; Tanabe, S.; Fukagawa, T.; et al. Five-year survival analysis of surgically resected gastric cancer cases in Japan: A retrospective analysis of more than 100,000 patients from the nationwide registry of the Japanese Gastric Cancer Association (2001–2007). Gastric Cancer 2018, 21, 144–154. [Google Scholar] [CrossRef]
- Carrasco-Garcia, E.; Garcia-Puga, M.; Arevalo, S.; Matheu, A. Towards precision medicine: Linking genetic and cellular heterogeneity in gastric cancer. Ther. Adv. Med. Oncol. 2018, 10, 1758835918794628. [Google Scholar] [CrossRef]
- Smyth, E.C.; Nilsson, M.; Grabsch, H.I.; van Grieken, N.C.T.; Lordick, F. Gastric cancer. Lancet 2020, 396, 635–648. [Google Scholar] [CrossRef]
- Seeneevassen, L.; Bessede, E.; Megraud, F.; Lehours, P.; Dubus, P.; Varon, C. Gastric Cancer: Advances in Carcinogenesis Research and New Therapeutic Strategies. Int. J. Mol. Sci. 2021, 22, 3418. [Google Scholar] [CrossRef] [PubMed]
- Zhao, Q.; Cao, L.; Guan, L.; Bie, L.; Wang, S.; Xie, B.; Chen, X.; Shen, X.; Cao, F. Immunotherapy for gastric cancer: Dilemmas and prospect. Brief. Funct. Genom. 2019, 18, 107–112. [Google Scholar] [CrossRef] [PubMed]
- Xie, J.; Fu, L.; Jin, L. Immunotherapy of gastric cancer: Past, future perspective and challenges. Pathol. Res. Pract. 2021, 218, 153322. [Google Scholar] [CrossRef]
- Patel, T.H.; Cecchini, M. Targeted Therapies in Advanced Gastric Cancer. Curr. Treat. Options Oncol. 2020, 21, 70. [Google Scholar] [CrossRef]
- Cristescu, R.; Lee, J.; Nebozhyn, M.; Kim, K.M.; Ting, J.C.; Wong, S.S.; Liu, J.; Yue, Y.G.; Wang, J.; Yu, K.; et al. Molecular analysis of gastric cancer identifies subtypes associated with distinct clinical outcomes. Nat. Med. 2015, 21, 449–456. [Google Scholar] [CrossRef]
- Guo, J.; Yu, W.; Su, H.; Pang, X. Genomic landscape of gastric cancer: Molecular classification and potential targets. Sci. China Life Sci. 2017, 60, 126–137. [Google Scholar] [CrossRef][Green Version]
- Ali, B.R.; Wasmeier, C.; Lamoreux, L.; Strom, M.; Seabra, M.C. Multiple regions contribute to membrane targeting of Rab GTPases. J. Cell Sci. 2004, 117, 6401–6412. [Google Scholar] [CrossRef]
- Jin, M.; Saucan, L.; Farquhar, M.G.; Palade, G.E. Rab1a and multiple other Rab proteins are associated with the transcytotic pathway in rat liver. J. Biol. Chem. 1996, 271, 30105–30113. [Google Scholar] [CrossRef] [PubMed]
- Mukhopadhyay, A.; Nieves, E.; Che, F.Y.; Wang, J.; Jin, L.; Murray, J.W.; Gordon, K.; Angeletti, R.H.; Wolkoff, A.W. Proteomic analysis of endocytic vesicles: Rab1a regulates motility of early endocytic vesicles. J. Cell Sci. 2011, 124, 765–775. [Google Scholar] [CrossRef] [PubMed]
- Yang, X.Z.; Li, X.X.; Zhang, Y.J.; Rodriguez-Rodriguez, L.; Xiang, M.Q.; Wang, H.Y.; Zheng, X.F. Rab1 in cell signaling, cancer and other diseases. Oncogene 2016, 35, 5699–5704. [Google Scholar] [CrossRef] [PubMed]
- Wu, G.; Yussman, M.G.; Barrett, T.J.; Hahn, H.S.; Osinska, H.; Hilliard, G.M.; Wang, X.; Toyokawa, T.; Yatani, A.; Lynch, R.A.; et al. Increased myocardial Rab GTPase expression: A consequence and cause of cardiomyopathy. Circ. Res. 2001, 89, 1130–1137. [Google Scholar] [CrossRef]
- Park, J.S.; Heo, J.S.; Chang, H.S.; Choi, I.S.; Kim, M.K.; Lee, J.U.; Park, B.L.; Shin, H.D.; Park, C.S. Association analysis of member RAS oncogene family gene polymorphisms with aspirin intolerance in asthmatic patients. DNA Cell Biol. 2014, 33, 155–161. [Google Scholar] [CrossRef]
- Zhang, Y.; Wang, L.; Lv, Y.; Jiang, C.; Wu, G.; Dull, R.O.; Minshall, R.D.; Malik, A.B.; Hu, G. The GTPase Rab1 Is Required for NLRP3 Inflammasome Activation and Inflammatory Lung Injury. J. Immunol. 2019, 202, 194–206. [Google Scholar] [CrossRef] [PubMed]
- Shao, X.; Cheng, Z.; Xu, M.; Tan, Z.; Gao, L.; Wang, J.; Zhou, C. Pooled analysis of prognostic value and clinical significance of Rab1A expression in human solid tumors. Medicine 2019, 98, e18370. [Google Scholar] [CrossRef]
- Wang, X.; Liu, F.; Qin, X.; Huang, T.; Huang, B.; Zhang, Y.; Jiang, B. Expression of Rab1A is upregulated in human lung cancer and associated with tumor size and T stage. Aging 2016, 8, 2790–2798. [Google Scholar] [CrossRef] [PubMed]
- Wang, Z.K.; Cheng, Z.W.; Chen, S.J.; Zhu, X.G.; Gu, Y.P.; Yang, X.D.; Sun, L.; Liu, W.T.; Zhang, Y.J.; Yuan, J.F.; et al. Aberrant expression of Rab1A and its prognostic significance in human colorectal cancer. Eur. Rev. Med. Pharmacol. Sci. 2018, 22, 4509–4517. [Google Scholar] [CrossRef] [PubMed]
- Hou, P.; Kang, Y.; Luo, J. Hypoxia-mediated miR-212-3p downregulation enhances progression of intrahepatic cholangiocarcinoma through upregulation of Rab1a. Cancer Biol. Ther. 2018, 19, 984–993. [Google Scholar] [CrossRef]
- Xu, B.; Huang, C.; Yang, X.; Li, X.; Li, L.; Ding, Y. Significance and prognostic role of human epidermal growth factor receptor 2 and RAB1A expression in gastric cancer. Oncol. Lett. 2018, 15, 5185–5192. [Google Scholar] [CrossRef]
- Su, H.; Li, T.; Li, C.; Liu, X.; Ling, H.; Li, X. Expression of Rab1A in bladder cancer and its clinical implications. Exp. Ther. Med. 2020, 20, 44. [Google Scholar] [CrossRef]
- Thomas, J.D.; Zhang, Y.-J.; Wei, Y.-H.; Cho, J.-H.; Morris, L.E.; Wang, H.-Y.; Zheng, X.F.S. Rab1A Is an mTORC1 Activator and a Colorectal Oncogene. Cancer Cell 2014, 26, 754–769. [Google Scholar] [CrossRef]
- Zhang, C.Z.; Cao, Y.; Fu, J.; Yun, J.P.; Zhang, M.F. miR-634 exhibits anti-tumor activities toward hepatocellular carcinoma via Rab1A and DHX33. Mol. Oncol. 2016, 10, 1532–1541. [Google Scholar] [CrossRef] [PubMed]
- Zhang, W.; Xu, J.; Wang, K.; Tang, X.; He, J. miR1393p suppresses the invasion and migration properties of breast cancer cells by targeting RAB1A. Oncol. Rep. 2019, 42, 1699–1708. [Google Scholar] [CrossRef]
- Wang, J.; Xing, H.; Nikzad, A.A.; Liu, B.; Zhang, Y.; Li, S.; Zhang, E.; Jia, Z. Long Noncoding RNA MNX1 antisense RNA 1 Exerts Oncogenic Functions in Bladder Cancer by Regulating miR-218-5p/RAB1A Axis. J. Pharmacol. Exp. Ther. 2020, 372, 237–247. [Google Scholar] [CrossRef]
- Pei, F.L.; Cao, M.Z.; Li, Y.F. Circ_0000218 plays a carcinogenic role in colorectal cancer progression by regulating miR-139-3p/RAB1A axis. J. Biochem. 2020, 167, 55–65. [Google Scholar] [CrossRef]
- Yang, M.; Su, Y.; Wang, Z.; Du, D.; Wei, S.; Liao, Z.; Zhang, Q.; Zhao, L.; Zhang, X.; Han, L.; et al. C118P, a novel microtubule inhibitor with anti-angiogenic and vascular disrupting activities, exerts anti-tumor effects against hepatocellular carcinoma. Biochem. Pharmacol. 2021, 190, 114641. [Google Scholar] [CrossRef]
- Du, H.; Liu, Y.; Chen, X.; Yu, X.; Hou, X.; Li, H.; Zhan, M.; Lin, S.; Lu, L.; Yuan, S.; et al. DT-13 synergistically potentiates the sensitivity of gastric cancer cells to topotecan via cell cycle arrest in vitro and in vivo. Eur. J. Pharmacol. 2018, 818, 124–131. [Google Scholar] [CrossRef] [PubMed]
- Du, D.; Yuan, S.; Xiong, J. Determining the In Vitro Ligand-Target Interaction by Cellular Thermal Shift Assay and Isothermal Dose-Response Fingerprint Assay. Bio-Protocol 2024, 14, e5047. [Google Scholar] [CrossRef]
- Jia, P.; Wu, Y.; Du, H.; Yang, L.; Zhang, Z.; Ma, T.; Li, S.; Yuan, S.; Lu, L.; Zha, X. I-8, a novel inhibitor of mutant IDH1, inhibits cancer progression in vitro and in vivo. Eur. J. Pharm. Sci. 2019, 140, 105072. [Google Scholar] [CrossRef]
- Yang, Y.; Hou, N.; Wang, X.; Wang, L.; Chang, S.; He, K.; Zhao, Z.; Zhao, X.; Song, T.; Huang, C. miR-15b-5p induces endoplasmic reticulum stress and apoptosis in human hepatocellular carcinoma, both in vitro and in vivo, by suppressing Rab1A. Oncotarget 2015, 6, 16227–16238. [Google Scholar] [CrossRef] [PubMed][Green Version]
- Xu, H.; Qian, M.; Zhao, B.; Wu, C.; Maskey, N.; Song, H.; Li, D.; Song, J.; Hua, K.; Fang, L. Inhibition of RAB1A suppresses epithelial-mesenchymal transition and proliferation of triple-negative breast cancer cells. Oncol. Rep. 2017, 37, 1619–1626. [Google Scholar] [CrossRef]
- Yang, X.Z.; Chen, X.M.; Zeng, L.S.; Deng, J.; Ma, L.; Jin, C.; Wang, R.; Wang, M.H.; Wen, Y.F.; Wu, X.L.; et al. Rab1A promotes cancer metastasis and radioresistance through activating GSK-3beta/Wnt/beta-catenin signaling in nasopharyngeal carcinoma. Aging (Albany NY) 2020, 12, 20380–20395. [Google Scholar] [CrossRef] [PubMed]
- Li, Z.; Li, Y.; Jia, Y.; Ding, B.; Yu, J. Rab1A knockdown represses proliferation and promotes apoptosis in gastric cancer cells by inhibition of mTOR/p70S6K pathway. Arch. Biochem. Biophys. 2020, 685, 108352. [Google Scholar] [CrossRef] [PubMed]
- Wu, D.; Yang, B.; Chen, J.; Xiong, H.; Li, Y.; Pan, Z.; Cao, Y.; Chen, J.; Li, T.; Zhou, S.; et al. Upregulation of long non-coding RNA RAB1A-2 induces FGF1 expression worsening lung cancer prognosis. Cancer Lett. 2018, 438, 116–125. [Google Scholar] [CrossRef] [PubMed]
- Liu, X.; Fu, B.; Chen, D.; Hong, Q.; Cui, J.; Li, J.; Bai, X.; Chen, X. miR-184 and miR-150 promote renal glomerular mesangial cell aging by targeting Rab1a and Rab31. Exp. Cell Res. 2015, 336, 192–203. [Google Scholar] [CrossRef]
- Hanna, J.; Guerra-Moreno, A.; Ang, J.; Micoogullari, Y. Protein Degradation and the Pathologic Basis of Disease. Am. J. Pathol. 2019, 189, 94–103. [Google Scholar] [CrossRef] [PubMed]
- Luo, H.; Wong, J.; Wong, B. Protein degradation systems in viral myocarditis leading to dilated cardiomyopathy. Cardiovasc. Res. 2010, 85, 347–356. [Google Scholar] [CrossRef] [PubMed]
- Tanaka, M.; Mun, S.; Harada, A.; Ohkawa, Y.; Inagaki, A.; Sano, S.; Takahashi, K.; Izumi, Y.; Osada-Oka, M.; Wanibuchi, H.; et al. Hsc70 contributes to cancer cell survival by preventing Rab1A degradation under stress conditions. PLoS ONE 2014, 9, e96785. [Google Scholar] [CrossRef]
- Rybstein, M.D.; Bravo-San Pedro, J.M.; Kroemer, G.; Galluzzi, L. The autophagic network and cancer. Nat. Cell Biol. 2018, 20, 243–251. [Google Scholar] [CrossRef] [PubMed]
- Onorati, A.V.; Dyczynski, M.; Ojha, R.; Amaravadi, R.K. Targeting autophagy in cancer. Cancer 2018, 124, 3307–3318. [Google Scholar] [CrossRef] [PubMed]
- Hill, S.M.; Wrobel, L.; Rubinsztein, D.C. Post-translational modifications of Beclin 1 provide multiple strategies for autophagy regulation. Cell Death Differ. 2019, 26, 617–629. [Google Scholar] [CrossRef]
- Li, X.; He, S.; Ma, B. Autophagy and autophagy-related proteins in cancer. Mol. Cancer 2020, 19, 12. [Google Scholar] [CrossRef]
- Levine, B.; Kroemer, G. Biological Functions of Autophagy Genes: A Disease Perspective. Cell 2019, 176, 11–42. [Google Scholar] [CrossRef]
- Jeong, S.J.; Zhang, X.; Rodriguez-Velez, A.; Evans, T.D.; Razani, B. p62/SQSTM1 and Selective Autophagy in Cardiometabolic Diseases. Antioxid. Redox Signal 2019, 31, 458–471. [Google Scholar] [CrossRef] [PubMed]
- Terasawa, K.; Tomabechi, Y.; Ikeda, M.; Ehara, H.; Kukimoto-Niino, M.; Wakiyama, M.; Podyma-Inoue, K.A.; Rajapakshe, A.R.; Watabe, T.; Shirouzu, M.; et al. Lysosome-associated membrane proteins-1 and -2 (LAMP-1 and LAMP-2) assemble via distinct modes. Biochem. Biophys. Res. Commun. 2016, 479, 489–495. [Google Scholar] [CrossRef]
- Alessandrini, F.; Pezze, L.; Ciribilli, Y. LAMPs: Shedding light on cancer biology. Semin. Oncol. 2017, 44, 239–253. [Google Scholar] [CrossRef]
- Sakamoto, J.; Matsui, T.; Kodera, Y. Paclitaxel chemotherapy for the treatment of gastric cancer. Gastric Cancer 2009, 12, 69–78. [Google Scholar] [CrossRef] [PubMed]
- ALMuhizi, F.; De Las Vecillas Sanchez, L.; Gilbert, L.; Copaescu, A.M.; Isabwe, G.A.C. Premedication Protocols to Prevent Hypersensitivity Reactions to Chemotherapy: A Literature Review. Clin. Rev. Allergy Immunol. 2022, 62, 534–547. [Google Scholar] [CrossRef] [PubMed]
- Maude, S.L.; Frey, N.; Shaw, P.A.; Aplenc, R.; Barrett, D.M.; Bunin, N.J.; Chew, A.; Gonzalez, V.E.; Zheng, Z.; Lacey, S.F.; et al. Chimeric antigen receptor T cells for sustained remissions in leukemia. N. Engl. J. Med. 2014, 371, 1507–1517. [Google Scholar] [CrossRef]
- Brown, C.E.; Alizadeh, D.; Starr, R.; Weng, L.; Wagner, J.R.; Naranjo, A.; Ostberg, J.R.; Blanchard, M.S.; Kilpatrick, J.; Simpson, J.; et al. Regression of Glioblastoma after Chimeric Antigen Receptor T-Cell Ther apy. N. Engl. J. Med. 2016, 375, 2561–2569. [Google Scholar] [CrossRef]
- Deng, C.; Zhao, J.; Zhou, S.; Dong, J.; Cao, J.; Gao, J.; Bai, Y.; Deng, H. The Vascular Disrupting Agent CA4P Improves the Antitumor Efficacy of CAR-T Cells in Preclinical Models of Solid Human Tumors. Mol. Ther. 2020, 28, 75–88. [Google Scholar] [CrossRef] [PubMed]










Disclaimer/Publisher’s Note: The statements, opinions and data contained in all publications are solely those of the individual author(s) and contributor(s) and not of MDPI and/or the editor(s). MDPI and/or the editor(s) disclaim responsibility for any injury to people or property resulting from any ideas, methods, instructions or products referred to in the content. |
© 2024 by the authors. Licensee MDPI, Basel, Switzerland. This article is an open access article distributed under the terms and conditions of the Creative Commons Attribution (CC BY) license (https://creativecommons.org/licenses/by/4.0/).
Share and Cite
Wei, S.; Zhang, J.; Wu, H.; Liao, Z.; Liu, Z.; Hou, Y.; Du, D.; Jiang, J.; Sun, L.; Yuan, S.; et al. C118P Suppresses Gastric Cancer Growth via Promoting Autophagy–Lysosomal Degradation of RAB1A. Pharmaceutics 2024, 16, 1620. https://doi.org/10.3390/pharmaceutics16121620
Wei S, Zhang J, Wu H, Liao Z, Liu Z, Hou Y, Du D, Jiang J, Sun L, Yuan S, et al. C118P Suppresses Gastric Cancer Growth via Promoting Autophagy–Lysosomal Degradation of RAB1A. Pharmaceutics. 2024; 16(12):1620. https://doi.org/10.3390/pharmaceutics16121620
Chicago/Turabian StyleWei, Shihui, Jing Zhang, Hai Wu, Zhengguang Liao, Zhengrui Liu, Yuhang Hou, Danyu Du, Jingwei Jiang, Li Sun, Shengtao Yuan, and et al. 2024. "C118P Suppresses Gastric Cancer Growth via Promoting Autophagy–Lysosomal Degradation of RAB1A" Pharmaceutics 16, no. 12: 1620. https://doi.org/10.3390/pharmaceutics16121620
APA StyleWei, S., Zhang, J., Wu, H., Liao, Z., Liu, Z., Hou, Y., Du, D., Jiang, J., Sun, L., Yuan, S., & Yang, M. (2024). C118P Suppresses Gastric Cancer Growth via Promoting Autophagy–Lysosomal Degradation of RAB1A. Pharmaceutics, 16(12), 1620. https://doi.org/10.3390/pharmaceutics16121620

