A Zeolitic Imidazolate Framework-Based Antimicrobial Peptide Delivery System with Enhanced Anticancer Activity and Low Systemic Toxicity
Abstract
1. Introduction
2. Materials and Methods
2.1. Materials and Reagents
2.2. Preparation of ZIF-8
2.3. Preparation of CEC@ZIF-8
2.4. Transmission Electron Microscopy Characterization
2.5. Scanning Electron Microscopy Characterization
2.6. X Powder Diffraction Measurement
2.7. Particle Size and Zeta Potential Detection
2.8. Thermogravimetric Analysis
2.9. Infrared Spectroscopic Analysis
2.10. Determination of CEC@ZIF-8 NPs Loading and Encapsulation Rates
2.11. CEC@ZIF-8 Nanoparticle Release Experiment
2.12. Hemolysis
2.13. Cell Viability Assay
2.14. Cell Uptake Efficiency In Vitro
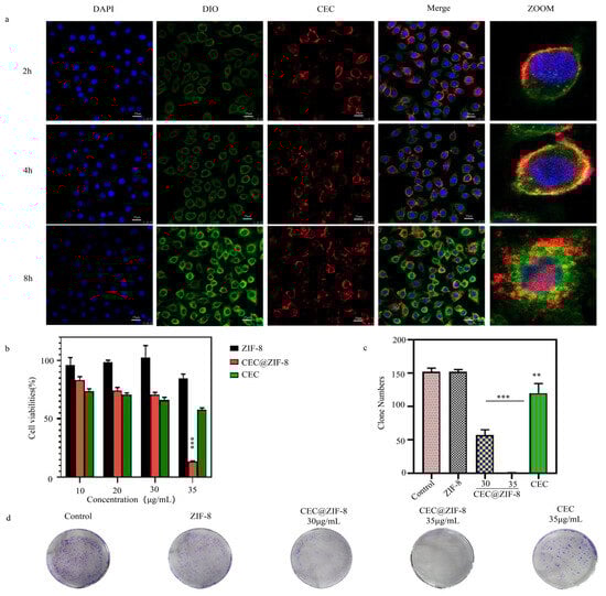
2.15. Clone Formation Assay
2.16. Detection of Apoptosis
2.17. Detection of Cell Cycle
2.18. Detection of Intracellular Reactive Oxygen Species (ROS)
2.19. Detection of Mitochondrial Membrane Potential (Δψm)
2.20. Animals and Ethics Statement
2.21. In Vivo Tumor Study
2.22. Histopathological Examination
2.23. Detection of Blood Biochemical Indexes After Tumor Treatment in Mice
2.24. Statistics
3. Results
3.1. Construction of CEC@ZIF-8
3.2. Characterization of CEC@ZIF-8
3.3. Release of CEC@ZIF-8 In Vitro
3.4. Intracellular Uptake and Distribution of CEC@ZIF-8
3.5. In Vitro Cytotoxicity Evaluation
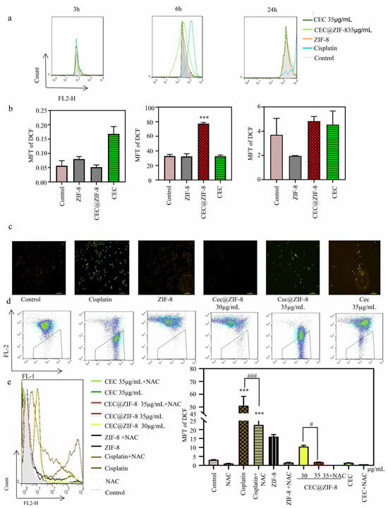
3.6. Mechanism Exploration of CEC@ZIF-8
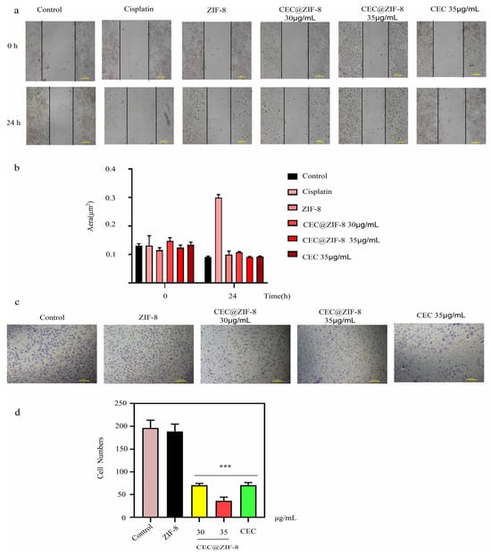
3.7. Mechanism Verification of CEC@ZIF-8 In Vitro
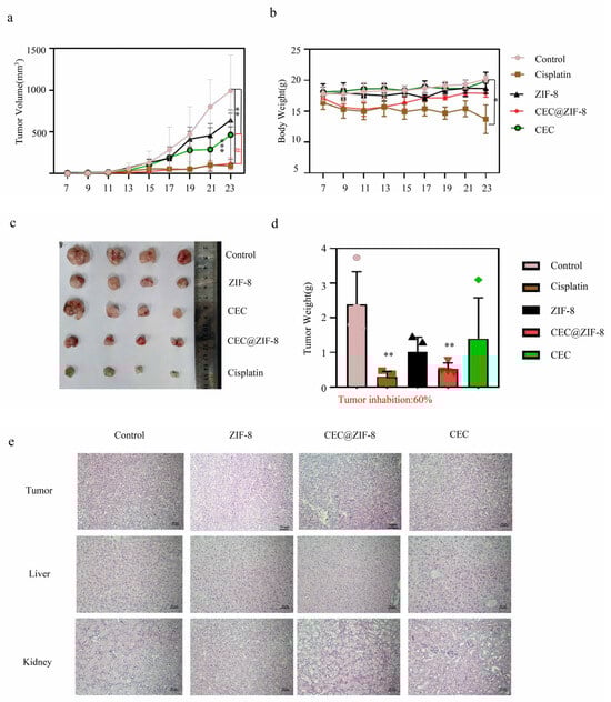
3.8. Mechanism Verification of CEC@ZIF-8 In Vivo
4. Discussion
5. Conclusions
Supplementary Materials
Author Contributions
Funding
Institutional Review Board Statement
Informed Consent Statement
Data Availability Statement
Conflicts of Interest
References
- Siegel, R.L.; Miller, K.D.; Wagle, N.S.; Jemal, A. Cancer statistics, 2023. CA Cancer J. Clin. 2023, 73, 17–48. [Google Scholar] [CrossRef] [PubMed]
- Joo, H.S.; Suh, J.H.; So, C.M.; Jeon, H.J.; Yoon, S.H.; Lee, J.M. Emerging Roles of Using Small Extracellular Vesicles as an Anti-Cancer Drug. Int. J. Mol. Sci. 2023, 24, 14063. [Google Scholar] [CrossRef] [PubMed]
- Lohiya, D.V.; Mehendale, A.M.; Lahoti, H.S.; Agrawal, V.N. Novel Chemotherapy Modalities for Different Cancers. Cureus 2023, 15, e45474. [Google Scholar] [CrossRef] [PubMed]
- Zaiki, Y.; Iskandar, A.; Wong, T.W. Functionalized chitosan for cancer nano drug delivery. Biotechnol. Adv. 2023, 67, 108200. [Google Scholar] [CrossRef] [PubMed]
- Jaymand, M. Chemically Modified Natural Polymer-Based Theranostic Nanomedicines: Are They the Golden Gate toward a de Novo Clinical Approach against Cancer? ACS Biomater. Sci. Eng. 2020, 6, 134–166. [Google Scholar] [CrossRef]
- Fu, S.; Li, G.; Zang, W.; Zhou, X.; Shi, K.; Zhai, Y. Pure drug nano-assemblies: A facile carrier-free nanoplatform for efficient cancer therapy. Acta Pharm. Sin. B 2022, 12, 92–106. [Google Scholar] [CrossRef]
- Wicki, A.; Witzigmann, D.; Balasubramanian, V.; Huwyler, J. Nanomedicine in cancer therapy: Challenges, opportunities, and clinical applications. J. Control Release 2015, 200, 138–157. [Google Scholar] [CrossRef]
- Wang, H.; He, Z.; Gao, Y.; Feng, D.; Wei, X.; Huang, Y.; Hou, J.; Li, S.; Zhang, W. Dual-Pronged Attack: pH-Driven Membrane-Anchored NIR Dual-Type Nano-Photosensitizer Excites Immunogenic Pyroptosis and Sequester Immune Checkpoint for Enhanced Prostate Cancer Photo-Immunotherapy. Adv. Sci. 2023, 10, e2302422. [Google Scholar] [CrossRef]
- Wang, R.; Du, N.; Jin, L.; Chen, W.; Ma, Z.; Zhang, T.; Xu, J.; Zhang, W.; Wang, X.; Li, M. Hyaluronic Acid Modified Au@SiO2@Au Nanoparticles for Photothermal Therapy of Genitourinary Tumors. Polymers 2022, 14, 4772. [Google Scholar] [CrossRef]
- Yang, Y.; Sun, W. Recent advances in redox-responsive nanoparticles for combined cancer therapy. Nanoscale Adv. 2022, 4, 3504–3516. [Google Scholar] [CrossRef]
- Kumari, M.; Acharya, A.; Krishnamurthy, P.T. Antibody-conjugated nanoparticles for target-specific drug delivery of chemo-therapeutics. Beilstein J. Nanotechnol. 2023, 14, 912–926. [Google Scholar] [CrossRef] [PubMed]
- Maemura, D.; Le, T.S.; Takahashi, M.; Matsumura, K.; Maenosono, S. Optogenetic Calcium Ion Influx in Myoblasts and Myotubes by Near-Infrared Light Using Upconversion Nanoparticles. ACS Appl. Mater. Interfaces 2023, 15, 42196–42208. [Google Scholar] [CrossRef] [PubMed]
- Qiao, R.; Fu, C.; Forgham, H.; Javed, I.; Huang, X.; Zhu, J.; Whittaker, A.K.; Davis, T.P. Magnetic iron oxide nanoparticles for brain im-aging and drug delivery. Adv. Drug Deliv. Rev. 2023, 197, 114822. [Google Scholar] [CrossRef] [PubMed]
- Sarkar, S.; Srivastava, T.P.; Sahoo, O.S.; Shankar, A.; Rai, A.; Pethusamy, K.; Dhar, R.; Karmakar, S. Applications of Quantum Dots in Preventive Oncology. Asian Pac. J. Cancer Prev. 2024, 25, 747–756. [Google Scholar] [CrossRef]
- Wang, J.; Pan, J.; Tang, Y.; Chen, J.; Fei, X.; Xue, W.; Liu, X. Advances of hafnium based nanomaterials for cancer theranostics. Front. Chem. 2023, 11, 1283924. [Google Scholar] [CrossRef]
- Wang, C.; Jia, X.; Zhen, W.; Zhang, M.; Jiang, X. Small-Sized MOF-Constructed Multifunctional Diagnosis and Therapy Platform for Tumor. ACS Biomater. Sci. Eng. 2019, 5, 4435–4441. [Google Scholar] [CrossRef]
- Zheng, H.; Zhang, Y.; Liu, L.; Wan, W.; Guo, P.; Nyström, A.M.; Zou, X. One-pot Synthesis of Metal–Organic Frameworks with Encapsulated Target Molecules and Their Applications for Controlled Drug Delivery. J. Am. Chem. Soc. 2016, 138, 962–968. [Google Scholar] [CrossRef]
- Zhu, R.; Cai, M.; Fu, T.; Yin, D.; Peng, H.; Liao, S.; Du, Y.; Kong, J.; Ni, J.; Yin, X. Fe-Based Metal Organic Frameworks (Fe-MOFs) for Bio-Related Applications. Pharmaceutics 2023, 15, 1599. [Google Scholar] [CrossRef]
- Ferraz, L.R.d.M.; Tabosa, A.G.A.; Nascimento, D.D.S.d.S.; Ferreira, A.S.; Sales, V.d.A.W.; Silva, J.Y.R.; Júnior, S.A.; Rolim, L.A.; Pereira, J.J.d.S.; Rolim-Neto, P.J. ZIF-8 as a promising drug delivery system for benznidazole: Development, characterization, in vitro dialysis release and cytotoxicity. Sci. Rep. 2020, 10, 16815. [Google Scholar] [CrossRef]
- Carreon, V. Highly Permeable Zeolite Imidazolate Framework-8 Membranes for CO2/CH4 Separation. J. Am. Chem. Soc. 2010, 132, 76–78. [Google Scholar]
- Zhang, Y.; Jia, Y.; Li, M.; Hou, L. Influence of the 2-methylimidazole/zinc nitrate hexahydrate molar ratio on the synthesis of zeolitic imidazolate framework-8 crystals at room temperature. Sci. Rep. 2018, 8, 9597. [Google Scholar] [CrossRef] [PubMed]
- Xie, Z.; Liang, S.; Cai, X.; Ding, B.; Huang, S.; Hou, Z.; Ma, P.; Cheng, Z.; Lin, J. O2-Cu/ZIF-8@Ce6/ZIF-8@F127 Composite as a Tumor Microenvironment-Responsive Nanoplatform with Enhanced Photo-/Chemodynamic Antitumor Efficacy. ACS Appl. Mater. Interfaces 2019, 11, 31671–31680. [Google Scholar] [CrossRef] [PubMed]
- Ryu, U.; Jee, S.; Rao, P.C.; Shin, J.; Ko, C.; Yoon, M.; Park, K.S.; Choi, K.M. Recent advances in process engineering and upcoming applications of metal–organic frameworks. Coord. Chem. Rev. 2020, 426, 213544. [Google Scholar] [CrossRef] [PubMed]
- Chen, D.; Cai, L.; Guo, Y.; Chen, J.; Gao, Q.; Yang, J.; Li, Y. Cancer Cell Membrane-Decorated Zeolitic-Imidazolate Frameworks Codelivering Cisplatin and Oleanolic Acid Induce Apoptosis and Reversed Multidrug Resistance on Bladder Carcinoma Cells. ACS Omega 2020, 5, 995–1002. [Google Scholar] [CrossRef]
- Gao, J.; Chu, W.; Ding, X.; Ding, L.; Guo, Q.; Fu, Y. Degradation Kinetic Studies of BSA@ZIF-8 Nanoparticles with Various Zinc Precursors, Metal-to-Ligand Ratios, and pH Conditions. ACS Omega 2023, 8, 44601–44610. [Google Scholar] [CrossRef]
- Wu, W.; Yu, X.; Sun, J.; Han, Y.; Ma, Y.; Zhang, G.; Ma, Q.; Li, Q.; Xiang, H. Zeolitic Imidazolate Framework (ZIF-8) Decorated Iron Oxide Nanoparticles Loaded Doxorubicin Hydrochloride for Osteosarcoma Treatment—In vitro and in vivo Preclinical Studies. Int. J. Nanomed. 2023, 18, 7985–7999. [Google Scholar] [CrossRef]
- Wang, L.; Zhi, W.; Lian, D. HRP@ZIF-8/DNA Hybrids: Functionality Integration of ZIF-8 via Biomineralization and Surface Absorption. ACS Sustain. Chem. Eng. 2019, 7, 14611–14620. [Google Scholar] [CrossRef]
- Falanga, A.; Galdiero, S. Peptide Chemistry Encounters Nanomedicine: Recent Applications and Upcoming Scenarios in Cancer. Future Med. Chem. 2018, 10, 1877–1880. [Google Scholar] [CrossRef]
- Alotaibi, H.G.; Al-Abbad, E.; Almohazey, D.; Ravinayagam, V.; Akhtar, S.; Dafalla, H.; Jermy, B.R. Zeolitic Imidazole Framework/Silica Nanocomposite for Targeted Cancer Therapeutics: Comparative Study of Chemo-Drug Cisplatin (CPt) and Green Platinum (GPt) Efficacy. Int. J. Mol. Sci. 2024, 25, 3157. [Google Scholar] [CrossRef]
- Thapa, R.K.; Diep, D.B.; Tønnesen, H.H. Nanomedicine-based antimicrobial peptide delivery for bacterial infections: Recent advances and future prospects. J. Pharm. Investig. 2021, 51, 377–398. [Google Scholar] [CrossRef]
- Qu, B.; Yuan, J.; Liu, X.; Zhang, S.; Ma, X.; Lu, L. Anticancer activities of natural antimicrobial peptides from animals. Front. Microbiol. 2024, 14, 1321386. [Google Scholar] [CrossRef] [PubMed]
- Liu, Q.; Wang, L.; He, D.; Wu, Y.; Liu, X.; Yang, Y.; Chen, Z.; Dong, Z.; Luo, Y.; Song, Y. Application Value of Antimicrobial Peptides in Gastrointestinal Tumors. Int. J. Mol. Sci. 2023, 24, 16718. [Google Scholar] [CrossRef] [PubMed]
- Ju, X.; Fan, D.; Kong, L.; Yang, Q.; Zhu, Y.; Zhang, S.; Su, G.; Li, Y. Antimicrobial Peptide Brevivin-1RL1 from Frog Skin Secretion Induces Apoptosis and Necrosis of Tumor Cells. Molecules 2021, 26, 2059. [Google Scholar] [CrossRef]
- Zhang, C.; Yang, M.; Ericsson, A.C. Antimicrobial Peptides: Potential Application in Liver Cancer. Front. Microbiol. 2019, 10, 1257. [Google Scholar] [CrossRef] [PubMed]
- Klaiss-Luna, M.C.; Giraldo-Lorza, J.M.; Jemioła-Rzemińska, M.; Strzałka, K.; Manrique-Moreno, M. Biophysical Insights into the Antitumoral Activity of Crotalicidin against Breast Cancer Model Membranes. Int. J. Mol. Sci. 2023, 24, 16226. [Google Scholar] [CrossRef]
- Dong, Z.; Zhang, X.; Zhang, Q.; Tangthianchaichana, J.; Guo, M.; Du, S.; Lu, Y. Anticancer Mechanisms and Potential Anticancer Applications of Antimicrobial Peptides and Their Nano Agents. Int. J. Nanomed. 2024, 19, 1017–1039. [Google Scholar] [CrossRef]
- Xia, L.; Liu, Z.; Ma, J.; Sun, S.; Yang, J.; Zhang, F. Expression, purification and characterization of cecropin antibacterial peptide from Bombyx mori in Saccharomyces cerevisiae. Protein Expr. Purif. 2013, 90, 47–54. [Google Scholar] [CrossRef]
- Wu, Y.-L.; Xia, L.-J.; Li, J.-Y.; Zhang, F.-C. CecropinXJ inhibits the proliferation of human gastric cancer BGC823 cells and induces cell death in vitro and in vivo. Int. J. Oncol. 2015, 46, 2181–2193. [Google Scholar] [CrossRef][Green Version]
- Xia, L.; Wu, Y.; Kang, S.; Ma, J.; Yang, J.; Zhang, F. CecropinXJ, a silkworm antimicrobial peptide, induces cytoskeleton disruption in esophageal carcinoma cells. Acta Biochim. Biophys. Sin. 2014, 46, 867–876. [Google Scholar] [CrossRef]
- Xia, L.; Wu, Y.; Ma, J.; Yang, J.; Zhang, F. The antibacterial peptide from Bombyx mori cecropinXJ induced growth arrest and apoptosis in human hepatocellular carcinoma cells. Oncol. Lett. 2016, 12, 57–62. [Google Scholar] [CrossRef]
- Jiang, J.; Pan, Y.; Li, J.; Xia, L. Cecropin-Loaded Zeolitic Imidazolate Framework Nanoparticles with High Biocompatibility and Cervical Cancer Cell Toxicity. Molecules 2022, 27, 4364. [Google Scholar] [CrossRef] [PubMed]
- Xia, L.; Zhang, F.; Liu, Z.; Ma, J.; Yang, J. Expression and characterization of cecropinXJ, a bioactive antimicrobial peptide from Bombyx mori (Bombycidae, Lepidoptera) in Escherichia coli. Exp. Ther. Med. 2013, 5, 1745–1751. [Google Scholar] [CrossRef] [PubMed]
- Ryu, M.; Park, J.; Yeom, J.H.; Joo, M.; Lee, K. Rediscovery of antimicrobial peptides as therapeutic agents. J. Microbiol. 2021, 59, 113–123. [Google Scholar] [CrossRef] [PubMed]
- Liu, D.; Liu, J.; Wang, W.; Xia, L.; Yang, J.; Sun, S.; Zhang, F. Computational and experimental investigation of the antimicrobial peptide Cecropin XJ and its ligands as the impact factors of antibacterial activity. Food Biophys. 2016, 11, 319–331. [Google Scholar] [CrossRef]
- Liu, D.; Liu, J.; Li, J.; Xia, L.; Yang, J.; Sun, S.; Ma, J.; Zhang, F. A potential food biopreservative, CecXJ-37N, non-covalently intercalates into the nucleotides of bacterial genomic DNA beyond membrane attack. Food Chem. 2017, 217, 576–584. [Google Scholar] [CrossRef]
- Mazurkiewicz-Pisarek, A.; Baran, J.; Ciach, T. Antimicrobial Peptides: Challenging Journey to the Pharmaceutical, Biomedical, and Cosmeceutical Use. Int. J. Mol. Sci. 2023, 24, 9031. [Google Scholar] [CrossRef]
- Li, X.; Zuo, S.; Wang, B.; Zhang, K.; Wang, Y. Antimicrobial Mechanisms and Clinical Application Prospects of Antimicrobial Peptides. Molecules 2022, 27, 2675. [Google Scholar] [CrossRef]
- Jin, G.; Weinberg, A. Human antimicrobial peptides and cancer. Semin. Cell Dev. Biol. 2019, 88, 156–162. [Google Scholar] [CrossRef]
- Son, J.S.; Chow, R.; Kim, H.; Lieu, T.; Xiao, M.; Kim, S.; Matuszewska, K.; Pereira, M.; Le Nguyen, D.; Petrik, J. Liposomal delivery of gene therapy for ovarian cancer: A systematic review. Reprod. Biol. Endocrinol. 2023, 21, 75. [Google Scholar] [CrossRef]
- Chang, H.L.; Schwettmann, B.; McArthur, H.L.; Chan, I.S. Antibody-drug conjugates in breast cancer: Overcoming resistance and boosting immune response. J. Clin. Investig. 2023, 133, e172156. [Google Scholar] [CrossRef]
- Li, Y.; Xu, N.; Zhu, W.; Wang, L.; Liu, B.; Zhang, J.; Xie, Z.; Liu, W. Nanoscale Melittin@Zeolitic Imidazolate Frameworks for Enhanced Anticancer Activity and Mechanism Analysis. ACS Appl. Mater. Interfaces 2018, 10, 22974–22984. [Google Scholar] [CrossRef] [PubMed]
- Volkova Larisa, V.; Pashov Alexander, I.; Omelchuk Nadezhda, N. Cervical Carcinoma: Oncobiology and Biomarkers. Int. J. Mol. Sci. 2021, 22, 12571. [Google Scholar] [CrossRef] [PubMed]
- Female Genital Tumours. WHO Classification of Tumors, 5th ed.; WHO Press: Geneva, Switzerland, 2020; Volume 4. [Google Scholar]
- Yeo-Teh, N.S.L.; Ito, Y.; Jha, S. High-Risk Human Papillomaviral Oncogenes E6 and E7 Target Key Cellular Pathways to Achieve Oncogenesis. Int. J. Mol. Sci. 2018, 19, 1706. [Google Scholar] [CrossRef] [PubMed]
- Gutiérrez-Hoya, A.; Soto-Cruz, I. NK Cell Regulation in Cervical Cancer and Strategies for Immunotherapy. Cells 2021, 10, 3104. [Google Scholar] [CrossRef] [PubMed]
- Jia, Y.; Zou, K.; Zou, L. Research progress of metabolomics in cervical cancer. Eur. J. Med. Res. 2023, 28, 586. [Google Scholar] [CrossRef]
- Meites, E.; Wilkin, T.J.; Markowitz, L.E. Review of human papillomavirus (HPV) burden and HPV vaccination for gay, bisexual, and other men who have sex with men and transgender women in the United States. Hum. Vaccines Immunother. 2022, 18, 2016007. [Google Scholar] [CrossRef]
- Gomes, D.; Silvestre, S.; Duarte, A.P.; Venuti, A.; Soares, C.P.; Passarinha, L.; Sousa, Â. In Silico Approaches: A Way to Unveil Novel Therapeutic Drugs for Cervical Cancer Management. Pharmaceuticals 2021, 14, 741. [Google Scholar] [CrossRef]
- Walsh, R.J.; Tan, D.S.P. The Role of Immunotherapy in the Treatment of Advanced Cervical Cancer: Current Status and Future Perspectives. J. Clin. Med. 2021, 10, 4523. [Google Scholar] [CrossRef]
- Salman, L.; Covens, A. Fertility Preservation in Cervical Cancer—Treatment Strategies and Indications. Curr. Oncol. 2024, 31, 296–306. [Google Scholar] [CrossRef]
- Meric-Bernstam, F.; Makker, V.; Oaknin, A.; Oh, D.Y.; Banerjee, S.; González-Martín, A.; Jung, K.H.; Ługowska, I.; Manso, L.; Manzano, A.; et al. Efficacy and Safety of Trastuzumab Deruxtecan in Patients with HER2-Expressing Solid Tumors: Primary Results from the DESTINY-PanTumor02 Phase II Trial. J. Clin. Oncol. 2024, 42, 47–58. [Google Scholar] [CrossRef]
- Wang, Y.; Mao, Y.; Wang, C.; Jiang, X.; Tang, Q.; Wang, L.; Zhu, J.; Zhao, M. RNA methylation-related genes of m6A, m5C, and m1A predict prognosis and immunotherapy response in cervical cancer. Ann. Med. 2023, 55, 2190618. [Google Scholar] [CrossRef] [PubMed]
- Zhang, H.; Jiang, W.; Liu, R.; Zhang, J.; Zhang, D.; Li, Z.; Luan, Y. Rational Design of Metal Organic Framework Nanocarrier-Based Codelivery System of Doxorubicin Hydrochloride/Verapamil Hydrochloride for Overcoming Multidrug Resistance with Efficient Targeted Cancer Therapy. ACS Appl. Mater. Interfaces 2017, 9, 19687–19697. [Google Scholar] [CrossRef] [PubMed]
- Ravinayagam, V.; Rehman, S. Zeolitic imidazolate framework-8 (ZIF-8) doped TiZSM-5 and Mesoporous carbon for antibacterial characterization. Saudi J. Biol. Sci. 2020, 27, 1726–1736. [Google Scholar] [CrossRef] [PubMed]
- Gagnon, M.-C.; Strandberg, E.; Grau-Campistany, A.; Wadhwani, P.; Reichert, J.; Bürck, J.; Rabanal, F.; Auger, M.; Paquin, J.-F.; Ulrich, A.S. Influence of the Length and Charge on the Activity of α-Helical Amphipathic Antimicrobial Peptides. Biochemistry 2017, 56, 1680–1695. [Google Scholar] [CrossRef]
- Margitta, D.; Torsten, W. Structural features of helical antimicrobial peptides: Their potential to modulate activity on model membranes and biological cells. BBA Biomembr. 1999, 1462, 71–87. [Google Scholar]
- Bose, R.J.C.; Tharmalingam, N.; Marques, F.J.G.; Sukumar, U.K.; Natarajan, A.; Zeng, Y.; Robinson, E.; Bermudez, A.; Chang, E.; Habte, F.; et al. Reconstructed Apoptotic Bodies as Targeted “Nano Decoys” to Treat Intracellular Bacterial Infections within Macrophages and Cancer Cells. ACS Nano 2020, 14, 5818–5835. [Google Scholar] [CrossRef]
- Ajayakumar, N.; Narayanan, P.; Anitha, A.K.; Mahendran, K.R.; Kumar, K.S. Membrane Disruptive Action of Cationic Antibacterial Peptide B1CTcu3. ChemBioChem 2022, 23, e202200239. [Google Scholar]
- Tornesello, A.L.; Borrelli, A.; Buonaguro, L.; Buonaguro, F.M.; Tornesello, M.L. Antimicrobial Peptides as Anticancer Agents: Functional Properties and Biological Activities. Molecules 2020, 25, 2850. [Google Scholar] [CrossRef]
- Harvey, P.D.; Plé, J. Recent Advances in Nanoscale Metal–Organic Frameworks Towards Cancer Cell Cytotoxicity: An Overview. J. Inorg. Organomet. Polym. Mater. 2021, 31, 2715–2756. [Google Scholar] [CrossRef]
- Han, C.; Chen, J.; Huang, J.; Zhu, R.; Zeng, J.; Yu, H.; He, Z. Single-cell transcriptome analysis reveals the metabolic changes and the prognostic value of malignant hepatocyte subpopulations and predict new therapeutic agents for hepatocellular carcinoma. Front. Oncol. 2023, 13, 1104262. [Google Scholar] [CrossRef]
- Kodali, M.C.; Chen, H.; Liao, F.F. Temporal unsnarling of brain’s acute neuroinflammatory transcriptional profiles reveals panendothelitis as the earliest event preceding microgliosis. Mol. Psychiatry 2021, 26, 3905–3919. [Google Scholar] [CrossRef] [PubMed]
- Liu, T.; Xiao, B.; Xiang, F.; Tan, J.; Chen, Z.; Zhang, X.; Wu, C.; Mao, Z.; Luo, G.; Chen, X.; et al. Ultrasmall copper-based nanoparticles for reactive oxygen species scavenging and alleviation of inflammation related diseases. Nat. Commun. 2020, 11, 2788. [Google Scholar] [CrossRef] [PubMed]
- Xu, C.; Liu, H.; He, Y.; Li, Y.; He, X. Endothelial progenitor cells promote osteogenic differentiation in co-cultured with mesenchymal stem cells via the MAPK-dependent pathway. Stem Cell Res. Ther. 2020, 11, 537. [Google Scholar] [CrossRef]
- Liu, Z.; Wang, J.; Liu, L.; Yuan, H.; Bu, Y.; Feng, J.; Liu, Y.; Yang, G.; Zhao, M.; Yuan, Y.; et al. Chronic ethanol consumption and HBV induce abnormal lipid metabolism through HBx/SWELL1/arachidonic acid signaling and activate Tregs in HBV-Tg mice. Theranostics 2020, 10, 9249–9267. [Google Scholar] [CrossRef]
- Wang, Y.; Zhang, J.; Yang, Y.; Liu, Q.; Xu, G.; Zhang, R.; Pang, Q. ROS generation and autophagosome accumulation contribute to the DMAMCL-induced inhibition of glioma cell proliferation by regulating the ROS/MAPK signaling pathway and suppressing the Akt/mTOR signaling pathway. OncoTargets Ther. 2019, 12, 1867–1880. [Google Scholar] [CrossRef]
- Chen, J.S.; Chiu, S.C.; Huang, S.Y.; Chang, S.F.; Liao, K.F. Isolinderalactone Induces Apoptosis, Autophagy, Cell Cycle Arrest and MAPK Activation through ROS-Mediated Signaling in Colorectal Cancer Cell Lines. Int. J. Mol. Sci. 2023, 24, 14246. [Google Scholar] [CrossRef]
- Zhao, Y.; Liu, J.; Liu, L. Artesunate inhibits lung cancer cells via regulation of mitochondrial membrane potential and induction of apoptosis. Mol. Med. Rep. 2020, 22, 3017–3022. [Google Scholar] [CrossRef]
- Halike, X.; Li, J.; Yuan, P.; Yasheng, K.; Chen, M.; Xia, L.; Li, J. The petroleum ether extract of Brassica rapa L. induces apoptosis of lung adenocarcinoma cells via the mitochondria-dependent pathway. Food Funct. 2021, 12, 10023–10039. [Google Scholar] [CrossRef]
- Leiva, M.C.; Ortiz, R.; Contreras-Cáceres, R.; Perazzoli, G.; Mayevych, I.; López-Romero, J.M.; Sarabia, F.; Baeyens, J.M.; Melguizo, C.; Prados, J. Tripalmitin nanoparticle formulations significantly enhance paclitaxel antitumor activity against breast and lung cancer cells in vitro. Sci. Rep. 2017, 7, 13506. [Google Scholar] [CrossRef]
- Wang, K.; Chen, Q.; Shao, Y.; Yin, S.; Liu, C.; Liu, Y.; Wang, R.; Wang, T.; Qiu, Y.; Yu, H. Anticancer activities of TCM and their active components against tumor metastasis. Biomed. Pharmacother. 2021, 133, 111044. [Google Scholar] [CrossRef]
- Liu, W.; Ruan, M.; Wang, Y.; Song, R.; Ji, X.; Xu, J.; Dai, J.; Xue, W. Light-Triggered Biomimetic Nanoerythrocyte for Tumor-Targeted Lung Metastatic Combination Therapy of Malignant Melanoma. Small 2018, 14, e1801754. [Google Scholar] [CrossRef] [PubMed]
- Oh, J.; Choi, E.; Kim, J.; Kim, H.; Lee, S.; Sung, G.-H. Efficacy of Ethyl Acetate Fraction of Cordyceps militaris for Cancer-Related Fatigue in Blood Biochemical and 1H-Nuclear Magnetic Resonance Metabolomic Analyses. Integr. Cancer Ther. 2020, 19, 1534735420932635. [Google Scholar] [CrossRef] [PubMed]
- Gonçalves, S.; Martins, I.C.; Santos, N.C. Nanoparticle-peptide conjugates for bacterial detection and neutralization: Potential applications in diagnostics and therapy. WIREs Nanomed. Nanobiotechnol. 2022, 14, e1819. [Google Scholar] [CrossRef] [PubMed]
- Wang, J.; Hu, X.; Xiang, D. Nanoparticle drug delivery systems: An excellent carrier for tumor peptide vaccines. Drug Deliv. 2018, 25, 1319–1327. [Google Scholar] [CrossRef]
- Wang, Y.; Zeng, M.; Fan, T.; Jia, M.; Yin, R.; Xue, J.; Xian, L.; Fan, P.; Zhan, M. Biomimetic ZIF-8 Nanoparticles: A Novel Approach for Biomimetic Drug Delivery Systems. Int. J. Nanomed. 2024, 19, 5523–5544. [Google Scholar] [CrossRef]
- Wang, Q.; Sun, Y.; Li, S.; Zhang, P.; Yao, Q. Synthesis and modification of ZIF-8 and its application in drug delivery and tumor therapy. RSC Adv. 2020, 10, 37600–37620. [Google Scholar] [CrossRef]
- Li, C.M.; Haratipour, P.; Lingeman, R.G.; Perry, J.J.P.; Gu, L.; Hickey, R.J.; Malkas, L.H. Novel Peptide Therapeutic Approaches for Cancer Treatment. Cells 2021, 10, 2908. [Google Scholar] [CrossRef]









Disclaimer/Publisher’s Note: The statements, opinions and data contained in all publications are solely those of the individual author(s) and contributor(s) and not of MDPI and/or the editor(s). MDPI and/or the editor(s) disclaim responsibility for any injury to people or property resulting from any ideas, methods, instructions or products referred to in the content. |
© 2024 by the authors. Licensee MDPI, Basel, Switzerland. This article is an open access article distributed under the terms and conditions of the Creative Commons Attribution (CC BY) license (https://creativecommons.org/licenses/by/4.0/).
Share and Cite
Jiang, J.; Kaysar, K.; Pan, Y.; Xia, L.; Li, J. A Zeolitic Imidazolate Framework-Based Antimicrobial Peptide Delivery System with Enhanced Anticancer Activity and Low Systemic Toxicity. Pharmaceutics 2024, 16, 1591. https://doi.org/10.3390/pharmaceutics16121591
Jiang J, Kaysar K, Pan Y, Xia L, Li J. A Zeolitic Imidazolate Framework-Based Antimicrobial Peptide Delivery System with Enhanced Anticancer Activity and Low Systemic Toxicity. Pharmaceutics. 2024; 16(12):1591. https://doi.org/10.3390/pharmaceutics16121591
Chicago/Turabian StyleJiang, Jingwen, Kaderya Kaysar, Yanzhu Pan, Lijie Xia, and Jinyao Li. 2024. "A Zeolitic Imidazolate Framework-Based Antimicrobial Peptide Delivery System with Enhanced Anticancer Activity and Low Systemic Toxicity" Pharmaceutics 16, no. 12: 1591. https://doi.org/10.3390/pharmaceutics16121591
APA StyleJiang, J., Kaysar, K., Pan, Y., Xia, L., & Li, J. (2024). A Zeolitic Imidazolate Framework-Based Antimicrobial Peptide Delivery System with Enhanced Anticancer Activity and Low Systemic Toxicity. Pharmaceutics, 16(12), 1591. https://doi.org/10.3390/pharmaceutics16121591

