A Comprehensive Evaluation of a Coumarin Derivative and Its Corresponding Palladium Complex as Potential Therapeutic Agents in the Treatment of Gynecological Cancers: Synthesis, Characterization, and Cytotoxicity
Abstract
1. Introduction
2. Materials and Methods
2.1. Chemicals
2.2. Cells
2.3. Instrumentation
2.4. Chemical Studies
General Procedure for the Synthesis of Coumarin Complex CC
2.5. DFT Studies
2.6. Biological Studies
2.6.1. Assessment of Cellular Viability: MTT and CV Assays
2.6.2. Flow Cytometry
2.6.3. Statistical Analysis
2.7. Fluorescence Spectroscopy Experiment
2.8. Molecular Docking Simulations
3. Results and Discussion
3.1. Chemical Studies
3.2. Spectroscopic and DFT Characterization
3.2.1. DFT Characterization
3.2.2. Vibrational Spectra Analysis
3.2.3. 1H and 13C NMR Spectrum Analysis
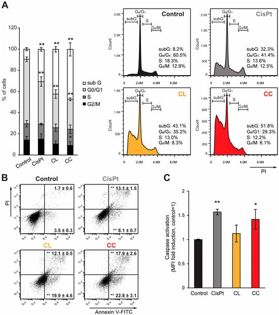
3.3. Biological Studies
3.4. Spectrofluorimetric Investigation of HSA Binding Properties
3.4.1. Analysis of Fluorescence Quenching
3.4.2. Binding and Thermodynamic Parameters
3.4.3. Active Site Confirmation and Molecular Docking Analysis
4. Conclusions
Supplementary Materials
Author Contributions
Funding
Institutional Review Board Statement
Informed Consent Statement
Data Availability Statement
Conflicts of Interest
References
- Franz, K.J.; Metzler-Nolte, N. Introduction: Metals in Medicine. Chem. Rev. 2019, 119, 727–729. [Google Scholar] [CrossRef] [PubMed]
- Johnstone, T.C.; Suntharalingam, K.; Lippard, S.J. The Next Generation of Platinum Drugs: Targeted Pt(II) Agents, Nanoparticle Delivery, and Pt(IV) Prodrugs. Chem. Rev. 2016, 116, 3436–3486. [Google Scholar] [CrossRef]
- Krause-Heuer, A.M.; Leverett, P.; Bolhuis, A.; Aldrich-Wright, J.R. Copper(ii) and palladium(ii) complexes with cytotoxic and antibacterial activity. Aust. J. Chem. 2012, 65, 860–873. [Google Scholar] [CrossRef]
- Omondi, R.O.; Ojwach, S.O.; Jaganyi, D. Review of comparative studies of cytotoxic activities of Pt(II), Pd(II), Ru(II)/(III) and Au(III) complexes, their kinetics of ligand substitution reactions and DNA/BSA interactions. Inorganica Chim. Acta 2020, 512, 119883. [Google Scholar] [CrossRef]
- Mital, R.; Shah, G.M.; Srivastava, T.S.; Bhattacharya, R.K. The effect of some new platinum (II) and palladium (II) coordination complexes on rat hepatic nuclear transcription in vitro. Life Sci. 1992, 50, 781–790. [Google Scholar] [CrossRef]
- Dandriyal, J.; Singla, R.; Kumar, M.; Jaitak, V. Recent developments of C-4 substituted coumarin derivatives as anticancer agents. Eur. J. Med. Chem. 2016, 119, 141–168. [Google Scholar] [CrossRef]
- Ojala, T.; Remes, S.; Haansuu, P.; Vuorela, H.; Hiltunen, R.; Haahtela, K.; Vuorela, P. Antimicrobial activity of some coumarin containing herbal plants growing in Finland. J. Ethnopharmacol. 2000, 73, 299–305. [Google Scholar] [CrossRef]
- Cottigli, F.; Loy, G.; Garau, D.; Floris, C.; Caus, M.; Pompei, R.; Bonsignore, L. Antimicrobial evaluation of coumarins and flavonoids from the stems of Daphne gnidium L. Phytomedicine 2001, 8, 302–305. [Google Scholar] [CrossRef]
- Magadula, J.J.; Masimba, P.J.; Tarimo, R.B.; Msengwa, Z.; Mbwambo, Z.H.; Heydenreich, M.; Breard, D.; Richomme, P. Mammea-type coumarins from Mammea usambarensis Verdc. Biochem. Syst. Ecol. 2014, 56, 65–67. [Google Scholar] [CrossRef]
- Smyth, T.; Ramachandran, V.N.; Smyth, W.F. A study of the antimicrobial activity of selected naturally occurring and synthetic coumarins. Int. J. Antimicrob. Agents 2009, 33, 421–426. [Google Scholar] [CrossRef]
- Basile, A.; Sorbo, S.; Spadaro, V.; Bruno, M.; Maggio, A.; Faraone, N.; Rosselli, S. Antimicrobial and Antioxidant Activities of Coumarins from the Roots of Ferulago campestris (Apiaceae). Molecules 2009, 14, 939–952. [Google Scholar] [CrossRef] [PubMed]
- Milanović, Ž.; Dimić, D.; Žižić, M.; Milenković, D.; Marković, Z.; Avdović, E. Mechanism of antiradical activity of newly synthesized 4,7-dihydroxycoumarin derivatives-experimental and kinetic DFT study. Int. J. Mol. Sci. 2021, 22, 13273. [Google Scholar] [CrossRef]
- Avdović, E.H.; Dimić, D.S.; Dimitrić Marković, J.M.; Vuković, N.; Radulović, M.Đ.; Živanović, M.N.; Filipović, N.D.; Đorović, J.R.; Trifunović, S.R.; Marković, Z.S. Spectroscopic and theoretical investigation of the potential anti-tumor and anti-microbial agent, 3-(1-((2-hydroxyphenyl)amino)ethylidene)chroman-2,4-dione. Spectrochim. Acta Part A Mol. Biomol. Spectrosc. 2019, 206, 421–429. [Google Scholar] [CrossRef]
- Schalekamp, T.; de Boer, A. Pharmacogenetics of Oral Anticoagulant Therapy. Curr. Pharm. Des. 2010, 16, 187–203. [Google Scholar] [CrossRef] [PubMed]
- Patil, P.O.; Bari, S.B.; Firke, S.D.; Deshmukh, P.K.; Donda, S.T.; Patil, D.A. A comprehensive review on synthesis and designing aspects of coumarin derivatives as monoamine oxidase inhibitors for depression and Alzheimer’s disease. Bioorg. Med. Chem. 2013, 21, 2434–2450. [Google Scholar] [CrossRef] [PubMed]
- Chen, Y.; Liu, H.-R.; Liu, H.-S.; Cheng, M.; Xia, P.; Qian, K.; Wu, P.-C.; Lai, C.-Y.; Xia, Y.; Yang, Z.-Y.; et al. Antitumor agents 292. Design, synthesis and pharmacological study of S- and O-substituted 7-mercapto- or hydroxy-coumarins and chromones as potent cytotoxic agents. Eur. J. Med. Chem. 2012, 49, 74–85. [Google Scholar] [CrossRef]
- Thakur, A.; Singla, R.; Jaitak, V. Coumarins as anticancer agents: A review on synthetic strategies, mechanism of action and SAR studies. Eur. J. Med. Chem. 2015, 101, 476–495. [Google Scholar] [CrossRef]
- Budzisz, E.; Brzezinska, E.; Krajewska, U.; Rozalski, M. Cytotoxic effects, alkylating properties and molecular modelling of coumarin derivatives and their phosphonic analogues. Eur. J. Med. Chem. 2003, 38, 597–603. [Google Scholar] [CrossRef]
- Refat, M.S.; El-Deen, I.M.; Anwer, Z.M.; El-Ghol, S. Bivalent transition metal complexes of coumarin-3-yl thiosemicarbazone derivatives: Spectroscopic, antibacterial activity and thermogravimetric studies. J. Mol. Struct. 2009, 920, 149–162. [Google Scholar] [CrossRef]
- Roussaki, M.; Zelianaios, K.; Kavetsou, E.; Hamilakis, S.; Hadjipavlou-Litina, D.; Kontogiorgis, C.; Liargkova, T.; Detsi, A. Structural modifications of coumarin derivatives: Determination of antioxidant and lipoxygenase (LOX) inhibitory activity. Bioorg. Med. Chem. 2014, 22, 6586–6594. [Google Scholar] [CrossRef]
- Kostova, I. Coumarins as Inhibitors of HIV Reverse Transcriptase. Curr. HIV Res. 2006, 4, 347–363. [Google Scholar] [CrossRef] [PubMed]
- Kontogiorgis, C.; Hadjipavlou-Litina, D. Biological Evaluation of Several Coumarin Derivatives Designed as Possible Anti-inflammatory/Antioxidant Agents. J. Enzyme Inhib. Med. Chem. 2003, 18, 63–69. [Google Scholar] [CrossRef] [PubMed]
- Kontogiorgis, C.A.; Hadjipavlou-Litina, D.J. Synthesis and Antiinflammatory Activity of Coumarin Derivatives. In Proceedings of the Journal of Medicinal Chemistry; American Chemical Society: Washington, DC, USA, 2005; Volume 48, pp. 6400–6408. [Google Scholar]
- Amić, A.; Dimitrić Marković, J.M.; Marković, Z.; Milenković, D.; Milanović, Ž.; Antonijević, M.; Mastiľák Cagardová, D.; Rodríguez-Guerra Pedregal, J. Theoretical Study of Radical Inactivation, LOX Inhibition, and Iron Chelation: The Role of Ferulic Acid in Skin Protection against UVA Induced Oxidative Stress. Antioxidants 2021, 10, 1303. [Google Scholar] [CrossRef] [PubMed]
- Fujiwara, M.; Ishida, N.; Satsuki, M.; Suga, S. Investigation of blue dopant used coumarin derivatives. J. Photopolym. Sci. Technol. 2002, 15, 237–238. [Google Scholar] [CrossRef][Green Version]
- Zhang, H.; Chai, H.; Yu, T.; Zhao, Y.; Fan, D. High-Efficiency Blue Electroluminescence Based on Coumarin Derivative 3-(4-(anthracen-10-yl)phenyl)-benzo[5,6]coumarin. J. Fluoresc. 2012, 22, 1509–1512. [Google Scholar] [CrossRef]
- Yu, T.; Zhang, P.; Zhao, Y.; Zhang, H.; Meng, J.; Fan, D. Synthesis, characterization and high-efficiency blue electroluminescence based on coumarin derivatives of 7-diethylamino-coumarin-3-carboxamide. Org. Electron. 2009, 10, 653–660. [Google Scholar] [CrossRef]
- Avdović, E.H.; Antonijević, M.; Simijonović, D.; Roca, S.; Topić, D.V.; Grozdanić, N.; Stanojković, T.; Radojević, I.; Vojinović, R.; Marković, Z. Synthesis and Cytotoxicity Evaluation of Novel Coumarin–Palladium(II) Complexes against Human Cancer Cell Lines. Pharmaceuticals 2022, 16, 49. [Google Scholar] [CrossRef]
- Bera, B.; Mondal, S.; Mandal, S.; Das Saha, K.; Mondal, T.K. New palladium (II) and platinum (II) complexes with coumarin based O,N,N pincer: Synthesis, structure elucidation, BSA protein binding studies, and anticancer activity. Appl. Organomet. Chem. 2023, 37, e7185. [Google Scholar] [CrossRef]
- Dimić, D.S.; Marković, Z.S.; Saso, L.; Avdović, E.H.; Đorović, J.R.; Petrović, I.P.; Stanisavljević, D.D.; Stevanović, M.J.; Potočňák, I.; Samoľová, E.; et al. Synthesis and characterization of 3-(1-((3,4-dihydroxyphenethyl)amino)ethylidene)-chroman-2,4-dione as potentional anti-tumor agent. Oxid. Med. Cell Longev. 2019, 2019, 2069250. [Google Scholar] [CrossRef]
- Avdović, E.H.; Stojković, D.L.J.; Jevtić, V.V.; Kosić, M.; Ristić, B.; Harhaji-Trajković, L.; Vukić, M.; Vuković, N.; Marković, Z.S.; Potočňák, I.; et al. Synthesis, characterization and cytotoxicity of a new palladium(II) complex with a coumarin-derived ligand 3-(1-(3-hydroxypropylamino)ethylidene)chroman-2,4-dione. Crystal structure of the 3-(1-(3-hydroxypropylamino)ethylidene)-chroman-2,4-dione. Inorganica Chim. Acta 2017, 466, 188–196. [Google Scholar] [CrossRef]
- Avdović, E.H.; Milanović, Ž.B.; Molčanov, K.; Roca, S.; Vikić-Topić, D.; Mrkalić, E.M.; Jelić, R.M.; Marković, Z.S. Synthesis, characterization and investigating the binding mechanism of novel coumarin derivatives with human serum albumin: Spectroscopic and computational approach. J. Mol. Struct. 2022, 1254, 132366. [Google Scholar] [CrossRef]
- Jevtić, V.V.; Pešić, M.; Radić, G.P.; Vuković, N.; Sukdolak, S.; Klisurić, O.; Podolski-Renić, A.; Tanić, N.; Trifunović, S.R. Synthesis, characterization and cytotoxicity of a new palladium(II) complex with a coumarin-derived ligand. Crystal structure of 4-hydroxy-3-(1-(p-tolylimino)ethyl)-2H-chromen-2-one-palladium(II) complex. J. Mol. Struct. 2013, 1040, 216–220. [Google Scholar] [CrossRef]
- Becke, A.D. Density-functional exchange-energy approximation with correct asymptotic behavior. Phys. Rev. A 1988, 38, 3098–3100. [Google Scholar] [CrossRef] [PubMed]
- Becke, A.D.; Johnson, E.R. A density-functional model of the dispersion interaction. J. Chem. Phys. 2005, 123, 154101. [Google Scholar] [CrossRef]
- Rappoport, D.; Furche, F. Property-optimized Gaussian basis sets for molecular response calculations. J. Chem. Phys. 2010, 133, 134105. [Google Scholar] [CrossRef]
- Frisch, M.J.; Trucks, G.W.; Schlegel, H.B.; Scuseria, G.E.; Robb, M.A.; Cheeseman, J.R.; Scalmani, G.; Barone, V.; Mennucci, B.; Petersson, G.A.; et al. Gaussian 09, Revision C.01; Gaussian, Inc.: Wallingford, CT, USA, 2009. [Google Scholar]
- Kolodziejczyk, W.; Jodkowski, J.; Holmes, T.M.; Hill, G.A. Conformational analysis of flephedrone using quantum mechanical models. J. Mol. Model. 2013, 19, 1451–1458. [Google Scholar] [CrossRef] [PubMed]
- Mihajlović, E.; Biancalana, L.; Jelača, S.; Chiaverini, L.; Dojčinović, B.; Dunđerović, D.; Zacchini, S.; Mijatović, S.; Maksimović-Ivanić, D.; Marchetti, F. FETPY: A Diiron(I) Thio–Carbyne Complex with Prominent Anticancer Activity In Vitro and In Vivo. J. Med. Chem. 2024, 67, 7553–7568. [Google Scholar] [CrossRef]
- Predarska, I.; Saoud, M.; Drača, D.; Morgan, I.; Komazec, T.; Eichhorn, T.; Mihajlović, E.; Dunđerović, D.; Mijatović, S.; Maksimović-Ivanić, D.; et al. Mesoporous Silica Nanoparticles Enhance the Anticancer Efficacy of Platinum(IV)-Phenolate Conjugates in Breast Cancer Cell Lines. Nanomaterials 2022, 12, 3767. [Google Scholar] [CrossRef]
- Wang, Q.; Huang, C.; Jiang, M.; Zhu, Y.; Wang, J.; Chen, J.; Shi, J. Binding interaction of atorvastatin with bovine serum albumin: Spectroscopic methods and molecular docking. Spectrochim. Acta Part A Mol. Biomol. Spectrosc. 2016, 156, 155–163. [Google Scholar] [CrossRef]
- Valdés-Tresanco, M.S.; Valdés-Tresanco, M.E.; Valiente, P.A.; Moreno, E. AMDock: A versatile graphical tool for assisting molecular docking with Autodock Vina and Autodock4. Biol. Direct 2020, 15, 12. [Google Scholar] [CrossRef]
- Czub, M.P.; Stewart, A.J.; Shabalin, I.G.; Minor, W. Organism-specific differences in the binding of ketoprofen to serum albumin. IUCrJ 2022, 9, 551–561. [Google Scholar] [CrossRef] [PubMed]
- BIOVIA, Dassault Systèmes, BIOVIA Discovery Studio, 4.0, San Diego: Dassault Systèmes. 2021. Available online: https://discover.3ds.com/discovery-studio-visualizer-download (accessed on 15 November 2021).
- Milenković, D.A.; Dimić, D.S.; Avdović, E.H.; Marković, Z.S. Several coumarin derivatives and their Pd(ii) complexes as potential inhibitors of the main protease of SARS-CoV-2, anin silicoapproach. RSC Adv. 2020, 10, 35099–35108. [Google Scholar] [CrossRef] [PubMed]
- Morris, G.M.; Huey, R.; Lindstrom, W.; Sanner, M.F.; Belew, R.K.; Goodsell, D.S.; Olson, A.J. AutoDock4 and AutoDockTools4: Automated docking with selective receptor flexibility. J. Comput. Chem. 2009, 30, 2785–2791. [Google Scholar] [CrossRef] [PubMed]
- Budzisz, E.; Keppler, B.K.; Giester, G.; Wozniczka, M.; Kufelnicki, A.; Nawrot, B. Synthesis, Crystal Structure and Biological Characterization of a Novel Palladium(II) Complex with a Coumarin-Derived Ligand. Eur. J. Inorg. Chem. 2004, 2004, 4412–4419. [Google Scholar] [CrossRef]
- Yang, L.; Powell, D.R.; Houser, R.P. Structural variation in copper(I) complexes with pyridylmethylamide ligands: Structural analysis with a new four-coordinate geometry index, τ4. Dalt. Trans. 2007, 9, 955–964. [Google Scholar] [CrossRef]
- Issaoui, N.; Ghalla, H.; Bardak, F.; Karabacak, M.; Aouled Dlala, N.; Flakus, H.T.; Oujia, B. Combined experimental and theoretical studies on the molecular structures, spectroscopy, and inhibitor activity of 3-(2-thienyl)acrylic acid through AIM, NBO, FT-IR, FT-Raman, UV and HOMO-LUMO analyses, and molecular docking. J. Mol. Struct. 2017, 1130, 659–668. [Google Scholar] [CrossRef]
- Avdović, E.H.; Milenković, D.; Dimitrić Marković, J.M.; Đorović, J.; Vuković, N.; Vukić, M.D.; Jevtić, V.V.; Trifunović, S.R.; Potočňák, I.; Marković, Z. Synthesis, spectroscopic characterization (FT-IR, FT-Raman, and NMR), quantum chemical studies and molecular docking of 3-(1-(phenylamino)ethylidene)-chroman-2,4-dione. Spectrochim. Acta Part A Mol. Biomol. Spectrosc. 2018, 195, 31–40. [Google Scholar] [CrossRef] [PubMed]
- Milenković, D.; Avdović, E.; Dimić, D.; Sudha, S.; Ramarajan, D.; Milanović, Ž.; Trifunović, S.; Marković, Z.S. Vibrational and Hirshfeld surface analyses, quantum chemical calculations, and molecular docking studies of coumarin derivative 3-(1-m-toluidinoethylidene)-chromane-2,4-dione and its corresponding palladium(II) complex. J. Mol. Struct. 2020, 1209, 127935. [Google Scholar] [CrossRef]
- Santhy, K.R.; Sweetlin, M.D.; Muthu, S.; Raja, M.; Abraham, C.S. Optical, vibrational (FT-IR and FT-Raman), electronic and molecular docking investigations of 1 Phenyl Isatin. Optik 2019, 182, 1211–1227. [Google Scholar] [CrossRef]
- Cossi, M.; Rega, N.; Scalmani, G.; Barone, V. Energies, structures, and electronic properties of molecules in solution with the C-PCM solvation model. J. Comput. Chem. 2003, 24, 669–681. [Google Scholar] [CrossRef]
- Barabas, K.; Milner, R.; Lurie, D.; Adin, C. Cisplatin: A review of toxicities and therapeutic applications. Vet. Comp. Oncol. 2008, 6, 1–18. [Google Scholar] [CrossRef] [PubMed]
- Gómez-Ruiz, S.; Maksimović-Ivanić, D.; Mijatović, S.; Kaluđerović, G.N. On the Discovery, Biological Effects, and Use of Cisplatin and Metallocenes in Anticancer Chemotherapy. Bioinorg. Chem. Appl. 2012, 2012, 140284. [Google Scholar] [CrossRef] [PubMed]
- Arfin, S.; Jha, N.K.; Jha, S.K.; Kesari, K.K.; Ruokolainen, J.; Roychoudhury, S.; Rathi, B.; Kumar, D. Oxidative Stress in Cancer Cell Metabolism. Antioxidants 2021, 10, 642. [Google Scholar] [CrossRef]
- Perillo, B.; Di Donato, M.; Pezone, A.; Di Zazzo, E.; Giovannelli, P.; Galasso, G.; Castoria, G.; Migliaccio, A. ROS in cancer therapy: The bright side of the moon. Exp. Mol. Med. 2020, 52, 192–203. [Google Scholar] [CrossRef] [PubMed]
- Glorieux, C.; Liu, S.; Trachootham, D.; Huang, P. Targeting ROS in cancer: Rationale and strategies. Nat. Rev. Drug Discov. 2024, 23, 583–606. [Google Scholar] [CrossRef]
- Jiang, H.; Zuo, J.; Li, B.; Chen, R.; Luo, K.; Xiang, X.; Lu, S.; Huang, C.; Liu, L.; Tang, J.; et al. Drug-induced oxidative stress in cancer treatments: Angel or devil? Redox Biol. 2023, 63, 102754. [Google Scholar] [CrossRef]
- Zhang, Y.-F.; Zhou, K.-L.; Lou, Y.-Y.; Pan, D.; Shi, J.-H. Investigation of the binding interaction between estazolam and bovine serum albumin: Multi-spectroscopic methods and molecular docking technique. J. Biomol. Struct. Dyn. 2017, 35, 3605–3614. [Google Scholar] [CrossRef]









| 1H | 13C | ||||
|---|---|---|---|---|---|
| H Atom | Exp. [ppm] | Calc. [ppm] | C Atom | Exp. [ppm] | Calc. [ppm] |
| C4′–H | 2.18 | 2.35 | C2 | 168.7 | 163.3 |
| C2′–H | 2.31 | 2.14 | C3 | 96.76 | 104.8 |
| OCH3 | 3.75 | 3.64 | C4 | 179.5 | 172.8 |
| C5–H, C6–H, C8–H | 7.00 | 6.97 | C5 | 118.1 | 128.4 |
| C2″–H, C5″–H, C6″–H | 6.84 | 7.04 | C6 | 127.1 | 117.7 |
| R | 0.998 | C7 | 154.9 | 157.9 | |
| MAE [ppm] | 0.14 | C8 | 112.5 | 108.8 | |
| C9 | 153.8 | 155.7 | |||
| C10 | 109.9 | 117.9 | |||
| C1′ | 175.7 | 174.4 | |||
| C2′ | 21.06 | 21.95 | |||
| C3′ | 161.4 | 174.7 | |||
| C4′ | 20.54 | 16.25 | |||
| C1″ | 128.6 | 142.2 | |||
| C2″ | 117.7 | 108.5 | |||
| C3″ | 147.7 | 146.9 | |||
| C4″ | 147.2 | 146.0 | |||
| C5″ | 112.8 | 113.3 | |||
| C6″ | 116.3 | 116.5 | |||
| OCH3 | 55.97 | 51.29 | |||
| R | 0.989 | ||||
| MAE [ppm] | 5.14 | ||||
| Compound | Temperature (K) | KSV (M−1) | kq (M−1) | Kb (M−1) | n (HSA) |
|---|---|---|---|---|---|
| CL | 296 | 9.56 × 104 | 9.56 × 1012 | 3.86 × 103 | 0.66 |
| 303 | 7.69 × 104 | 7.69 × 1012 | 2.98 × 103 | 0.71 | |
| 310 | 7.27 × 104 | 7.27 × 1012 | 7.64 × 104 | 1.09 | |
| CC | 296 | 2.95 × 105 | 2.95 × 1013 | 6.87 × 105 | 1.07 |
| 303 | 2.72 × 105 | 2.72 × 1013 | 6.14 × 105 | 1.06 | |
| 310 | 2.80 × 105 | 2.80 × 1013 | 4.67 × 105 | 1.10 |
| Compound | Temperature (K) | ΔG° (kJ mol−1) | ΔS° (J mol−1K−1) | ΔH° (kJ mol−1) |
|---|---|---|---|---|
| CL | 296 | −18.89 | 608.51 | 161.23 |
| 303 | −23.15 | |||
| 310 | −27.41 | |||
| CC | 296 | −33.14 | −41.09 | −20.98 |
| 303 | −33.43 | |||
| 310 | −33.72 |
| Conformations | ΔGbind (kJ mol−1) | Ki (µM) |
|---|---|---|
| Ketoprofen-HSA | −26.0 | 27.4 |
| CL-HSA | −25.9 | 29.0 |
| CC-HSA | −32.5 | 1.94 |
| CL-AFP | −37.7 | 0.25 |
| CC-AFP | −38.5 | 0.18 |
| CL-CEA | −34.5 | 0.92 |
| CC-CEA | −37.9 | 0.23 |
Disclaimer/Publisher’s Note: The statements, opinions and data contained in all publications are solely those of the individual author(s) and contributor(s) and not of MDPI and/or the editor(s). MDPI and/or the editor(s) disclaim responsibility for any injury to people or property resulting from any ideas, methods, instructions or products referred to in the content. |
© 2024 by the authors. Licensee MDPI, Basel, Switzerland. This article is an open access article distributed under the terms and conditions of the Creative Commons Attribution (CC BY) license (https://creativecommons.org/licenses/by/4.0/).
Share and Cite
Jevtić, M.; Pirković, M.S.; Komazec, T.; Mojić, M.; Mijatović, S.; Maksimović-Ivanić, D.; Dimić, D.; Marković, Z.; Simijonović, D.; Milenković, D.; et al. A Comprehensive Evaluation of a Coumarin Derivative and Its Corresponding Palladium Complex as Potential Therapeutic Agents in the Treatment of Gynecological Cancers: Synthesis, Characterization, and Cytotoxicity. Pharmaceutics 2024, 16, 1437. https://doi.org/10.3390/pharmaceutics16111437
Jevtić M, Pirković MS, Komazec T, Mojić M, Mijatović S, Maksimović-Ivanić D, Dimić D, Marković Z, Simijonović D, Milenković D, et al. A Comprehensive Evaluation of a Coumarin Derivative and Its Corresponding Palladium Complex as Potential Therapeutic Agents in the Treatment of Gynecological Cancers: Synthesis, Characterization, and Cytotoxicity. Pharmaceutics. 2024; 16(11):1437. https://doi.org/10.3390/pharmaceutics16111437
Chicago/Turabian StyleJevtić, Mirela, Marijana Stanojević Pirković, Teodora Komazec, Marija Mojić, Sanja Mijatović, Danijela Maksimović-Ivanić, Dušan Dimić, Zoran Marković, Dušica Simijonović, Dejan Milenković, and et al. 2024. "A Comprehensive Evaluation of a Coumarin Derivative and Its Corresponding Palladium Complex as Potential Therapeutic Agents in the Treatment of Gynecological Cancers: Synthesis, Characterization, and Cytotoxicity" Pharmaceutics 16, no. 11: 1437. https://doi.org/10.3390/pharmaceutics16111437
APA StyleJevtić, M., Pirković, M. S., Komazec, T., Mojić, M., Mijatović, S., Maksimović-Ivanić, D., Dimić, D., Marković, Z., Simijonović, D., Milenković, D., & Avdović, E. (2024). A Comprehensive Evaluation of a Coumarin Derivative and Its Corresponding Palladium Complex as Potential Therapeutic Agents in the Treatment of Gynecological Cancers: Synthesis, Characterization, and Cytotoxicity. Pharmaceutics, 16(11), 1437. https://doi.org/10.3390/pharmaceutics16111437

