Abstract
Dermatoses are among the most prevalent non-fatal conditions worldwide. Given this context, it is imperative to introduce safe and effective dermatological treatments to address the diverse needs and concerns of individuals. Transdermal delivery technology offers a promising alternative compared to traditional administration methods such as oral or injection routes. Therefore, this review focuses on the recent achievements of nanocarrier-based transdermal delivery technology for dermatological therapy, which summarizes diverse delivery strategies to enhance skin penetration using various nanocarriers including vesicular nanocarriers, lipid-based nanocarriers, emulsion-based nanocarriers, and polymeric nanocarrier according to the pathogenesis of common dermatoses. The fundamentals of transdermal delivery including skin physiology structure and routes of penetration are introduced. Moreover, mechanisms to enhance skin penetration due to the utilization of nanocarriers such as skin hydration, system deformability, disruption of the stratum corneum, surface charge, and tunable particle size are outlined as well.
1. Introduction
Skin, as the largest organ of the human body, is not only related to the appearance of the body but also assumes many important functional roles. Firstly, skin serves as a protective barrier between the internal and external environments, guarding against harmful substances and pathogens. This barrier function helps to prevent infections and maintain overall health [1]. In addition, skin has many critical functions such as regulating body temperature, sensing stimuli, absorbing external substances, secretion, and excretion [2,3,4]. The skin structure consists of three main layers: the epidermis, the dermis, and the subcutaneous tissue. The skin’s outermost layer is the epidermis, which is mainly composed of keratinocytes and can be divided into five sublayers: stratum corneum (SC), stratum lucidum, stratum granulosum, stratum spinosum, and stratum basale [5]. SC is located at the topmost layer of the epidermis and is composed of dead skin cells, forming a protective barrier against the entry of external substances and the loss of water from the body. This barrier property is particularly important when it comes to the penetration of drugs into the skin because SC impedes their absorption [6]. The dermis lies beneath the epidermis and mainly consists of collagen and elastic fibers. These components provide the skin with its strength and elasticity. The dermis is also home to various structures, including blood vessels, sweat glands, sebaceous glands, and sensory receptors, all of which contribute to the skin’s functions [7]. Lastly, subcutaneous tissue, which can be found in the deepest layer of the skin, comprises fat cells and connective tissues. This layer acts as a cushion, protecting underlying structures, and serves as a thermal insulator, aiding in regulating body temperature. Additionally, it functions as a vital energy store for the body [8]. In conclusion, the skin is a complex and versatile organ that goes beyond its superficial appearance. Its multiple layers and intricate structure allow it to fulfill vital functions. Furthermore, the skin acts as a major obstacle mainly due to the existence of SC, which diminishes the penetration of drugs into the body, making it an important consideration factor in transdermal drug delivery systems.
Dermatoses, as a global public health issue, significantly impact the well-being and livelihood of individuals. Statistics have revealed that approximately 10% of the world’s population is afflicted with various dermatoses including vitiligo, psoriasis, melanoma, and others [9]. These disorders not only cause physical discomfort and distress for the patients but also exert a detrimental effect on their mental and social state. Given this context, it becomes imperative to introduce safer and more effective dermatological treatments to address the diverse needs and concerns of individuals. By doing so, we can alleviate the physical and psychological burden caused by dermatoses and empower people to embrace a healthier lifestyle.
Over the past two decades, there has been significant research and development in the field of transdermal delivery technology. The main goal of these studies is to address the challenge of penetration across the skin barrier for the efficient delivery of drugs. Transdermal delivery technology offers a promising alternative compared to traditional drug administration methods such as oral or injection routes because this administration route shows the potential to enhance the therapeutic effects of medications. Owing to the complexities of skin penetration, researchers have designed innovative strategies and technologies to optimize the delivery of therapeutic agents through the skin, including the development of novel drug formulations, such as nanoemulsions and microencapsulated systems, as well as the use of physical enhancement techniques like iontophoresis and electroporation [10]. These extensive studies conducted in this field have contributed to the advancement of transdermal drug delivery technology, which has the potential to revolutionize the way in which active ingredients in medicines are administered, ultimately benefiting patients.
In this review, the recent achievements in nanocarrier-based transdermal technology are summarized, which focuses on the great potential and advantages of nanocarriers in dermatological therapy. Moreover, different nanocarriers-based transdermal delivery strategies and their penetration mechanisms are emphasized as well. We discuss the composition of various nanocarriers, as well as their advantages and limitations in topical application.
2. Skin Penetration of Nanocarrier-Based Transdermal Delivery System
2.1. Routes of Penetration
Generally, drug molecules are conveyed through the SC via three possible routes (Figure 1): paracellular (intercellular), transcellular (intracellular), and appendageal (transfollicular).
Figure 1.
Schematic representation of drug permeation routes across the skin.
2.1.1. Transcellular Route
In the transcellular pathway, molecules penetrate the matrix (cytoplasm) of dead keratinocytes and the lipids surrounding them, which contain highly hydrated keratin, and drug molecules diffuse alternately in the aqueous and lipid phases. While this is the shortest pathway, molecules need to repeatedly pass through lipophilic cell membranes and aqueous cell contents, which remains challenging for most molecules.
2.1.2. Paracellular Route
The intercellular pathway is that in which drug molecules bypass keratinocytes and penetrate the skin through the interstitium of cells tightly packed between keratinocytes. The tiny channels or gaps that form between keratinocytes are mainly composed of lipids and are more permeable compared to lipid-soluble molecules. Since the molecules do not pass directly through the cells, cell damage can be reduced. However, water-soluble molecules do not readily pass through the intercellular matrix composed of lipids, and the natural barrier functions of the skin (e.g., the tight arrangement of the SC and the presence of a lipid layer) may impede the penetration of certain molecules.
2.1.3. Transfollicular Route
The bypass pathway mainly relies on the penetration of skin appendages such as hair follicles, sebaceous glands, and syringe orifice, and can enter the skin through macromolecular substances and ionic substances that find it difficult to pass through the lipid-rich SC. However, the use of this pathway is somewhat limited compared to the trans epidermal route due to the small absorption area (appendages make up about 0.1% of the total skin surface area) [11].
2.2. Mechanism of Enhanced Penetration of Nanocarrier-Based Transdermal Delivery System
2.2.1. Skin Hydration
The barrier function of the skin is mainly maintained by its outermost SC. The hydration of the SC is crucial in regulating barrier function. When the skin is exposed to humidity, keratinocytes absorb large amounts of water. At high relative humidity, hydration also leads to increased SC permeability, which is utilized in transdermal drug delivery and is known as “occlusion” [12]. The penetration of chemicals into the skin is enhanced under occlusive conditions, which is considered to improve skin hydration by preventing trans epidermal water loss and subsequently increasing skin delivery [13].
During transdermal drug delivery, it is important to overcome the skin SC barrier and improve skin permeability. Skin hydration can be positively altered by applying occlusive formulations or imposing occlusive conditions [14]. Increased adhesiveness to surfaces is a general property of ultrafine materials, and the adhesiveness increases with decreased particle size [15]. Therefore, nanocarriers exhibit a distinct adhesiveness to superficial SC. Furthermore, this close contact, referring to the occlusion layer formed on the skin surface, effectively prevents water evaporation from the skin. As water diffuses back into the SC, it leads to hydration, causing the corneocytes to be less packed and have wider gaps between them. Consequently, the barrier function of the SC is compromised, facilitating the delivery of permeants [16]. The lipid nanoparticles adhering to the skin lead to the formation of a film with a subsequent occlusive effect. Elmowafy et al. found that nanostructured lipid carriers (NLCs) can produce an occlusive effect, which may limit the loss of water due to the presence of solid lipids in the NLC lipid matrix [17].
2.2.2. System Deformability
The deformability of drug carriers means that the nanocarriers can change shape or structure when external conditions (e.g., shear, pH, temperature, etc.) change. The deformability of drug carriers can be increased by adding membrane softeners (e.g., deoxycholic acid, etc.) to the prescription so that they can better adapt to the complex environment in vivo and improve drug delivery efficiency and therapeutic efficacy. Deformability is a key property of drug carriers and is commonly used to increase skin penetration without disrupting the SC barrier [18]. Transferosomes show superiority in terms of system flexibility and elasticity. System deformation is induced by edge activators, which have single chains with a high radius of curvature that destabilize phospholipids, forcing amphiphilic molecules to redistribute, leading to increased flexibility of the lipid bilayer [19]. Hydrophilic elastic vesicles are extruded into the narrow intercellular channels of the SC under the influence of a trans-epidermal water activity gradient, which consists of microchannels formed by water-rich zones surrounded by polar lipids, leading to a widened intercellular pathway of 20–30 nm [20]. The deformable transferosomes then move along the transdermal hydration gradient through the microchannels of the skin into the skin layers in response to external pressure within the intercellular lipid accumulation of the SC. Carvalheiro et al. found that the use of a deformable lipid vesicle loaded with Amphotericin B (AmB) delivered directly to the site of action could increase drug retention at the site of action and prolong the local therapeutic effect compared with free AmB [21].
2.2.3. Disruption of the SC
One of the common mechanisms among nanocarriers is disruption of the SC, which is mostly associated with the presence of penetration enhancers. They have the ability to disturb the extremely well-organized structure of the SC, remove and solubilize its lipid and/or keratin contents, and fluidize its crystalline structure [11]. More specifically, the inclusion of ethanol in the bilayers of ethosomes is responsible for their improved skin penetration and bioavailability when compared to traditional vesicular delivery systems [22]. Ethanol interacts with the lipid elements in the polar group area of the SC to modify the structure of the lipophilic or keratinized domains, lower the transition temperature of the lipids, and cause the tightly packed SC lipids to fluidize and break. Therefore, the SC lipids may fluidize and be disturbed by ethanol-based nanocarriers [23]. In addition, studies have shown that nanoemulsions can open up new channels for the penetration of medicinal preparations through the skin accessory structures by changing the SC structure and the spatial conformation of keratin [24].
2.2.4. Surface Charge
Despite the fact that studies have shown that skin penetration may be affected by altering the surface charge of nanocarriers, the kind of charge that results in greater skin penetration is highly debatable in the literature. It is generally known that the skin may function as a negatively charged membrane since the SC lipid layer has a high percentage of negatively charged lipids [25]. Tupal et al. found that neutral nanocarriers appear to penetrate the skin more successfully than charged ones. They claimed that the SC’s net negative charge might either trap positively charged nanoparticles in the upper skin layers before they penetrate deeper levels or stop negatively charged ones from diffusing through the SC [26]. Qu et al. reported that cationic nanomedicines interact with the negative charge of the skin surface via strong electrostatic attractions, leading to a stronger affinity between them. The results showed that the increased skin retention of cationic liposomes could be beneficial for enhancing the results of treatment for chronic dermatoses [27]. Similarly, Wu et al. studied the distribution and penetration of charged nanoparticles in the skin and discovered that in in vitro skin penetration assays, cationic nanoparticles showed a strong affinity for negatively charged skin surfaces [28]. Negatively charged liposomes, on the other hand, have demonstrated their ability to facilitate drug delivery through the skin. Ternullo et al. determined that when deformable liposomes are negatively charged, better retention of human epidermal growth factor on the skin surface is achieved [29]. This behavior could be explained by the repulsive forces between the particles and the skin that form temporary channels in the skin, allowing the particles to penetrate [30].
2.2.5. Particle Size
Particle size influenced the number of drug molecules that pass through the SC. In general, compared to larger particles, smaller particles typically show superior particle/skin adhesion and occlusion [31]. As a result, skin penetration was enhanced. Xiang et al. found that small-sized nanocrystals (NCs) improved passive skin penetration of hesperidin into the SC and deeper skin layers. Compared to 120 nm and 480 nm CUR-NCs, 60 nm NCs possessed greater solubility, which led to larger gradients of concentration at early stages [32]. According to Fick’s first law, this concentration gradient leads to increased passive diffusion through the skin.
3. Nanocarriers for Transdermal Delivery
Nanocarriers are widely used in topical applications, including vesicular nanocarriers (liposomes, transferosomes), lipid-based nanocarriers (solid lipid nanoparticles, nanostructured lipid carriers), emulsion-based nanocarriers, polymeric nanocarriers, inorganic nanoparticles, and inclusion complexes [33] (Figure 2). Recently, these have been utilized to deliver various drugs via the transdermal route, as shown in Table 1.
Figure 2.
Schematic demonstration of various nanocarriers.
Table 1.
Nanocarriers for transdermal delivery.
3.1. Vesicular Nanocarriers
3.1.1. Liposome
Liposomes, which are classical vesicles composed of phospholipids and cholesterol, were one of the first vesicular carriers studied in this field [64]. They have been widely studied as a vehicle for topical drug delivery since 1968 [65]. When phospholipids are dispersed in water or an aqueous environment, they tend to form spherical vesicles, encapsulating water and soluble solutes in the process. Liposomes have the versatile property of encapsulating hydrophilic and lipophilic drugs. These biodegradable phospholipids are arranged in one or more concentric bilayers with an aqueous core.
Liposomes are suitable for topical transdermal delivery due to their composition, surface properties, and size [34]. When applied to the skin, they adhere to the lipids in the SC, and this adsorption promotes mixing with the SC lipids and achieves the local release of the drug. These vesicles penetrate into the skin via the trans-epidermal or trans-epiphyseal route [66]. In some cases, penetration enhancers are added to the formulation along with liposomes. Penetration enhancers fluidize the SC, which aids in the penetration of liposomes [67].
However, the ability of liposomes to facilitate drug penetration into the deeper layers of the skin is limited, and conventional liposomes have been shown to have minimal ability to enhance drug penetration into deeper regions of the skin and body circulation [68]. In addition, environmental or physical factors can lead to the degradation of liposomes, including aggregation/flocculation and fusion/agglomeration, size, and drug loss [69]. Therefore, researchers have continued to conduct in-depth studies on functionalized modifications of liposome surfaces to overcome the limitations of conventional liposomes themselves [70,71].
3.1.2. Niosome
Niosomes, which were first reported in the early 1970s, are self-assembled vesicles made from nonionic surfactants, cholesterol, and other amphiphilic molecules. Nonionic surfactants are the main element in the preparation of niosomes, amphiphilic molecules with polar heads and nonpolar tails, and this uncharged surfactant has higher stability and less toxicity compared to anionic, cationic, and amphoteric surfactants [72]. In addition, it also possesses the ability to inhibit p-glycoprotein, reduce hemolysis and irritation of cell surfaces, enhance permeability, and improve solubility [73].
Compared to liposomes, niosomes have been introduced as highly effective novel drug carriers due to their advantages such as increased skin penetration, bioavailability, surface adherence, sustained-release qualities, and improved drug stability after capture [35]. Furthermore, niosomes show reduced toxicity, allowing for controlled delivery of loaded drugs [36]. Despite extensive research on niosomes, multiple challenges remain for future clinical applications. The main obstacle that prevents the utilization of niosomes as a potential drug delivery system is sterilization; however, high temperatures tend to destroy their own structure, therefore preparation under sterile conditions is an optional solution [37].
3.1.3. Transferosome
Cevc et al. introduced a new type of carrier system in the 1990s, the transporter, also known as flexible liposomes [74]. Transferosomes are typically composed of phospholipids and edge activators (EAs), which are membrane softeners (e.g., Tween 80, Span 80, and sodium cholate) that are highly deformable.
Transferosomes are highly deformable and hyperflexible vesicles whose penetration into the skin is primarily dependent on the membrane flexibility, hydrophilicity, and maintainable vesicle integrity of transferosomes. In an aqueous environment, phospholipids self-assemble into flexible lipid bilayers and tightly form vesicles [75]. EAs such as membrane instability factors enhance the membrane fluidity and elasticity of transferosomes when binding to lipids in appropriate proportions, which is capable of changing its membrane flexibility and spontaneously passing through the skin pores, resulting in a higher skin permeability [38,39,40]. The permeability gradient is the primary driver of transferosomes into the deeper skin layers [76]. Another possible mechanism of permeation suggests that deformable vesicles act as permeation enhancers and can alter the intercellular lipid composition in the SC, thereby facilitating the transport of the free drug [77]. Therefore, self-optimizing and highly deformable transferosomes have been widely used in the field of transdermal drug delivery and successfully used in a wide range of preclinical trials and various phase I and phase II clinical trials [78].
However, limitations in the use of transferosomes are caused by skin irritation that is attributed to the use of EAs and the purity of phospholipids in the formulation [40]. In addition, transferosomes are susceptible to oxidative degradation by the environment and are chemically unstable. To overcome these stability problems, freeze-drying, optimal storage conditions, degassing, and inert gas purging are mostly used [76].
3.1.4. Ethosome
Ethosomes were first developed by Touitou et al. [79]. Ethosomes are vesicles composed of phospholipids and high concentrations of ethanol (20–45%) and water. Depending on the ethanol content, there are also two subtypes of ethosomes: binary ethosomes and transethosomes. Transethosomes exhibit smaller dimensions, excellent elasticity and deformability, and improved skin permeability, which may be due to the synergistic interaction between ethanol and surfactants, thereby promoting the rearrangement of the lipid bilayer of these vesicles [41]. Niu et al. investigated the mechanism of skin penetration of ethosomes and found that ethosomes were able to disturb the lipid structure of the SC, lyse intercellular lipids, and alter the phase transition temperature of the SC. A portion of the ethosomes binds to the SC, while the other portion crosses the intercellular space and cleaves to release the drug during penetration of the SC [42].
Ethosomes have a higher percentage of drug capture compared to rigid conventional liposomes. With the high concentration of ethanol, ethosomes can act as natural preservatives with excellent stability under specific storage conditions [43]. Moreover, ethosomes are soft malleable vesicles that facilitate effective penetration of drugs into the skin, resulting in local and systemic effects [80,81]. Allergic reactions may occur in individuals who are allergic to ethanol or any other component of ethanol, which poses some safety concerns in practical application.
3.2. Lipid-Based Nanocarriers
There are two main types of lipid nanoparticles and the main difference lies in their composition, i.e., when composed of solid lipids only, they are called solid lipid nanoparticles. When the composition includes a portion of liquid lipid (usually oil) in addition to solid lipid, they are called nanostructured lipid carriers.
3.2.1. Solid Lipid Nanoparticle (SLN)
SLNs were introduced in 1991 as a better carrier system than conventional colloidal systems with good biocompatibility, storage stability, and high drug encapsulation efficiency [82]. SLNs consist of the main components, i.e., solid lipids, emulsifiers, and water or other solvents. SLNs are a colloidal carrier system consisting of lipid cores with a high melting point and coated with a liquid surfactant. The concentration of the surfactant, which is about 0.5–5%, improves the dispersion stability of SLNs [44]. In addition, the dense lipid matrix decelerates lipid digestion, thus allowing the release of encapsulated compounds in a more sustainable or long-lasting manner [83].
3.2.2. Nanostructured Lipid Carrier (NLC)
Typically, the ingredients in NLC formulations consist of solid lipids, liquid lipids, surfactants, and co-surfactants. NLCs are a further development of SLNs. They are developed or modified by mixing solid and liquid lipids to increase the loading of drugs in the lipid matrix, thereby preventing leakage in the lipid matrix and regulating the release of drugs [45,46]. These advantages are helpful in increasing the hydration of the skin with an occlusive effect, thus improving the penetration capacity of the loaded drug [84].
SLNs and NLCs have received particular attention due to their myriad applications and benefits, exhibiting low toxicity, high biocompatibility, and sustained release behavior [85]. Moreover, they can protect unstable and sensitive drugs from degradation and are able to improve the bioavailability of loaded drugs as well as achieve the targeted delivery of drugs to specific sites [86,87]. However, SLNs and NLCs can present certain difficulties when developing formulations due to their modest loading capacity, especially for more hydrophilic or polar drugs. In addition, there is a risk of drug efflux from the lipid matrix due to changes in the polycrystalline nature with storage time. Meanwhile, a relatively high amount of water is required to produce lipid nanoparticle dispersions, which may increase the risk of microbial contamination. Because of this, preservatives are added during preparation, which might induce side effects in turn [88].
3.3. Emulsion-Based Nanocarriers
Microemulsions and nanoemulsions are lipid-based drug delivery systems with the potential to increase drug penetration into the skin [89]. Although they are isotropic dispersions of two immiscible liquids (oil and water), there are significant differences between microemulsions and nanoemulsions.
3.3.1. Microemulsion
In 1943, Hoar and Shulman proposed a definition of microemulsion, describing it as a spontaneously formed transparent or semi-transparent system of water, oil, and a mixture of a substantial amount of surfactants and co-surfactants (generally alcohols of medium chain length) [90]. It is a thermodynamically stable isotropic liquid, microscopically composed of droplets of one or both liquids stabilized by a surfactant interfacial film. Compared to emulsions, microemulsions have smaller droplet sizes, usually within 10–100 nm [91]. Co-surfactants are added to microemulsions to help lower the tension in the surfactant film, creating a more flexible and dynamic flow layer [47].
3.3.2. Nanoemulsion
Nanoemulsions generally refer to a homogeneous system formed by the addition of two immiscible phases (oil and water) through the addition of a suitable emulsifier. The droplet size of nanoemulsions is typically between 20 and 300 nm with a narrow particle size distribution. Stabilization is usually carried out with an appropriate surfactant [92]. Researchers have reported the topical delivery of drugs by nanoemulsions that can enhance skin penetration by altering the lipid structure and permeability gradient of the SC [48].
Both microemulsions and nanoemulsions are carriers, which due to their combined properties, are able to act as penetration enhancers for the skin, thus overcoming the barrier of the SC [49]. Microemulsions and nanoemulsions have similar macroscopic properties, whereas microemulsions are highly thermodynamically stable. Despite having unstable thermodynamics, nanoemulsions are kinetically stable, which makes them resistant to degradation issues. The high thermodynamic as well as kinetic stability enables these systems to increase skin permeability and drug delivery efficiency, thus successfully overcoming the barrier challenges of transdermal delivery, which makes them good vehicles for transdermal drug delivery [50].
3.4. Polymeric Nanocarriers
3.4.1. Polymeric Nanoparticle (PNP)
PNP has nanoscale dimensions (1–1000 nm) and the drug is encapsulated within a polymer core or uniformly dispersed in a polymer matrix [93]. PNPs can be divided into two groups according to their morphology and structure: nanocapsules and nanospheres. The former has an oily core where the medication can dissolve, while the latter is surrounded by a polymer shell. Nanospheres are based on a continuous network formed by polymers and the drug is retained inside to be dissolved, encapsulated, or adsorbed on its surface. These two types of PNPs are considered reservoir systems (nanocapsules) and matrix systems (nanospheres) [51]. As drugs are adsorbed onto the surface of PNPs, it usually releases the drugs in a burst first, then gradually and continuously from the polymer matrix or core [93]. A possible mechanism by which PNPs improve skin permeation has been found to be by disorganizing the structure of SC keratin and changing lipid accumulation and lipid structure to a more ordered and dense conformation [52].
PNP has great potential for topical delivery of a wide range of drugs by improving its physicochemical properties, preventing premature degradation, allowing sustained release, maximizing penetration through the SC, and boosting its retention in various skin layers (i.e., the SC, epidermis, and dermis) [94].
3.4.2. Polymeric Micelle (PM)
PM has been extensively studied since the 1990s and even since the late 1980s [95]. PMs are nanoscale drug delivery systems, usually between 10 and 100 nm, formed by the self-assembly of amphiphilic block copolymers with hydrophilic and hydrophobic blocks in aqueous solution. They are typically spherical in shape, characterized by a hydrophobic core with a hydrophilic shell. The self-assembly of PMs is a reversible process that depends on the critical micelle concentration (CMC), which is described as the minimum concentration of the polymer in solution that leads to micelle formation [96]. The micelle concentration is stable above the CMC, but when diluted below the CMC, the micelles decompose [97].
PMs can improve the penetration of hydrophobic drugs into the skin [98]. Possible mechanisms include improving the dissolution of drugs into the skin, increasing the distribution of hydrophilic drugs in the SC, localizing the drug into the hair follicles and keratinocytes in different epidermal layers, and providing storage into the skin by slowly and sustainedly releasing the drug from intact PMs [53]. Despite its many advantages, the large-scale production of PMs remains a challenge based on the scalability and reproducibility of the copolymer and drug-carrying micelles with scalable and reproducible manufacturing processes [99].
3.4.3. Dendrimer
Dendrimers are monomolecular, monodisperse, synthetic spherical polymers with a dendritic branched chain structure. They are appealing for a variety of promising biological applications due to their well-controlled size (3–10 nm), ease of functionalization, high water solubility, clearly defined chemical structure, and biocompatibility [100]. As polymeric skin permeation enhancers that can boost medication transport through the skin, dendrimers have received much attention. Studies have reported that dendrimers facilitate drug penetration by improving the dispersion and diffusion of drug molecules in the skin and making the medication more soluble [54]. However, there are still some issues that need to be addressed in terms of translation to clinical trials. Although dendrimers are attractive for clinical applications due to their distinct structures, the synthesis of these molecules requires cumbersome steps and is therefore both complex and expensive for scaled-up production. In addition, to date, spatial site resistance at the periphery of dendrimers limits the molecules to relatively low generations, thus limiting the extent of amplification that can be achieved [101].
3.5. Inorganic Nanoparticles
Inorganic nanostructures are widely applied in drug delivery for cancer therapy with their probable bio-imaging and phototherapy potential. Some nanoparticles with positive charge, high surface lipophilicity, and small size have transdermal capability by passively penetrating SC [56].
Gold nanoparticles (AuNPs) are well explored as a transdermal drug delivery system because of their low cytotoxicity and controllable particle size [57]. AuNPs can be used for both local and systemic transdermal drug delivery. Because of the interaction with skin lipids, GNPs of much smaller sizes (e.g., ~10 nm) can induce transient openings in the organized stratum corneum, accompanied by their penetration into the skin [33]. Furthermore, surface ligands bind with the gold nanoparticles with Au-S bonding, which means various ligands could be conveniently conjugated on the surface of particles by pre-thiolation [58]. Koushki et al. introduced a dendritic cell-specific aptamer for the modification of allergen-loaded AuNPs. The targeted allergen delivery system produced greater epicutaneous immunoregulation in comparison to the non-targeted ones, and co-administration with skin-penetrating peptides led to a more significant effect [102].
Some other metallic particles have also been observed for transdermal application. Fe3O4 nanoparticles with a pH-sensitive amide bond have successfully penetrated into the deeper dermis via the transfollicular route [103].
3.6. Inclusion Complexes
Cyclodextrins (CD) are cyclic oligomers obtained from starch by enzymatic degradation and were discovered in 1891 by the French pharmacist Villiers [59]. It is a cyclic oligosaccharide formed from α-1,4-linked glucose units, where α-CD, β-CD, and γ-CD are the most common natural forms, containing six, seven, and eight glucose units, respectively [60]. Cyclodextrins have the remarkable capability of establishing supramolecular host–guest interactions because of their toroidal shape and non-polar inside [61]. CD’s unique chemical structures allow them to entrap poorly soluble drugs, such as antioxidants, leading to the significant enhancement of drug solubility and stability [62]. Inclusion complexes are formed when the “guest” molecule, usually a drug, is partially or fully included inside the “host’s cavity” [104]. Owing to the hydrophobic cavity, cyclodextrins as ghosts offer the guest a suitable environment for interaction.
Due to increased solubility as well as direct action on the stratum corneum, CD complexes promote a drug’s availability and delivery through the cutaneous barrier [63]. Chulurks S et al. reported that after 30 min, the amounts of nicotine that permeated through pig skin from the nicotine/βCD and nicotine/MβCD inclusion complex gels were nine times as much as pure nicotine gel [105].
4. Nanocarrier-Based Transdermal Delivery Technology for Dermatological Therapy
Transdermal delivery technology, as a non-invasive drug delivery system, has received widespread attention in recent years for dermatological therapy. Transdermal delivery technology can deliver drugs to the skin through topical administration. In the treatment of common dermatoses (such as psoriasis, vitiligo, skin cancers, etc.), it has a more ideal effect compared to oral and injectable administration [106]. In addition, transdermal drug delivery can also deliver medications into the bloodstream to treat various diseases [107]. Compared to traditional methods such as oral, intravenous, and subcutaneous injection, it can avoid first-pass metabolism and gastrointestinal side effects, offering the advantages of simplicity, convenience, and high patient compliance [108]. With the advancements in molecular biology and the development of novel delivery systems, transdermal delivery technology has shown great potential and advantages in dermatological treatment (Figure 3). This article reviews transdermal drug delivery technologies used for dermatoses in the past five years (Table 2).
Figure 3.
Transdermal drug delivery technologies for dermatoses.
Table 2.
Transdermal drug delivery technologies for dermatoses in the past five years.
4.1. Psoriasis
Psoriasis is prevalent worldwide, affecting the quality of life of a large number of patients [138]. As an immune-mediated chronic inflammatory dermatosis, psoriasis is characterized by hyperkeratosis and parakeratosis of the epidermis, thickening of the spinous layer, vascular dilation, and pinpoint bleeding [139,140]. These symptoms can cause pain, discomfort, and psychological distress, significantly reducing the quality of life for patients.
The pathogenesis of psoriasis involves a complex inflammatory cascade, with various innate immune cells (keratinocytes, dendritic cells, NKT cells, and macrophages) and signal transduction pathways participating in the disease’s development [141]. The onset and progression of psoriasis are influenced by a combination of environmental, genetic, and immune factors, which complicates its diagnosis and treatment [142]. Common clinical treatments include traditional systemic drug therapy, topical drug therapy, phototherapy, and biological agents [143]. Currently, drugs commonly used for the treatment of psoriasis include MTX and some biologics [144]. Although MTX has a certain efficacy in treating psoriasis, its long onset time, liver toxicity, and tendency for relapse after discontinuation limit its widespread use. Additionally, since psoriasis is typically a lifelong disease requiring repeated interventions, transdermal delivery technology can provide a treatment method that is highly safe and effective and has low side effects.
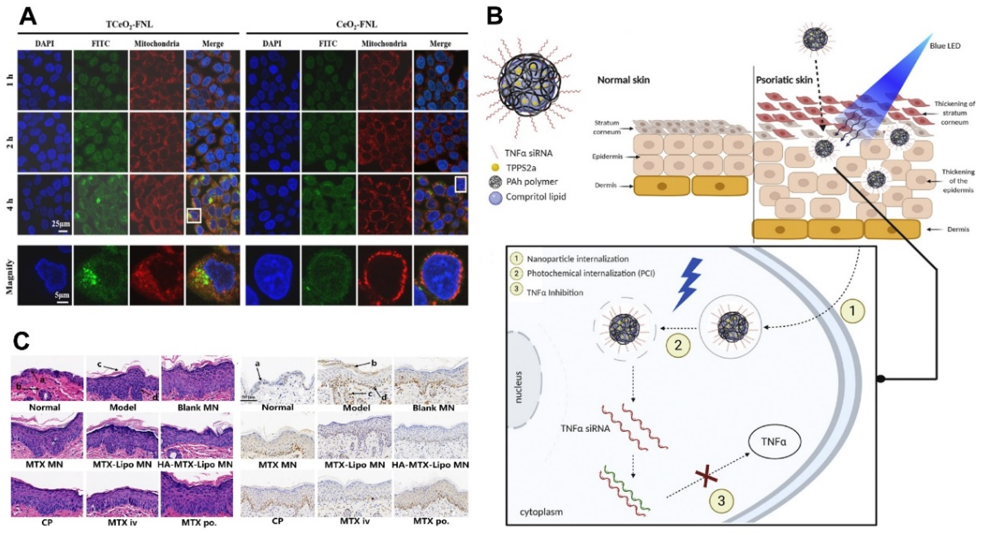
Transdermal delivery technology based on nanomedicines can overcome the drawbacks of traditional topical drug delivery strategies, such as poor transdermal efficiency and ineffective treatment [145]. Yu et al. developed a peptide-modified Cur-loaded liposome (CRC-TD-Lip) to accelerate the transdermal delivery of Cur and improve the inhibition of psoriasis. The mRNA expression levels of IL-17A, IL-17F, IL-22, and IL-1β in the CRC-TD-Lip of mice were decreased 4- to 6-fold compared with those in psoriatic mice, which experimentally confirmed the enhanced transdermal ability of CRC-TD-Lip [109]. Wang et al. prepared a CeO2 flexible nanoliposome modified with TRA and TPP, called TCeO2-TRA-FNL [110]. In vitro EGF-induced and H2O2-induced models showed that TCeO2-TRA-FNL effectively reduced the inflammation level of HaCaT cells and attenuated oxidative stress. TCeO2-TRA-FNL-Gel treatment resulted in a 3-fold reduction in erythema, scaling, and skin thickness scores in mice compared to the Free-TRA group, showing promising therapeutic effects on psoriasis (Figure 4A). Suzuki et al. developed an siRNA delivery system based on hybrid polymer-lipid nanoparticles (PLN-TPPS2a-TNF siRNA) and combined it with photochemical internalization as a topical formulation for psoriasis treatment (Figure 4B) [111]. In vitro delivery studies using a porcine skin model showed that PLNs successfully delivered siRNA and photosensitizers into the skin. In vivo experiments confirmed that a 1.38-fold knockdown of TNFα was observed with PLN-TPPS2a-TNFα siRNA compared to the psoriasis group, suggesting that it enhanced the preventive effect of psoriatic plaques. Solid lipid nanoparticles loaded with cyclosporin A deliver approximately 1.0 mg of cyclosporin A to the skin with reduced transdermal permeation, indicating its promising topical administration [115].
Figure 4.
Schematic illustration and characterization of nanoparticles for psoriasis treatment. (A) CLSM images of HaCaT cells treated with TCeO2-FNL/CeO2-FNL at predetermined time points (red: mitochondria; green: TCeO2-FNL/CeO2-FNL). Reprinted from Ref. [110]. (B) Scheme of the nanoparticle PLN-TPPS2a-TNF siRNA and PCI mechanism. Reprinted with permission from Ref. [111]. Copyright 2021 Elsevier. (C) H&E sections and immunohistochemical micrographs of skin of psoriasis mice model treated with HA-MTX-Lipo MN (Scare bar: 50 μm). Reprinted with permission from Ref. [112]. Copyright 2024 Elsevier.
Transdermal delivery systems also have potential applications in the systemic treatment of psoriasis. To enable effective drug penetration through the hyperkeratotic skin of psoriasis patients and enhance therapeutic efficacy, Shen et al. developed HA-modified liposomes loaded with MTX and incorporated them into microneedles (HA-MTX-Lipo MNs) [112]. The results showed that HA-MTX-Lipo MNs inhibit the progression of psoriasis and reduce erythema, scaling, and thickening of the skin by down-regulating the expression of mRNA levels of pro-inflammatory cytokines IL-23 and TNF-α (Figure 4C). Shah P et al. used niosomes to deliver Desoximeta-sone, which can be used to treat a variety of skin conditions such as allergic reactions, eczema, and psoriasis. Desoximeta-sone loaded into niosomes increased the skin permeability of Desoximeta-sone compared to the raw drug [113]. He E et al. developed a microemulsion-based drug delivery system for transdermal delivery in order to improve the efficacy and permeability of indirubin. The In Vitro Skin Permeation and Deposition Study showed that the accumulated drug exudation in the final formulation was 2.1-fold and 13.1-fold higher than that of the oil solution and the aqueous solution, respectively; both the permeation and retention of the skin increased. This preparation can improve psoriasis symptoms by down-regulating the expression of IL-17A, Ki67, and CD4+T, providing great scalability for researchers to increase the concentration of targeted drugs [114]. Chamcheu J et al. developed chitosan-based nanoformulated (-)-epigallocatechin-3-gallate (EGCG). In the imiquimod-induced psoriasis-like dermatitis model in mice, nanoEGCG showed a 20-fold dose advantage over free EGCG, representing a promising drug delivery strategy [116].
4.2. Vitiligo
Vitiligo is a common disorder with a global incidence of 0.5–2.0% [146]. Vitiligo is a condition in which the skin develops white patches due to melanin deficiency as a result of the destruction of melanocytes in the skin. The most common form is non-segmental vitiligo, which is clinically characterized by well-defined, milky-white, depigmented patches. The occurrence of vitiligo affects males and females equally but is more pronounced in people of color [147]. Vitiligo is not contagious or life-threatening but may seriously affect the physical and mental health of the patient.
The pathogen of vitiligo remains unclear, and it is commonly believed that it occurs under the combined influence of genetic, autoimmune, and environmental factors [148]. The etiology of vitiligo mainly involves the loss or destruction of functional melanocytes in the hair follicles and skin [149]. Autoantigens are released from melanocytes in vitiligo patients due to mitochondrial failure and increased cellular stress, which triggers both innate and adaptive immunity [150]. Vitiligo autoimmunity is influenced by the expression of the Fc-γ receptor on melanocytes and a protein that inhibits macrophage migration [151]. In addition to causing abnormal immune responses against these dysfunctional melanocytes, the combination of genetic factors and cellular flaws also results in the self-recognition of melanocyte antigens. In addition, the hyperimmune reaction to melanocytes is facilitated by malfunctioning regulatory T cells, leading to the onset and progression of vitiligo [152].
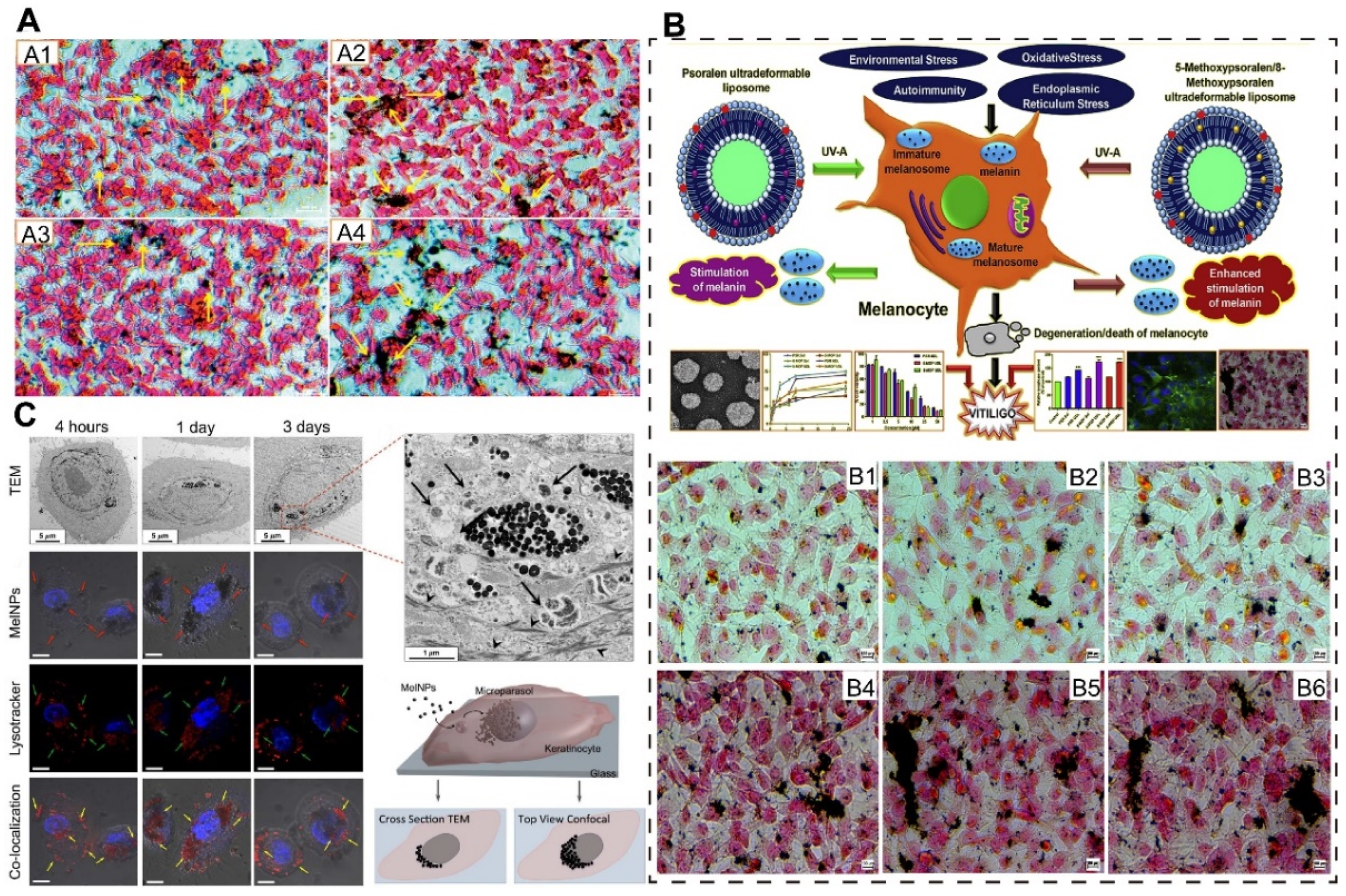
The currently available therapies for vitiligo include phototherapy and immunosuppression. However, treatment outcomes are unsatisfactory with a wide range of side effects, and therefore no drugs have received FDA approval to be used in vitiligo [153]. Several studies have been conducted on the transdermal delivery of drugs using nanocarriers for vitiligo. Doppalapud S et al. developed super deformable liposomes loaded with PSR and resveratrol, which could act on vitiligo via a dual mechanism of stimulating tyrosinase activity and scavenging free radicals (Figure 5A). Approximately 1.75-fold and 2.45-fold increases in melanin content were observed with the first and second applications of the final formulation compared to the control group, demonstrating a significant stimulation of melanin and tyrosinase activity by liposomes [117]. Saxena et al. prepared liposomes loaded with NSO and VSO using the thin film dispersion method and loaded them in gels [118]. The drug release after 24 h was found to be 76.18% (NSO) and 73.12% (VCO) for liposomal dispersions, achieving a slow drug release. In vitro and in vivo experiments showed that the prepared liposomal gels significantly prolonged the penetration of the drug into the skin and its accumulation at the disease site and improved its effectiveness in the treatment of vitiligo. Mahira S et al. prepared liposomes encapsulated with PSR and its derivatives 5-MOP and 8-MOP in Edge-activated ultradeformable liposomes (UDLs). 5-MOP UDL and 8-MOP UDL showed enhanced stimulation of melanin levels by increasing melanin 1.97-fold and 1.86-fold after 72 h of incubation compared to the control group (Figure 5B) [119]. Huang et al. prepared melanin-like nanoparticles (MelNPs) through the spontaneous oxidation of dopamine and studied their absorption, transport, distribution, and ultraviolet (UV) protection capabilities in human keratinocytes [120]. Experiments showed that in human epidermal keratinocytes, MelNPs were endocytosed, underwent perinuclear aggregation, and formed a supranuclear cap, mimicking the cellular distribution and function of real melanosomes. This suggests their potential application in vitiligo treatment (Figure 5C).
Figure 5.
Schematic illustration and characterization of nanoparticles for vitiligo therapy. (A) Using Fontana–Masson silver staining, the B16F10 cell line’s melanin pigment is visible. Dark black staining of the melanin in various groups is shown by yellow arrows: (A1) Control, (A2) PSR-UDL, (A3) RSV-UDL, and (A4) PSR + RSV-UDL (Scare bar: 1000 μm). Reprinted with permission from Ref. [117]. Copyright 2017 Elsevier. (B) Schematic illustration of 5-MOP/8-MOP sol and Fontana–Masson silver staining to visualize melanin pigment in B16F10 cells where melanin is stained dark black in different groups: (B1) PSR Sol, (B2) 5-MOP Sol, (B3) 8-MOP Sol, (B4) PSR UDL, (B5) 5-MOP UDL, and (B6) 8-MOP UDL. Reprinted with permission from Ref. [119]. Copyright 2019 Elsevier. (C) The uptake, transport, and accumulation of MelNPs in HEka cells were analyzed using transmission electron microscopy and confocal optical microscopy. Reprinted from Ref. [120].
4.3. Wound Healing
The integrity of the skin is crucial for human safety since it serves as the body’s first line of defense against external microorganisms and viruses [154,155]. Patients suffer discomfort, including pain, bleeding, inflammation, delayed healing, scar formation, and even death, when the integrity of their skin is damaged [156]. Wound healing is a fundamental stage in the reconstruction of skin damage and is usually divided into four successive and potentially overlapping processes: hemostasis, inflammation, proliferation, and remodeling [157,158].
The first is the hemostatic phase, in which small blood vessels and capillaries surrounding the wound reactively constrict to reduce local blood flow [159]. Subsequently, platelets are attracted to the exposed collagen fibers to aggregate into a blood clot. Simultaneously, platelets release prostaglandins and 5-hydroxytryptamine, two vasoactive chemicals that further narrow blood vessels and decrease blood flow. Finally, endogenous and exogenous coagulation processes are initiated [160]. The inflammatory phase that follows is marked by enhanced vascular permeability and activated inflammatory cells, including neutrophils, lymphocytes, and monocytes, moving into the wound in response to chemokines. The proliferative phase is closely related to the inflammatory phase and is an important step in re-establishing the skin barrier function [161]. Keratinocytes, fibroblasts, and vascular endothelial cells are the key cell types that are involved in the skin repair process. Through their proliferative and migratory activity, these cells achieve neovascularization, granulation tissue development, and wound epithelial regeneration. The remodeling phase involves the maturation and reconstruction of neoplastic tissue and is the final stage of wound healing [162]. This phase, which can extend for months or years, primarily entails the reorganization of collagen, the regression of enlarged capillaries, and the breakdown of superfluous collagen fibers by collagenases. Eventually, normal connective tissue develops from the granulation tissue created during wound healing [163]. Studies have confirmed that temperature, pH, and other factors affect these processes [164].
By absorbing osmotic fluids and isolating wounds from the external environment, conventional wound dressings (such as gauze, cotton wool, and bandages) stop bleeding and shield wounds from bacterial infection. However, they lack antibacterial or anti-inflammatory properties and can even impede the healing process [165]. Ideal wound dressings should have the following characteristics: good biocompatibility, antimicrobial activity, water absorption, water retention, no cytotoxicity, and good biodegradability [166,167,168].
The nano transdermal delivery system has excellent efficacy in the anti-inflammation of wounds. To keep the area moist and decrease the risk of infection while hastening the healing process, a study by Zhang et al. introduced a stimuli-responsive glycopeptide hydrogel (OBPG&MP) constructed from hyacinthine polysaccharides, gallic acid-grafted ε-polylysine, and micelles loaded with paeoniflorin [121]. With each release of therapeutic chemicals, the hydrogel responded to the inflammatory microenvironment of chronic wounds by eliminating bacterial infection, neutralizing ROS, modifying macrophage polarization, suppressing inflammation, and promoting vascular regeneration and extracellular matrix remodeling. Studies conducted in vivo and in vitro have shown how effective OBPG&MP is at modifying the wound microenvironment and promoting skin tissue regeneration and remodeling in chronic wounds (Figure 6A,B). Yang et al. prepared propolis nanoparticles (PNPs) using the pH difference method and characterized them. In the full-thickness skin defect model of mice, compared with the wounds of other groups, the wound healing of PNP treatment was 3–4 days faster. Histological observation showed that the wounds treated with PNPs had tissue epithelium, hair follicles, and dense collagen fibers, indicating that PNPs have the potential to become an ideal choice for wound-healing applications [122]. Kazemi M et al. prepared a piroxicam plasmid and combined it with iontophoresis therapy, which significantly enhanced the permeability of the piroxicam plasmid and had a significant inhibitory effect on the inflammatory response of wounds [123]. The dihydromyricetin-loaded inclusion complex significantly reduced the M1 phenotypic transition in RAW264.7 cells, effectively restoring M2 polarization, thereby shortening the inflammatory period. The final formulation exhibited superior free radical scavenging performance (82.95 ± 0.94% and 93.88 ± 0.82% for ABTS and DPPH radical scavenging activities, respectively), making them excellent candidates for promoting wound healing [128].
Figure 6.
(A) Representative images of the wound healing trace after the treatment of OBPG&MP NPs (Scar bar: 5 mm). Reprinted with permission from Ref. [121]. Copyright 2024 Wiley. (B) Histological evaluation of the regenerated skin via Masson staining treated with OBPG%MP NPs (Scar bar: 2 and 200 µm). Reprinted with permission from Ref. [121]. Copyright 2024 Wiley. (C) Representative images of immunohistochemistry staining of cytokeratin of wound tissues after the treatment of KGF-2/ aFGF-NPs MNs on Day 3 and Day 14. Reprinted with permission from Ref. [124]. Copyright 2024 Wiley.
Skin infection is a key concern in the management of wound healing. He et al. fabricated a novel microneedle patch for the continuous transdermal delivery of keratinocyte growth factor-2 (KGF-2) and nanoparticles loaded with aFGF, and the results showed that the microneedle could successfully penetrate through the charred crusts of the burn wounds, release KGF-2 and aFGF-NPs sequentially, enhance the collagen deposition, increase neovascularization, and have a preventive effect on the deterioration of burns (Figure 6C) [124]. To treat bacterially infected cutaneous wounds, Qin et al. produced a novel functional MN array made of methacrylated hyaluronic acid embedded with pH-responsive functionalized zeolitic imidazolate framework-8 nanoparticles [125]. In vitro antimicrobial experiments demonstrated that 3.0 mg/mL of nanoparticles reduced the number of colonies of S. aureus and P. aeruginosa from approximately 9.5 to 8.5 log10CFU/mL compared to the control. In addition, it can have a significant positive therapeutic effect on the healing of bacterial infected skin wounds by up-regulating HIF-1α expression and promoting wound angiogenesis in a synergistic manner.
In addition, transdermal delivery systems can enhance wound healing by improving drug penetration and retention. The DFO-loaded transferosomes were found to be effective in sustaining DFO release, which complied with zero-level dynamics [126]. Gupta P et al. solved the problem of the poor water solubility and low bioavailability of hesperidin by incorporating it into the kernel of a dendritic polymer. Rat skin treated with hesperidin showed the maximum intensity at the skin surface of 0–5 μm, while dendrimer showed the deposition of the drug in the epidermis up to 15–25 μm. By improving the skin permeability of the drug, the dendritic polymers showed the best overall performance in improving all-over wounds [127].
4.4. Skin Cancer
Skin cancers, which typically include melanoma, basal cell carcinoma, and squamous cell carcinoma, are often treated with surgery, phototherapy, immunotherapy, and chemotherapy. For many years, surgical excision has been the recommended course of treatment for patients with skin cancers. Even though excision is usually quite effective, a number of factors, such as patient problems, the lesion’s anatomical position, and the patient’s possible sensitivity to multiple cycles of therapy, may affect whether or not surgery can proceed [169]. Therefore, topical and transdermal treatments may be more appropriate options, allowing for better therapeutic levels at the site of action and reduced toxicity.
The most commonly used topical agents for the treatment of skin cancer are 5-fluorouracil, imiquimod, sonidegib, and dacarbazine. However, they are usually associated with serious side effects such as allergic reactions, hypersensitivity reactions, and severe pain. Moreover, the physicochemical properties of the drugs and the physiological barriers of the skin limit the anticancer efficacy of topical and transdermal delivery. The application of transdermal delivery technologies in medicine offers a unique opportunity to improve current therapeutic approaches to cancer and other diseases.
4.4.1. Melanoma
Melanoma is one of the fastest-growing malignant tumors, caused by the rapid proliferation of melanocytes (pigment-producing cells of the skin), and is characterized by a low survival rate, high metastasis, quick recurrence, and malignant proliferation [170]. Melanomas on sun-damaged skin are further divided into low and high cumulative sun damage (CSD) depending on the surrounding skin’s histology of CSD. Low-CSD melanomas include superficial diffuse melanomas and high-CSD melanomas include malignant nevus of freckle-like nevus and connective tissue-promoting proliferative melanomas. Non-CSD-associated melanomas include melanoma of the extremities, mucosal melanoma, congenital or blue nevus melanoma, and uveal melanoma [171].
The application of nanocarriers is a promising therapeutic strategy. ICG has been used clinically, but the use of ICG is hampered by the instability of aqueous solutions. Lee et al. prepared ICG liposomes coated with chitosan, which showed a 2-fold total ICG recovery (compared to free ICG) after a 12 h skin penetration study. The final formulation significantly increased the cellular uptake and photocytotoxicity of ICG in B16/F10 melanoma cells and also greatly improved the skin permeability of ICG, which has a potential application in topical melanoma PDT [129]. By preparing peptide TD-modified vemurafenib-loaded liposomes (Vem-TD-Lip), Zou et al. demonstrated that in male mice, transdermal administration of Vem-TD-Lip effectively targeted and inhibited subcutaneous melanoma and that in terms of minimizing major organ damage, dermal administration of Vem-TD-Lip was superior to oral and intraventricular administration (Figure 7A) [130]. This work provided a new strategy for targeting and inhibiting subcutaneous melanoma with vemurafenib.
Figure 7.
(A) Preparation and in vivo antitumor evaluation of Vem-TD-Lip. Reprinted with permission from Ref. [130]. Copyright 2018 Elsevier. (B) Design principle of the NIR light-activatable dissolving MN system (MN-pB/I) for multimodal theragnostic application in melanoma. Reprinted with permission from Ref. [131]. Copyright 2023 Springer Nature. (C) Scheme and in vivo antitumor evaluation of Cu-PDA-based synergistic comprehensive treatment for melanoma tumor model in Balb/c mice. Reprinted with permission from Ref. [132]. Copyright 2021 Elsevier.
Repetitive, multimodal therapy is often necessary to treat melanoma because of the disease’s aggressive and recurrent nature. Liu et al. designed a near-infrared photoactivatable soluble polyvinylpyrrolidone MN array (MN-pB/I) (Figure 7B), which contained ICG- and ROS-activatable doxorubicin precursor (pB-DOX) co-loaded liposomes. The growth of the tumors in the liposomes was inhibited by 93.5%, providing a promising candidate for clinical melanoma therapy [131]. Song et al. prepared copper-doped polydopamine nanoparticles (Cu-PDA NPs) and loaded them into MNs for the synergistic treatment of cutaneous melanoma via photo-thermal and chemo-kinetic treatment. Polymeric nanoparticle accumulates the high photothermal effect of Cu-PDA NPs (~50.40%) to acquire the energy from NIR irradiation. A B16/F10 mouse Melanoma model showed that the active delivery of Cu-PDA NPs greatly inhibited tumor proliferation and induced mixed necrosis/apoptosis of tumor cells in vivo (Figure 7C) [132].
4.4.2. Keratinocyte Carcinoma
The primary cells found in the skin’s epidermal layer, keratinocytes, are the source of keratinocyte carcinoma (KC), a kind of skin cancer. KC consists of two subtypes, basal cell carcinoma (BCC) and squamous cell carcinoma (SCC). Of these, BCC is the most common skin cancer, accounting for 80% of keratinocyte-derived carcinomas [172].
BCC is primarily seen on the dorsum of the hands and face in middle-aged or older patients and is believed to originate from follicular stem cells in the epidermis. Environmental, phenotypic, and genetic factors interact in a complicated way to determine the risk of developing basal cell carcinoma [173]. It is believed that UV radiation is a major factor in the formation of BCC.
SCC is generally considered to develop from precancerous lesions called actinic keratoses (AKs) [174]. The greatest risk factor for the development of AK and cSCC is UV exposure. Therefore, the head and neck region, which is heavily exposed to UV, is the most common site of development. A report by the World Health Organization (WHO) showed that there are an estimated 2–3 million cases of KC worldwide each year [175]. Therefore, the development of effective treatments is necessary. Kandekar et al. developed polymeric micellar gels loaded with the hedgehog pathway inhibitor VSD, which were shown to significantly increase the aqueous solubility and stability of VSD and were able to efficiently penetrate the epidermis of the skin, which allows for targeted localized topical BCC topical therapy [133]. Darade et al. developed a micelle-based formulation of TAK-441 using D-α-tocopherol polyethylene glycol 1000 succinate, which resulted in a notable increase in the skin deposition of TAK-441 after 12 h. TAK-441 is also a powerful inhibitor of the hedgehog pathway [134]. Skin biodistribution profiles indicated that TAK-441 was delivered predominantly to the surviving epidermis and upper dermis, with almost negligible transdermal penetration, thus reducing the risk of systemic side effects in vivo. 5-Aminolevulinic acid has been used for the treatment of skin cancer and other tumors due to its safety and cost effectiveness; however, poor permeability and targeting limit its application. Bacillus licheniformis was used by Shivashankarappa et al. to produce silver nanoparticles. The nanoparticles dramatically slowed the growth of B16/F10 and A431 (human skin squamous carcinoma cells) in vitro [176].
4.5. Others
In addition to the above-mentioned techniques, transdermal drug delivery techniques have a wide range of applications in atopic dermatitis (AD), eczema, hyperplastic scarring, etc. AD is a chronic, recurrent dermatological disorder that shortens life expectancy dramatically. Multiple processes, such as immunological dysregulation, skin inflammation, and alteration of the skin barrier, may play a role in the pathogenesis of AD. Zhu et al. developed novel nanoparticles embedded with Cur and coated with filaggrin. The final formulation markedly elevated the skin permeability and cumulative turnover of transferred Cur, which provided a greater than a 3.8-fold increase relative to free Cur. It was shown to deliver Cur topically to penetrate the dermis and exert an antidermatitic effect by inhibiting the nuclear translocation of NF-κBp65, thereby down-regulating the production of inflammatory cytokines and chemokines in keratin-forming cells [135]. Abuelella et al. fabricated nanoparticles containing chitosan and HA polyelectrolyte composite nanoparticles for the delivery of ETX, which were able to significantly improve the skin penetration of the drug and exhibited excellent anti-inflammatory properties in dithranol-induced ear dermatitis in mice, resulting in good therapeutic efficacy in irritant contact dermatitis and eczema [136]. In addition, Jiang et al. reported a polyhyaluronic acid (PHA)-based spherical nucleic acid for the co-delivery of a typical chemotherapeutic drug DOX and a targeted tissue inhibitor of metalloproteinases 1 (TIMP-1) for the treatment of HS caused by abnormal fibroblast proliferation [137]. It was shown that PHA-based SNAs greatly increased DOX’s cytotoxicity, accelerated cellular absorption, and down-regulated TIMP-1 expression. The value of drug accumulation in the dermis of PHAAR nanoparticles was about 1.7 times higher than that of the free drug moisturizer group, which further proved that nanoparticles could enhance skin penetration and facilitate drug delivery to deeper tissue. Furthermore, in a xenograft mouse model, these nanoparticles reduced the load and progression of hypertrophic scarring and encouraged the apoptosis of hypertrophic scar cells without causing any negative side effects, suggesting that they may be used to treat a variety of skin conditions.
Altogether, transdermal delivery technology shows great potential and value in dermatological treatment and can provide a safe and effective modality to improve the quality of life of patients with dermatoses.
5. Conclusions and Outlook
In this review, we delved into the recent advances in transdermal drug delivery technology, providing a comprehensive overview of its applications in the treatment of dermatoses. By carefully selecting appropriate carriers, this technology has significantly enhanced the skin’s ability to absorb and utilize drugs, thereby improving their therapeutic efficacy. We analyzed the advantages and challenges of different transdermal delivery systems, such as vesicular carriers, lipid carriers, and polymeric nanoparticles, in practical applications, and explored the mechanisms of action of various transdermal technologies. In the future, as biotechnology and material science continue to advance, new transdermal delivery systems are expected to revolutionize the way drugs are administered and improve their effectiveness in treating various medical conditions. Meanwhile, the rise of personalized medicine also provides a new opportunity for the development of transdermal drug delivery technology, which is expected to achieve more accurate and customized treatment plans by combining big data and artificial intelligence. In conclusion, while transdermal delivery technology holds immense promise, continued research and optimization play crucial roles in overcoming the existing technical challenges. Advancements in formulation techniques, drug penetration enhancers, and safety evaluations will pave the way for more efficient and safer drug delivery, ultimately benefiting patients with dermatoses.
Author Contributions
Conceptualization, W.W., Y.K. and S.Z.; original draft preparation, Y.K., S.Z., G.W. (Guoqi Wang), Z.Y. and G.W. (Guyuan Wu); review and editing, W.W., Y.K., S.Z. and L.T.; supervision, W.W.; project administration, W.W., Y.K. and S.Z.; funding acquisition, W.W. All authors have read and agreed to the published version of the manuscript.
Funding
This work was funded by the National Nature Science Foundation of China (32071387) and the Six Talent Peaks Project in Jiangsu Province (JY-079).
Conflicts of Interest
The authors declare no conflicts of interest.
Abbreviations
| SC | Stratum corneum |
| NLC | Nanostructured lipid carrier |
| AmB | Amphotericin B |
| NC | Nanocrystal |
| CUR | Curcumin |
| EA | Edge activator |
| SLN | Solid lipid nanoparticle |
| PNP | Polymeric nanoparticle |
| PM | Polymeric micelle |
| CMC | Critical micelle concentration |
| AuNPs | Gold nanoparticles |
| CD | Cyclodextrins |
| TRA | Trans retinoic acid |
| TPP | Tri-phenylphosphine |
| MTX | Methotrexate |
| EGCG | Epigallocatechin gallate |
| NSO | Nigella sativa seed oil |
| VCO | Virgin coconut oil |
| PSR | Psoralen |
| MOP | Methoxypsoralen |
| aFGF | Acidic fibroblast growth factor |
| DFO | Deferoxamine |
| ICG | Indocyanine green |
| ROS | Reactive oxygen species |
| PDA | Polydopamine |
| VSD | Vismodegib |
| ETX | Etoricoxib |
| DOX | Doxorubicin |
| FDA | Food and drug administration |
| UDL | Ultradeformable liposomes |
| MelNPs | Melanin-like nanoparticles |
| UV | Ultraviolet |
| KGF-2 | Keratinocyte growth factor-2 |
| MNs | Microneedles |
| CSD | Cumulative sun damage |
| KC | Keratinocyte carcinoma |
| BCC | Basal cell carcinoma |
| SCC | Squamous cell carcinoma |
| AK | Actinic keratoses |
| WHO | World Health Organization |
| AD | Atopic dermatitis |
| HA | Hyaluronic acid |
| PHA | Poly hyaluronic acid |
| TIMP-1 | Tissue inhibitor of metalloproteinases 1 |
References
- Munoz, L.D.; Sweeney, M.J.; Jameson, J.M. Skin Resident γδ T Cell Function and Regulation in Wound Repair. Int. J. Mol. Sci. 2020, 21, 9286. [Google Scholar] [CrossRef] [PubMed]
- Lee, H.-J.; Kim, M. Skin Barrier Function and the Microbiome. Int. J. Mol. Sci. 2022, 23, 13071. [Google Scholar] [CrossRef] [PubMed]
- Harris-Tryon, T.A.; Grice, E.A. Microbiota and maintenance of skin barrier function. Science 2022, 376, 940–945. [Google Scholar] [CrossRef] [PubMed]
- Sun, W.X.; Liu, Z.J.; Xu, J.; Cheng, Y.; Yin, R.X.; Ma, L.; Li, H.L.; Qian, X.H.; Zhang, H.B. 3D skin models along with skin-on-a-chip systems: A critical review. Chin. Chem. Lett. 2023, 34, 107819. [Google Scholar] [CrossRef]
- Supe, S.; Takudage, P. Methods for evaluating penetration of drug into the skin: A review. Ski. Res. Technol. 2021, 27, 299–308. [Google Scholar] [CrossRef]
- Kováčik, A.; Kopečná, M.; Vávrová, K. Permeation enhancers in transdermal drug delivery: Benefits and limitations. Expert Opin. Drug Deliv. 2020, 17, 145–155. [Google Scholar] [CrossRef]
- Quan, T. Molecular insights of human skin epidermal and dermal aging. J. Dermatol. Sci. 2023, 112, 48–53. [Google Scholar] [CrossRef]
- Li, Y.; Long, J.; Zhang, Z.; Yin, W. Insights into the unique roles of dermal white adipose tissue (dWAT) in wound healing. Front. Physiol. 2024, 15, 1346612. [Google Scholar] [CrossRef]
- Cai, H.; Wen, H.; Li, J.; Lu, L.; Zhao, W.; Jiang, X.; Bai, R. Small-molecule agents for treating skin diseases. Eur. J. Med. Chem. 2024, 268, 116269. [Google Scholar] [CrossRef]
- Tang, L.; He, S.; Yin, Y.; Liu, H.; Hu, J.; Cheng, J.; Wang, W. Combination of Nanomaterials in Cell-Based Drug Delivery Systems for Cancer Treatment. Pharmaceutics 2021, 13, 1888. [Google Scholar] [CrossRef]
- Elmowafy, M. Skin penetration/permeation success determinants of nanocarriers: Pursuit of a perfect formulation. Colloids Surf. B Biointerfaces 2021, 203, 111748. [Google Scholar] [CrossRef] [PubMed]
- Kaushik, V.; Ganashalingam, Y.; Schesny, R.; Raab, C.; Sengupta, S.; Keck, C.M. Influence of Massage and Skin Hydration on Dermal Penetration Efficacy of Nile Red from Petroleum Jelly—An Unexpected Outcome. Pharmaceutics 2021, 13, 2190. [Google Scholar] [CrossRef] [PubMed]
- Joukhadar, R.; Nižić Nodilo, L.; Lovrić, J.; Hafner, A.; Pepić, I.; Jug, M. Functional Nanostructured Lipid Carrier-Enriched Hydrogels Tailored to Repair Damaged Epidermal Barrier. Gels 2024, 10, 466. [Google Scholar] [CrossRef] [PubMed]
- Waghule, T.; Gorantla, S.; Rapalli, V.K.; Shah, P.; Dubey, S.K.; Saha, R.N.; Singhvi, G. Emerging Trends in Topical Delivery of Curcumin through Lipid Nanocarriers: Effectiveness in Skin Disorders. AAPS PharmSciTech 2020, 21, 284. [Google Scholar] [CrossRef] [PubMed]
- Zhou, X.L.; Hao, Y.; Yuan, L.P.; Pradhan, S.; Shrestha, K.; Pradhan, O.; Liu, H.J.; Li, W. Nano-formulations for transdermal drug delivery: A review. Chin. Chem. Lett. 2018, 29, 1713–1724. [Google Scholar] [CrossRef]
- Aljuffali, I.A.; Lin, C.-H.; Yang, S.-C.; Alalaiwe, A.; Fang, J.-Y. Nanoencapsulation of Tea Catechins for Enhancing Skin Absorption and Therapeutic Efficacy. AAPS PharmSciTech 2022, 23, 187. [Google Scholar] [CrossRef]
- Elmowafy, M.; Shalaby, K.; Ali, H.M.; Alruwaili, N.K.; Salama, A.; Ibrahim, M.F.; Akl, M.A.; Ahmed, T.A. Impact of nanostructured lipid carriers on dapsone delivery to the skin: In vitro and in vivo studies. Int. J. Pharm. 2019, 572, 118781. [Google Scholar] [CrossRef]
- Omar, M.M.; Hasan, O.A.; El Sisi, A.M. Preparation and optimization of lidocaine transferosomal gel containing permeation enhancers: A promising approach for enhancement of skin permeation. Int. J. Nanomed. 2019, 14, 1551–1562. [Google Scholar] [CrossRef]
- Souto, E.B.; Macedo, A.S.; Dias-Ferreira, J.; Cano, A.; Zielińska, A.; Matos, C.M. Elastic and Ultradeformable Liposomes for Transdermal Delivery of Active Pharmaceutical Ingredients (APIs). Int. J. Mol. Sci. 2021, 22, 9743. [Google Scholar] [CrossRef]
- Cevc, G. Lipid vesicles and other colloids as drug carriers on the skin. Adv. Drug Deliv. Rev. 2004, 56, 675–711. [Google Scholar] [CrossRef]
- Carvalheiro, M.; Vieira, J.; Faria-Silva, C.; Marto, J.; Simões, S. Amphotericin B-loaded deformable lipid vesicles for topical treatment of cutaneous leishmaniasis skin lesions. Drug Deliv. Transl. Res. 2021, 11, 717–728. [Google Scholar] [CrossRef] [PubMed]
- Malviya, N.; Prabakaran, A.; Alexander, A. Comparative study on ethosomes and transferosomes for enhancing skin permeability of sinapic acid. J. Mol. Liq. 2023, 383, 122098. [Google Scholar] [CrossRef]
- Babaie, S.; Del Bakhshayesh, A.R.; Ha, J.W.; Hamishehkar, H.; Kim, K.H. Invasome: A Novel Nanocarrier for Transdermal Drug Delivery. Nanomaterials 2020, 10, 341. [Google Scholar] [CrossRef] [PubMed]
- Zhengguang, L.; Jie, H.; Yong, Z.; Jiaojiao, C.; Xingqi, W.; Xiaoqin, C. Study on the transdermal penetration mechanism of ibuprofen nanoemulsions. Drug Dev. Ind. Pharm. 2018, 45, 465–473. [Google Scholar] [CrossRef] [PubMed]
- Vedadghavami, A.; Zhang, C.Z.; Bajpayee, A.G. Overcoming negatively charged tissue barriers: Drug delivery using cationic peptides and proteins. Nano Today 2020, 34, 100898. [Google Scholar] [CrossRef]
- Tupal, A.; Sabzichi, M.; Ramezani, F.; Kouhsoltani, M.; Hamishehkar, H. Dermal delivery of doxorubicin-loaded solid lipid nanoparticles for the treatment of skin cancer. J. Microencapsul. 2016, 33, 372–380. [Google Scholar] [CrossRef]
- Qu, F.; Sun, Y.; Bi, D.; Peng, S.; Li, M.; Liu, H.; Zhang, L.; Tao, J.; Liu, Y.; Zhu, J. Regulating Size and Charge of Liposomes in Microneedles to Enhance Intracellular Drug Delivery Efficiency in Skin for Psoriasis Therapy. Adv. Healthc. Mater. 2023, 12, e2302314. [Google Scholar] [CrossRef]
- Wu, X.; Landfester, K.; Musyanovych, A.; Guy, R.H. Disposition of Charged Nanoparticles after Their Topical Application to the Skin. Ski. Pharmacol. Physiol. 2010, 23, 117–123. [Google Scholar] [CrossRef]
- Ternullo, S.; Basnet, P.; Holsæter, A.M.; Flaten, G.E.; de Weerd, L.; Škalko-Basnet, N. Deformable liposomes for skin therapy with human epidermal growth factor: The effect of liposomal surface charge. Eur. J. Pharm. Sci. 2018, 125, 163–171. [Google Scholar] [CrossRef]
- Nawaz, A.; Latif, M.S.; Shah, M.K.A.; Elsayed, T.M.; Ahmad, S.; Khan, H.A. Formulation and Characterization of Ethyl Cellulose-Based Patches Containing Curcumin-Chitosan Nanoparticles for the Possible Management of Inflammation via Skin Delivery. Gels 2023, 9, 201. [Google Scholar] [CrossRef]
- Yao, S.; Chen, N.; Sun, X.; Wang, Q.; Li, M.; Chen, Y. Size-dependence of the skin penetration of andrographolide nanosuspensions: In vitro release-ex vivo permeation correlation and visualization of the delivery pathway. Int. J. Pharm. 2023, 641, 123065. [Google Scholar] [CrossRef] [PubMed]
- Xiang, H.; Xu, S.; Zhang, W.; Li, Y.; Zhou, Y.; Miao, X. Skin permeation of curcumin nanocrystals: Effect of particle size, delivery vehicles, and permeation enhancer. Colloids Surf. B Biointerfaces 2023, 224, 113203. [Google Scholar] [CrossRef] [PubMed]
- Chen, Y.; Feng, X. Gold nanoparticles for skin drug delivery. Int. J. Pharm. 2022, 625, 122122. [Google Scholar] [CrossRef] [PubMed]
- Sapkota, R.; Dash, A.K. Liposomes and Transferosomes: A Breakthrough in Topical and Transdermal Delivery. Ther. Deliv. 2021, 12, 145–158. [Google Scholar] [CrossRef] [PubMed]
- Kaul, S.; Gulati, N.; Verma, D.; Mukherjee, S.; Nagaich, U. Role of Nanotechnology in Cosmeceuticals: A Review of Recent Advances. J. Pharm. 2018, 2018, 3420204. [Google Scholar] [CrossRef] [PubMed]
- Fadaei, M.S.; Fadaei, M.R.; Kheirieh, A.E.; Rahmanian-Devin, P.; Dabbaghi, M.M.; Nazari Tavallaei, K.; Shafaghi, A.; Hatami, H.; Baradaran Rahimi, V.; Nokhodchi, A.; et al. Amir Emad Kheirieh, Niosome as a promising tool for increasing the effectiveness of anti-inflammatory compounds. EXCLI J. 2024, 212–263. [Google Scholar]
- Chen, S.; Hanning, S.; Falconer, J.; Locke, M.; Wen, J. Recent advances in non-ionic surfactant vesicles (niosomes): Fabrication, characterization, pharmaceutical and cosmetic applications. Eur. J. Pharm. Biopharm. 2019, 144, 18–39. [Google Scholar] [CrossRef]
- Sarangi, M.; Padhi, S. Novel herbal drug delivery system: An overview. Arch. Med. Health Sci. 2018, 6, 171. [Google Scholar] [CrossRef]
- Natsheh, H.; Touitou, E. Phospholipid Vesicles for Dermal/Transdermal and Nasal Administration of Active Molecules: The Effect of Surfactants and Alcohols on the Fluidity of Their Lipid Bilayers and Penetration Enhancement Properties. Molecules 2020, 25, 2959. [Google Scholar] [CrossRef]
- Patel, D.; Chatterjee, B. Identifying Underlying Issues Related to the Inactive Excipients of Transfersomes based Drug Delivery System. Curr. Pharm. Des. 2021, 27, 971–980. [Google Scholar] [CrossRef]
- Esposito, E.; Calderan, L.; Galvan, A.; Cappellozza, E.; Drechsler, M.; Mariani, P.; Pepe, A.; Sguizzato, M.; Vigato, E.; Dalla Pozza, E.; et al. Ex Vivo Evaluation of Ethosomes and Transethosomes Applied on Human Skin: A Comparative Study. Int. J. Mol. Sci. 2022, 23, 15112. [Google Scholar] [CrossRef] [PubMed]
- Niu, X.-Q.; Zhang, D.-P.; Bian, Q.; Feng, X.-F.; Li, H.; Rao, Y.-F.; Shen, Y.-M.; Geng, F.-N.; Yuan, A.-R.; Ying, X.-Y.; et al. Mechanism investigation of ethosomes transdermal permeation. Int. J. Pharm. X 2019, 1, 100027. [Google Scholar] [CrossRef] [PubMed]
- Abu-Huwaij, R.; Zidan, A.N. Unlocking the potential of cosmetic dermal delivery with ethosomes: A comprehensive review. J. Cosmet. Dermatol. 2023, 23, 17–26. [Google Scholar] [CrossRef]
- Wiemann, S.; Keck, C.M. Are lipid nanoparticles really superior? A holistic proof of concept study. Drug Deliv. Transl. Res. 2021, 12, 1433–1444. [Google Scholar] [CrossRef] [PubMed]
- Subroto, E.; Andoyo, R.; Indiarto, R. Solid Lipid Nanoparticles: Review of the Current Research on Encapsulation and Delivery Systems for Active and Antioxidant Compounds. Antioxidants 2023, 12, 633. [Google Scholar] [CrossRef] [PubMed]
- Rosita, N.; Sultani, A.A.; Hariyadi, D.M. Penetration study of p-methoxycinnamic acid (PMCA) in nanostructured lipid carrier, solid lipid nanoparticles, and simple cream into the rat skin. Sci. Rep. 2022, 12, 19365. [Google Scholar] [CrossRef] [PubMed]
- Ait-Touchente, Z.; Zine, N.; Jaffrezic-Renault, N.; Errachid, A.; Lebaz, N.; Fessi, H.; Elaissari, A. Exploring the Versatility of Microemulsions in Cutaneous Drug Delivery: Opportunities and Challenges. Nanomaterials 2023, 13, 1688. [Google Scholar] [CrossRef]
- Rai, V.K.; Mishra, N.; Yadav, K.S.; Yadav, N.P. Nanoemulsion as pharmaceutical carrier for dermal and transdermal drug delivery: Formulation development, stability issues, basic considerations and applications. J. Control. Release 2018, 270, 203–225. [Google Scholar] [CrossRef]
- Souto, E.B.; Cano, A.; Martins-Gomes, C.; Coutinho, T.E.; Zielińska, A.; Silva, A.M. Microemulsions and Nanoemulsions in Skin Drug Delivery. Bioengineering 2022, 9, 158. [Google Scholar] [CrossRef]
- Duarte, J.; Sharma, A.; Sharifi, E.; Damiri, F.; Berrada, M.; Khan, M.A.; Singh, S.K.; Dua, K.; Veiga, F.; Mascarenhas-Melo, F.; et al. Topical delivery of nanoemulsions for skin cancer treatment. Appl. Mater. Today 2023, 35, 102001. [Google Scholar] [CrossRef]
- Avramović, N.; Mandić, B.; Savić-Radojević, A.; Simić, T. Polymeric Nanocarriers of Drug Delivery Systems in Cancer Therapy. Pharmaceutics 2020, 12, 298. [Google Scholar] [CrossRef] [PubMed]
- Costa Lima, S.A.; Barbosa, A.I.; Nunes, C.; Yousef, I.; Reis, S. Synchrotron-based infrared microspectroscopy of polymeric nanoparticles and skin: Unveiling molecular interactions to enhance permeation. Chem. Phys. Lipids 2022, 249, 105254. [Google Scholar] [CrossRef] [PubMed]
- Chavoshy, F.; Makhmalzade, B. Polymeric micelles as cutaneous drug delivery system in normal skin and dermatological disorders. J. Adv. Pharm. Technol. Res. 2018, 9, 2. [Google Scholar] [CrossRef]
- Song, H.; Cai, Y.; Nan, L.; Liu, J.; Wang, J.; Wang, X.; Liu, C.; Guo, J.; Fang, L. A Rhamnose-PEG-Modified Dendritic Polymer for Long-Term Efficient Transdermal Drug Delivery. ACS Appl. Mater. Interfaces 2024, 16, 9799–9815. [Google Scholar] [CrossRef]
- Lyu, Z.; Ding, L.; Huang, A.Y.T.; Kao, C.L.; Peng, L. Poly(amidoamine) dendrimers: Covalent and supramolecular synthesis. Mater. Today Chem. 2019, 13, 34–48. [Google Scholar] [CrossRef]
- Saweres-Argüelles, C.; Ramírez-Novillo, I.; Vergara-Barberán, M.; Carrasco-Correa, E.J.; Lerma-García, M.J.; Simó-Alfonso, E.F. Skin absorption of inorganic nanoparticles and their toxicity: A review. Eur. J. Pharm. Biopharm. 2023, 182, 128–140. [Google Scholar] [CrossRef] [PubMed]
- Yu, Z.; Meng, X.; Zhang, S.; Chen, Y.; Zhang, Z.; Zhang, Y. Recent Progress in Transdermal Nanocarriers and Their Surface Modifications. Molecules 2021, 26, 3093. [Google Scholar] [CrossRef]
- Singpanna, K.; Pornpitchanarong, C.; Patrojanasophon, P.; Rojanarata, T.; Ngawhirunpat, T.; Li, S.K.; Opanasopit, P. Gold nanoparticles and their applications in transdermal drug delivery: A review. J. Drug Deliv. Sci. Technol. 2023, 90, 105174. [Google Scholar] [CrossRef]
- Crini, G.; Fenyvesi, É.; Szente, L. Outstanding contribution of Professor Jozsef Szejtli to cyclodextrin applications in foods, cosmetics, drugs, chromatography and biotechnology: A review. Environ. Chem. Lett. 2021, 19, 2619–2641. [Google Scholar] [CrossRef]
- Ji, X.Y.; Zou, Y.X.; Lei, H.F.; Bi, Y.; Yang, R.; Tang, J.H.; Jin, Q.R. Advances in Cyclodextrins and Their Derivatives in Nano-Delivery Systems. Pharmaceutics 2024, 16, 1054. [Google Scholar] [CrossRef]
- Petitjean, M.; García-Zubiri, I.X.; Isasi, J.R. History of cyclodextrin-based polymers in food and pharmacy: A review. Environ. Chem. Lett. 2021, 19, 3465–3476. [Google Scholar] [CrossRef] [PubMed]
- Dahabra, L.; Broadberry, G.; Le Gresley, A.; Najlah, M.; Khoder, M. Sunscreens Containing Cyclodextrin Inclusion Complexes for Enhanced Efficiency: A Strategy for Skin Cancer Prevention. Molecules 2021, 26, 1698. [Google Scholar] [CrossRef] [PubMed]
- Jacob, S.; Nair, A.B. Cyclodextrin complexes: Perspective from drug delivery and formulation. Drug Dev. Res. 2018, 79, 201–217. [Google Scholar] [CrossRef] [PubMed]
- Rukavina, Z.; Šegvić Klarić, M.; Filipović-Grčić, J.; Lovrić, J.; Vanić, Ž. Azithromycin-loaded liposomes for enhanced topical treatment of methicillin-resistant Staphyloccocus aureus (MRSA) infections. Int. J. Pharm. 2018, 553, 109–119. [Google Scholar] [CrossRef] [PubMed]
- de Gier, J.; Mandersloot, J.G.; van Deenen, L.L. Lipid composition and permeability of liposomes. Biochim. Biophys. Acta 1968, 150, 666–675. [Google Scholar] [CrossRef]
- Jain, S.; Kale, D.P.; Swami, R.; Katiyar, S.S. Codelivery of Benzoyl Peroxide & Adapalene Using Modified Liposomal Gel for Improved Acne Therapy. Nanomedicine 2018, 13, 1481–1493. [Google Scholar]
- Maniyar, M.G.; Kokare, C.R. Formulation and evaluation of spray dried liposomes of lopinavir for topical application. J. Pharm. Investig. 2019, 49, 259–270. [Google Scholar] [CrossRef]
- Peralta, M.F.; Guzmán, M.L.; Pérez, A.P.; Apezteguia, G.A.; Fórmica, M.L.; Romero, E.L.; Olivera, M.E.; Carrer, D.C. Liposomes can both enhance or reduce drugs penetration through the skin. Sci. Rep. 2018, 8, 13253. [Google Scholar] [CrossRef]
- Castañeda-Reyes, E.D.; Perea-Flores, M.d.J.; Davila-Ortiz, G.; Lee, Y.; Gonzalez de Mejia, E. Development, Characterization and Use of Liposomes as Amphipathic Transporters of Bioactive Compounds for Melanoma Treatment and Reduction of Skin Inflammation: A Review. Int. J. Nanomed. 2020, 15, 7627–7650. [Google Scholar] [CrossRef]
- Chavda, V.P.; Vihol, D.; Mehta, B.; Shah, D.; Patel, M.; Vora, L.K.; Pereira-Silva, M.; Paiva-Santos, A.C. Phytochemical-Loaded Liposomes for Anticancer Therapy: An Updated Review. Nanomedicine 2022, 17, 547–568. [Google Scholar] [CrossRef]
- Tang, L.; Yin, Y.; Cao, Y.; Fu, C.; Liu, H.; Feng, J.; Wang, W.; Liang, X.J. Extracellular Vesicles-Derived Hybrid Nanoplatforms for Amplified CD47 Blockade-Based Cancer Immunotherapy. Adv. Mater. 2023, 35, e2303835. [Google Scholar] [CrossRef] [PubMed]
- Moammeri, A.; Chegeni, M.M.; Sahrayi, H.; Ghafelehbashi, R.; Memarzadeh, F.; Mansouri, A.; Akbarzadeh, I.; Abtahi, M.S.; Hejabi, F.; Ren, Q. Current advances in niosomes applications for drug delivery and cancer treatment. Mater. Today Bio 2023, 23, 100837. [Google Scholar] [CrossRef] [PubMed]
- Moghtaderi, M.; Sedaghatnia, K.; Bourbour, M.; Fatemizadeh, M.; Salehi Moghaddam, Z.; Hejabi, F.; Heidari, F.; Quazi, S.; Farasati Far, B. Niosomes: A novel targeted drug delivery system for cancer. Med. Oncol. 2022, 39, 240. [Google Scholar] [CrossRef] [PubMed]
- Cevc, G.; Blume, G. Lipid vesicles penetrate into intact skin owing to the transdermal osmotic gradients and hydration force. Biochim. Biophys. Acta (BBA)-Biomembr. 1992, 1104, 226–232. [Google Scholar] [CrossRef]
- Cevc, G. Transfersomes, Liposomes and Other Lipid Suspensions on the Skin: Permeation Enhancement, Vesicle Penetration, and Transdermal Drug Delivery. Crit. Rev.™ Ther. Drug Carr. Syst. 1996, 13, 257–388. [Google Scholar] [CrossRef]
- Opatha, S.A.T.; Titapiwatanakun, V.; Chutoprapat, R. Transfersomes: A Promising Nanoencapsulation Technique for Transdermal Drug Delivery. Pharmaceutics 2020, 12, 855. [Google Scholar] [CrossRef]
- Oyarzún, P.; Gallardo-Toledo, E.; Morales, J.; Arriagada, F. Transfersomes as Alternative Topical Nanodosage Forms for The Treatment of Skin Disorders. Nanomedicine 2021, 16, 2465–2489. [Google Scholar] [CrossRef]
- Miatmoko, A.; Marufah, N.A.; Nada, Q.; Rosita, N.; Erawati, T.; Susanto, J.; Purwantari, K.E.; Nurkanto, A.; Purwati; Soeratri, W. The effect of surfactant type on characteristics, skin penetration and anti-aging effectiveness of transfersomes containing amniotic mesenchymal stem cells metabolite products in UV-aging induced mice. Drug Deliv. 2022, 29, 3443–3453. [Google Scholar]
- Touitou, E.; Godin, B.; Weiss, C. Enhanced delivery of drugs into and across the skin by ethosomal carriers. Drug Dev. Res. 2000, 50, 406–415. [Google Scholar] [CrossRef]
- Jafari, A.; Daneshamouz, S.; Ghasemiyeh, P.; Mohammadi-Samani, S. Ethosomes as dermal/transdermal drug delivery systems: Applications, preparation and characterization. J. Liposome Res. 2022, 33, 34–52. [Google Scholar] [CrossRef]
- Hameed, H.; Faheem, S.; Khan, M.A.; Hameed, A.; Ereej, N.; Ihsan, H. Ethosomes: A potential nanovesicular carrier to enhancing the drug delivery against skin barriers. J. Microencapsul. 2024, 41, 204–225. [Google Scholar] [CrossRef] [PubMed]
- Mishra, V.; Bansal, K.K.; Verma, A.; Yadav, N.; Thakur, S.; Sudhakar, K.; Rosenholm, J.M. Solid Lipid Nanoparticles: Emerging Colloidal Nano Drug Delivery Systems. Pharmaceutics 2018, 10, 191. [Google Scholar] [CrossRef] [PubMed]
- Dobreva, M.; Stefanov, S.; Andonova, V. Natural Lipids as Structural Components of Solid Lipid Nanoparticles and Nanostructured Lipid Carriers for Topical Delivery. Curr. Pharm. Des. 2020, 26, 4524–4535. [Google Scholar] [CrossRef] [PubMed]
- Eroğlu, C.; Sinani, G.; Ulker, Z. Current State of Lipid Nanoparticles (SLN and NLC) for Skin Applications. Curr. Pharm. Des. 2023, 29, 1632–1644. [Google Scholar] [CrossRef]
- Chutoprapat, R.; Kopongpanich, P.; Chan, L.W. A Mini-Review on Solid Lipid Nanoparticles and Nanostructured Lipid Carriers: Topical Delivery of Phytochemicals for the Treatment of Acne Vulgaris. Molecules 2022, 27, 3460. [Google Scholar] [CrossRef]
- Stefanov, S.R.; Andonova, V.Y. Lipid Nanoparticulate Drug Delivery Systems: Recent Advances in the Treatment of Skin Disorders. Pharmaceuticals 2021, 14, 1083. [Google Scholar] [CrossRef]
- Sala, M.; Diab, R.; Elaissari, A.; Fessi, H. Lipid nanocarriers as skin drug delivery systems: Properties, mechanisms of skin interactions and medical applications. Int. J. Pharm. 2018, 535, 1–17. [Google Scholar] [CrossRef]
- Souto, E.B.; Fangueiro, J.F.; Fernandes, A.R.; Cano, A.; Sanchez-Lopez, E.; Garcia, M.L.; Severino, P.; Paganelli, M.O.; Chaud, M.V.; Silva, A.M. Physicochemical and biopharmaceutical aspects influencing skin permeation and role of SLN and NLC for skin drug delivery. Heliyon 2022, 8, e08938. [Google Scholar] [CrossRef]
- Pandey, P.; Gulati, N.; Makhija, M.; Purohit, D.; Dureja, H. Nanoemulsion: A Novel Drug Delivery Approach for Enhancement of Bioavailability. Recent Pat. Nanotechnol. 2020, 14, 276–293. [Google Scholar] [CrossRef]
- Hoar, T.P.; Schulman, J.H. Transparent Water-in-Oil Dispersions: The Oleopathic Hydro-Micelle. Nature 1943, 152, 102–103. [Google Scholar] [CrossRef]
- Gradzielski, M.; Duvail, M.; de Molina, P.M.; Simon, M.; Talmon, Y.; Zemb, T. Using Microemulsions: Formulation Based on Knowledge of Their Mesostructure. Chem. Rev. 2021, 121, 5671–5740. [Google Scholar] [CrossRef] [PubMed]
- Onaizi, S.A. Demulsification of crude oil/water nanoemulsions stabilized by rhamnolipid biosurfactant using enzymes and pH-swing. Sep. Purif. Technol. 2021, 259, 118060. [Google Scholar] [CrossRef]
- Zielińska, A.; Carreiró, F.; Oliveira, A.M.; Neves, A.; Pires, B.; Venkatesh, D.N.; Durazzo, A.; Lucarini, M.; Eder, P.; Silva, A.M.; et al. Polymeric Nanoparticles: Production, Characterization, Toxicology and Ecotoxicology. Molecules 2020, 25, 3731. [Google Scholar] [CrossRef] [PubMed]
- Madawi, E.A.; Al Jayoush, A.R.; Rawas-Qalaji, M.; Thu, H.E.; Khan, S.; Sohail, M.; Mahmood, A.; Hussain, Z. Polymeric Nanoparticles as Tunable Nanocarriers for Targeted Delivery of Drugs to Skin Tissues for Treatment of Topical Skin Diseases. Pharmaceutics 2023, 15, 657. [Google Scholar] [CrossRef] [PubMed]
- Cabral, H.; Kataoka, K. Progress of drug-loaded polymeric micelles into clinical studies. J. Control. Release 2014, 190, 465–476. [Google Scholar] [CrossRef]
- Tang, L.; Li, J.; Zhao, Q.; Pan, T.; Zhong, H.; Wang, W. Advanced and Innovative Nano-Systems for Anticancer Targeted Drug Delivery. Pharmaceutics 2021, 13, 1151. [Google Scholar] [CrossRef]
- Parra, A.; Jarak, I.; Santos, A.; Veiga, F.; Figueiras, A. Polymeric Micelles: A Promising Pathway for Dermal Drug Delivery. Materials 2021, 14, 7278. [Google Scholar] [CrossRef]
- Yotsumoto, K.; Ishii, K.; Kokubo, M.; Yasuoka, S. Improvement of the skin penetration of hydrophobic drugs by polymeric micelles. Int. J. Pharm. 2018, 553, 132–140. [Google Scholar] [CrossRef]
- Operti, M.C.; Bernhardt, A.; Grimm, S.; Engel, A.; Figdor, C.G.; Tagit, O. PLGA-based nanomedicines manufacturing: Technologies overview and challenges in industrial scale-up. Int. J. Pharm. 2021, 605, 120807. [Google Scholar] [CrossRef]
- Li, H.; Zha, S.; Li, H.; Liu, H.; Wong, K.L.; All, A.H. Polymeric Dendrimers as Nanocarrier Vectors for Neurotheranostics. Small 2022, 18, e2203629. [Google Scholar] [CrossRef]
- Liu, L.; Zhao, W.; Ma, Q.; Gao, Y.; Wang, W.; Zhang, X.; Dong, Y.; Zhang, T.; Liang, Y.; Han, S.; et al. Functional nano-systems for transdermal drug delivery and skin therapy. Nanoscale Adv. 2023, 5, 1527–1558. [Google Scholar] [CrossRef] [PubMed]
- Koushki, K.; Varasteh, A.-R.; Shahbaz, S.K.; Sadeghi, M.; Mashayekhi, K.; Ayati, S.H.; Moghadam, M.; Sankian, M. Dc-specific aptamer decorated gold nanoparticles: A new attractive insight into the nanocarriers for allergy epicutaneous immunotherapy. Int. J. Pharm. 2020, 584, 119403. [Google Scholar] [CrossRef] [PubMed]
- Lo, S.; Mahmoudi, E.; Fauzi, M.B. Applications of drug delivery systems, organic, and inorganic nanomaterials in wound healing. Discov. Nano 2023, 18, 104. [Google Scholar] [CrossRef] [PubMed]
- Szente, L. Highly soluble cyclodextrin derivatives: Chemistry, properties, and trends in development. Adv. Drug Deliv. Rev. 1999, 36, 17–28. [Google Scholar] [CrossRef]
- Chulurks, S.; Jitapunkul, K.; Katanyutanon, S.; Toochinda, P.; Lawtrakul, L. Stability Enhancement and Skin Permeation Application of Nicotine by Forming Inclusion Complex with β-Cyclodextrin and Methyl-β-Cyclodextrin. Sci. Pharm. 2021, 89, 43. [Google Scholar] [CrossRef]
- Phatale, V.; Vaiphei, K.K.; Jha, S.; Patil, D.; Agrawal, M.; Alexander, A. Overcoming skin barriers through advanced transdermal drug delivery approaches. J. Control. Release 2022, 351, 361–380. [Google Scholar] [CrossRef]
- Yang, D.; Chen, M.; Sun, Y.; Jin, Y.; Lu, C.; Pan, X.; Quan, G.; Wu, C. Microneedle-mediated transdermal drug delivery for treating diverse skin diseases. Acta Biomater. 2021, 121, 119–133. [Google Scholar] [CrossRef]
- Sabbagh, F.; Kim, B.S. Recent advances in polymeric transdermal drug delivery systems. J. Control. Release 2022, 341, 132–146. [Google Scholar] [CrossRef]
- Yu, F.; Zhang, Y.; Yang, C.; Li, F.; Qiu, B.; Ding, W. Enhanced transdermal efficiency of curcumin-loaded peptide-modified liposomes for highly effective antipsoriatic therapy. J. Mater. Chem. B 2021, 9, 4846–4856. [Google Scholar] [CrossRef]
- Wang, W.; Xu, X.; Song, Y.; Lan, L.; Wang, J.; Xu, X.; Du, Y. Nano transdermal system combining mitochondria-targeting cerium oxide nanoparticles with all-trans retinoic acid for psoriasis. Asian J. Pharm. Sci. 2023, 18, 100846. [Google Scholar] [CrossRef]
- Suzuki, I.L.; de Araujo, M.M.; Bagnato, V.S.; Bentley, M.V.L.B. TNFα siRNA delivery by nanoparticles and photochemical internalization for psoriasis topical therapy. J. Control. Release 2021, 338, 316–329. [Google Scholar] [CrossRef] [PubMed]
- Shen, S.; Zheng, X.; Dong, X.; Fang, M.; Wan, A.; Zhu, T.; Yang, Q.; Xie, J.; Yan, Q. Methotrexate-loaded hyaluronan-modified liposomes integrated into dissolving microneedles for the treatment of psoriasis. Eur. J. Pharm. Sci. 2024, 195, 106711. [Google Scholar] [CrossRef] [PubMed]
- Shah, P.; Goodyear, B.; Haq, A.; Puri, V.; Michniak-Kohn, B. Evaluations of Quality by Design (QbD) Elements Impact for Developing Niosomes as a Promising Topical Drug Delivery Platform. Pharmaceutics 2020, 12, 246. [Google Scholar] [CrossRef] [PubMed]
- He, E.; Li, H.; Li, X.; Wu, X.; Lei, K.; Diao, Y. Transdermal Delivery of Indirubin-Loaded Microemulsion Gel: Preparation, Characterization and Anti-Psoriatic Activity. Int. J. Mol. Sci. 2022, 23, 3798. [Google Scholar] [CrossRef]
- Silva, M.I.; Barbosa, A.I.; Costa Lima, S.A.; Costa, P.; Torres, T.; Reis, S. Freeze-Dried Softisan® 649-Based Lipid Nanoparticles for Enhanced Skin Delivery of Cyclosporine A. Nanomaterials 2020, 10, 986. [Google Scholar] [CrossRef]
- Chamcheu, J.C.; Siddiqui, I.A.; Adhami, V.M.; Esnault, S.; Bharali, D.J.; Babatunde, A.S.; Adame, S.; Massey, R.J.; Wood, G.S.; Longley, B.J.; et al. Chitosan-based nanoformulated (–)-epigallocatechin-3-gallate (EGCG) modulates human keratinocyte-induced responses and alleviates imiquimod-induced murine psoriasiform dermatitis. Int. J. Nanomed. 2018, 13, 4189–4206. [Google Scholar] [CrossRef]
- Doppalapudi, S.; Mahira, S.; Khan, W. Development and in vitro assessment of psoralen and resveratrol co-loaded ultradeformable liposomes for the treatment of vitiligo. J. Photochem. Photobiol. B Biol. 2017, 174, 44–57. [Google Scholar] [CrossRef]
- Saxena, S.; Kushwaha, P.; Shukla, B.; Ahmad, M. Design and characterization of dual-pronged liposome-embedded gel for enhanced dermal delivery. J. Surfactants Deterg. 2023, 26, 867–879. [Google Scholar] [CrossRef]
- Mahira, S.; Kommineni, N.; Doppalapudi, S.; Khan, W. Edge activated ultradeformable liposomes of psoralen and its derivatives: Development and comparative evaluation for vitiligo therapy. J. Drug Deliv. Sci. Technol. 2019, 52, 83–95. [Google Scholar] [CrossRef]
- Huang, Y.; Li, Y.; Hu, Z.; Yue, X.; Proetto, M.T.; Jones, Y.; Gianneschi, N.C. Mimicking Melanosomes: Polydopamine Nanoparticles as Artificial Microparasols. ACS Cent. Sci. 2017, 3, 564–569. [Google Scholar] [CrossRef]
- Zhang, X.; Wu, Y.; Gong, H.; Xiong, Y.; Chen, Y.; Li, L.; Zhi, B.; Lv, S.; Peng, T.; Zhang, H. A Multifunctional Herb-Derived Glycopeptide Hydrogel for Chronic Wound Healing. Small 2024, 20, e2400516. [Google Scholar] [CrossRef] [PubMed]
- Yang, J.; He, Y.; Nan, S.; Li, J.; Pi, A.; Yan, L.; Xu, J.; Hao, Y. Therapeutic effect of propolis nanoparticles on wound healing. J. Drug Deliv. Sci. Technol. 2023, 82, 104284. [Google Scholar] [CrossRef]
- Kazemi, M.; Mombeiny, R.; Tavakol, S.; Keyhanvar, P.; Mousavizadeh, K. A combination therapy of nanoethosomal piroxicam formulation along with iontophoresis as an anti-inflammatory transdermal delivery system for wound healing. Int. Wound J. 2019, 16, 1144–1152. [Google Scholar] [CrossRef] [PubMed]
- He, H.; Huang, W.; Zhang, S.; Li, J.; Zhang, J.; Li, B.; Xu, J.; Luo, Y.; Shi, H.; Li, Y.; et al. Microneedle Patch for Transdermal Sequential Delivery of KGF-2 and aFGF to Enhance Burn Wound Therapy. Small 2024, 20, e2307485. [Google Scholar] [CrossRef]
- Qin, K.; Gui, Y.; Li, Y.; Li, X.; Meng, F.; Han, D.; Du, L.; Li, S.; Wang, Y.; Zhou, H.; et al. Biodegradable Microneedle Array-Mediated Transdermal Delivery of Dimethyloxalylglycine-Functionalized Zeolitic Imidazolate Framework-8 Nanoparticles for Bacteria-Infected Wound Treatment. ACS Appl. Mater. Interfaces 2023, 15, 6338–6353. [Google Scholar] [CrossRef]
- El-Gizawy, S.A.; Nouh, A.; Saber, S.; Kira, A.Y. Deferoxamine-loaded transfersomes accelerates healing of pressure ulcers in streptozotocin-induced diabetic rats. J. Drug Deliv. Sci. Technol. 2020, 58, 101732. [Google Scholar] [CrossRef]
- Gupta, P.; Sheikh, A.; Abourehab, M.A.S.; Kesharwani, P. Amelioration of Full-Thickness Wound Using Hesperidin Loaded Dendrimer-Based Hydrogel Bandages. Biosensors 2022, 12, 462. [Google Scholar] [CrossRef]
- Guo, H.; Ran, W.; Jin, X.; Huang, Y.; Long, F.; Xiao, Y.; Gan, R.-Y.; Wu, Y.; Gao, H. Development of pectin/chitosan-based electrospun biomimetic nanofiber membranes loaded with dihydromyricetin inclusion complexes for wound healing application. Int. J. Biol. Macromol. 2024, 278, 134526. [Google Scholar] [CrossRef]
- Lee, E.-H.; Lim, S.-J.; Lee, M.-K. Chitosan-coated liposomes to stabilize and enhance transdermal delivery of indocyanine green for photodynamic therapy of melanoma. Carbohydr. Polym. 2019, 224, 115143. [Google Scholar] [CrossRef]
- Zou, L.; Ding, W.; Zhang, Y.; Cheng, S.; Li, F.; Ruan, R.; Wei, P.; Qiu, B. Peptide-modified vemurafenib-loaded liposomes for targeted inhibition of melanoma via the skin. Biomaterials 2018, 182, 1–12. [Google Scholar] [CrossRef]
- Liu, F.; Cheng, Z.; Yi, H. NIR light-activatable dissolving microneedle system for melanoma ablation enabled by a combination of ROS-responsive chemotherapy and phototherapy. J. Nanobiotechnol. 2023, 21, 61. [Google Scholar] [CrossRef] [PubMed]
- Song, G.; Sun, Y.; Liu, T.; Zhang, X.; Zeng, Z.; Wang, R.; Li, P.; Li, C.; Jiang, G. Transdermal delivery of Cu-doped polydopamine using microneedles for photothermal and chemodynamic synergistic therapy against skin melanoma. Chem. Eng. J. 2021, 426, 130790. [Google Scholar] [CrossRef]
- Kandekar, S.G.; Singhal, M.; Sonaje, K.B.; Kalia, Y.N. Polymeric micelle nanocarriers for targeted epidermal delivery of the hedgehog pathway inhibitor vismodegib: Formulation development and cutaneous biodistribution in human skin. Expert Opin. Drug Deliv. 2019, 16, 667–674. [Google Scholar] [CrossRef] [PubMed]
- Darade, A.R.; Lapteva, M.; Ling, V.; Kalia, Y.N. Polymeric micelles for cutaneous delivery of the hedgehog pathway inhibitor TAK-441: Formulation development and cutaneous biodistribution in porcine and human skin. Int. J. Pharm. 2023, 644, 123349. [Google Scholar] [CrossRef]
- Zhu, J.J.; Tang, C.H.; Luo, F.C.; Yin, S.W.; Yang, X.Q. Topical application of zein-silk sericin nanoparticles loaded with curcumin for improved therapy of dermatitis. Mater. Today Chem. 2022, 24, 100802. [Google Scholar] [CrossRef]
- Abuelella, K.E.; Abd-Allah, H.; Soliman, S.M.; Abdel-Mottaleb, M.M.A. Skin targeting by chitosan/hyaluronate hybrid nanoparticles for the management of irritant contact dermatitis: In vivo therapeutic efficiency in mouse-ear dermatitis model. Int. J. Biol. Macromol. 2023, 232, 123458. [Google Scholar] [CrossRef]
- Jiang, K.; Zhao, D.; Ye, R.; Liu, X.; Gao, C.; Guo, Y.; Zhang, C.; Zeng, J.; Wang, S.; Song, J. Transdermal delivery of poly-hyaluronic acid-based spherical nucleic acids for chemogene therapy. Nanoscale 2022, 14, 1834–1846. [Google Scholar] [CrossRef]
- Singh, R.; Koppu, S.; Perche, P.O.; Feldman, S.R. The Cytokine Mediated Molecular Pathophysiology of Psoriasis and Its Clinical Implications. Int. J. Mol. Sci. 2021, 22, 12793. [Google Scholar] [CrossRef]
- Iznardo, H.; Puig, L. Beyond plaque psoriasis—Pathogenesis and treatment of other psoriasis phenotypes. Curr. Opin. Rheumatol. 2022, 34, 225–234. [Google Scholar] [CrossRef]
- Yin, L.; Zhang, E.; Mao, T.; Zhu, Y.; Ni, S.; Li, Y.; Liu, C.; Fang, Y.; Ni, K.; Lu, Y.; et al. Macrophage P2Y6R activation aggravates psoriatic inflammation through IL-27-mediated Th1 responses. Acta Pharm. Sin. B 2024, 14, 4360–4377. [Google Scholar] [CrossRef]
- Vičić, M.; Kaštelan, M.; Brajac, I.; Sotošek, V.; Massari, L.P. Current Concepts of Psoriasis Immunopathogenesis. Int. J. Mol. Sci. 2021, 22, 11574. [Google Scholar] [CrossRef] [PubMed]
- Yu, J.D.; Zhao, Q.X.; Wang, X.Y.; Zhou, H.; Hu, J.; Gu, L.N.; Hu, Y.W.; Zeng, F.L.; Zhao, F.L.; Yue, C.C.; et al. Pathogenesis, multi-omics research, and clinical treatment of psoriasis. J. Autoimmun. 2022, 133, 102916. [Google Scholar] [CrossRef] [PubMed]
- Griffiths, C.E.M.; Armstrong, A.W.; Gudjonsson, J.E.; Barker, J. Psoriasis. Lancet 2021, 397, 1301–1315. [Google Scholar] [CrossRef] [PubMed]
- Elmamoun, M.; Chandran, V. Role of Methotrexate in the Management of Psoriatic Arthritis. Drugs 2018, 78, 611–619. [Google Scholar] [CrossRef] [PubMed]
- Chen, R.; Zhai, Y.Y.; Sun, L.; Wang, Z.; Xia, X.; Yao, Q.; Kou, L. Alantolactone-loaded chitosan/hyaluronic acid nanoparticles suppress psoriasis by deactivating STAT3 pathway and restricting immune cell recruitment. Asian J. Pharm. Sci. 2022, 17, 268–283. [Google Scholar] [CrossRef] [PubMed]
- Frisoli, M.L.; Essien, K.; Harris, J.E. Vitiligo: Mechanisms of Pathogenesis and Treatment. Annu. Rev. Immunol. 2020, 38, 621–648. [Google Scholar] [CrossRef]
- LeWitt, T.M.; Kundu, R.V. Vitiligo. JAMA Dermatol. 2021, 157, 1136. [Google Scholar] [CrossRef]
- Giri, P.; Desai, D.; Dwivedi, M. Animal models unraveling the complexity of vitiligo pathogenesis. Autoimmun. Rev. 2024, 23, 103515. [Google Scholar] [CrossRef]
- Seneschal, J.; Boniface, K.; D’Arino, A.; Picardo, M. An update on Vitiligo pathogenesis. Pigment Cell Melanoma Res. 2020, 34, 236–243. [Google Scholar] [CrossRef]
- Bergqvist, C.; Ezzedine, K. Vitiligo: A focus on pathogenesis and its therapeutic implications. J. Dermatol. 2021, 48, 252–270. [Google Scholar] [CrossRef]
- Farag, A.G.A.; Hammam, M.A.; Habib, M.S.; Elnaidany, N.F.; Kamh, M.E. Macrophage migration inhibitory factor as an incriminating agent in vitiligo. An. Bras. Dermatol. 2018, 93, 191–196. [Google Scholar] [CrossRef] [PubMed]
- Giri, P.S.; Mistry, J.; Dwivedi, M.; Jurisic, V. Meta-Analysis of Alterations in Regulatory T Cells’ Frequency and Suppressive Capacity in Patients with Vitiligo. J. Immunol. Res. 2022, 16, 6952299. [Google Scholar] [CrossRef] [PubMed]
- Zhu, C.; Li, T.; Wang, Z.; Li, Z.; Wei, J.; Han, H.; Yuan, D.; Cai, M.; Shi, J. MC1R Peptide Agonist Self-Assembles into a Hydrogel That Promotes Skin Pigmentation for Treating Vitiligo. ACS Nano 2023, 17, 8723–8733. [Google Scholar] [CrossRef] [PubMed]
- Chambers, E.S.; Vukmanovic-Stejic, M. Skin barrier immunity and ageing. Immunology 2019, 160, 116–125. [Google Scholar] [CrossRef] [PubMed]
- Liu, H.; Tang, L.; Yin, Y.; Cao, Y.; Fu, C.; Feng, J.; Shen, Y.; Wang, W. Photoresponsive Multirole Nanoweapon Camouflaged by Hybrid Cell Membrane Vesicles for Efficient Antibacterial Therapy of Pseudomonas aeruginosa-Infected Pneumonia and Wound. Adv. Sci. 2024, 11, 2403101. [Google Scholar] [CrossRef]
- Singh, K.; Camera, E.; Krug, L.; Basu, A.; Pandey, R.K.; Munir, S.; Wlaschek, M.; Kochanek, S.; Schorpp-Kistner, M.; Picardo, M.; et al. JunB defines functional and structural integrity of the epidermo-pilosebaceous unit in the skin. Nat. Commun. 2018, 9, 3425. [Google Scholar] [CrossRef]
- Flynn, K.; Mahmoud, N.N.; Sharifi, S.; Gould, L.J.; Mahmoudi, M. Chronic Wound Healing Models. ACS Pharmacol. Transl. Sci. 2023, 6, 783–801. [Google Scholar] [CrossRef]
- Ma, J.; Wu, C. Bioactive inorganic particles-based biomaterials for skin tissue engineering. Exploration 2022, 2, 20210083. [Google Scholar] [CrossRef]
- He, L.; Di, D.; Chu, X.; Liu, X.; Wang, Z.; Lu, J.; Wang, S.; Zhao, Q. Photothermal antibacterial materials to promote wound healing. J. Control. Release 2023, 363, 180–200. [Google Scholar] [CrossRef]
- Zhang, M.; Zhao, X. Alginate hydrogel dressings for advanced wound management. Int. J. Biol. Macromol. 2020, 162, 1414–1428. [Google Scholar] [CrossRef]
- Alven, S.; Aderibigbe, B.A. Chitosan and Cellulose-Based Hydrogels for Wound Management. Int. J. Mol. Sci. 2020, 21, 9656. [Google Scholar] [CrossRef] [PubMed]
- Naskar, A.; Kim, K.-S. Recent Advances in Nanomaterial-Based Wound-Healing Therapeutics. Pharmaceutics 2020, 12, 499. [Google Scholar] [CrossRef] [PubMed]
- Krishnaswami, V.; Raju, N.S.; Alagarsamy, S.; Kandasamy, R. Novel Nanocarriers for the Treatment of Wound Healing. Curr. Pharm. Des. 2020, 26, 4591–4600. [Google Scholar] [CrossRef] [PubMed]
- Liang, Y.; Li, M.; Yang, Y.; Qiao, L.; Xu, H.; Guo, B. pH/Glucose Dual Responsive Metformin Release Hydrogel Dressings with Adhesion and Self-Healing via Dual-Dynamic Bonding for Athletic Diabetic Foot Wound Healing. ACS Nano 2022, 16, 3194–3207. [Google Scholar] [CrossRef] [PubMed]
- Zhao, Y.; Zhang, Z.; Pan, Z.; Liu, Y. Advanced bioactive nanomaterials for biomedical applications. Exploration 2021, 1, 20210089. [Google Scholar] [CrossRef]
- Chen, K.; Wang, F.; Liu, S.; Wu, X.; Xu, L.; Zhang, D. In situ reduction of silver nanoparticles by sodium alginate to obtain silver-loaded composite wound dressing with enhanced mechanical and antimicrobial property. Int. J. Biol. Macromol. 2020, 148, 501–509. [Google Scholar] [CrossRef]
- Liu, W.; Zu, L.; Wang, S.; Li, J.; Fei, X.; Geng, M.; Zhu, C.; Shi, H. Tailored biomedical materials for wound healing. Burn. Trauma 2023, 11, tkad040. [Google Scholar] [CrossRef]
- Geng, Z.; Cao, Z.; Liu, J. Recent advances in targeted antibacterial therapy basing on nanomaterials. Exploration 2023, 3, 20210117. [Google Scholar] [CrossRef]
- Cullen, J.K.; Simmons, J.L.; Parsons, P.G.; Boyle, G.M. Topical treatments for skin cancer. Adv. Drug Deliv. Rev. 2020, 153, 54–64. [Google Scholar] [CrossRef]
- Sung, H.; Ferlay, J.; Siegel, R.L.; Laversanne, M.; Soerjomataram, I.; Jemal, A.; Bray, F. Global Cancer Statistics 2020: GLOBOCAN Estimates of Incidence and Mortality Worldwide for 36 Cancers in 185 Countries. CA Cancer J. Clin. 2021, 71, 209–249. [Google Scholar] [CrossRef]
- Tang, L.; Fu, C.; Liu, H.; Yin, Y.; Cao, Y.; Feng, J.; Zhang, A.; Wang, W. Chemoimmunotherapeutic Nanogel for Pre- and Postsurgical Treatment of Malignant Melanoma by Reprogramming Tumor-Associated Macrophages. Nano Lett. 2024, 24, 1717–1728. [Google Scholar] [CrossRef] [PubMed]
- Cameron, M.C.; Lee, E.; Hibler, B.P.; Giordano, C.N.; Barker, C.A.; Mori, S.; Cordova, M.; Nehal, K.S.; Rossi, A.M. Basal cell carcinoma. J. Am. Acad. Dermatol. 2019, 80, 321–339. [Google Scholar] [CrossRef] [PubMed]
- Dika, E.; Scarfì, F.; Ferracin, M.; Broseghini, E.; Marcelli, E.; Bortolani, B.; Campione, E.; Riefolo, M.; Ricci, C.; Lambertini, M. Basal Cell Carcinoma: A Comprehensive Review. Int. J. Mol. Sci. 2020, 21, 5572. [Google Scholar] [CrossRef]
- Knackstedt, T.J.; Knackstedt, R.W.; Djohan, M.; Djohan, R.; Gastman, B.R.; Crowe, D.R. New Developments in the Management of Cutaneous Squamous Cell Carcinoma. Plast. Reconstr. Surg. 2021, 147, 492–504. [Google Scholar] [CrossRef] [PubMed]
- Narayanan, D.L.; Saladi, R.N.; Fox, J.L. Review: Ultraviolet radiation and skin cancer. Int. J. Dermatol. 2010, 49, 978–986. [Google Scholar] [CrossRef]
- Shivashankarappa, A.; Sanjay, K.R. Photodynamic therapy on skin melanoma and epidermoid carcinoma cells using conjugated 5-aminolevulinic acid with microbial synthesised silver nanoparticles. J. Drug Target. 2018, 27, 434–441. [Google Scholar] [CrossRef]
Disclaimer/Publisher’s Note: The statements, opinions and data contained in all publications are solely those of the individual author(s) and contributor(s) and not of MDPI and/or the editor(s). MDPI and/or the editor(s) disclaim responsibility for any injury to people or property resulting from any ideas, methods, instructions or products referred to in the content. |
© 2024 by the authors. Licensee MDPI, Basel, Switzerland. This article is an open access article distributed under the terms and conditions of the Creative Commons Attribution (CC BY) license (https://creativecommons.org/licenses/by/4.0/).






