Multifunctional PDO Thread Coated with Mg(OH)2/ZnO Nanoparticles and Asiaticoside for Improved Facial Lifting
Abstract
:1. Introduction
2. Materials and Methods
2.1. Materials
2.2. Synthesis and Characterization of Surface-Modified Inorganic Particles
2.3. Preparation and Characterization of Multifunctional PDO Threads
2.4. Biocompatibility and Collagen Deposition Ability
2.5. RNA Extraction and Quantitative Real-Time PCR
2.6. Quantitative Analysis of Inflammatory Cytokines
2.7. Angiogenic Capability
2.8. Animal Test and Histological Evaluation
2.9. Statistical Analysis
3. Results and Discussion
3.1. Characterization of Multifunctional PDO Threads
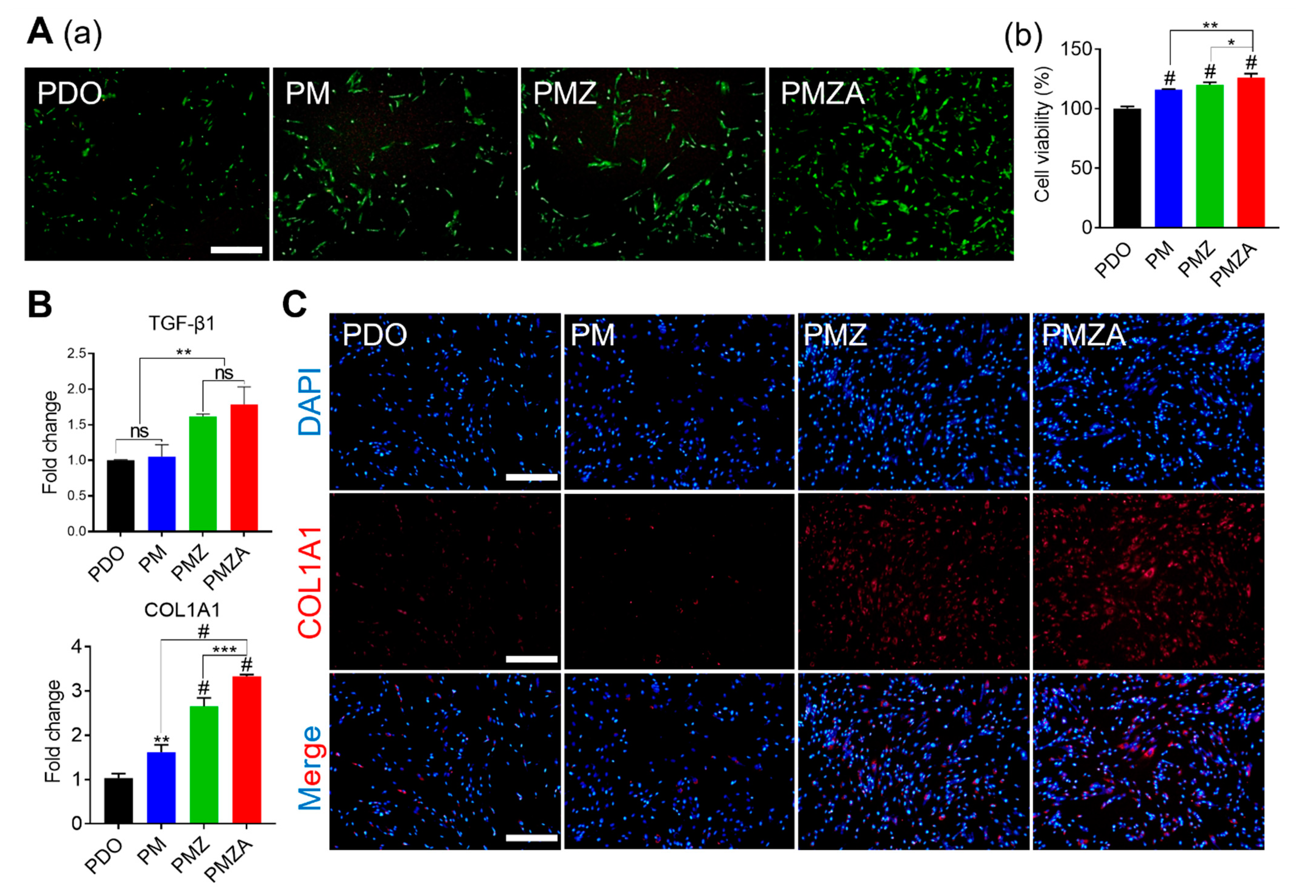
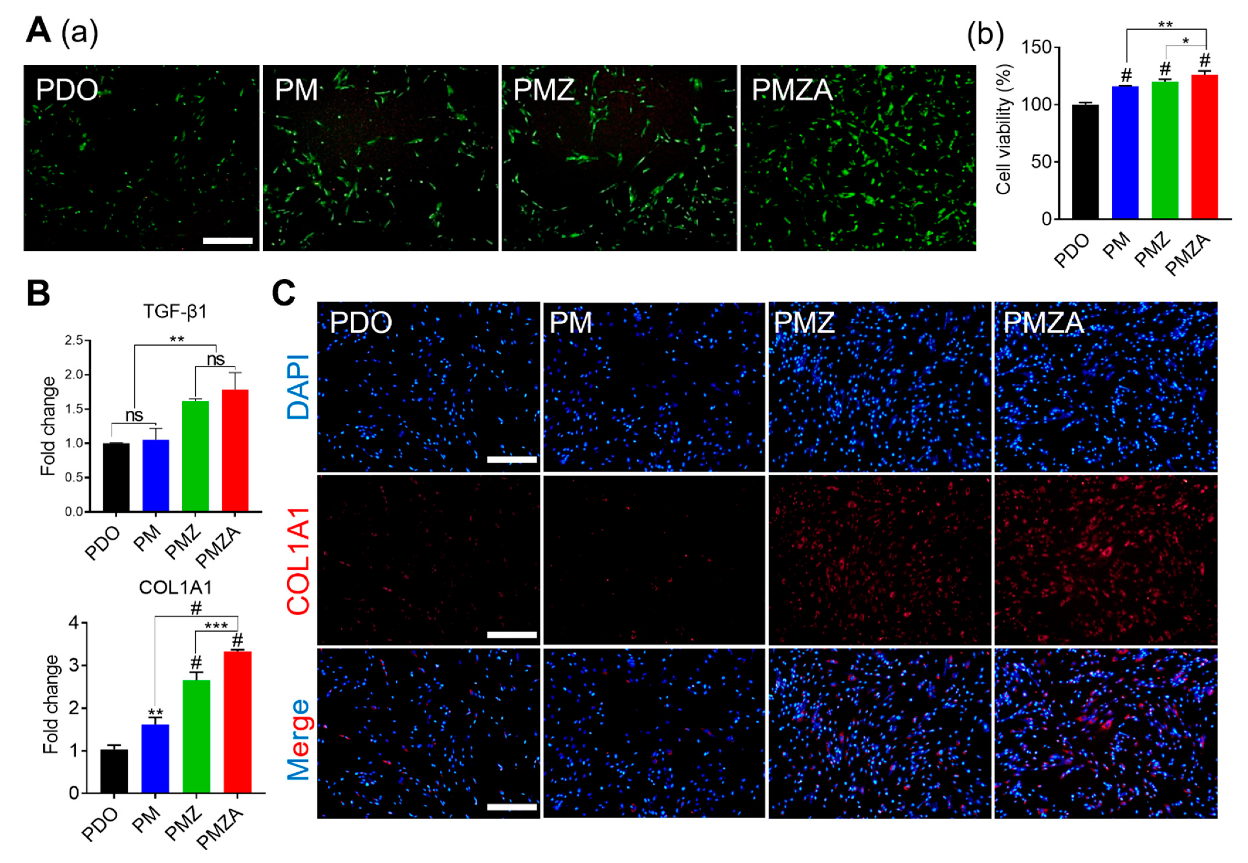
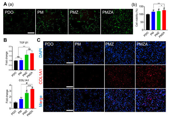
3.2. Biocompatibility and Collagen Deposition Ability
3.3. Anti-Inflammatory Effect
3.4. Angiogenic Capability
3.5. Histopathological Evaluation
4. Conclusions
Supplementary Materials
Author Contributions
Funding
Institutional Review Board Statement
Informed Consent Statement
Data Availability Statement
Conflicts of Interest
References
- Tobin, D.J. Introduction to skin aging. J. Tissue Viability 2017, 26, 37–46. [Google Scholar] [CrossRef] [PubMed]
- Cosmetic Surgery National Data Bank Statistics. Cosmetic surgery national data bank statistics. Aesthet. Surg. J. 2018, 38, 1–24. [Google Scholar] [CrossRef] [PubMed]
- Kim, J.; Zheng, Z.; Kim, H.; Nam, K.A.; Chung, K.Y. Investigation on the Cutaneous Change Induced by Face-Lifting Monodirectional Barbed Polydioxanone Thread. Dermatol. Surg. 2017, 43, 74–80. [Google Scholar] [CrossRef] [PubMed]
- Horne, D.F.; Kaminer, M.S. Reduction of face and neck laxity with anchored, barbed polypropylene sutures (Contour Threads). Ski. Ther. Lett. 2006, 11, 5–7. [Google Scholar]
- Khan, G.; Ahn, K.H.; Kim, S.Y.; Park, E. Combined press cog type and cog PDO threads in comparison with the cog PDO threads in facial rejuvenation. J. Cosmet. Dermatol. 2021, 20, 3294–3298. [Google Scholar] [CrossRef]
- Ahn, S.K.; Choi, H.J. Complication After PDO Threads Lift. J. Craniofac. Surg. 2019, 30, e467–e469. [Google Scholar] [CrossRef]
- Ko, K.W.; Choi, B.; Kang, E.Y.; Shin, S.W.; Baek, S.W.; Han, D.K. The antagonistic effect of magnesium hydroxide particles on vascular endothelial activation induced by acidic PLGA degradation products. Biomater. Sci. 2021, 9, 892–907. [Google Scholar] [CrossRef]
- Meyer, M.; Müller, A.K.; Yang, J.; Ŝulcová, J.; Werner, S. The role of chronic inflammation in cutaneous fibrosis: Fibroblast growth factor receptor deficiency in keratinocytes as an example. J. Investig. Dermatol. Symp. Proc. 2011, 15, 48–52. [Google Scholar] [CrossRef]
- Baek, S.W.; Kim, D.S.; Song, D.H.; Kim, H.B.; Lee, S.; Kim, J.H.; Lee, J.K.; Hong, Y.J.; Park, C.G.; Han, D.K. Reduced restenosis and enhanced re-endothelialization of functional biodegradable vascular scaffolds by everolimus and magnesium hydroxide. Biomater. Res. 2022, 26, 86. [Google Scholar] [CrossRef]
- Heo, Y.; Shin, S.W.; Kim, D.S.; Lee, S.; Park, S.Y.; Baek, S.W.; Lee, J.K.; Kim, J.H.; Han, D.K. Bioactive PCL microspheres with enhanced biocompatibility and collagen production for functional hyaluronic acid dermal fillers. Biomater. Sci. 2022, 10, 947–959. [Google Scholar] [CrossRef]
- Kim, D.H.; Kim, D.S.; Ha, H.J.; Jung, J.W.; Baek, S.W.; Baek, S.H.; Kim, T.H.; Lee, J.C.; Hwang, E.; Han, D.K. Fat Graft with Allograft Adipose Matrix and Magnesium Hydroxide-Incorporated PLGA Microspheres for Effective Soft Tissue Reconstruction. Tissue Eng. Regen. Med. 2022, 19, 553–563. [Google Scholar] [CrossRef]
- Díez-Pascual, A.M.; Xu, C.; Luque, R. Development and characterization of novel poly(ether ether ketone)/ZnO bionanocomposites. J. Mater. Chem. B 2014, 2, 3065–3078. [Google Scholar] [CrossRef]
- Jiang, J.; Pi, J.; Cai, J. The Advancing of Zinc Oxide Nanoparticles for Biomedical Applications. Bioinorg. Chem. Appl. 2018, 2018, 1062562. [Google Scholar] [CrossRef] [PubMed]
- Król, A.; Pomastowski, P.; Rafińska, K.; Railean-Plugaru, V.; Buszewski, B. Zinc oxide nanoparticles: Synthesis, antiseptic activity and toxicity mechanism. Adv. Colloid Interface Sci. 2017, 249, 37–52. [Google Scholar] [CrossRef] [PubMed]
- Mousavi, S.M.; Behbudi, G.; Gholami, A.; Hashemi, S.A.; Nejad, Z.M.; Bahrani, S.; Chiang, W.H.; Wei, L.C.; Omidifar, N. Shape-controlled synthesis of zinc nanostructures mediating macromolecules for biomedical applications. Biomater. Res. 2022, 26, 4. [Google Scholar] [CrossRef]
- Baek, S.-W.; Kim, D.-S.; Lee, J.-K.; Kim, J.H.; Lee, S.; Park, J.M.; Park, S.-Y.; Song, D.H.; Park, C.G.; Han, D.K. Continuous NO dual-generation by ZnO nanoparticle conjugated with α-lipoic acid for functional biodegradable vascular stent. Chem. Eng. J. 2023, 470, 144174. [Google Scholar] [CrossRef]
- Yang, T.; Fruergaard, A.S.; Winther, A.K.; Zelikin, A.N.; Chandrawati, R. Zinc Oxide Particles Catalytically Generate Nitric Oxide from Endogenous and Exogenous Prodrugs. Small 2020, 16, e1906744. [Google Scholar] [CrossRef] [PubMed]
- Baek, S.W.; Kim, D.S.; Song, D.H.; Lee, S.; Lee, J.K.; Park, S.Y.; Kim, J.H.; Kim, T.H.; Park, C.G.; Han, D.K. PLLA Composites Combined with Delivery System of Bioactive Agents for Anti-Inflammation and Re-Endothelialization. Pharmaceutics 2022, 14, 2661. [Google Scholar] [CrossRef]
- Liu, S.; Zhang, Y.; Li, M.; Xiong, L.; Zhang, Z.; Yang, X.; He, X.; Wang, K.; Liu, J.; Mann, S. Enzyme-mediated nitric oxide production in vasoactive erythrocyte membrane-enclosed coacervate protocells. Nat. Chem. 2020, 12, 1165–1173. [Google Scholar] [CrossRef]
- Lyu, N.; Du, Z.; Qiu, H.; Gao, P.; Yao, Q.; Xiong, K.; Tu, Q.; Li, X.; Chen, B.; Wang, M.; et al. Mimicking the Nitric Oxide-Releasing and Glycocalyx Functions of Endothelium on Vascular Stent Surfaces. Adv. Sci. 2020, 7, 2002330. [Google Scholar] [CrossRef]
- Liu, G.; Wang, L.; He, Y.; Wang, L.; Deng, Z.; Liu, J.; Peng, D.; Ding, T.; Lu, L.; Ding, Y.; et al. Polydopamine Nanosheets Doped Injectable Hydrogel with Nitric Oxide Release and Photothermal Effects for Bacterial Ablation and Wound Healing. Adv. Healthc. Mater. 2021, 10, e2101476. [Google Scholar] [CrossRef]
- Lv, X.; Xu, Y.; Ruan, X.; Yang, D.; Shao, J.; Hu, Y.; Wang, W.; Cai, Y.; Tu, Y.; Dong, X. An injectable and biodegradable hydrogel incorporated with photoregulated NO generators to heal MRSA-infected wounds. Acta Biomater. 2022, 146, 107–118. [Google Scholar] [CrossRef] [PubMed]
- Shukla, A.; Rasik, A.M.; Jain, G.K.; Shankar, R.; Kulshrestha, D.K.; Dhawan, B.N. In vitro and in vivo wound healing activity of asiaticoside isolated from Centella asiatica. J. Ethnopharmacol. 1999, 65, 1–11. [Google Scholar] [CrossRef]
- Lee, J.; Jung, E.; Kim, Y.; Park, J.; Park, J.; Hong, S.; Kim, J.; Hyun, C.; Kim, Y.S.; Park, D. Asiaticoside induces human collagen I synthesis through TGFbeta receptor I kinase (TbetaRI kinase)-independent Smad signaling. Planta Med. 2006, 72, 324–328. [Google Scholar] [CrossRef]
- Liu, L.; Ding, Z.; Yang, Y.; Zhang, Z.; Lu, Q.; Kaplan, D.L. Asiaticoside-laden silk nanofiber hydrogels to regulate inflammation and angiogenesis for scarless skin regeneration. Biomater. Sci. 2021, 9, 5227–5236. [Google Scholar] [CrossRef] [PubMed]
- Kim, D.S.; Kim, J.H.; Baek, S.W.; Lee, J.K.; Park, S.Y.; Choi, B.; Kim, T.H.; Min, K.; Han, D.K. Controlled vitamin D delivery with injectable hyaluronic acid-based hydrogel for restoration of tendinopathy. J. Tissue Eng. 2022, 13, 20417314221122089. [Google Scholar] [CrossRef]
- Wang, L.; Luo, Q.; Zhang, X.; Qiu, J.; Qian, S.; Liu, X. Co-implantation of magnesium and zinc ions into titanium regulates the behaviors of human gingival fibroblasts. Bioact. Mater. 2021, 6, 64–74. [Google Scholar] [CrossRef] [PubMed]
- Waller, J.M.; Maibach, H.I. Age and skin structure and function, a quantitative approach (II): Protein, glycosaminoglycan, water, and lipid content and structure. Ski. Res. Technol. 2006, 12, 145–154. [Google Scholar] [CrossRef]
- Wiśniewska, J.; Słyszewska, M.; Stałanowska, K.; Walendzik, K.; Kopcewicz, M.; Machcińska, S.; Gawrońska-Kozak, B. Effect of Pig-Adipose-Derived Stem Cells’ Conditioned Media on Skin Wound-Healing Characteristics In Vitro. Int. J. Mol. Sci. 2021, 22, 5469. [Google Scholar] [CrossRef]
- Md Fadilah, N.I.; Mohd Abdul Kader Jailani, M.S.; Badrul Hisham, M.A.I.; Sunthar Raj, N.; Shamsuddin, S.A.; Ng, M.H.; Fauzi, M.B.; Maarof, M. Cell secretomes for wound healing and tissue regeneration: Next generation acellular based tissue engineered products. J. Tissue Eng. 2022, 13, 20417314221114273. [Google Scholar] [CrossRef]
- Fu, X.; Xu, M.; Jia, C.; Xie, W.; Wang, L.; Kong, D.; Wang, H. Differential regulation of skin fibroblasts for their TGF-β1-dependent wound healing activities by biomimetic nanofibers. J. Mater. Chem. B 2016, 4, 5246–5255. [Google Scholar] [CrossRef] [PubMed]
- Ren, S.; Ji, Y.; Wang, M.; Ye, M.; Huang, L.; Cai, X. The m6A demethylase FTO promotes keloid formation by up-regulating COL1A1. Ann. Transl. Med. 2023, 11, 15. [Google Scholar] [CrossRef] [PubMed]
- Narisepalli, S.; Salunkhe, S.A.; Chitkara, D.; Mittal, A. Asiaticoside polymeric nanoparticles for effective diabetic wound healing through increased collagen biosynthesis: In-vitro and in-vivo evaluation. Int. J. Pharm. 2023, 631, 122508. [Google Scholar] [CrossRef] [PubMed]
- Richter, K.; Kietzmann, T. Reactive oxygen species and fibrosis: Further evidence of a significant liaison. Cell Tissue Res. 2016, 365, 591–605. [Google Scholar] [CrossRef] [PubMed]
- Go, B.C.; Frost, A.S.; Friedman, O. Using injectable fillers for chin and jawline rejuvenation. World J. Otorhinolaryngol. Head Neck Surg. 2023, 9, 131–137. [Google Scholar] [CrossRef] [PubMed]
- Oh, S.; Seo, S.B.; Kim, G.; Batsukh, S.; Son, K.H.; Byun, K. Poly-D,L-Lactic Acid Stimulates Angiogenesis and Collagen Synthesis in Aged Animal Skin. Int. J. Mol. Sci. 2023, 24, 7986. [Google Scholar] [CrossRef]
- Wang, J.V.; Schoenberg, E.; Saedi, N.; Ibrahim, O. Platelet-rich Plasma, Collagen Peptides, and Stem Cells for Cutaneous Rejuvenation. J. Clin. Aesthet. Dermatol. 2020, 13, 44–49. [Google Scholar]
- Cooper, P.O.; Haas, M.R.; Noonepalle, S.K.R.; Shook, B.A. Dermal Drivers of Injury-Induced Inflammation: Contribution of Adipocytes and Fibroblasts. Int. J. Mol. Sci. 2021, 22, 1933. [Google Scholar] [CrossRef]
- Curciarello, R.; Docena, G.H.; MacDonald, T.T. The Role of Cytokines in the Fibrotic Responses in Crohn’s Disease. Front. Med. 2017, 4, 126. [Google Scholar] [CrossRef]
- She, Y.X.; Yu, Q.Y.; Tang, X.X. Role of interleukins in the pathogenesis of pulmonary fibrosis. Cell Death Discov. 2021, 7, 52. [Google Scholar] [CrossRef]
- Surowiak, P. Barbed PDO Thread Face Lift: A Case Study of Bacterial Complication. Plast. Reconstr. Surg. Glob. Open 2022, 10, e4157. [Google Scholar] [CrossRef] [PubMed]
- Zhang, Y.; Meng, X.; Liu, K. The modulation of cAMP/PKA pathway by asiaticoside ameliorates high glucose-induced inflammation and apoptosis of retinal pigment epithelial cells. J. Bioenerg. Biomembr. 2022, 54, 9–16. [Google Scholar] [CrossRef] [PubMed]
- Zhang, S.; Dong, Z.; Peng, Z.; Lu, F. Anti-aging effect of adipose-derived stem cells in a mouse model of skin aging induced by D-galactose. PLoS ONE 2014, 9, e97573. [Google Scholar] [CrossRef]
- Chen, Y.; Yuan, Z.; Sun, W.; Shafiq, M.; Zhu, J.; Chen, J.; Tang, H.; Hu, L.; Lin, W.; Zeng, Y.; et al. Vascular Endothelial Growth Factor-Recruiting Nanofiber Bandages Promote Multifunctional Skin Regeneration via Improved Angiogenesis and Immunomodulation. Adv. Fiber. Mater. 2023, 5, 327–348. [Google Scholar] [CrossRef]
- Chang, P.; Li, S.; Sun, Q.; Guo, K.; Wang, H.; Li, S.; Zhang, L.; Xie, Y.; Zheng, X.; Liu, Y. Large full-thickness wounded skin regeneration using 3D-printed elastic scaffold with minimal functional unit of skin. J. Tissue Eng. 2022, 13, 20417314211063022. [Google Scholar] [CrossRef] [PubMed]
- Lee, J.-H.; Parthiban, P.; Jin, G.-Z.; Knowles, J.C.; Kim, H.-W. Materials roles for promoting angiogenesis in tissue regeneration. Prog. Mater. Sci. 2021, 117, 100732. [Google Scholar] [CrossRef]
- Cheng, J.; Yang, H.L.; Gu, C.J.; Liu, Y.K.; Shao, J.; Zhu, R.; He, Y.Y.; Zhu, X.Y.; Li, M.Q. Melatonin restricts the viability and angiogenesis of vascular endothelial cells by suppressing HIF-1α/ROS/VEGF. Int. J. Mol. Med. 2019, 43, 945–955. [Google Scholar] [CrossRef]
- Carnicer-Lombarte, A.; Chen, S.T.; Malliaras, G.G.; Barone, D.G. Foreign Body Reaction to Implanted Biomaterials and Its Impact in Nerve Neuroprosthetics. Front. Bioeng. Biotechnol. 2021, 9, 622524. [Google Scholar] [CrossRef]





| Sample | Loading Amount (μg/cm) | ||
|---|---|---|---|
| MH | ZO | ATS | |
| PDO | - | - | - |
| PM | 24.49 | - | - |
| PMZ | 22.04 | 10.14 | |
| PMZA | 22.93 | 13.73 | 10.19 |
Disclaimer/Publisher’s Note: The statements, opinions and data contained in all publications are solely those of the individual author(s) and contributor(s) and not of MDPI and/or the editor(s). MDPI and/or the editor(s) disclaim responsibility for any injury to people or property resulting from any ideas, methods, instructions or products referred to in the content. |
© 2023 by the authors. Licensee MDPI, Basel, Switzerland. This article is an open access article distributed under the terms and conditions of the Creative Commons Attribution (CC BY) license (https://creativecommons.org/licenses/by/4.0/).
Share and Cite
Kim, D.M.; Baek, S.-W.; Park, J.M.; Kim, D.-S.; Lee, S.; Lee, J.-K.; Park, C.G.; Han, D.K. Multifunctional PDO Thread Coated with Mg(OH)2/ZnO Nanoparticles and Asiaticoside for Improved Facial Lifting. Pharmaceutics 2023, 15, 2220. https://doi.org/10.3390/pharmaceutics15092220
Kim DM, Baek S-W, Park JM, Kim D-S, Lee S, Lee J-K, Park CG, Han DK. Multifunctional PDO Thread Coated with Mg(OH)2/ZnO Nanoparticles and Asiaticoside for Improved Facial Lifting. Pharmaceutics. 2023; 15(9):2220. https://doi.org/10.3390/pharmaceutics15092220
Chicago/Turabian StyleKim, Dong Min, Seung-Woon Baek, Jeong Min Park, Da-Seul Kim, Semi Lee, Jun-Kyu Lee, Chun Gwon Park, and Dong Keun Han. 2023. "Multifunctional PDO Thread Coated with Mg(OH)2/ZnO Nanoparticles and Asiaticoside for Improved Facial Lifting" Pharmaceutics 15, no. 9: 2220. https://doi.org/10.3390/pharmaceutics15092220
APA StyleKim, D. M., Baek, S.-W., Park, J. M., Kim, D.-S., Lee, S., Lee, J.-K., Park, C. G., & Han, D. K. (2023). Multifunctional PDO Thread Coated with Mg(OH)2/ZnO Nanoparticles and Asiaticoside for Improved Facial Lifting. Pharmaceutics, 15(9), 2220. https://doi.org/10.3390/pharmaceutics15092220

