CPEB2 Suppresses Hepatocellular Carcinoma Epithelial–Mesenchymal Transition and Metastasis through Regulating the HIF-1α/miR-210-3p/CPEB2 Axis
Abstract
1. Introduction
2. Methods
2.1. Transcriptome Analysis
2.2. Clinical Samples and Cell Lines
2.3. Immunohistochemistry
2.4. Western Blot
2.5. Cell Migration and Invasion Assays
2.6. Luciferase Reporter Assay
2.7. RNA-Immunoprecipitation (RIP) Assay
2.8. Cell Migration and Invasion Assays
2.9. Quantitative Real-Time PCR (qPCR)
2.10. Animal Experiments
2.11. Statistical Analysis
2.12. Pharmacological Modulation of miRNA Expression
3. Results
3.1. Transcriptomics Analysis
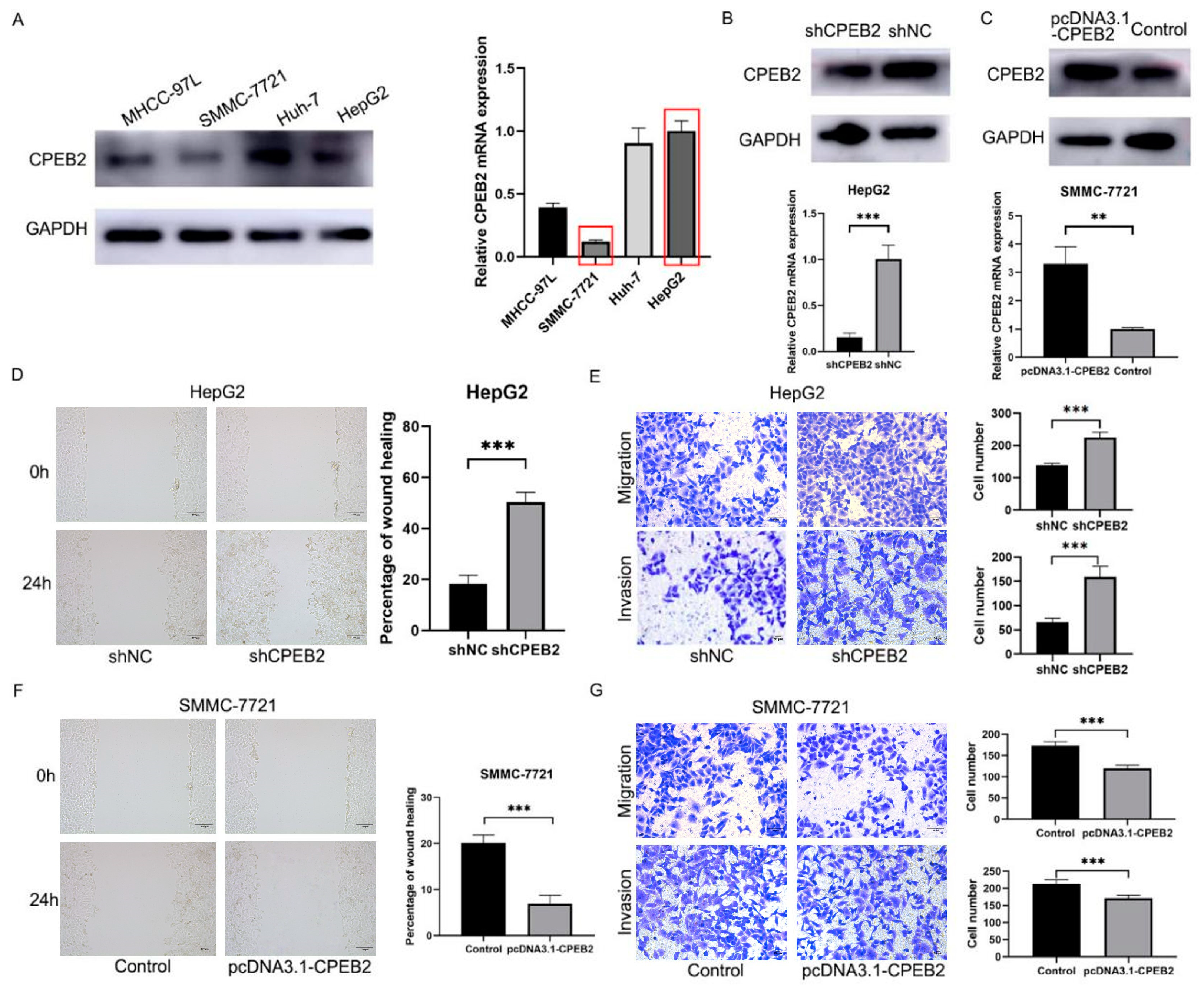
3.2. Upregulation of CPEB2 Expression Reduces the Migration and Invasion of HCC Cell Lines
3.3. Lung Metastasis and EMT Phenotypes in Xenograft Models
3.4. CPEB2 Impedes EMT Processes in HCC
3.5. CPEB2 Is the Target of miR-210-3p
3.6. CPEB2 Is Crucial in miR-210-3p‘s Influence on HCC Metastasis and EMT Processes
3.7. Hypoxia Modulates CPEB2 via HIF-1α/miR-210-3p/CPEB2 Regulatory Circuit
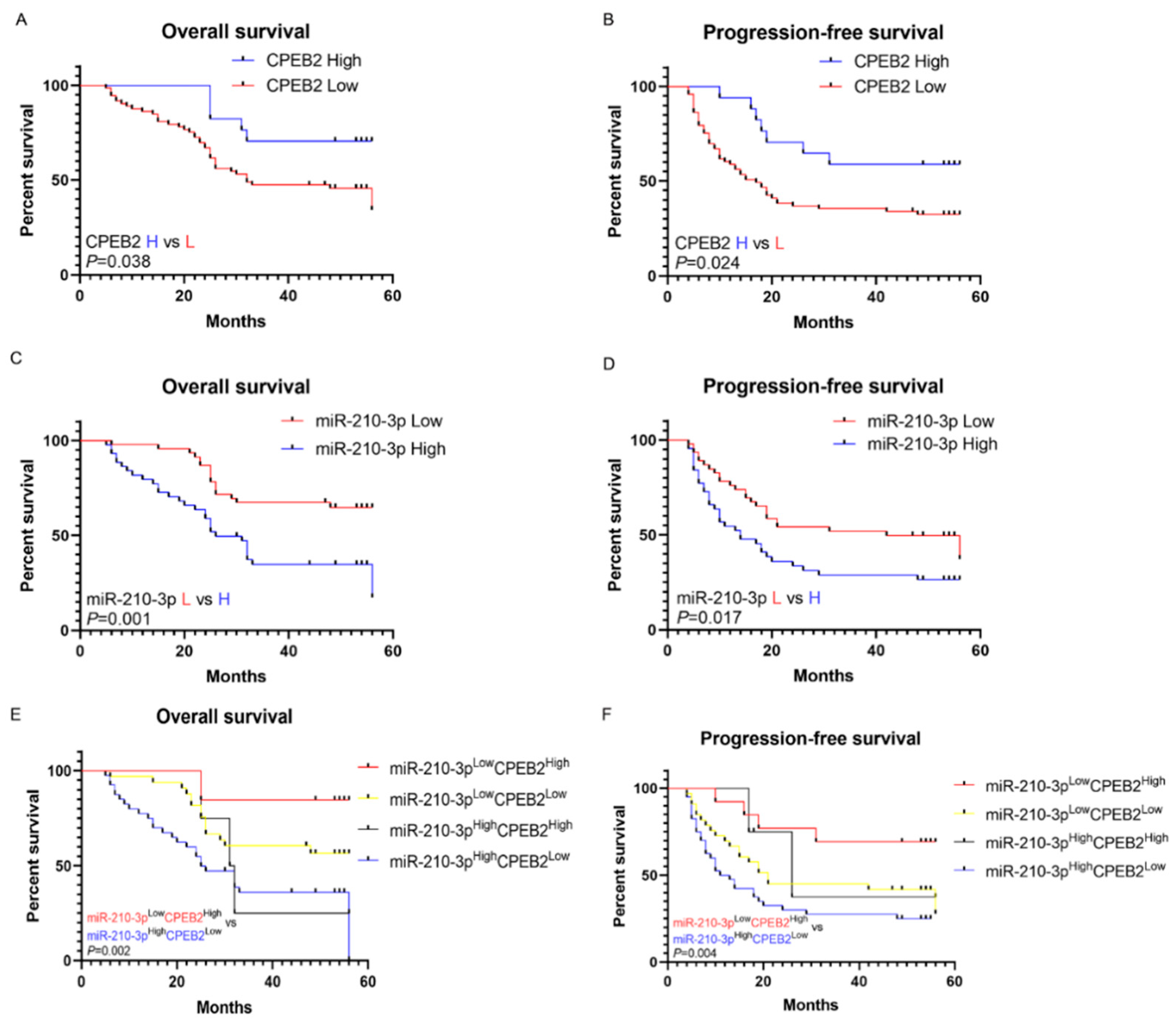
3.8. Clinical Relevance of CPEB2 and miR-210-3p Expression in HCC Patients
3.9. Potential Therapeutic Targets for miR-210 Modulation
4. Discussion
5. Conclusions
Author Contributions
Funding
Institutional Review Board Statement
Informed Consent Statement
Data Availability Statement
Conflicts of Interest
References
- Torre, L.A.; Bray, F.; Siegel, R.L.; Ferlay, J.; Lortet-Tieulent, J.; Jemal, A. Global Cancer Statistics, 2012. CA Cancer J. Clin. 2015, 65, 87–108. [Google Scholar] [CrossRef] [PubMed]
- Afroz, T.; Skrisovska, L.; Belloc, E.; Guillén-Boixet, J.; Méndez, R.; Allain, F.H.-T. A Fly Trap Mechanism Provides Sequence-Specific RNA Recognition by CPEB Proteins. Genes Amp. Dev. 2014, 28, 1498–1514. [Google Scholar] [CrossRef]
- Wang, C.; Yang, Y.; Wu, X.; Li, J.; Liu, K.; Fang, D.; Li, B.; Shan, G.; Mei, X.; Wang, F.; et al. Reciprocal Modulation of Long Noncoding RNA EMS and P53 Regulates Tumorigenesis. Proc. Natl. Acad. Sci. USA 2022, 119, e2111409119. [Google Scholar] [CrossRef] [PubMed]
- Fernández-Miranda, G.; Méndez, R. The CPEB-Family of Proteins, Translational Control in Senescence and Cancer. Ageing Res. Rev. 2012, 11, 460–472. [Google Scholar] [CrossRef] [PubMed]
- Poetz, F.; Lebedeva, S.; Schott, J.; Lindner, D.; Ohler, U.; Stoecklin, G. Control of Immediate Early Gene Expression by CPEB4-Repressor Complex-Mediated Mrna Degradation. Genome Biol. 2022, 23, 193. [Google Scholar] [CrossRef]
- Zhang, M.; Yang, C.; Ruan, X.; Liu, X.; Wang, D.; Liu, L.; Shao, L.; Wang, P.; Dong, W.; Xue, Y. CPEB2 M6A Methylation Regulates Blood–Tumor Barrier Permeability by Regulating Splicing Factor SRSF5 Stability. Commun. Biol. 2022, 5, 908. [Google Scholar] [CrossRef]
- Brabletz, T. To Differentiate or Not—Routes towards Metastasis. Nat. Rev. Cancer 2012, 12, 425–436. [Google Scholar] [CrossRef]
- Nieto, M.A. Epithelial Plasticity: A Common Theme in Embryonic and Cancer Cells. Science 2013, 342, 1234850. [Google Scholar] [CrossRef]
- Giannelli, G.; Koudelkova, P.; Dituri, F.; Mikulits, W. Role of Epithelial to Mesenchymal Transition in Hepatocellular Carcinoma. J. Hepatol. 2016, 65, 798–808. [Google Scholar] [CrossRef]
- Huber, M.A.; Kraut, N.; Beug, H. Molecular Requirements for Epithelial–Mesenchymal Transition during Tumor Progression. Curr. Opin. Cell Biol. 2005, 17, 548–558. [Google Scholar] [CrossRef]
- Thiery, J.P.; Sleeman, J.P. Complex Networks Orchestrate Epithelial–Mesenchymal Transitions. Nat. Rev. Mol. Cell Biol. 2006, 7, 131–142. [Google Scholar] [CrossRef] [PubMed]
- Zhao, X.; Lu, Y.; Nie, Y.; Fan, D. MicroRNAs as Critical Regulators Involved in Regulating Epithelial- Mesenchymal Transition. Curr. Cancer Drug Targets 2013, 13, 935–944. [Google Scholar] [CrossRef] [PubMed]
- Budhu, A.; Jia, H.-L.; Forgues, M.; Liu, C.-G.; Goldstein, D.; Lam, A.; Zanetti, K.A.; Ye, Q.-H.; Qin, L.-X.; Croce, C.M.; et al. Identification of Metastasis-Related Micrornas in Hepatocellular Carcinoma. Hepatology 2008, 47, 897–907. [Google Scholar] [CrossRef] [PubMed]
- Giordano, S.; Columbano, A. MicroRNAs: New Tools for Diagnosis, Prognosis, and Therapy in Hepatocellular Carcinoma? Hepatology 2012, 57, 840–847. [Google Scholar] [CrossRef]
- Mathew, L.K.; Simon, M.C. Mir-210: A Sensor for Hypoxic Stress during Tumorigenesis. Mol. Cell 2009, 35, 737–738. [Google Scholar] [CrossRef]
- Costales, M.G.; Haga, C.L.; Velagapudi, S.P.; Childs-Disney, J.L.; Phinney, D.G.; Disney, M.D. Small Molecule Inhibition of Microrna-210 Reprograms an Oncogenic Hypoxic Circuit. J. Am. Chem. Soc. 2017, 139, 3446–3455. [Google Scholar] [CrossRef]
- Ren, D.; Yang, Q.; Dai, Y.; Guo, W.; Du, H.; Song, L.; Peng, X. Oncogenic Mir-210-3p Promotes Prostate Cancer Cell EMT and Bone Metastasis via NF-ΚB Signaling Pathway. Mol. Cancer 2017, 16, 117. [Google Scholar] [CrossRef]
- Lin, X.-J.; Fang, J.-H.; Yang, X.-J.; Zhang, C.; Yuan, Y.; Zheng, L.; Zhuang, S.-M. Hepatocellular Carcinoma Cell-Secreted Exosomal MicroRNA-210 Promotes Angiogenesis in Vitro and in Vivo. Mol. Ther. Nucleic Acids 2018, 11, 243–252. [Google Scholar] [CrossRef]
- Kai, A.K.; Chan, L.K.; Lo, R.C.; Lee, J.M.; Wong, C.C.; Wong, J.C.; Ng, I.O. Down-Regulation of Timp2 by HIF-1α/Mir-210/HIF-3α Regulatory Feedback Circuit Enhances Cancer Metastasis in Hepatocellular Carcinoma. Hepatology 2016, 64, 473–487. [Google Scholar] [CrossRef]
- Fu, J.; Chen, Y.; Cao, J.; Luo, T.; Qian, Y.-W.; Yang, W.; Ren, Y.-B.; Su, B.; Cao, G.-W.; Yang, Y.; et al. P28GANK Overexpression Accelerates Hepatocellular Carcinoma Invasiveness and Metastasis via Phosphoinositol 3-Kinase/AKT/Hypoxia-Inducible Factor-1α Pathways. Hepatology 2010, 53, 181–192. [Google Scholar] [CrossRef]
- Huang, D.; Cao, L.; Xiao, L.; Song, J.; Zhang, Y.; Zheng, P.; Zheng, S. Hypoxia Induces Actin Cytoskeleton Remodeling by Regulating the Binding of CAPZA1 to F-Actin via PIP2 to Drive EMT in Hepatocellular Carcinoma. Cancer Lett. 2019, 448, 117–127. [Google Scholar] [CrossRef] [PubMed]
- Moldogazieva, N.T.; Zavadskiy, S.P.; Sologova, S.S.; Mokhosoev, I.M.; Terentiev, A.A. Predictive Biomarkers for Systemic Therapy of Hepatocellular Carcinoma. Expert Rev. Mol. Diagn. 2021, 21, 1147–1164. [Google Scholar] [CrossRef] [PubMed]
- Mattia, E.D.; Cecchin, E.; Guardascione, M.; Foltran, L.; Raimo, T.D.; Angelini, F.; D’Andrea, M.; Toffoli, G. Pharmacogenetics of the Systemic Treatment in Advanced Hepatocellular Carcinoma. World J. Gastroenterol. 2019, 25, 3870–3896. [Google Scholar] [CrossRef] [PubMed]
- Zeng, P.; Wang, F.; Long, X.; Cao, Y.; Wen, F.; Li, J.; Luo, Z. CPEB2 Enhances Cell Growth and Angiogenesis by Upregulating ARPC5 Mrna Stability in Multiple Myeloma. J. Orthop. Surg. Res. 2023, 18, 384. [Google Scholar] [CrossRef]
- Grudzien-Nogalska, E.; Reed, B.C.; Rhoads, R.E. CPEB1 Promotes Differentiation and Suppresses EMT in Mammary Epithelial Cells. J. Cell Sci. 2014, 127, 2326–2338. [Google Scholar] [CrossRef]
- Zhu, Y.; Wang, J.; Meng, X.; Xie, H.; Tan, J.; Guo, X.; Han, P.; Wang, R. A Positive Feedback Loop Promotes HIF-1α Stability through Mir-210-Mediated Suppression of RUNX3 in Paraquat-Induced EMT. J. Cell. Mol. Med. 2017, 21, 3529–3539. [Google Scholar] [CrossRef]
- Wang, H.; Flach, H.; Onizawa, M.; Wei, L.; McManus, M.T.; Weiss, A. Negative Regulation of HIF1A Expression and Th17 Differentiation by the Hypoxia-Regulated Microrna Mir-210. Nat. Immunol. 2014, 15, 393–401. [Google Scholar] [CrossRef]
- Ishikawa, M.; Iwasaki, M.; Zhao, H.; Saito, J.; Hu, C.; Sun, Q.; Sakamoto, A.; Ma, D. Sevoflurane and Desflurane Exposure Enhanced Cell Proliferation and Migration in Ovarian Cancer Cells via Mir-210 and Mir-138 Downregulation. Int. J. Mol. Sci. 2021, 22, 1826. [Google Scholar] [CrossRef]
- Ji, J.; Rong, Y.; Luo, C.-L.; Li, S.; Jiang, X.; Weng, H.; Chen, H.; Zhang, W.-W.; Xie, W.; Wang, F.-B. Up-Regulation of HSA-Mir-210 Promotes Venous Metastasis and Predicts Poor Prognosis in Hepatocellular Carcinoma. Front. Oncol. 2018, 8, 569. [Google Scholar] [CrossRef]
- Bi, S.; Zhang, Y.; Zhou, J.; Yao, Y.; Wang, J.; Fang, M.; Li, B.; Wu, C.; Ren, C. Mir-210 Promotes Hepatocellular Carcinoma Progression by Modulating Macrophage Autophagy through PI3K/AKT/Mtor Signaling. Biochem. Biophys. Res. Commun. 2023, 662, 47–57. [Google Scholar] [CrossRef]
- Ghaffari, S.H.; Bashash, D.; Dizaji, M.Z.; Ghavamzadeh, A.; Alimoghaddam, K. Alteration in MIRNA Gene Expression Pattern in Acute Promyelocytic Leukemia Cell Induced by Arsenic Trioxide: A Possible Mechanism to Explain Arsenic Multi-Target Action. Tumor Biol. 2011, 33, 157–172. [Google Scholar] [CrossRef] [PubMed]
- Luo, M.; Zhang, Q.; Xia, M.; Hu, F.; Ma, Z.; Chen, Z.; Guo, A.-Y. Differential Co-Expression and Regulatory Network Analysis Uncover the Relapse Factor and Mechanism of T Cell Acute Leukemia. Mol. Ther. Nucleic Acids 2018, 12, 184–194. [Google Scholar] [CrossRef] [PubMed]








| Clinicopathological Features | Total No. of Cases n = 90 | No. of Cases with CPEB2Low | No. of Cases with CPEB2High | p-Value | No. of Cases with miR-210-3pLow | No. of Cases with miR-210-3pHigh | p-Value |
|---|---|---|---|---|---|---|---|
| Sex | - | - | - | - | - | - | - |
| Male | 80 | 64 | 16 | 0.739 | 42 | 38 | 0.682 |
| Female | 10 | 9 | 1 | - | 4 | 6 | - |
| Age, year | - | - | - | - | - | - | - |
| <50 | 37 | 29 | 8 | 0.580 | 16 | 21 | 0.212 |
| ≥50 | 53 | 44 | 9 | - | 30 | 23 | - |
| Pathological grades | - | - | - | - | - | - | - |
| I–II | 43 | 34 | 9 | 0.636 | 20 | 23 | 0.404 |
| III–IV | 47 | 39 | 8 | - | 26 | 21 | - |
| Vascular invasion | - | - | - | - | - | - | - |
| No | 43 | 32 | 11 | 0.121 | 27 | 16 | 0.034 * |
| Yes | 47 | 41 | 6 | - | 19 | 28 | - |
| Tumor size, cm | - | - | - | - | - | - | - |
| <5 | 55 | 43 | 12 | 0.422 | 29 | 26 | 0.701 |
| ≥5 | 35 | 30 | 5 | - | 17 | 18 | - |
| Recurrence | - | - | - | - | - | - | - |
| No | 34 | 23 | 11 | 0.011 * | 22 | 12 | 0.044 * |
| Yes | 56 | 50 | 6 | - | 24 | 32 | - |
| Tumor number | - | - | - | - | - | - | - |
| Single | 79 | 65 | 14 | 0.728 | 42 | 37 | 0.296 |
| Multiple | 11 | 8 | 3 | - | 4 | 7 | - |
| Tumor capsular | - | - | - | - | - | - | |
| Complete | 43 | 31 | 12 | 0.037 * | 26 | 17 | 0.090 |
| Incomplete | 47 | 42 | 5 | - | 20 | 27 | - |
| Liver cirrhosis | - | - | - | - | - | - | - |
| No | 9 | 7 | 2 | 1.000 | 5 | 4 | 1.000 |
| Yes | 81 | 66 | 15 | - | 41 | 40 | - |
| HBsAg | - | - | - | - | - | - | - |
| Negative | 19 | 14 | 5 | 0.548 | 10 | 9 | 0.881 |
| Positive | 71 | 59 | 12 | - | 36 | 35 | - |
| Serum AFP, ug/L | - | - | - | - | - | - | - |
| <400 | 57 | 46 | 11 | 0.896 | 31 | 26 | 0.414 |
| ≥400 | 33 | 27 | 6 | - | 15 | 18 | - |
| No. of Cases with CPEB2Low | No. of Cases with CPEB2High | p-Value | |
|---|---|---|---|
| No. of cases with miR-210-3pLow | 33 | 13 | - |
| No. of cases with miR-210-3pHigh | 40 | 4 | 0.02 |
| Fisher’s exact test | - | - | - |
| miRNA | Small Molecule | DrugbankID | CID | Detection Method | Species | PMID | Year | Expression |
|---|---|---|---|---|---|---|---|---|
| miR-210 | Lenalidomide | DB00480 | 216326 | Quantitative real-time PCR | Homo sapiens | 25287904 | 2014 | downregulated |
| miR-210 | Arsenic trioxide | DB01169 | 14888 | Microarray | Homo sapiens | 17108120 | 2006 | downregulated |
| miR-210 | 5-Fluorouracil | DB00544 | 3385 | Quantitative real-time PCR | Homo sapiens | 17702597 | 2007 | downregulated |
| miR-210 | Ginsenoside Rh2 | 119307 | Microarray | Homo sapiens | 21372826 | 2011 | downregulated | |
| miR-210 | Aidi injection | Microarray | Homo sapiens | 21563499 | 2011 | downregulated | ||
| miR-210 | 5-aza-2′-deoxycytidine | DB01262 | 451668 | Microarray | Homo sapiens | 22076154 | 2011 | downregulated |
| miR-210 | 5-aza-2′-deoxycytidine | DB01262 | 451668 | Microarray | Homo sapiens | 22076154 | 2011 | downregulated |
| miR-210 | 5-aza-2′-deoxycytidine | DB01262 | 451668 | Microarray | Homo sapiens | 22076154 | 2011 | downregulated |
| miR-210 | Trastuzumab | DB00072 | Microarray | Homo sapiens | 22384020 | 2012 | downregulated | |
| miR-210 | Trastuzumab | DB00072 | Quantitative real-time PCR | Homo sapiens | 22384020 | 2012 | downregulated |
Disclaimer/Publisher’s Note: The statements, opinions and data contained in all publications are solely those of the individual author(s) and contributor(s) and not of MDPI and/or the editor(s). MDPI and/or the editor(s) disclaim responsibility for any injury to people or property resulting from any ideas, methods, instructions or products referred to in the content. |
© 2023 by the authors. Licensee MDPI, Basel, Switzerland. This article is an open access article distributed under the terms and conditions of the Creative Commons Attribution (CC BY) license (https://creativecommons.org/licenses/by/4.0/).
Share and Cite
You, R.; Yang, Y.; Yin, G.; Jiang, H.; Lu, Y.; Gui, L.; Bao, J.; Xu, Q.; Feng, L. CPEB2 Suppresses Hepatocellular Carcinoma Epithelial–Mesenchymal Transition and Metastasis through Regulating the HIF-1α/miR-210-3p/CPEB2 Axis. Pharmaceutics 2023, 15, 1887. https://doi.org/10.3390/pharmaceutics15071887
You R, Yang Y, Yin G, Jiang H, Lu Y, Gui L, Bao J, Xu Q, Feng L. CPEB2 Suppresses Hepatocellular Carcinoma Epithelial–Mesenchymal Transition and Metastasis through Regulating the HIF-1α/miR-210-3p/CPEB2 Axis. Pharmaceutics. 2023; 15(7):1887. https://doi.org/10.3390/pharmaceutics15071887
Chicago/Turabian StyleYou, Ran, Yanjun Yang, Guowen Yin, Hao Jiang, Yousheng Lu, Liang Gui, Jun Bao, Qingyu Xu, and Liang Feng. 2023. "CPEB2 Suppresses Hepatocellular Carcinoma Epithelial–Mesenchymal Transition and Metastasis through Regulating the HIF-1α/miR-210-3p/CPEB2 Axis" Pharmaceutics 15, no. 7: 1887. https://doi.org/10.3390/pharmaceutics15071887
APA StyleYou, R., Yang, Y., Yin, G., Jiang, H., Lu, Y., Gui, L., Bao, J., Xu, Q., & Feng, L. (2023). CPEB2 Suppresses Hepatocellular Carcinoma Epithelial–Mesenchymal Transition and Metastasis through Regulating the HIF-1α/miR-210-3p/CPEB2 Axis. Pharmaceutics, 15(7), 1887. https://doi.org/10.3390/pharmaceutics15071887

