Plasmid DNA Prime/Protein Boost Vaccination against Campylobacter jejuni in Broilers: Impact of Vaccine Candidates on Immune Responses and Gut Microbiota
Abstract
1. Introduction
2. Materials and Methods
2.1. DNA Vaccines Production
2.2. Production of the Recombinant Protein Vaccines
2.3. Campylobacter Strain and Growth
2.4. Avian Vaccine Experiment
2.5. Campylobacter Caecal Enumeration
2.6. Specific Serum (IgY) and Bile (IgA) Antibodies Levels against Vaccine Antigens Determined by ELISAs
2.7. Total RNA Extraction and Relative Cytokine and β-Defensin Expressions Determined by Relative RT-qPCR
2.8. Statistical Analyses
2.9. Caecal Microbiota Diversity Analysis
2.9.1. Bacterial DNA Extraction
2.9.2. V3/V4 Variable Region of the 16S Ribosomal Genes Sequencing
2.9.3. Sequence Analyses
2.9.4. Statistical Analyses of the Diversity and Structure of Caecal Microbiota
3. Results
3.1. Clinical Observations and Body Weight
3.2. Campylobacter Counts in the Caeca of the Infected Chickens
3.3. Specific Serum (IgY) and Bile (IgA) Anti-YP Antibody Levels Assessed by Specific ELISAs
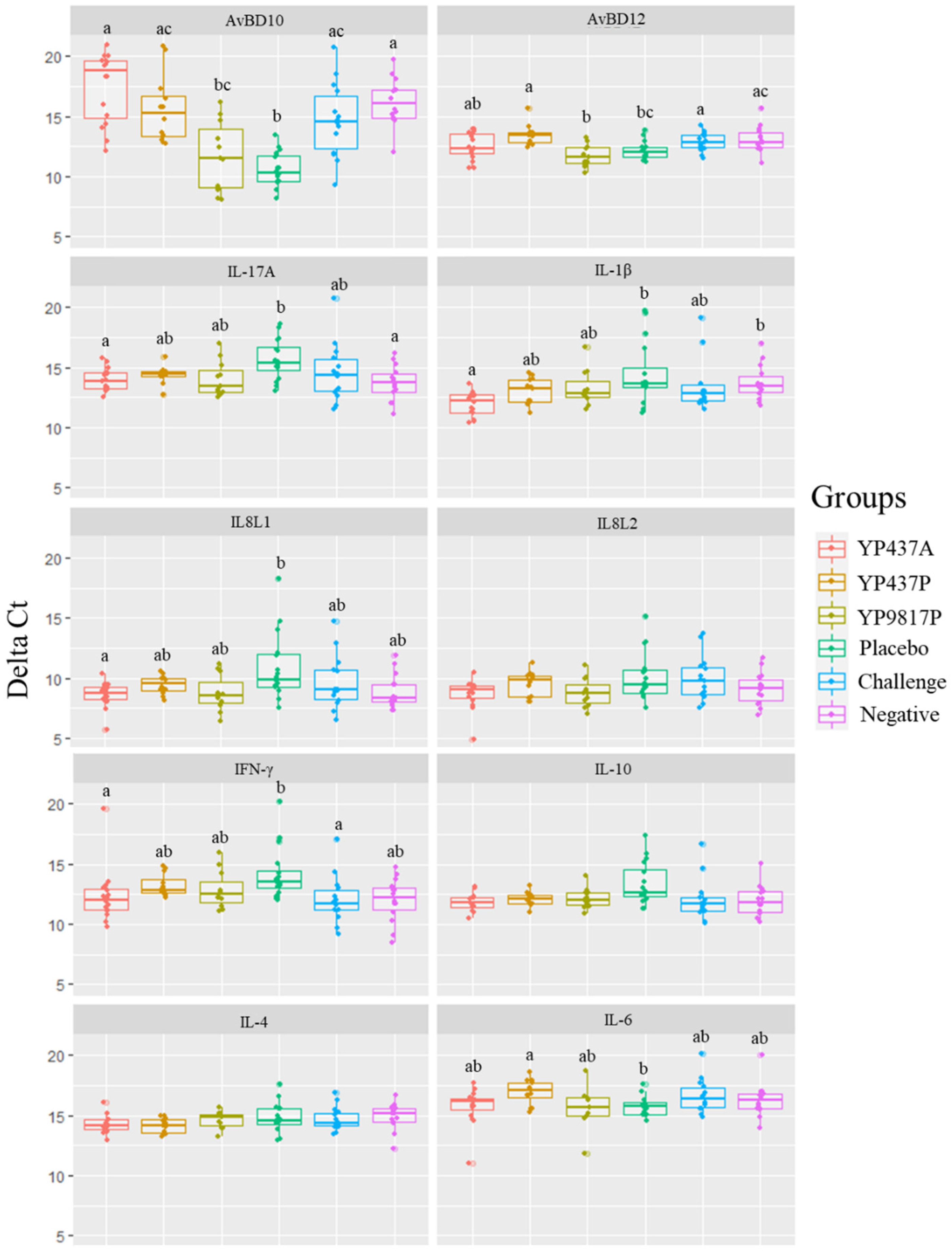
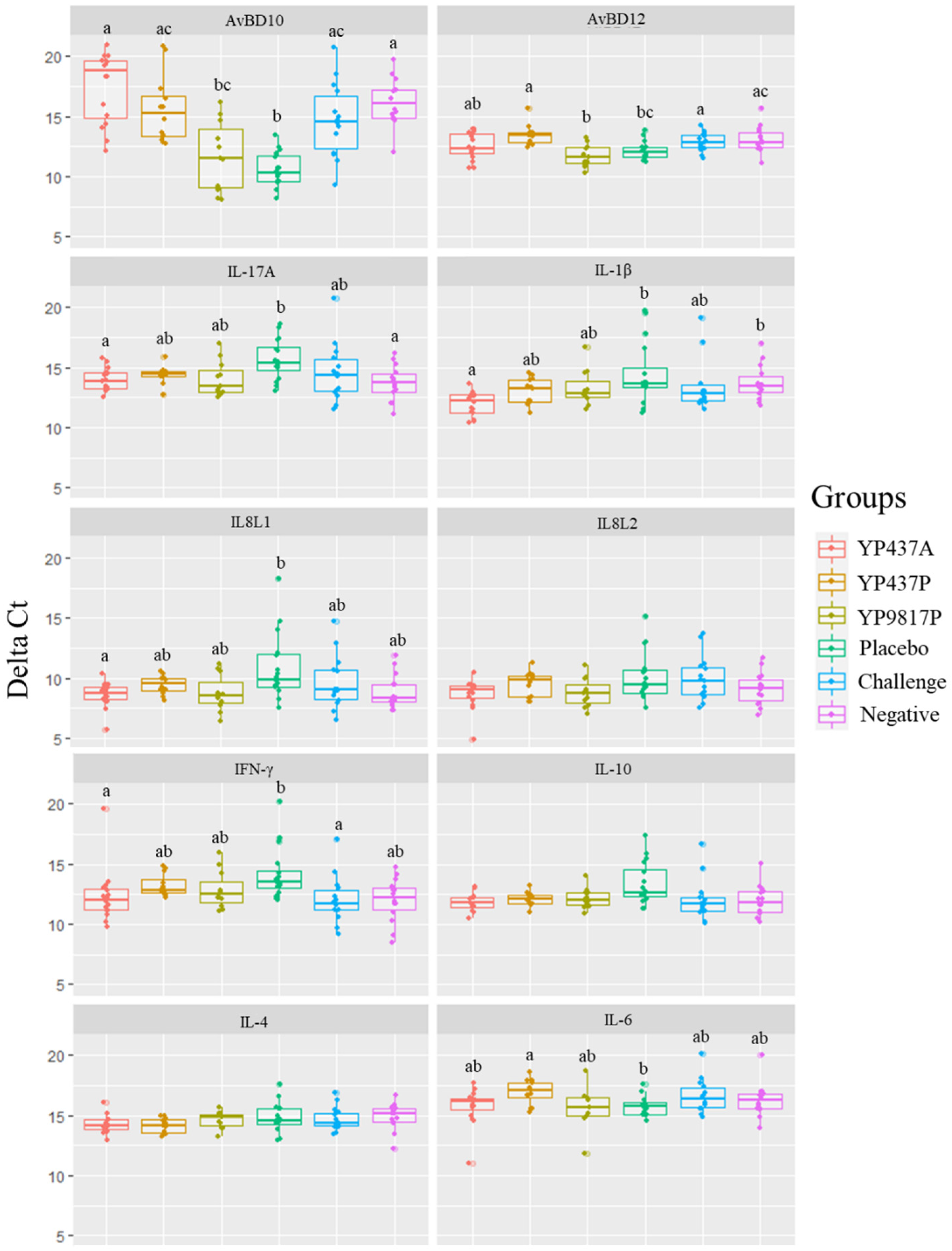
3.4. Relative Gene Expressions Determined by RT-qPCR
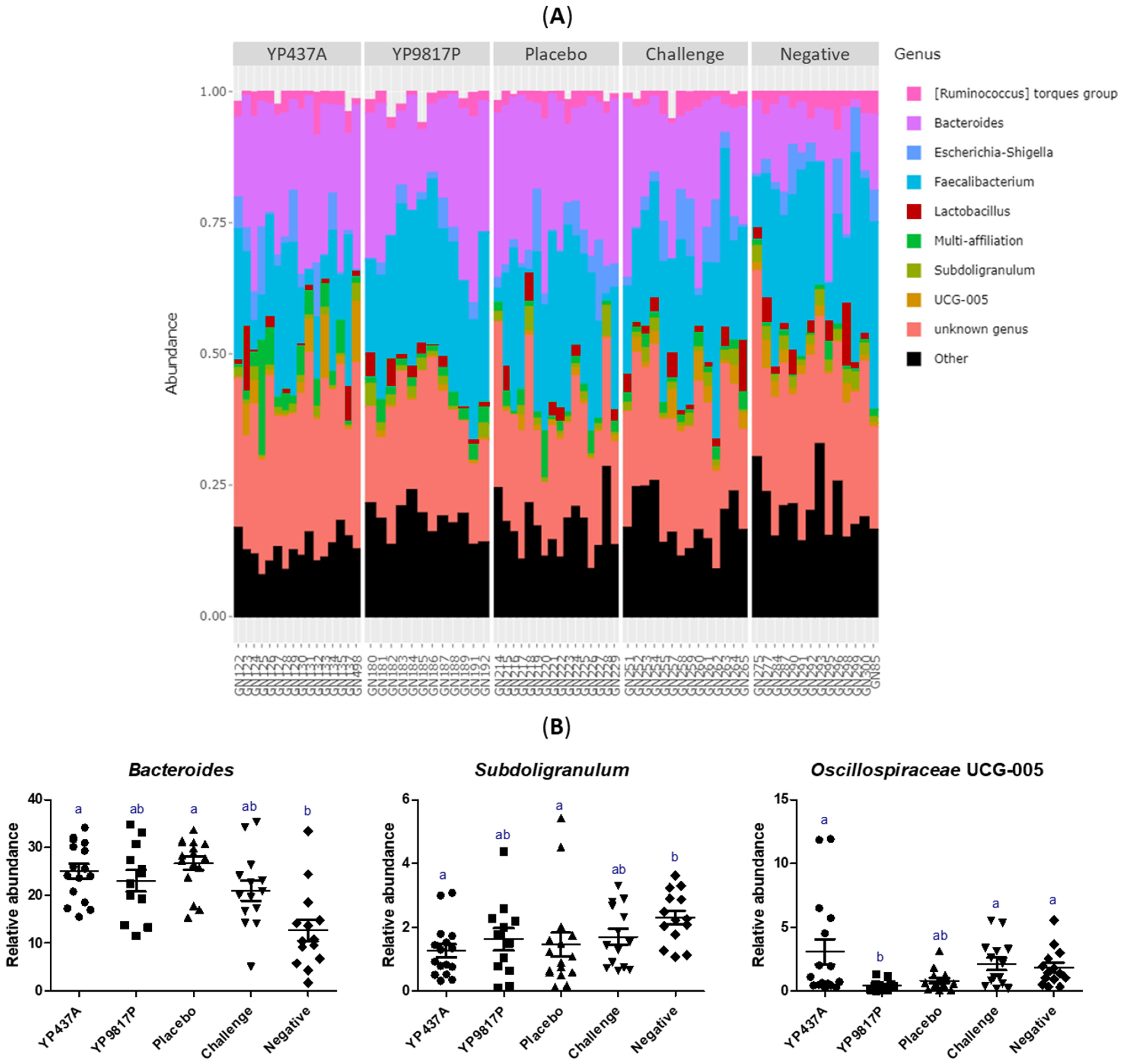
3.5. Caecal Microbiota Analyses
4. Discussion
5. Conclusions
Supplementary Materials
Author Contributions
Funding
Institutional Review Board Statement
Data Availability Statement
Acknowledgments
Conflicts of Interest
References
- European Food Safety Authority; European Centre for Disease Prevention and Control. The European Union One Health 2021 Zoonoses Report. EFSA J. 2022, 20, 7666. [Google Scholar] [CrossRef]
- Coker, A.O.; Isokpehi, R.D.; Thomas, B.N.; Amisu, K.O.; Obi, C.L. Human Campylobacteriosis in Developing Countries1. Emerg. Infect. Dis. 2002, 8, 237–243. [Google Scholar] [CrossRef]
- Sahin, O.; Yaeger, M.; Wu, Z.; Zhang, Q. Campylobacter-Associated Diseases in Animals. Annu. Rev. Anim. Biosci. 2017, 5, 21–42. [Google Scholar] [CrossRef]
- Acke, E. Campylobacteriosis in Dogs and Cats: A Review. N. Z. Vet. J. 2018, 66, 221–228. [Google Scholar] [CrossRef]
- Humphrey, T.; O’Brien, S.; Madsen, M. Campylobacters as Zoonotic Pathogens: A Food Production Perspective. Int. J. Food Microbiol. 2007, 117, 237–257. [Google Scholar] [CrossRef]
- Godschalk, P.C.R.; Kuijf, M.L.; Li, J.; St. Michael, F.; Ang, C.W.; Jacobs, B.C.; Karwaski, M.-F.; Brochu, D.; Moterassed, A.; Endtz, H.P.; et al. Structural Characterization of Campylobacter jejuni Lipooligosaccharide Outer Cores Associated with Guillain-Barré and Miller Fisher Syndromes. Infect. Immun. 2007, 75, 1245–1254. [Google Scholar] [CrossRef]
- Hansson, I.; Pudas, N.; Harbom, B.; Engvall, E.O. Within-Flock Variations of Campylobacter Loads in Caeca and on Carcasses from Broilers. Int. J. Food Microbiol. 2010, 141, 51–55. [Google Scholar] [CrossRef]
- Hue, O.; Allain, V.; Laisney, M.-J.; Le Bouquin, S.; Lalande, F.; Petetin, I.; Rouxel, S.; Quesne, S.; Gloaguen, P.-Y.; Picherot, M.; et al. Campylobacter Contamination of Broiler Caeca and Carcasses at the Slaughterhouse and Correlation with Salmonella Contamination. Food Microbiol. 2011, 28, 862–868. [Google Scholar] [CrossRef]
- Allain, V.; Chemaly, M.; Laisney, M.-J.; Rouxel, S.; Quesne, S.; Bouquin, S.L. Prevalence of and Risk Factors for Campylobacter Colonisation in Broiler Flocks at the End of the Rearing Period in France. Br. Poult. Sci. 2014, 55, 452–459. [Google Scholar] [CrossRef]
- Meade, K.G.; Narciandi, F.; Cahalane, S.; Reiman, C.; Allan, B.; O’Farrelly, C. Comparative in Vivo Infection Models Yield Insights on Early Host Immune Response to Campylobacter in Chickens. Immunogenetics 2009, 61, 101–110. [Google Scholar] [CrossRef]
- Awad, W.A.; Ruhnau, D.; Hess, C.; Hess, M. Campylobacter jejuni Increases the Paracellular Permeability of Broiler Chickens in a Dose-Dependent Manner. Poult. Sci. 2020, 99, 5407–5414. [Google Scholar] [CrossRef]
- EFSA. Analysis of the Baseline Survey on the Prevalence of Campylobacter in Broiler Batches and of Campylobacter and Salmonella on Broiler Carcasses in the EU, 2008—Part A: Campylobacter and Salmonella Prevalence Estimates. EFSA J. 2010, 8, 1503. [Google Scholar] [CrossRef]
- EFSA. Update and Review of Control Options for Campylobacter in Broilers at Primary Production. EFSA J. 2020, 18, e06090. [Google Scholar] [CrossRef]
- Vandeputte, J.; Martel, A.; Van Rysselberghe, N.; Antonissen, G.; Verlinden, M.; De Zutter, L.; Heyndrickx, M.; Haesebrouck, F.; Pasmans, F.; Garmyn, A. In Ovo Vaccination of Broilers against Campylobacter jejuni Using a Bacterin and Subunit Vaccine. Poult. Sci. 2019, 98, 5999–6004. [Google Scholar] [CrossRef]
- Nothaft, H.; Perez-Muñoz, M.E.; Yang, T.; Murugan, A.V.M.; Miller, M.; Kolarich, D.; Plastow, G.S.; Walter, J.; Szymanski, C.M. Improving Chicken Responses to Glycoconjugate Vaccination Against Campylobacter jejuni. Front. Microbiol. 2021, 12, 734526. [Google Scholar] [CrossRef]
- Liu, X.; Adams, L.J.; Zeng, X.; Lin, J. Evaluation of in Ovo Vaccination of DNA Vaccines for Campylobacter Control in Broiler Chickens. Vaccine 2019, 37, 3785–3792. [Google Scholar] [CrossRef]
- Gloanec, N.; Dory, D.; Quesne, S.; Béven, V.; Poezevara, T.; Keita, A.; Chemaly, M.; Guyard-Nicodème, M. Impact of DNA Prime/Protein Boost Vaccination against Campylobacter jejuni on Immune Responses and Gut Microbiota in Chickens. Vaccines 2022, 10, 981. [Google Scholar] [CrossRef]
- Cui, Y.; Guo, F.; Guo, J.; Cao, X.; Wang, H.; Yang, B.; Zhou, H.; Su, X.; Zeng, X.; Lin, J.; et al. Immunization of Chickens with the Enterobactin Conjugate Vaccine Reduced Campylobacter jejuni Colonization in the Intestine. Vaccines 2020, 8, 747. [Google Scholar] [CrossRef]
- Jeon, B.; Saisom, T.; Sasipreeyajan, J.; Luangtongkum, T. Live-Attenuated Oral Vaccines to Reduce Campylobacter Colonization in Poultry. Vaccines 2022, 10, 685. [Google Scholar] [CrossRef]
- Nothaft, H.; Davis, B.; Lock, Y.Y.; Perez-Munoz, M.E.; Vinogradov, E.; Walter, J.; Coros, C.; Szymanski, C.M. Engineering the Campylobacter jejuni N-Glycan to Create an Effective Chicken Vaccine. Sci. Rep. 2016, 6, 26511. [Google Scholar] [CrossRef]
- Annamalai, T.; Pina-Mimbela, R.; Kumar, A.; Binjawadagi, B.; Liu, Z.; Renukaradhya, G.J.; Rajashekara, G. Evaluation of Nanoparticle-Encapsulated Outer Membrane Proteins for the Control of Campylobacter jejuni Colonization in Chickens. Poult. Sci. 2013, 92, 2201–2211. [Google Scholar] [CrossRef]
- Gorain, C.; Singh, A.; Bhattacharyya, S.; Kundu, A.; Lahiri, A.; Gupta, S.; Mallick, A.I. Mucosal Delivery of Live Lactococcus Lactis Expressing Functionally Active JlpA Antigen Induces Potent Local Immune Response and Prevent Enteric Colonization of Campylobacter jejuni in Chickens. Vaccine 2020, 38, 1630–1642. [Google Scholar] [CrossRef]
- Hodgins, D.C.; Barjesteh, N.; St. Paul, M.; Ma, Z.; Monteiro, M.A.; Sharif, S. Evaluation of a Polysaccharide Conjugate Vaccine to Reduce Colonization by Campylobacter jejuni in Broiler Chickens. BMC Res. Notes 2015, 8, 204. [Google Scholar] [CrossRef]
- Meunier, M.; Guyard-Nicodème, M.; Vigouroux, E.; Poezevara, T.; Beven, V.; Quesne, S.; Bigault, L.; Amelot, M.; Dory, D.; Chemaly, M. Promising New Vaccine Candidates against Campylobacter in Broilers. PLoS ONE 2017, 12, e0188472. [Google Scholar] [CrossRef]
- Meunier, M.; Guyard-Nicodème, M.; Vigouroux, E.; Poezevara, T.; Béven, V.; Quesne, S.; Amelot, M.; Parra, A.; Chemaly, M.; Dory, D. A DNA Prime/Protein Boost Vaccine Protocol Developed against Campylobacter jejuni for Poultry. Vaccine 2018, 36, 2119–2125. [Google Scholar] [CrossRef]
- Nothaft, H.; Perez-Muñoz, M.E.; Gouveia, G.J.; Duar, R.M.; Wanford, J.J.; Lango-Scholey, L.; Panagos, C.G.; Srithayakumar, V.; Plastow, G.S.; Coros, C.; et al. Coadministration of the Campylobacter jejuni N-Glycan-Based Vaccine with Probiotics Improves Vaccine Performance in Broiler Chickens. Appl. Environ. Microbiol. 2017, 83, e01523-17. [Google Scholar] [CrossRef]
- Neal-McKinney, J.M.; Samuelson, D.R.; Eucker, T.P.; Nissen, M.S.; Crespo, R.; Konkel, M.E. Reducing Campylobacter jejuni Colonization of Poultry via Vaccination. PLoS ONE 2014, 9, e114254. [Google Scholar] [CrossRef]
- Radomska, K.A.; Vaezirad, M.M.; Verstappen, K.M.; Wösten, M.M.S.M.; Wagenaar, J.A.; Putten, J.P.M. van Chicken Immune Response after In Ovo Immunization with Chimeric TLR5 Activating Flagellin of Campylobacter jejuni. PLoS ONE 2016, 11, e0164837. [Google Scholar] [CrossRef]
- Taha-Abdelaziz, K.; Hodgins, D.C.; Alkie, T.N.; Quinteiro-Filho, W.; Yitbarek, A.; Astill, J.; Sharif, S. Oral Administration of PLGA-Encapsulated CpG ODN and Campylobacter jejuni Lysate Reduces Cecal Colonization by Campylobacter jejuni in Chickens. Vaccine 2018, 36, 388–394. [Google Scholar] [CrossRef]
- Layton, S.L.; Morgan, M.J.; Cole, K.; Kwon, Y.M.; Donoghue, D.J.; Hargis, B.M.; Pumford, N.R. Evaluation of Salmonella-Vectored Campylobacter Peptide Epitopes for Reduction of Campylobacter jejuni in Broiler Chickens. Clin. Vaccine Immunol. CVI 2011, 18, 449–454. [Google Scholar] [CrossRef]
- Theoret, J.R.; Cooper, K.K.; Zekarias, B.; Roland, K.L.; Law, B.F.; Curtiss, R.; Joens, L.A. The Campylobacter jejuni Dps Homologue Is Important for in Vitro Biofilm Formation and Cecal Colonization of Poultry and May Serve as a Protective Antigen for Vaccination. Clin. Vaccine Immunol. 2012, 19, 1426–1431. [Google Scholar] [CrossRef]
- Connerton, P.L.; Richards, P.J.; Lafontaine, G.M.; O’Kane, P.M.; Ghaffar, N.; Cummings, N.J.; Smith, D.L.; Fish, N.M.; Connerton, I.F. The Effect of the Timing of Exposure to Campylobacter jejuni on the Gut Microbiome and Inflammatory Responses of Broiler Chickens. Microbiome 2018, 6, 88. [Google Scholar] [CrossRef]
- Han, Z.; Pielsticker, C.; Gerzova, L.; Rychlik, I.; Rautenschlein, S. The Influence of Age on Campylobacter jejuni Infection in Chicken. Dev. Comp. Immunol. 2016, 62, 58–71. [Google Scholar] [CrossRef]
- Han, Z.; Willer, T.; Li, L.; Pielsticker, C.; Rychlik, I.; Velge, P.; Kaspers, B.; Rautenschlein, S. Influence of the Gut Microbiota Composition on Campylobacter jejuni Colonization in Chickens. Infect. Immun. 2017, 85, e00380-17. [Google Scholar] [CrossRef]
- Han, Z.; Willer, T.; Pielsticker, C.; Gerzova, L.; Rychlik, I.; Rautenschlein, S. Differences in Host Breed and Diet Influence Colonization by Campylobacter jejuni and Induction of Local Immune Responses in Chicken. Gut Pathog. 2016, 8, 56. [Google Scholar] [CrossRef]
- Reid, W.D.K.; Close, A.J.; Humphrey, S.; Chaloner, G.; Lacharme-Lora, L.; Rothwell, L.; Kaiser, P.; Williams, N.J.; Humphrey, T.J.; Wigley, P.; et al. Cytokine Responses in Birds Challenged with the Human Food-Borne Pathogen Campylobacter jejuni Implies a Th17 Response. R. Soc. Open Sci. 2016, 3, 150541. [Google Scholar] [CrossRef]
- Garcia, J.S.; Byrd, J.A.; Wong, E.A. Expression of Nutrient Transporters and Host Defense Peptides in Campylobacter Challenged Broilers. Poult. Sci. 2018, 97, 3671–3680. [Google Scholar] [CrossRef]
- Meunier, M.; Guyard-Nicodème, M.; Hirchaud, E.; Parra, A.; Chemaly, M.; Dory, D. Identification of Novel Vaccine Candidates against Campylobacter through Reverse Vaccinology. J. Immunol. Res. 2016, 2016, 5715790. [Google Scholar] [CrossRef]
- Awad, W.A.; Aschenbach, J.R.; Ghareeb, K.; Khayal, B.; Hess, C.; Hess, M. Campylobacter jejuni Influences the Expression of Nutrient Transporter Genes in the Intestine of Chickens. Vet. Microbiol. 2014, 172, 195–201. [Google Scholar] [CrossRef]
- Yu, H.; Zou, W.; Xin, S.; Wang, X.; Mi, C.; Dai, G.; Zhang, T.; Zhang, G.; Xie, K.; Wang, J.; et al. Association Analysis of Single Nucleotide Polymorphisms in the 5′ Regulatory Region of the IL-6 Gene with Eimeria Tenella Resistance in Jinghai Yellow Chickens. Genes 2019, 10, 890. [Google Scholar] [CrossRef]
- Gloanec, N.; Dory, D.; Quesne, S.; Béven, V.; Poezevara, T.; Amelot, M.; Chemaly, M.; Guyard-Nicodème, M. Research Note: Analysis of Immune Responses in Broilers after Vaccination against Campylobacter jejuni. Poult. Sci. 2023, 102, 102510. [Google Scholar] [CrossRef]
- Paul, M.S.; Paolucci, S.; Barjesteh, N.; Wood, R.D.; Schat, K.A.; Sharif, S. Characterization of Chicken Thrombocyte Responses to Toll-Like Receptor Ligands. PLoS ONE 2012, 7, e43381. [Google Scholar] [CrossRef]
- R Core Team. R: A Language and Environment for Statistical Computing; R Foundation for Statistical Computing: Vienna, Austria, 2022. [Google Scholar]
- Escudié, F.; Auer, L.; Bernard, M.; Mariadassou, M.; Cauquil, L.; Vidal, K.; Maman, S.; Hernandez-Raquet, G.; Combes, S.; Pascal, G. FROGS: Find, Rapidly, OTUs with Galaxy Solution. Bioinformatics 2018, 34, 1287–1294. [Google Scholar] [CrossRef]
- Pumtang-on, P.; Mahony, T.J.; Hill, R.A.; Vanniasinkam, T. A Systematic Review of Campylobacter jejuni Vaccine Candidates for Chickens. Microorganisms 2021, 9, 397. [Google Scholar] [CrossRef]
- Meunier, M.; Guyard-Nicodème, M.; Dory, D.; Chemaly, M. Control Strategies against Campylobacter at the Poultry Production Level: Biosecurity Measures, Feed Additives and Vaccination. J. Appl. Microbiol. 2016, 120, 1139–1173. [Google Scholar] [CrossRef]
- Abd El-Hack, M.E.; El-Saadony, M.T.; Shehata, A.M.; Arif, M.; Paswan, V.K.; Batiha, G.E.-S.; Khafaga, A.F.; Elbestawy, A.R. Approaches to Prevent and Control Campylobacter Spp. Colonization in Broiler Chickens: A Review. Environ. Sci. Pollut. Res. 2021, 28, 4989–5004. [Google Scholar] [CrossRef]
- Meunier, M.; Chemaly, M.; Dory, D. DNA Vaccination of Poultry: The Current Status in 2015. Vaccine 2016, 34, 202–211. [Google Scholar] [CrossRef]
- Saint-Cyr, M.J.; Haddad, N.; Taminiau, B.; Poezevara, T.; Quesne, S.; Amelot, M.; Daube, G.; Chemaly, M.; Dousset, X.; Guyard-Nicodème, M. Use of the Potential Probiotic Strain Lactobacillus Salivarius SMXD51 to Control Campylobacter jejuni in Broilers. Int. J. Food Microbiol. 2017, 247, 9–17. [Google Scholar] [CrossRef]
- Guyard-Nicodème, M.; Keita, A.; Quesne, S.; Amelot, M.; Poezevara, T.; Le Berre, B.; Sánchez, J.; Vesseur, P.; Martín, Á.; Medel, P.; et al. Efficacy of Feed Additives against Campylobacter in Live Broilers during the Entire Rearing Period1. Poult. Sci. 2016, 95, 298–305. [Google Scholar] [CrossRef]
- Chalghoumi, R.; Marcq, C.; Théwis, A.; Portetelle, D.; Beckers, Y. Effects of Feed Supplementation with Specific Hen Egg Yolk Antibody (Immunoglobin Y) on Salmonella Species Cecal Colonization and Growth Performances of Challenged Broiler Chickens. Poult. Sci. 2009, 88, 2081–2092. [Google Scholar] [CrossRef]
- Paul, N.C.; Al-Adwani, S.; Crespo, R.; Shah, D.H. Evaluation of Passive Immunotherapeutic Efficacy of Hyperimmunized Egg Yolk Powder against Intestinal Colonization of Campylobacter jejuni in Chickens. Poult. Sci. 2014, 93, 2779–2787. [Google Scholar] [CrossRef] [PubMed]
- Mortada, M.; Cosby, D.E.; Akerele, G.; Ramadan, N.; Oxford, J.; Shanmugasundaram, R.; Ng, T.T.; Selvaraj, R.K. Characterizing the Immune Response of Chickens to Campylobacter jejuni (Strain A74C). PLoS ONE 2021, 16, e0247080. [Google Scholar] [CrossRef]
- Davis, S.K.; Selva, K.J.; Kent, S.J.; Chung, A.W. Serum IgA Fc Effector Functions in Infectious Disease and Cancer. Immunol. Cell Biol. 2020, 98, 276–286. [Google Scholar] [CrossRef] [PubMed]
- Klipper, E.; Sklan, D.; Friedman, A. Maternal Antibodies Block Induction of Oral Tolerance in Newly Hatched Chicks. Vaccine 2004, 22, 493–502. [Google Scholar] [CrossRef] [PubMed]
- Lacharme-Lora, L.; Chaloner, G.; Gilroy, R.; Humphrey, S.; Gibbs, K.; Jopson, S.; Wright, E.; Reid, W.; Ketley, J.; Humphrey, T.; et al. B Lymphocytes Play a Limited Role in Clearance of Campylobacter jejuni from the Chicken Intestinal Tract. Sci. Rep. 2017, 7, 45090. [Google Scholar] [CrossRef] [PubMed]
- Li, L.; Pielsticker, C.; Han, Z.; Kubasová, T.; Rychlik, I.; Kaspers, B.; Rautenschlein, S. Infectious Bursal Disease Virus Inoculation Infection Modifies Campylobacter jejuni–Host Interaction in Broilers. Gut Pathog. 2018, 10, 13. [Google Scholar] [CrossRef]
- Rice, B.E.; Rollins, D.M.; Mallinson, E.T.; Carr, L.; Joseph, S.W. Campylobacter jejuni in Broiler Chickens: Colonization and Humoral Immunity Following Oral Vaccination and Experimental Infection. Vaccine 1997, 15, 1922–1932. [Google Scholar] [CrossRef]
- Łaniewski, P.; Kuczkowski, M.; Chrząstek, K.; Woźniak, A.; Wyszyńska, A.; Wieliczko, A.; Jagusztyn-Krynicka, E.K. Evaluation of the Immunogenicity of Campylobacter jejuni CjaA Protein Delivered by Salmonella Enterica Sv. Typhimurium Strain with Regulated Delayed Attenuation in Chickens. World J. Microbiol. Biotechnol. 2014, 30, 281–292. [Google Scholar] [CrossRef]
- Bager, R.J.; Kudirkiene, E.; da Piedade, I.; Seemann, T.; Nielsen, T.K.; Pors, S.E.; Mattsson, A.H.; Boyce, J.D.; Adler, B.; Bojesen, A.M. In Silico Prediction of Gallibacterium Anatis Pan-Immunogens. Vet. Res. 2014, 45, 80. [Google Scholar] [CrossRef]
- Li, X.; Swaggerty, C.L.; Kogut, M.H.; Chiang, H.-I.; Wang, Y.; Genovese, K.J.; He, H.; Zhou, H. Gene Expression Profiling of the Local Cecal Response of Genetic Chicken Lines That Differ in Their Susceptibility to Campylobacter jejuni Colonization. PLoS ONE 2010, 5, e11827. [Google Scholar] [CrossRef]
- Hermans, D.; Pasmans, F.; Heyndrickx, M.; Immerseel, F.V.; Martel, A.; Deun, K.V.; Haesebrouck, F. A Tolerogenic Mucosal Immune Response Leads to Persistent Campylobacter jejuni Colonization in the Chicken Gut. Crit. Rev. Microbiol. 2012, 38, 17–29. [Google Scholar] [CrossRef] [PubMed]
- Horsfall, A.C.; Hay, F.C.; Soltys, A.J.; Jones, M.G. Epitope Mapping. Immunol. Today 1991, 12, 211–213. [Google Scholar] [CrossRef] [PubMed]
- Wei, S.; Morrison, M.; Yu, Z. Bacterial Census of Poultry Intestinal Microbiome. Poult. Sci. 2013, 92, 671–683. [Google Scholar] [CrossRef] [PubMed]
- Zou, A.; Sharif, S.; Parkinson, J. Lactobacillus Elicits a “Marmite Effect” on the Chicken Cecal Microbiome. Npj. Biofilms Microbiomes 2018, 4, 27. [Google Scholar] [CrossRef]
- Xi, Y.; Shuling, N.; Kunyuan, T.; Qiuyang, Z.; Hewen, D.; ChenCheng, G.; Tianhe, Y.; Liancheng, L.; Xin, F. Characteristics of the Intestinal Flora of Specific Pathogen Free Chickens with Age. Microb. Pathog. 2019, 132, 325–334. [Google Scholar] [CrossRef]
- Du, W.; Deng, J.; Yang, Z.; Zeng, L.; Yang, X. Metagenomic Analysis Reveals Linkages between Cecal Microbiota and Feed Efficiency in Xiayan Chickens. Poult. Sci. 2020, 99, 7066–7075. [Google Scholar] [CrossRef]
- Qu, A.; Brulc, J.M.; Wilson, M.K.; Law, B.F.; Theoret, J.R.; Joens, L.A.; Konkel, M.E.; Angly, F.; Dinsdale, E.A.; Edwards, R.A.; et al. Comparative Metagenomics Reveals Host Specific Metavirulomes and Horizontal Gene Transfer Elements in the Chicken Cecum Microbiome. PLoS ONE 2008, 3, e2945. [Google Scholar] [CrossRef]
- Awad, W.A.; Mann, E.; Dzieciol, M.; Hess, C.; Schmitz-Esser, S.; Wagner, M.; Hess, M. Age-Related Differences in the Luminal and Mucosa-Associated Gut Microbiome of Broiler Chickens and Shifts Associated with Campylobacter jejuni Infection. Front. Cell. Infect. Microbiol. 2016, 6, 154. [Google Scholar] [CrossRef]
- Hertogs, K.; Haegeman, A.; Schaumont, D.; Gelaude, P.; De Zutter, L.; Dewulf, J.; Heyndrickx, M.; Rasschaert, G. Contamination Sources and Transmission Routes for Campylobacter on (Mixed) Broiler Farms in Belgium, and Comparison of the Gut Microbiota of Flocks Colonized and Uncolonized with Campylobacter. Pathogens 2021, 10, 66. [Google Scholar] [CrossRef]
- Taha-Abdelaziz, K.; Yitbarek, A.; Alkie, T.N.; Hodgins, D.C.; Read, L.R.; Weese, J.S.; Sharif, S. PLGA-Encapsulated CpG ODN and Campylobacter jejuni Lysate Modulate Cecal Microbiota Composition in Broiler Chickens Experimentally Challenged with C. Jejuni. Sci. Rep. 2018, 8, 12076. [Google Scholar] [CrossRef]
- Wang, C.; Zhou, H.; Guo, F.; Yang, B.; Su, X.; Lin, J.; Xu, F. Oral Immunization of Chickens with Lactococcus Lactis Expressing CjaA Temporarily Reduces Campylobacter jejuni Colonization. Foodborne Pathog. Dis. 2020, 17, 366–372. [Google Scholar] [CrossRef] [PubMed]









| Protein | Coating (µg/mL) | Dilution of Primary Antibody | Dilution of Secondary Antibody |
|---|---|---|---|
| Serum | |||
| YP437A | 0.5 | 1:100 | 1:25,000 |
| YP437P | 2.0 | 1:50 | 1:25,000 |
| YP9817P | 0.2 | 1:100 | 1:35,000 |
| Bile | |||
| YP437A | 0.5 | 1:100 | 1:5000 |
| YP437P | 2.0 | 1:50 | 1:2000 |
| YP9817P | 0.2 | 1:100 | 1:2000 |
| Target Gene | Primer Sequence (5′-3′) | Product Size (bp) | NCBI Accession Number | Reference |
|---|---|---|---|---|
| IL-6 | F: CGTGTGCGAGAACAGCATGGAGA R: TCAGGCATTTCTCCTCGTCGAAGC | 110 | NM_204628.1 | [42] |
| GAPDH | F: TGACGTGCAGCAGGAACACT R: AATACGGCCAAATCCGTTGAC | 67 | NM_204305.1 | Determined using Primer Express® |
| Groups | Day 5 | Day 12 | Day 19 | Day 22 | Day 28 | Day 35 | Day 42 |
|---|---|---|---|---|---|---|---|
| YP437A | 113 ± 9 | 353 ± 30 | 776 ± 86 | 995 ± 116 | 1538 ± 252 | 2283 ± 373 | 3042 ± 517 |
| YP437P | 111 ± 9 | 354 ± 24 | 788 ± 73 | 1031 ± 106 | 1582 ± 169 | 2355 ± 265 | 3285 ± 255 |
| YP9817P | 115 ± 7 | 355 ± 23 | 763 ± 86 | 1091 ± 240 | 1606 ± 232 | 2296 ± 376 | 3060 ± 446 |
| Placebo | 114 ± 9 | 352 ± 31 | 767 ± 74 (p < 0.05) | 1018 ± 109 | 1629 ± 203 | 2506 ± 375 | 3314 ± 509 |
| Challenge | 111 ± 8 | 377 ± 27 | 846 ± 72 | 1095 ± 92 | 1724 ± 174 | 2574 ± 274 | 3927 ± 484 |
| Negative | 109 ± 9 | 362 ± 36 | 812 ± 136 | 1069 ± 148 | 1610 ± 292 | 2462 ± 472 | 3483 ± 526 |
| Groups | OTUs (Min) | OTUs (Max) |
|---|---|---|
| YP437A | 424 | 567 |
| YP9817P | 370 | 435 |
| Placebo | 343 | 484 |
| Challenge | 402 | 503 |
| Negative | 349 | 519 |
Disclaimer/Publisher’s Note: The statements, opinions and data contained in all publications are solely those of the individual author(s) and contributor(s) and not of MDPI and/or the editor(s). MDPI and/or the editor(s) disclaim responsibility for any injury to people or property resulting from any ideas, methods, instructions or products referred to in the content. |
© 2023 by the authors. Licensee MDPI, Basel, Switzerland. This article is an open access article distributed under the terms and conditions of the Creative Commons Attribution (CC BY) license (https://creativecommons.org/licenses/by/4.0/).
Share and Cite
Gloanec, N.; Guyard-Nicodème, M.; Brunetti, R.; Quesne, S.; Keita, A.; Chemaly, M.; Dory, D. Plasmid DNA Prime/Protein Boost Vaccination against Campylobacter jejuni in Broilers: Impact of Vaccine Candidates on Immune Responses and Gut Microbiota. Pharmaceutics 2023, 15, 1397. https://doi.org/10.3390/pharmaceutics15051397
Gloanec N, Guyard-Nicodème M, Brunetti R, Quesne S, Keita A, Chemaly M, Dory D. Plasmid DNA Prime/Protein Boost Vaccination against Campylobacter jejuni in Broilers: Impact of Vaccine Candidates on Immune Responses and Gut Microbiota. Pharmaceutics. 2023; 15(5):1397. https://doi.org/10.3390/pharmaceutics15051397
Chicago/Turabian StyleGloanec, Noémie, Muriel Guyard-Nicodème, Raphaël Brunetti, Ségolène Quesne, Alassane Keita, Marianne Chemaly, and Daniel Dory. 2023. "Plasmid DNA Prime/Protein Boost Vaccination against Campylobacter jejuni in Broilers: Impact of Vaccine Candidates on Immune Responses and Gut Microbiota" Pharmaceutics 15, no. 5: 1397. https://doi.org/10.3390/pharmaceutics15051397
APA StyleGloanec, N., Guyard-Nicodème, M., Brunetti, R., Quesne, S., Keita, A., Chemaly, M., & Dory, D. (2023). Plasmid DNA Prime/Protein Boost Vaccination against Campylobacter jejuni in Broilers: Impact of Vaccine Candidates on Immune Responses and Gut Microbiota. Pharmaceutics, 15(5), 1397. https://doi.org/10.3390/pharmaceutics15051397

