Therapeutic Applications of Mesenchymal Stem Cell Loaded with Gold Nanoparticles for Regenerative Medicine
Abstract
1. Introduction
2. Materials and Methods
2.1. Nanoparticle Preparation and Characterization
2.1.1. Preparation of AuNP and AuNP-Col
2.1.2. Ultraviolet–Visible Spectroscopy (UV-Vis)
2.1.3. Dynamic Light Scattering (DLS)
2.1.4. Fourier-Transform Infrared Spectroscopy (FTIR)
2.2. Cell Culture
2.3. CXCR4 siRNA Transfection in MSCs
2.4. Measurement of Cell Viability
2.5. Investigation of Biological Performance within MSC
2.5.1. CXCR4 Expression
2.5.2. Gelatin Zymography Analysis
2.5.3. Cell Migration Ability
2.6. Measurement of Apoptotic-Related Protein Expression
2.7. Exploration of Cellular Uptake Mechanisms
2.7.1. Intracellular Uptake Investigation
2.7.2. LysoTracker Analysis
2.7.3. Assessments of Endocytic Pathways
2.8. Mice Model
2.8.1. In Vivo Subcutaneous Implantation
2.8.2. In Vivo Tissue Integrity and Particle Distribution
2.9. Statistical Analysis
3. Results
3.1. Characterization of AuNP-Derived Nanomaterials
3.2. CXCR4 Expression Induced by AuNP in Wharton’s Jelly MSC
3.3. Biological Performance of Wharton’s Jelly MSCs with AuNP Treatment
3.4. Intracellular Metabolic Mechanisms of Wharton’s Jelly MSCs with AuNP
3.4.1. Cell Uptake Efficiency
3.4.2. Endocytic Mechanisms of Wharton’s Jelly MSC Uptake AuNP
3.4.3. Intracellular Transportation Exploration
3.5. Animal Models
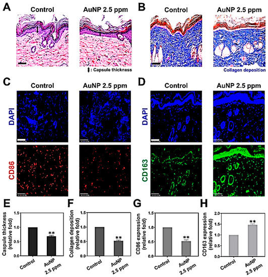
3.5.1. Foreign Body Responses of AuNP through In Vivo Experiments
3.5.2. In Vivo Biodistribution of Gold Nanoparticles
4. Discussion
5. Conclusions
Supplementary Materials
Author Contributions
Funding
Institutional Review Board Statement
Informed Consent Statement
Data Availability Statement
Acknowledgments
Conflicts of Interest
References
- Gavas, S.; Quazi, S.; Karpiński, T.M. Nanoparticles for cancer therapy: Current progress and challenges. Nanoscale Res. Lett. 2021, 16, 173. [Google Scholar] [CrossRef] [PubMed]
- Su, X.; Wang, T.; Guo, S. Applications of 3D printed bone tissue engineering scaffolds in the stem cell field. Regen. Ther. 2021, 16, 63–72. [Google Scholar] [CrossRef] [PubMed]
- Xue, X.; Hu, Y.; Deng, Y.; Su, J. Recent advances in design of functional biocompatible hydrogels for bone tissue engineering. Adv. Funct. Mater. 2021, 31, 2009432. [Google Scholar] [CrossRef]
- Wu, D.; Wang, S.; Yu, G.; Chen, X. Cell death mediated by the pyroptosis pathway with the aid of nanotechnology: Prospects for cancer therapy. Angew. Chem. 2021, 133, 8096–8112. [Google Scholar] [CrossRef]
- Chaudhury, K.; Kumar, V.; Kandasamy, J.; RoyChoudhury, S. Regenerative nanomedicine: Current perspectives and future directions. Int. J. Nanomed. 2014, 9, 4153. [Google Scholar] [CrossRef] [PubMed]
- Hung, H.-S.; Yu, A.Y.-H.; Hsieh, S.-C.; Kung, M.-L.; Huang, H.-Y.; Fu, R.-H.; Yeh, C.-A.; Hsu, S.-H. Enhanced biocompatibility and differentiation capacity of mesenchymal stem cells on poly (dimethylsiloxane) by topographically patterned dopamine. ACS Appl. Mater. Interfaces 2020, 12, 44393–44406. [Google Scholar] [CrossRef]
- Hung, H.-S.; Bau, D.-T.; Yeh, C.-A.; Kung, M.-L. Evaluation of cellular uptake mechanisms for AuNP-collagen-Avemar nanocarrier on transformed and non-transformed cell lines. Colloids Surf. A Physicochem. Eng. Asp. 2019, 580, 123791. [Google Scholar] [CrossRef]
- Hung, H.-S.; Kung, M.-L.; Chen, F.-C.; Ke, Y.-C.; Shen, C.-C.; Yang, Y.-C.; Tang, C.-M.; Yeh, C.-A.; Hsieh, H.-H.; Hsu, S.-H. Nanogold-carried graphene oxide: Anti-inflammation and increased differentiation capacity of mesenchymal stem cells. Nanomaterials 2021, 11, 2046. [Google Scholar] [CrossRef]
- Chang, K.-B.; Shen, C.-C.; Hsu, S.-H.; Tang, C.M.; Yang, Y.-C.; Liu, S.-Y.; Ku, T.R.; Kung, M.-L.; Hsieh, H.-H.; Hung, H.-S. Functionalized collagen-silver nanocomposites for evaluation of the biocompatibility and vascular differentiation capacity of mesenchymal stem cells. Colloids Surf. A Physicochem. Eng. Asp. 2021, 624, 126814. [Google Scholar] [CrossRef]
- Letchumanan, D.; Sok, S.P.; Ibrahim, S.; Nagoor, N.H.; Arshad, N.M. Plant-based biosynthesis of copper/copper oxide nanoparticles: An update on their applications in biomedicine, mechanisms, and toxicity. Biomolecules 2021, 11, 564. [Google Scholar] [CrossRef]
- Zhou, B.; Guo, X.; Yang, N.; Huang, Z.; Huang, L.; Fang, Z.; Zhang, C.; Li, L.; Yu, C. Surface engineering strategies of gold nanomaterials and their applications in biomedicine and detection. J. Mater. Chem. B 2021, 9, 5583–5598. [Google Scholar] [CrossRef]
- Sarfraz, N.; Khan, I. Plasmonic gold nanoparticles (AuNPs): Properties, synthesis and their advanced energy, environmental and biomedical applications. Chem.–Asian J. 2021, 16, 720–742. [Google Scholar] [CrossRef] [PubMed]
- da Silva Moraes1a, D.; Biza, H.M.; de Campos, T.L.A. Gold Nanoparticles Synthesis with Different Reducing Agents Characterized by Uv-Visible Espectroscopy and Ftir. J. Bioeng. Tech. Health 2022, 5, 44–51. [Google Scholar]
- Darvishi, E.; Kahrizi, D.; Arkan, E. Comparison of different properties of zinc oxide nanoparticles synthesized by the green (using Juglans regia L. leaf extract) and chemical methods. J. Mol. Liq. 2019, 286, 110831. [Google Scholar] [CrossRef]
- Yazdanian, M.; Rostamzadeh, P.; Rahbar, M.; Alam, M.; Abbasi, K.; Tahmasebi, E.; Tebyaniyan, H.; Ranjbar, R.; Seifalian, A.; Yazdanian, A. The Potential Application of Green-Synthesized Metal Nanoparticles in Dentistry: A Comprehensive Review. Bioinorg. Chem. Appl. 2022, 2022, 2311910. [Google Scholar] [CrossRef]
- Madkour, L.H. Nanoelectronic Materials: Fundamentals and Applications; Springer: Berlin/Heidelberg, Germany, 2019; Volume 116. [Google Scholar]
- Zhao, X.; Huang, Q.; Jin, Y. Gold nanorod delivery of LSD1 siRNA induces human mesenchymal stem cell differentiation. Mater. Sci. Eng. C 2015, 54, 142–149. [Google Scholar] [CrossRef]
- Yu, A.Y.-H.; Fu, R.-H.; Hsu, S.-H.; Chiu, C.-F.; Fang, W.-H.; Yeh, C.-A.; Tang, C.-M.; Hsieh, H.-H.; Hung, H.-S. Epidermal growth factor receptors siRNA-conjugated collagen modified gold nanoparticles for targeted imaging and therapy of lung cancer. Mater. Today Adv. 2021, 12, 100191. [Google Scholar] [CrossRef]
- Samsonraj, R.M.; Raghunath, M.; Nurcombe, V.; Hui, J.H.; van Wijnen, A.J.; Cool, S.M. Concise review: Multifaceted characterization of human mesenchymal stem cells for use in regenerative medicine. Stem Cells Transl. Med. 2017, 6, 2173–2185. [Google Scholar] [CrossRef]
- Nery, A.A.; Nascimento, I.C.; Glaser, T.; Bassaneze, V.; Krieger, J.E.; Ulrich, H. Human mesenchymal stem cells: From immunophenotyping by flow cytometry to clinical applications. Cytom. Part A 2013, 83, 48–61. [Google Scholar] [CrossRef]
- Itoh, T.; Tanioka, M.; Yoshida, H.; Yoshioka, T.; Nishimoto, H.; Itohara, S. Reduced angiogenesis and tumor progression in gelatinase A-deficient mice. Cancer Res. 1998, 58, 1048–1051. [Google Scholar]
- Hung, H.-S.; Tang, C.-M.; Lin, C.-H.; Lin, S.-Z.; Chu, M.-Y.; Sun, W.-S.; Kao, W.-C.; Hsien-Hsu, H.; Huang, C.-Y.; Hsu, S.-H. Biocompatibility and favorable response of mesenchymal stem cells on fibronectin-gold nanocomposites. PLoS ONE 2013, 8, e65738. [Google Scholar] [CrossRef] [PubMed]
- Hung, H.-S.; Chang, C.-H.; Chang, C.-J.; Tang, C.-M.; Kao, W.-C.; Lin, S.-Z.; Hsieh, H.-H.; Chu, M.-Y.; Sun, W.-S.; Hsu, S.-H. In vitro study of a novel nanogold-collagen composite to enhance the mesenchymal stem cell behavior for vascular regeneration. PLoS ONE 2014, 9, e104019. [Google Scholar] [CrossRef] [PubMed]
- Hung, H.-S.; Yang, Y.-C.; Lin, Y.-C.; Lin, S.-Z.; Kao, W.-C.; Hsieh, H.-H.; Chu, M.-Y.; Fu, R.-H.; Hsu, S.-H. Regulation of human endothelial progenitor cell maturation by polyurethane nanocomposites. Biomaterials 2014, 35, 6810–6821. [Google Scholar] [CrossRef] [PubMed]
- Hung, H.-S.; Wu, C.-C.; Chien, S.; Hsu, S.-H. The behavior of endothelial cells on polyurethane nanocomposites and the associated signaling pathways. Biomaterials 2009, 30, 1502–1511. [Google Scholar] [CrossRef]
- Marsh, M.; McMahon, H. The structural era of endocytosis. Science 1999, 285, 215–220. [Google Scholar] [CrossRef]
- Ke, Z.; Guo, H.; Zhu, X.; Jin, Y.; Huang, Y. Efficient peroral delivery of insulin via vitamin B12 modified trimethyl chitosan nanoparticles. J. Pharm. Pharm. Sci. 2015, 18, 155–170. [Google Scholar] [CrossRef]
- Calero, M.; Chiappi, M.; Lazaro-Carrillo, A.; Rodríguez, M.J.; Chichón, F.J.; Crosbie-Staunton, K.; Prina-Mello, A.; Volkov, Y.; Villanueva, A.; Carrascosa, J.L. Characterization of interaction of magnetic nanoparticles with breast cancer cells. J. Nanobiotechnol. 2015, 13, 16. [Google Scholar] [CrossRef]
- Greulich, C.; Diendorf, J.; Simon, T.; Eggeler, G.; Epple, M.; Köller, M. Uptake and intracellular distribution of silver nanoparticles in human mesenchymal stem cells. Acta Biomater. 2011, 7, 347–354. [Google Scholar] [CrossRef]
- Amina, S.J.; Guo, B. A review on the synthesis and functionalization of gold nanoparticles as a drug delivery vehicle. Int. J. Nanomed. 2020, 15, 9823–9857. [Google Scholar] [CrossRef]
- Park, J.S.; Suryaprakash, S.; Lao, Y.-H.; Leong, K.W. Engineering mesenchymal stem cells for regenerative medicine and drug delivery. Methods 2015, 84, 3–16. [Google Scholar] [CrossRef]
- Lu, J.; Gao, X.; Wang, S.; He, Y.; Ma, X.; Zhang, T.; Liu, X. Advanced strategies to evade the mononuclear phagocyte system clearance of nanomaterials. Exploration 2023, 3, 20220045. [Google Scholar] [CrossRef]
- Shin, M.J.; Park, J.Y.; Lee, D.H.; Khang, D. Stem cell mimicking nanoencapsulation for targeting arthritis. Int. J. Nanomed. 2021, 16, 8485. [Google Scholar] [CrossRef] [PubMed]
- Hung, H.-S.; Yang, Y.-C.; Chang, C.-H.; Chang, K.B.; Shen, C.C.; Tang, C.L.; Liu, S.-Y.; Lee, C.-H.; Yen, C.-M.; Yang, M.-Y. Neural differentiation potential of mesenchymal stem cells enhanced by biocompatible chitosan-gold nanocomposites. Cells 2022, 11, 1861. [Google Scholar] [CrossRef]
- Malhotra, V.; Jasty, S.; Mu, R. FT-IR spectra of water in microporous KBr pellets and water’s desorption kinetics. Appl. Spectrosc. 1989, 43, 638–645. [Google Scholar] [CrossRef]
- Sylvestre, J.-P.; Poulin, S.; Kabashin, A.V.; Sacher, E.; Meunier, M.; Luong, J.H. Surface chemistry of gold nanoparticles produced by laser ablation in aqueous media. J. Phys. Chem. B 2004, 108, 16864–16869. [Google Scholar] [CrossRef]
- Chen, H.-C.; Kung, M.-L.; Huang, W.-X.; Fu, R.-H.; Yu, A.Y.-H.; Yang, Y.-T.; Hung, H.-S. Delivery of stromal-derived factor-1α via biocompatible gold nanoparticles promotes dendritic cells viability and migration. Colloids Surf. A Physicochem. Eng. Asp. 2021, 628, 127298. [Google Scholar] [CrossRef]
- Siddique, S.; Chow, J.C. Gold nanoparticles for drug delivery and cancer therapy. Appl. Sci. 2020, 10, 3824. [Google Scholar] [CrossRef]
- Li, Q.; Zhang, A.; Tao, C.; Li, X.; Jin, P. The role of SDF-1-CXCR4/CXCR7 axis in biological behaviors of adipose tissue-derived mesenchymal stem cells in vitro. Biochem. Biophys. Res. Commun. 2013, 441, 675–680. [Google Scholar] [CrossRef] [PubMed]
- Lin, R.-H.; Lee, H.-T.; Yeh, C.-A.; Yang, Y.-C.; Shen, C.-C.; Chang, K.-B.; Liu, B.-S.; Hsieh, H.-H.; Wang, H.-M.D.; Hung, H.-S. Favorable Biological Performance Regarding the Interaction between Gold Nanoparticles and Mesenchymal Stem Cells. Int. J. Mol. Sci. 2022, 24, 5. [Google Scholar] [CrossRef]
- Fu, M.; Wang, C.; Li, Z.; Sakamaki, T.; Pestell, R.G. Minireview: Cyclin D1: Normal and abnormal functions. Endocrinology 2004, 145, 5439–5447. [Google Scholar] [CrossRef]
- Xiong, Y.; Hannon, G.J.; Zhang, H.; Casso, D.; Kobayashi, R.; Beach, D. p21 is a universal inhibitor of cyclin kinases. Nature 1993, 366, 701–704. [Google Scholar] [CrossRef] [PubMed]
- Foroozandeh, P.; Aziz, A.A. Insight into cellular uptake and intracellular trafficking of nanoparticles. Nanoscale Res. Lett. 2018, 13, 339. [Google Scholar] [CrossRef]
- Chang, C.-C.; Wu, M.; Yuan, F. Role of specific endocytic pathways in electrotransfection of cells. Mol. Ther.-Methods Clin. Dev. 2014, 1, 14058. [Google Scholar] [CrossRef]
- Nabi, I.R.; Le, P.U. Caveolae/raft-dependent endocytosis. J. Cell Biol. 2003, 161, 673–677. [Google Scholar] [CrossRef] [PubMed]
- Swanson, J.A.; Watts, C. Macropinocytosis. Trends Cell Biol. 1995, 5, 424–428. [Google Scholar] [CrossRef] [PubMed]
- Sanchez, A. Analysis of filovirus entry into vero e6 cells, using inhibitors of endocytosis, endosomal acidification, structural integrity, and cathepsin (B and L) activity. J. Infect. Dis. 2007, 196, S251–S258. [Google Scholar] [CrossRef]
- Xu, J.; Feng, H.T.; Wang, C.; Yip, K.H.; Pavlos, N.; Papadimitriou, J.M.; Wood, D.; Zheng, M.H. Effects of Bafilomycin A1: An inhibitor of vacuolar H (+)-ATPases on endocytosis and apoptosis in RAW cells and RAW cell-derived osteoclasts. J. Cell. Biochem. 2003, 88, 1256–1264. [Google Scholar] [CrossRef]
- Kang, B.; Afifi, M.M.; Austin, L.A.; El-Sayed, M.A. Exploiting the nanoparticle plasmon effect: Observing drug delivery dynamics in single cells via Raman/fluorescence imaging spectroscopy. ACS Nano 2013, 7, 7420–7427. [Google Scholar] [CrossRef]
- Zeng, J.; Shirihai, O.S.; Grinstaff, M.W. Modulating lysosomal pH: A molecular and nanoscale materials design perspective. J. Life Sci. 2020, 2, 25. [Google Scholar] [CrossRef]
- Vissers, C.; Ming, G.-L.; Song, H. Nanoparticle technology and stem cell therapy team up against neurodegenerative disorders. Adv. Drug Deliv. Rev. 2019, 148, 239–251. [Google Scholar] [CrossRef]
- Peters, K.; Unger, R.E.; Kirkpatrick, C.J.; Gatti, A.M.; Monari, E. Effects of nano-scaled particles on endothelial cell function in vitro: Studies on viability, proliferation and inflammation. J. Mater. Sci. Mater. Med. 2004, 15, 321–325. [Google Scholar] [CrossRef] [PubMed]
- Wang, J.J.; Sanderson, B.J.; Wang, H. Cyto-and genotoxicity of ultrafine TiO2 particles in cultured human lymphoblastoid cells. Mutat. Res. Genet. Toxicol. Environ. Mutagen. 2007, 628, 99–106. [Google Scholar] [CrossRef] [PubMed]
- Ma, L.; Liu, J.; Li, N.; Wang, J.; Duan, Y.; Yan, J.; Liu, H.; Wang, H.; Hong, F. Oxidative stress in the brain of mice caused by translocated nanoparticulate TiO2 delivered to the abdominal cavity. Biomaterials 2010, 31, 99–105. [Google Scholar] [CrossRef] [PubMed]
- Duan, Y.; Liu, J.; Ma, L.; Li, N.; Liu, H.; Wang, J.; Zheng, L.; Liu, C.; Wang, X.; Zhao, X. Toxicological characteristics of nanoparticulate anatase titanium dioxide in mice. Biomaterials 2010, 31, 894–899. [Google Scholar] [CrossRef] [PubMed]
- Kettiger, H.; Québatte, G.; Perrone, B.; Huwyler, J. Interactions between silica nanoparticles and phospholipid membranes. Biochim. Biophys. Acta BBA-Biomembr. 2016, 1858, 2163–2170. [Google Scholar] [CrossRef] [PubMed]
- Mundel, R.; Thakur, T.; Chatterjee, M. Emerging uses of PLA–PEG copolymer in cancer drug delivery. 3 Biotech 2022, 12, 41. [Google Scholar] [CrossRef]
- Arora, V.; Abourehab, M.A.; Modi, G.; Kesharwani, P. Dendrimers as prospective nanocarrier for targeted delivery against lung cancer. Eur. Polym. J. 2022, 180, 111635. [Google Scholar] [CrossRef]
- Majumder, J.; Minko, T. Multifunctional and stimuli-responsive nanocarriers for targeted therapeutic delivery. Expert Opin. Drug Deliv. 2021, 18, 205–227. [Google Scholar] [CrossRef]
- Yetisgin, A.A.; Cetinel, S.; Zuvin, M.; Kosar, A.; Kutlu, O. Therapeutic nanoparticles and their targeted delivery applications. Molecules 2020, 25, 2193. [Google Scholar] [CrossRef]
- Fu, Z.; Xiang, J. Aptamer-functionalized nanoparticles in targeted delivery and cancer therapy. Int. J. Mol. Sci. 2020, 21, 9123. [Google Scholar] [CrossRef]
- Chiu, C.-F.; Fu, R.-H.; Hsu, S.-H.; Yu, Y.-H.A.; Yang, S.-F.; Tsao, T.C.-Y.; Chang, K.-B.; Yeh, C.-A.; Tang, C.-M.; Huang, S.-C. Delivery capacity and anticancer ability of the berberine-loaded gold nanoparticles to promote the apoptosis effect in breast cancer. Cancers 2021, 13, 5317. [Google Scholar] [CrossRef] [PubMed]
- Ritfeld, G.J.; Roos, R.A.; Oudega, M. Stem cells for central nervous system repair and rehabilitation. PMR 2011, 3, S117–S122. [Google Scholar] [CrossRef] [PubMed]
- Razavi, S.; Seyedebrahimi, R.; Jahromi, M. Biodelivery of nerve growth factor and gold nanoparticles encapsulated in chitosan nanoparticles for schwann-like cells differentiation of human adipose-derived stem cells. Biochem. Biophys. Res. Commun. 2019, 513, 681–687. [Google Scholar] [CrossRef] [PubMed]
- Nilforoushzadeh, M.A.; Raoofi, A.; Afzali, H.; Gholami, O.; Zare, S.; Nasiry, D.; Khodaverdi Darian, E.; Rustamzadeh, A.; Alavi, S.; Ahmadi, R. Promotion of cutaneous diabetic wound healing by subcutaneous administration of Wharton’s jelly mesenchymal stem cells derived from umbilical cord. Arch. Dermatol. Res. 2023, 315, 147–159. [Google Scholar] [CrossRef]
- Eskandani, R.; Kazempour, M.; Farahzadi, R.; Sanaat, Z.; Eskandani, M.; Adibkia, K.; Vandghanooni, S.; Mokhtarzadeh, A. Engineered nanoparticles as emerging gene/drug delivery systems targeting the nuclear factor-κB protein and related signaling pathways in cancer. Biomed. Pharmacother. 2022, 156, 113932. [Google Scholar] [CrossRef]
- McMillan, J.; Batrakova, E.; Gendelman, H.E. Cell delivery of therapeutic nanoparticles. Prog. Mol. Biol. Transl. Sci. 2011, 104, 563–601. [Google Scholar]
- Banskota, S.; Yousefpour, P.; Chilkoti, A. Cell-based biohybrid drug delivery systems: The best of the synthetic and natural worlds. Macromol. Biosci. 2017, 17, 1600361. [Google Scholar] [CrossRef]













| Cyclin D1 (Relative Fold) | AuNP | SDF-1α | CXCR4 si + SDF-1α |
|---|---|---|---|
| AuNP 0 ppm | 1.00 | 1.11 | 0.46 |
| AuNP 1.25 ppm | 1.02 *** | 1.21 * | 0.92 ** |
| AuNP 2.5 ppm | 1.05 *** | 1.26 ** | 0.79 ** |
| p21 (Relative Fold) | AuNP | SDF-1α | CXCR4 si + SDF-1α |
|---|---|---|---|
| AuNP 0 ppm | 1.00 | 0.35 | 1.61 |
| AuNP 1.25 ppm | 0.46 *** | 0.09 ** | 0.59 *** |
| AuNP 2.5 ppm | 0.21 ** | 0.08 ** | 1.03 ** |
| Bcl-2 (Relative Fold) | AuNP | SDF-1α | CXCR4 si + SDF-1α |
|---|---|---|---|
| AuNP 0 ppm | 1.00 | 1.04 | 0.71 |
| AuNP 1.25 ppm | 1.02 | 1.07 ** | 0.92 *** |
| AuNP 2.5 ppm | 1.00 | 1.02 * | 0.94 *** |
| Bax (Relative Fold) | AuNP | SDF-1α | CXCR4 si + SDF-1α |
|---|---|---|---|
| AuNP 0 ppm | 1.00 | 0.81 | 0.99 |
| AuNP 1.25 ppm | 0.42 *** | 0.28 *** | 0.74 * |
| AuNP 2.5 ppm | 0.53 * | 0.20 *** | 0.83 * |
| Active-Caspase-3 (Relative Fold) | AuNP | SDF-1α | CXCR4 si + SDF-1α |
|---|---|---|---|
| AuNP 0 ppm | 1.00 | 0.98 | 11.75 |
| AuNP 1.25 ppm | 0.99 | 1.11 * | 6.10 |
| AuNP 2.5 ppm | 1.13 | 0.95 | 6.22 * |
Disclaimer/Publisher’s Note: The statements, opinions and data contained in all publications are solely those of the individual author(s) and contributor(s) and not of MDPI and/or the editor(s). MDPI and/or the editor(s) disclaim responsibility for any injury to people or property resulting from any ideas, methods, instructions or products referred to in the content. |
© 2023 by the authors. Licensee MDPI, Basel, Switzerland. This article is an open access article distributed under the terms and conditions of the Creative Commons Attribution (CC BY) license (https://creativecommons.org/licenses/by/4.0/).
Share and Cite
Cheng, W.-Y.; Yang, M.-Y.; Yeh, C.-A.; Yang, Y.-C.; Chang, K.-B.; Chen, K.-Y.; Liu, S.-Y.; Tang, C.-L.; Shen, C.-C.; Hung, H.-S. Therapeutic Applications of Mesenchymal Stem Cell Loaded with Gold Nanoparticles for Regenerative Medicine. Pharmaceutics 2023, 15, 1385. https://doi.org/10.3390/pharmaceutics15051385
Cheng W-Y, Yang M-Y, Yeh C-A, Yang Y-C, Chang K-B, Chen K-Y, Liu S-Y, Tang C-L, Shen C-C, Hung H-S. Therapeutic Applications of Mesenchymal Stem Cell Loaded with Gold Nanoparticles for Regenerative Medicine. Pharmaceutics. 2023; 15(5):1385. https://doi.org/10.3390/pharmaceutics15051385
Chicago/Turabian StyleCheng, Wen-Yu, Meng-Yin Yang, Chun-An Yeh, Yi-Chin Yang, Kai-Bo Chang, Kai-Yuan Chen, Szu-Yuan Liu, Chien-Lun Tang, Chiung-Chyi Shen, and Huey-Shan Hung. 2023. "Therapeutic Applications of Mesenchymal Stem Cell Loaded with Gold Nanoparticles for Regenerative Medicine" Pharmaceutics 15, no. 5: 1385. https://doi.org/10.3390/pharmaceutics15051385
APA StyleCheng, W.-Y., Yang, M.-Y., Yeh, C.-A., Yang, Y.-C., Chang, K.-B., Chen, K.-Y., Liu, S.-Y., Tang, C.-L., Shen, C.-C., & Hung, H.-S. (2023). Therapeutic Applications of Mesenchymal Stem Cell Loaded with Gold Nanoparticles for Regenerative Medicine. Pharmaceutics, 15(5), 1385. https://doi.org/10.3390/pharmaceutics15051385

