Recent Strategies to Address Hypoxic Tumor Environments in Photodynamic Therapy
Abstract
:1. Introduction
2. Direct Transport of Exogenous Oxygen to Tumors
| O2-Carrier | Nanosystems | PS | Strategy | Reference |
|---|---|---|---|---|
| Hemoglobin | Gd@HbCe6-PEG | Ce6 | Hb increased tumor oxygenation and MR imaging-guided enhanced PDT. | [29] |
| SPN-Hb@RBCM | SPNs | Prolonged circulation time and accumulation of nanoparticles in tumor by RBCM enhanced PDT treatment efficacies. | [30] | |
| HbTcMs | TCPP | HbTcMs could produce singlet oxygen and kill 4T1 cells under irradiation. | [31] | |
| Hb/ICG loaded artificial red cells | ICG | Hb supplied sufficient oxygen for PDT and self-monitoring PDT was performed through FL/PA dual-modal imaging. | [32] | |
| Perfluorocarbon | PFP, ICG and BPD contained nanodroplets | ICG | The systems could produce photoacoustic contrast, deliver oxygen, and improve PA-guided PDT efficacy. | [33] |
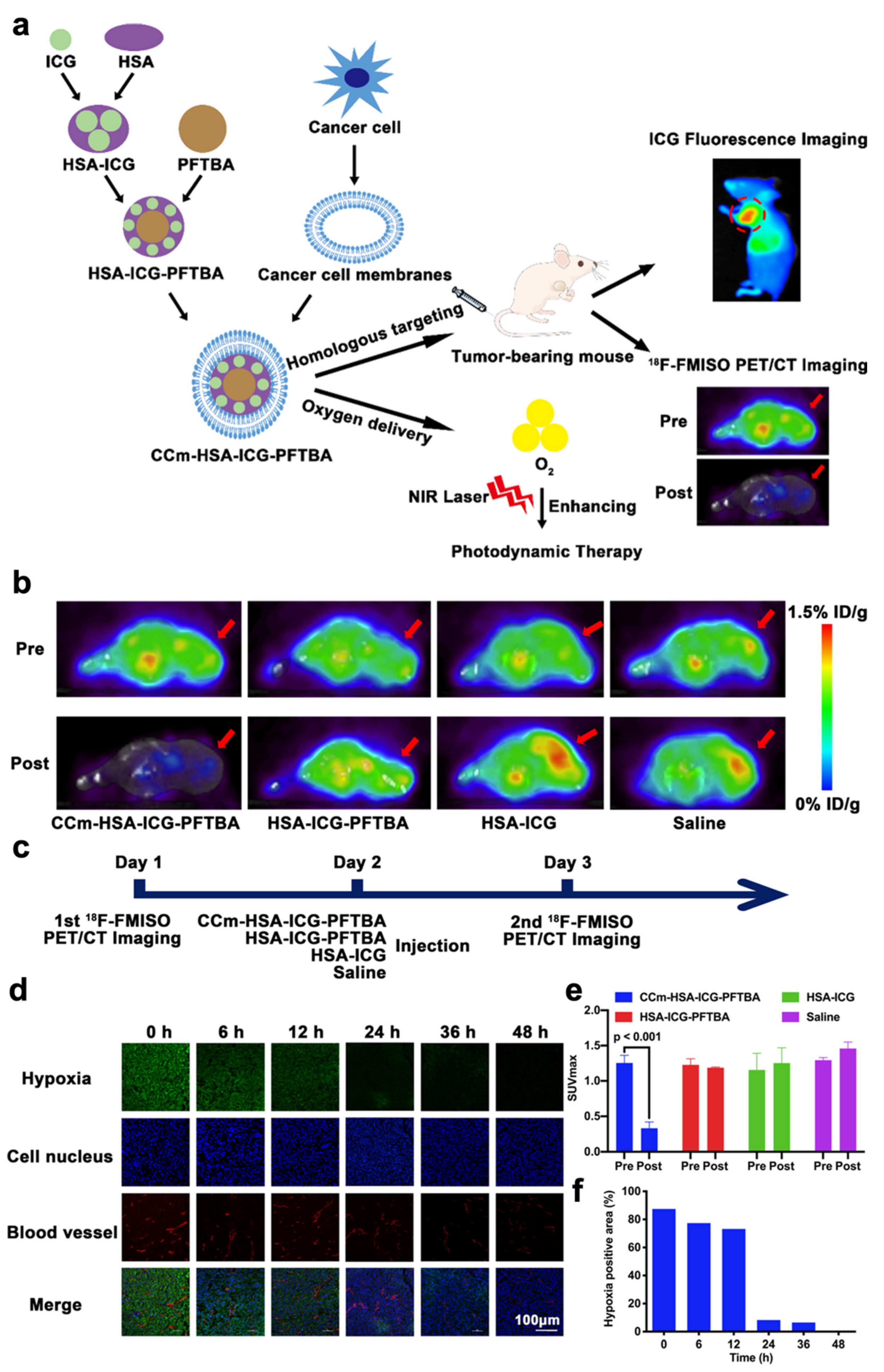
| CCm-HSA-ICG-PFTBA | ICG | The nanoprobe was targeted to tumor tissues, mitigated hypoxia, and enhanced the PDT efficacy. | [34] | |
| O2@PFOB@PGL NPs | Porphyrin | The nanoparticles alleviated hypoxia under fluorescence/CT imaging guidance. | [35] | |
| Ce6-PFOC-PEI-M | Ce6 | PFOC provided high oxygen-carrying ability, enhancing higher PDT efficacy. | [36] | |
| MOFs | CuTz-1-O2@F127 | CuTz-1 | CuTz-1@F127 could then deliver O2 generated by PS to tumor cells, alleviating hypoxia. | [37] |
| O2@UiO-66@ICG@RBC | ICG | UiO-66 MOFs could store O2 and release it upon light irradiation, relieving hypoxia. | [38] |
2.1. O2 Carriers Based on Hemoglobin Groups
2.2. O2 Carriers Based on Perfluorocarbon Groups
2.3. O2 Carriers Based on Metal-Organic Frameworks
3. In Situ Oxygen Generation
| Decomposition Compounds | Nanosystems | PS | Strategy | Reference |
|---|---|---|---|---|
| H2O2 | HCINPs | IR820 | CAT catalyzed the decomposition of H2O2 to generate O2. | [52] |
| Cat@PDS | DiD | CAT catalyzed the decomposition of H2O2 to generate O2. | [53] | |
| PEG-Ce6-PEI@PB | Ce6 | PB catalyzed the decomposition of H2O2 to generate O2. | [54] | |
| MnO2@TPP-PEG | TPP | MnO2 catalyzed the decomposition of H2O2 to generate O2 and ∙OH. | [55] | |
| ICG@PEI— PBA—HA/CeO2 | ICG | CeO2 catalyzed the decomposition of H2O2 to generate O2 to mitigate hypoxia. | [56] | |
| Co/ZIF-8/ICG/Pt | ICG | Pt catalyzed the decomposition H2O2 to enhance PDT and CDT. | [57] | |
| Pt-ICG@PDA NPs | ICG | Pt catalyzed the decomposition H2O2 to enhance PTT/PDT. | [58] | |
| ICG-PtMGs@HGd | ICG | Pt catalyzed the decomposition H2O2 to generate O2 to enhance PDT/PTT effect. | [59] | |
| CaO2 | LipoMB/CaO2 | MB | CaO2 would react with water to generate O2 and alleviate hypoxia. | [60] |
| CMP-MB | MB | CaO2 would react with water to form H2O2 which is further catalyzed by MnO2. | [61] | |
| Au2O3 | UCSiAuO-2 | Ce6 | Au2O3 was decomposed to O2 through FRET effect from UCNPs. | [62] |
| H2O | CDots/TiO2 NTs | CDots/TiO2 | CDots/TiO2 generated O2 from water splitting and ROS. | [63] |
| Ru-g-C3N4 | C3N4 | The nanosheet could decompose water and H2O2 to generate O2 and ROS. | [64] | |
| C5N2 NPs | C5N2 | The NPs simultaneously split water to generate O2 and ROS under NIR light irradiation. | [65] | |
| UCTM NPs | Chlorophyl | PS-I and PS-II could split water into O2 and support the ROS formation. | [66] |
3.1. Decomposition of Endogenous H2O2 by Catalase and Nanozymes
3.2. Decomposition of O2 Self-Sufficient Metal Oxides
3.3. Decomposition of Water
4. Decrease in O2 Consumption
5. Regulation of Tumor Microenvironments
5.1. Improving Blood Flow
5.2. Regulation of HIF-1 Expression
6. Summary and Future Perspective
Author Contributions
Funding
Conflicts of Interest
References
- Chen, F.; Zhuang, X.; Lin, L.; Yu, P.; Wang, Y.; Shi, Y.; Hu, G.; Sun, Y. New Horizons in Tumor Microenvironment Biology: Challenges and Opportunities. BMC Med. 2015, 13, 45. [Google Scholar] [CrossRef] [PubMed] [Green Version]
- Gatenby, R.A.; Gillies, R.J. A Microenvironmental Model of Carcinogenesis. Nat. Rev. Cancer 2008, 8, 56–61. [Google Scholar] [CrossRef] [PubMed]
- Span, P.N.; Bussink, J. Biology of Hypoxia. Semin. Nucl. Med. 2015, 45, 101–109. [Google Scholar] [CrossRef]
- Chen, Y.; Liu, M.; Niu, Y.; Wang, Y. Romance of the Three Kingdoms in Hypoxia: HIFs, Epigenetic Regulators, and Chromatin Reprogramming. Cancer Lett. 2020, 495, 211–223. [Google Scholar] [CrossRef] [PubMed]
- Vaupel, P. The Role of Hypoxia-Induced Factors in Tumor Progression. Oncologist 2004, 9, 10–17. [Google Scholar] [CrossRef]
- Vaupel, P. Hypoxia and Aggressive Tumor Phenotype: Implications for Therapy and Prognosis. Oncologist 2008, 13, 21–26. [Google Scholar] [CrossRef] [Green Version]
- Axelson, H.; Fredlund, E.; Ovenberger, M.; Landberg, G.; Påhlman, S. Hypoxia-Induced Dedifferentiation of Tumor Cells—A Mechanism behind Heterogeneity and Aggressiveness of Solid Tumors. Semin. Cell Dev. Biol. 2005, 16, 554–563. [Google Scholar] [CrossRef]
- Alqawi, O.; Wang, H.P.; Espiritu, M.; Singh, G. Chronic Hypoxia Promotes an Aggressive Phenotype in Rat Prostate Cancer Cells. Free Radic. Res. 2007, 41, 788–797. [Google Scholar] [CrossRef]
- Kilic Eren, M.; Tabor, V. The Role of Hypoxia Inducible Factor-1 Alpha in Bypassing Oncogene-Induced Senescence. PLoS ONE 2014, 9, e101064. [Google Scholar] [CrossRef] [Green Version]
- Sullivan, R.; Paré, G.C.; Frederiksen, L.J.; Semenza, G.L.; Graham, C.H. Hypoxia-Induced Resistance to Anticancer Drugs Is Associated with Decreased Senescence and Requires Hypoxia-Inducible Factor-1 Activity. Mol. Cancer Ther. 2008, 7, 1961–1973. [Google Scholar] [CrossRef] [Green Version]
- Li, X.; Kwon, N.; Guo, T.; Liu, Z.; Yoon, J. Innovative Strategies for Hypoxic-Tumor Photodynamic Therapy. Angew. Chem. Int. Ed. 2018, 57, 11522–11531. [Google Scholar] [CrossRef] [PubMed]
- Celli, J.P.; Spring, B.Q.; Rizvi, I.; Evans, C.L.; Samkoe, K.S.; Verma, S.; Pogue, B.W.; Hasan, T. Imaging and Photodynamic Therapy: Mechanisms, Monitoring, and Optimization. Chem. Rev. 2010, 110, 2795–2838. [Google Scholar] [CrossRef] [Green Version]
- Felsher, D.W. Cancer Revoked: Oncogenes as Therapeutic Targets. Nat. Rev. Cancer 2003, 3, 375–380. [Google Scholar] [CrossRef] [PubMed]
- Liu, Y.; Meng, X.; Bu, W. Upconversion-Based Photodynamic Cancer Therapy. Coord. Chem. Rev. 2019, 379, 82–98. [Google Scholar] [CrossRef]
- Oleinick, N.L.; Morris, R.L.; Belichenko, I. The Role of Apoptosis in Response to Photodynamic Therapy: What, Where, Why, and How. Photochem. Photobiol. Sci. 2002, 1, 1–21. [Google Scholar] [CrossRef]
- Agostinis, P.; Berg, K.; Cengel, K.A.; Foster, T.H.; Girotti, A.W.; Gollnick, S.O.; Hahn, S.M.; Hamblin, M.R.; Juzeniene, A.; Kessel, D.; et al. Photodynamic Therapy of Cancer: An Update. CA Cancer J. Clin. 2011, 61, 250–281. [Google Scholar] [CrossRef]
- Pucelik, B.; Sułek, A.; Barzowska, A.; Dąbrowski, J.M. Recent Advances in Strategies for Overcoming Hypoxia in Photodynamic Therapy of Cancer. Cancer Lett. 2020, 492, 116–135. [Google Scholar] [CrossRef]
- Casas, A.; Di Venosa, G.; Hasan, T.; Batlle, A. Mechanisms of Resistance to Photodynamic Therapy. Curr. Med. Chem. 2011, 18, 2486–2515. [Google Scholar] [CrossRef] [Green Version]
- Mirrahimi, M.; Hosseini, V.; Kamrava, S.K.; Attaran, N.; Beik, J.; Kooranifar, S.; Ghaznavi, H.; Shakeri-Zadeh, A. Selective Heat Generation in Cancer Cells Using a Combination of 808 Nm Laser Irradiation and the Folate-Conjugated Fe2O3@Au Nanocomplex. Artif. Cells Nanomed. Biotechnol. 2018, 46, 241–253. [Google Scholar] [CrossRef] [Green Version]
- Depciuch, J.; Stec, M.; Klebowski, B.; Baran, J.; Parlinska-Wojtan, M. Platinum-Gold Nanoraspberries as Effective Photosensitizer in Anticancer Photothermal Therapy. J. Nanobiotechnol. 2019, 17, 107. [Google Scholar] [CrossRef] [Green Version]
- Depciuch, J.; Stec, M.; Maximenko, A.; Baran, J.; Parlinska-Wojtan, M. Gold Nanodahlias: Potential Nanophotosensitizer in Photothermal Anticancer Therapy. J. Mater. Sci. 2020, 55, 2530–2543. [Google Scholar] [CrossRef]
- Dash, B.S.; Das, S.; Chen, J.P. Photosensitizer-Functionalized Nanocomposites for Light-Activated Cancer Theranostics. Int. J. Mol. Sci. 2021, 22, 6658. [Google Scholar] [CrossRef] [PubMed]
- Wang, Y.; Xie, Y.; Li, J.; Peng, Z.H.; Sheinin, Y.; Zhou, J.; Oupický, D. Tumor-Penetrating Nanoparticles for Enhanced Anticancer Activity of Combined Photodynamic and Hypoxia-Activated Therapy. ACS Nano 2017, 11, 2227–2238. [Google Scholar] [CrossRef]
- Park, T.; Lee, S.; Amatya, R.; Cheong, H.; Moon, C.; Kwak, H.D.; Min, K.A.; Shin, M.C. ICG-Loaded Pegylated BSA-Silver Nanoparticles for Effective Photothermal Cancer Therapy. Int. J. Nanomed. 2020, 15, 5459–5471. [Google Scholar] [CrossRef] [PubMed]
- Kimáková, P.; Solár, P.; Fecková, B.; Sačková, V.; Solárová, Z.; Ilkovičová, L.; Kello, M. Photoactivated Hypericin Increases the Expression of SOD-2 and Makes MCF-7 Cells Resistant to Photodynamic Therapy. Biomed. Pharmacother. 2017, 85, 749–755. [Google Scholar] [CrossRef]
- Larue, L.; Myrzakhmetov, B.; Ben-Mihoub, A.; Moussaron, A.; Thomas, N.; Arnoux, P.; Baros, F.; Vanderesse, R.; Acherar, S.; Frochot, C. Fighting Hypoxia to Improve PDT. Pharmaceuticals 2019, 12, 163. [Google Scholar] [CrossRef] [Green Version]
- Dang, J.; He, H.; Chen, D.; Yin, L. Manipulating Tumor Hypoxia toward Enhanced Photodynamic Therapy (PDT). Biomater. Sci. 2017, 5, 1500–1511. [Google Scholar] [CrossRef]
- Qin, S.; Xu, Y.; Li, H.; Chen, H.; Yuan, Z. Recent Advances in in Situ Oxygen-Generating and Oxygen-Replenishing Strategies for Hypoxic-Enhanced Photodynamic Therapy. Biomater. Sci. 2022, 10, 51–84. [Google Scholar] [CrossRef]
- Shi, X.; Yang, W.; Ma, Q.; Lu, Y.; Xu, Y.; Bian, K.; Liu, F.; Shi, C.; Wang, H.; Shi, Y.; et al. Hemoglobin-Mediated Biomimetic Synthesis of Paramagnetic O2-Evolving Theranostic Nanoprobes for MR Imaging-Guided Enhanced Photodynamic Therapy of Tumor. Theranostics 2020, 10, 11607–11621. [Google Scholar] [CrossRef]
- Ding, L.; Wu, Y.; Wu, M.; Zhao, Q.; Li, H.; Liu, J.; Liu, X.; Zhang, X.; Zeng, Y. Engineered Red Blood Cell Biomimetic Nanovesicle with Oxygen Self-Supply for Near-Infrared-II Fluorescence-Guided Synergetic Chemo-Photodynamic Therapy against Hypoxic Tumors. ACS Appl. Mater. Interfaces 2021, 13, 52435–52449. [Google Scholar] [CrossRef]
- Xu, X.; Cui, Y.; Bu, H.; Chen, J.; Li, Y.; Tang, G.; Wang, L.Q. A Photosensitizer Loaded Hemoglobin-Polymer Conjugate as a Nanocarrier for Enhanced Photodynamic Therapy. J. Mater. Chem. B 2018, 6, 1825–1833. [Google Scholar] [CrossRef] [PubMed]
- Luo, Z.; Zheng, M.; Zhao, P.; Chen, Z.; Siu, F.; Gong, P.; Gao, G.; Sheng, Z.; Zheng, C.; Ma, Y.; et al. Self-Monitoring Artificial Red Cells with Sufficient Oxygen Supply for Enhanced Photodynamic Therapy. Sci. Rep. 2016, 6, 23393. [Google Scholar] [CrossRef] [PubMed] [Green Version]
- Xavierselvan, M.; Cook, J.; Duong, J.; Diaz, N.; Homan, K.; Mallidi, S. Photoacoustic Nanodroplets for Oxygen Enhanced Photodynamic Therapy of Cancer. Photoacoustics 2022, 25, 100306. [Google Scholar] [CrossRef] [PubMed]
- Fang, H.; Gai, Y.; Wang, S.; Liu, Q.; Zhang, X.; Ye, M.; Tan, J.; Long, Y.; Wang, K.; Zhang, Y.; et al. Biomimetic Oxygen Delivery Nanoparticles for Enhancing Photodynamic Therapy in Triple-Negative Breast Cancer. J. Nanobiotechnol. 2021, 19, 81. [Google Scholar] [CrossRef] [PubMed]
- Dai, Z.; Liang, X.; Chen, M.; Bhattarai, P.; Hameed, S. Perfluorocarbon@porphyrin Nanoparticles for Tumor Hypoxia Relief to Enhance Photodynamic Therapy against Liver Metastasis of Colon Cancer. ACS Nano 2020, 14, 13569–13583. [Google Scholar] [CrossRef]
- Wang, Q.; Li, J.M.; Yu, H.; Deng, K.; Zhou, W.; Wang, C.X.; Zhang, Y.; Li, K.H.; Zhuo, R.X.; Huang, S.W. Fluorinated Polymeric Micelles to Overcome Hypoxia and Enhance Photodynamic Cancer Therapy. Biomater. Sci. 2018, 6, 3096–3107. [Google Scholar] [CrossRef]
- Cai, X.; Xie, Z.; Ding, B.; Shao, S.; Liang, S.; Pang, M.; Lin, J. Monodispersed Copper(I)-Based Nano Metal–Organic Framework as a Biodegradable Drug Carrier with Enhanced Photodynamic Therapy Efficacy. Adv. Sci. 2019, 6, 1900848. [Google Scholar] [CrossRef] [Green Version]
- Gao, S.; Zheng, P.; Li, Z.; Feng, X.; Yan, W.; Chen, S.; Guo, W.; Liu, D.; Yang, X.; Wang, S.; et al. Biomimetic O2-Evolving Metal-Organic Framework Nanoplatform for Highly Efficient Photodynamic Therapy against Hypoxic Tumor. Biomaterials 2018, 178, 83–94. [Google Scholar] [CrossRef]
- Welter, M.; Fredrich, T.; Rinneberg, H.; Rieger, H. Computational Model for Tumor Oxygenation Applied to Clinical Data on Breast Tumor Hemoglobin Concentrations Suggests Vascular Dilatation and Compression. PLoS ONE 2016, 11, e0161267. [Google Scholar] [CrossRef]
- Yang, J.; Li, W.; Luo, L.; Jiang, M.; Zhu, C.; Qin, B.; Yin, H.; Yuan, X.; Yin, X.; Zhang, J.; et al. Hypoxic Tumor Therapy by Hemoglobin-Mediated Drug Delivery and Reversal of Hypoxia-Induced Chemoresistance. Biomaterials 2018, 182, 145–156. [Google Scholar] [CrossRef]
- Jin, Z.; Zhao, Q.; Yuan, S.; Jiang, W.; Hu, Y. Strategies of Alleviating Tumor Hypoxia and Enhancing Tumor Therapeutic Effect by Macromolecular Nanomaterials. Macromol. Biosci. 2021, 21, 2100092. [Google Scholar] [CrossRef] [PubMed]
- Xia, D.; Hang, D.; Li, Y.; Jiang, W.; Zhu, J.; Ding, Y.; Gu, H.; Hu, Y. Au-Hemoglobin Loaded Platelet Alleviating Tumor Hypoxia and Enhancing the Radiotherapy Effect with Low-Dose X-ray. ACS Nano 2020, 14, 15654–15668. [Google Scholar] [CrossRef] [PubMed]
- Hu, C.M.J.; Fang, R.H.; Copp, J.; Luk, B.T.; Zhang, L. A Biomimetic Nanosponge That Absorbs Pore-Forming Toxins. Nat. Nanotechnol. 2013, 8, 336–340. [Google Scholar] [CrossRef] [PubMed] [Green Version]
- Krafft, M.P. Alleviating Tumor Hypoxia with Perfluorocarbon-Based Oxygen Carriers. Curr. Opin. Pharmacol. 2020, 53, 117–125. [Google Scholar] [CrossRef]
- Xiang, Y.; Bernards, N.; Hoang, B.; Zheng, J.; Matsuura, N. Perfluorocarbon Nanodroplets Can Reoxygenate Hypoxic Tumors in Vivo without Carbogen Breathing. Nanotheranostics 2019, 3, 135–144. [Google Scholar] [CrossRef] [Green Version]
- Jägers, J.; Wrobeln, A.; Ferenz, K.B. Perfluorocarbon-Based Oxygen Carriers: From Physics to Physiology. Pflug. Arch. Eur. J. Physiol. 2021, 473, 139–150. [Google Scholar] [CrossRef]
- Cheng, Y.; Cheng, H.; Jiang, C.; Qiu, X.; Wang, K.; Huan, W.; Yuan, A.; Wu, J.; Hu, Y. Perfluorocarbon Nanoparticles Enhance Reactive Oxygen Levels and Tumour Growth Inhibition in Photodynamic Therapy. Nat. Commun. 2015, 6, 8785. [Google Scholar] [CrossRef]
- Cook, T.R.; Zheng, Y.R.; Stang, P.J. Metal-Organic Frameworks and Self-Assembled Supramolecular Coordination Complexes: Comparing and Contrasting the Design, Synthesis, and Functionality of Metal-Organic Materials. Chem. Rev. 2013, 113, 734–777. [Google Scholar] [CrossRef] [Green Version]
- Li, B.; Wen, H.M.; Cui, Y.; Zhou, W.; Qian, G.; Chen, B. Emerging Multifunctional Metal–Organic Framework Materials. Adv. Mater. 2016, 28, 8819–8860. [Google Scholar] [CrossRef]
- Lawson, H.D.; Walton, S.P.; Chan, C. Metal-Organic Frameworks for Drug Delivery: A Design Perspective. ACS Appl. Mater. Interfaces 2021, 13, 7004–7020. [Google Scholar] [CrossRef]
- DeCoste, J.B.; Weston, M.H.; Fuller, P.E.; Tovar, T.M.; Peterson, G.W.; LeVan, M.D.; Farha, O.K. Metal-Organic Frameworks for Oxygen Storage. Angew. Chem. Int. Ed. 2014, 53, 14092–14095. [Google Scholar] [CrossRef] [PubMed]
- Hou, X.; Tao, Y.; Li, X.; Pang, Y.; Yang, C.; Jiang, G.; Liu, Y. Cd44-Targeting Oxygen Self-Sufficient Nanoparticles for Enhanced Photodynamic Therapy against Malignant Melanoma. Int. J. Nanomed. 2020, 15, 10401–10416. [Google Scholar] [CrossRef] [PubMed]
- Yin, J.; Cao, H.; Wang, H.; Sun, K.; Li, Y.; Zhang, Z. Phospholipid Membrane-Decorated Deep-Penetrated Nanocatalase Relieve Tumor Hypoxia to Enhance Chemo-Photodynamic Therapy. Acta Pharm. Sin. B 2020, 10, 2246–2257. [Google Scholar] [CrossRef] [PubMed]
- Wang, H.; Qu, R.; Chen, Q.; Zhang, T.; Chen, X.; Wu, B.; Chen, T. PEGylated Prussian Blue Nanoparticles with Modulating Polyethyleneimine Cytotoxicity and Attenuating Tumor Hypoxia for Dual-Enhanced Photodynamic Therapy. J. Mater. Chem. B 2022, 10, 5410–5421. [Google Scholar] [CrossRef]
- Chen, Y.; Cai, Y.; Yu, X.; Xiao, H.; He, H.; Xiao, Z.; Wang, Y.; Shuai, X. A Photo and Tumor Microenvironment Activated Nano-Enzyme with Enhanced ROS Generation and Hypoxia Relief for Efficient Cancer Therapy. J. Mater. Chem. B 2021, 9, 8253–8262. [Google Scholar] [CrossRef]
- Zeng, L.; Cheng, H.; Dai, Y.; Su, Z.; Wang, C.; Lei, L.; Lin, D.; Li, X.; Chen, H.; Fan, K.; et al. In Vivo Regenerable Cerium Oxide Nanozyme-Loaded PH/H2O2-Responsive Nanovesicle for Tumor-Targeted Photothermal and Photodynamic Therapies. ACS Appl. Mater. Interfaces 2021, 13, 233–244. [Google Scholar] [CrossRef]
- Jiang, F.; Zhao, Y.; Yang, C.; Cheng, Z.; Liu, M.; Xing, B.; Ding, B.; Ma, P.; Lin, J. A Tumor Microenvironment-Responsive Co/ZIF-8/ICG/Pt Nanoplatform for Chemodynamic and Enhanced Photodynamic Antitumor Therapy. Dalton Trans. 2022, 51, 2798–2804. [Google Scholar] [CrossRef]
- Cao, H.; Yang, Y.; Liang, M.; Ma, Y.; Sun, N.; Gao, X.; Li, J. Pt@polydopamine Nanoparticles as Nanozymes for Enhanced Photodynamic and Photothermal Therapy. Chem. Commun. 2021, 57, 255–258. [Google Scholar] [CrossRef]
- You, Q.; Zhang, K.; Liu, J.; Liu, C.; Wang, H.; Wang, M.; Ye, S.; Gao, H.; Lv, L.; Wang, C.; et al. Persistent Regulation of Tumor Hypoxia Microenvironment via a Bioinspired Pt-Based Oxygen Nanogenerator for Multimodal Imaging-Guided Synergistic Phototherapy. Adv. Sci. 2020, 7, 1903341. [Google Scholar] [CrossRef]
- Liu, L.H.; Zhang, Y.H.; Qiu, W.X.; Zhang, L.; Gao, F.; Li, B.; Xu, L.; Fan, J.X.; Li, Z.H.; Zhang, X.Z. Dual-Stage Light Amplified Photodynamic Therapy against Hypoxic Tumor Based on an O2 Self-Sufficient Nanoplatform. Small 2017, 13, 1701621. [Google Scholar] [CrossRef]
- Ji, C.; Lu, Z.; Xu, Y.; Shen, B.; Yu, S.; Shi, D. Self-Production of Oxygen System CaO2/MnO2@PDA-MB for the Photodynamic Therapy Research and Switch-Control Tumor Cell Imaging. J. Biomed. Mater. Res. Part B Appl. Biomater. 2018, 106, 2544–2552. [Google Scholar] [CrossRef] [PubMed]
- Niu, N.; Zhang, Z.; Gao, X.; Chen, Z.; Li, S.; Li, J. Photodynamic Therapy in Hypoxia: Near-Infrared-Sensitive, Self-Supported, Oxygen Generation Nano-Platform Enabled by Upconverting Nanoparticles. Chem. Eng. J. 2018, 352, 818–827. [Google Scholar] [CrossRef]
- Yang, D.; Yang, G.; Sun, Q.; Gai, S.; He, F.; Dai, Y.; Zhong, C.; Yang, P. Carbon-Dot-Decorated TiO2 Nanotubes toward Photodynamic Therapy Based on Water-Splitting Mechanism. Adv. Healthc. Mater. 2018, 7, 1800042. [Google Scholar] [CrossRef] [PubMed]
- Wei, F.; Kuang, S.; Rees, T.W.; Liao, X.; Liu, J.; Luo, D.; Wang, J.; Zhang, X.; Ji, L.; Chao, H. Ruthenium(II) Complexes Coordinated to Graphitic Carbon Nitride: Oxygen Self-Sufficient Photosensitizers Which Produce Multiple ROS for Photodynamic Therapy in Hypoxia. Biomaterials 2021, 276, 121064. [Google Scholar] [CrossRef] [PubMed]
- Chen, W.; Sun, Z.; Jiang, C.; Sun, W.; Yu, B.; Wang, W.; Lu, L. An All-in-One Organic Semiconductor for Targeted Photoxidation Catalysis in Hypoxic Tumor. Angew. Chem. Int. Ed. 2021, 60, 16641–16648. [Google Scholar] [CrossRef]
- Cheng, Y.; Zheng, R.; Wu, X.; Xu, K.; Song, P.; Wang, Y.; Yan, J.; Chen, R.; Li, X.; Zhang, H. Thylakoid Membranes with Unique Photosystems Used to Simultaneously Produce Self-Supplying Oxygen and Singlet Oxygen for Hypoxic Tumor Therapy. Adv. Healthc. Mater. 2021, 10, 2001666. [Google Scholar] [CrossRef]
- López-Lázaro, M. Dual Role of Hydrogen Peroxide in Cancer: Possible Relevance to Cancer Chemoprevention and Therapy. Cancer Lett. 2007, 252, 1–8. [Google Scholar] [CrossRef]
- Yang, N.; Xiao, W.; Song, X.; Wang, W.; Dong, X. Recent Advances in Tumor Microenvironment Hydrogen Peroxide-Responsive Materials for Cancer Photodynamic Therapy. Nano-Micro Lett. 2020, 12, 15. [Google Scholar] [CrossRef] [Green Version]
- Hu, D.; Chen, Z.; Sheng, Z.; Gao, D.; Yan, F.; Ma, T.; Zheng, H.; Hong, M. A Catalase-Loaded Hierarchical Zeolite as an Implantable Nanocapsule for Ultrasound-Guided Oxygen Self-Sufficient Photodynamic Therapy against Pancreatic Cancer. Nanoscale 2018, 10, 17283–17292. [Google Scholar] [CrossRef]
- Zhang, H.; Pei, Y.; Zhang, X.; Zhu, L.; Hou, L.; Chang, J.; Zhang, Z. Engineering of an Intelligent Cascade Nanoreactor for Sequential Improvement of Microenvironment and Enhanced Tumor Phototherapy. Appl. Mater. Today 2020, 18, 100494. [Google Scholar] [CrossRef]
- Zhu, W.; Dong, Z.; Fu, T.; Liu, J.; Chen, Q.; Li, Y.; Zhu, R.; Xu, L.; Liu, Z. Modulation of Hypoxia in Solid Tumor Microenvironment with MnO2 Nanoparticles to Enhance Photodynamic Therapy. Adv. Funct. Mater. 2016, 26, 5490–5498. [Google Scholar] [CrossRef]
- Song, Y.; Shi, Q.; Zhu, C.; Luo, Y.; Lu, Q.; Li, H.; Ye, R.; Du, D.; Lin, Y. Mitochondrial-Targeted Multifunctional Mesoporous Au@Pt Nanoparticles for Dual-Mode Photodynamic and Photothermal Therapy of Cancers. Nanoscale 2017, 9, 15813–15824. [Google Scholar] [CrossRef] [PubMed]
- Song, X.; Xu, J.; Liang, C.; Chao, Y.; Jin, Q.; Wang, C.; Chen, M.; Liu, Z. Self-Supplied Tumor Oxygenation through Separated Liposomal Delivery of H2O2 and Catalase for Enhanced Radio-Immunotherapy of Cancer. Nano Lett. 2018, 18, 6360–6368. [Google Scholar] [CrossRef]
- Kuang, Y.; Balakrishnan, K.; Gandhi, V.; Peng, X. Hydrogen Peroxide Inducible DNA Cross-Linking Agents: Targeted Anticancer Prodrugs. J. Am. Chem. Soc. 2011, 133, 19278–19281. [Google Scholar] [CrossRef] [PubMed] [Green Version]
- Wang, H.; Zhao, Y.; Li, T.; Chen, Z.; Wang, Y.; Qin, C. Properties of Calcium Peroxide for Release of Hydrogen Peroxide and Oxygen: A Kinetics Study. Chem. Eng. J. 2016, 303, 450–457. [Google Scholar] [CrossRef]
- Zheng, D.W.; Li, B.; Li, C.X.; Fan, J.X.; Lei, Q.; Li, C.; Xu, Z.; Zhang, X.Z. Carbon-Dot-Decorated Carbon Nitride Nanoparticles for Enhanced Photodynamic Therapy against Hypoxic Tumor via Water Splitting. ACS Nano 2016, 10, 8715–8722. [Google Scholar] [CrossRef] [PubMed]
- Li, R.Q.; Zhang, C.; Xie, B.R.; Yu, W.Y.; Qiu, W.X.; Cheng, H.; Zhang, X.Z. A Two-Photon Excited O2-Evolving Nanocomposite for Efficient Photodynamic Therapy against Hypoxic Tumor. Biomaterials 2019, 194, 84–93. [Google Scholar] [CrossRef]
- Liu, X.; Zhu, G.; Wang, X.; Yuan, X.; Lin, T.; Huang, F. Progress in Black Titania: A New Material for Advanced Photocatalysis. Adv. Energy Mater. 2016, 6, 1600452. [Google Scholar] [CrossRef]
- Chen, X.; Liu, L.; Yu, P.Y.; Mao, S.S. Increasing Solar Absorption for Photocatalysis with Black Hydrogenated Titanium Dioxide Nanocrystals. Science 2011, 331, 746–750. [Google Scholar] [CrossRef]
- Ge, M.; Li, Q.; Cao, C.; Huang, J.; Li, S.; Zhang, S.; Chen, Z.; Zhang, K.; Al-Deyab, S.S.; Lai, Y. One-Dimensional TiO2 Nanotube Photocatalysts for Solar Water Splitting. Adv. Sci. 2017, 4, 1600152. [Google Scholar] [CrossRef]
- Moreno-Sánchez, R.; Marín-Hernández, A.; Saavedra, E.; Pardo, J.P.; Ralph, S.J.; Rodríguez-Enríquez, S. Who Controls the ATP Supply in Cancer Cells? Biochemistry Lessons to Understand Cancer Energy Metabolism. Int. J. Biochem. Cell Biol. 2014, 50, 10–23. [Google Scholar] [CrossRef] [PubMed]
- Radi, R.; Cassina, A.; Hodara, R.; Quijano, C.; Castro, L. Serial Review: Nitric Oxide in Mitochondria. Free Radic. Biol. Med. 2002, 33, 1451–1464. [Google Scholar] [CrossRef]
- Beltrán, B.; Quintero, M.; García-Zaragozá, E.; O’Connor, E.; Esplugues, J.V.; Moncada, S. Inhibition of Mitochondrial Respiration by Endogenous Nitric Oxide: A Critical Step in Fas Signaling. Proc. Natl. Acad. Sci. USA 2002, 99, 8892–8897. [Google Scholar] [CrossRef] [PubMed] [Green Version]
- Yu, W.; Liu, T.; Zhang, M.; Wang, Z.; Ye, J.; Li, C.X.; Liu, W.; Li, R.; Feng, J.; Zhang, X.Z. O2 Economizer for Inhibiting Cell Respiration to Combat the Hypoxia Obstacle in Tumor Treatments. ACS Nano 2019, 13, 1784–1794. [Google Scholar] [CrossRef] [PubMed]
- Ashton, T.M.; Gillies McKenna, W.; Kunz-Schughart, L.A.; Higgins, G.S. Oxidative Phosphorylation as an Emerging Target in Cancer Therapy. Clin. Cancer Res. 2018, 24, 2482–2490. [Google Scholar] [CrossRef] [Green Version]
- Xia, D.; Xu, P.; Luo, X.; Zhu, J.; Gu, H.; Huo, D.; Hu, Y. Overcoming Hypoxia by Multistage Nanoparticle Delivery System to Inhibit Mitochondrial Respiration for Photodynamic Therapy. Adv. Funct. Mater. 2019, 29, 1807294. [Google Scholar] [CrossRef]
- Marrache, S.; Dhar, S. The Energy Blocker inside the Power House: Mitochondria Targeted Delivery of 3-Bromopyruvate. Chem. Sci. 2015, 6, 1832–1845. [Google Scholar] [CrossRef] [Green Version]
- Wen, J.; Luo, Y.; Gao, H.; Zhang, L.; Wang, X.; Huang, J.; Shang, T.; Zhou, D.; Wang, D.; Wang, Z.; et al. Mitochondria-Targeted Nanoplatforms for Enhanced Photodynamic Therapy against Hypoxia Tumor. J. Nanobiotechnol. 2021, 19, 440. [Google Scholar] [CrossRef]
- Wu, T.; Dai, Y. Tumor Microenvironment and Therapeutic Response. Cancer Lett. 2017, 387, 61–68. [Google Scholar] [CrossRef]
- Quail, D.F.; Joyce, J.A. Microenvironmental Regulation of Tumor Progression and Metastasis. Nat. Med. 2013, 19, 1423–1437. [Google Scholar] [CrossRef]
- Du, J.; Shi, T.; Long, S.; Chen, P.; Sun, W.; Fan, J.; Peng, X. Enhanced Photodynamic Therapy for Overcoming Tumor Hypoxia: From Microenvironment Regulation to Photosensitizer Innovation. Coord. Chem. Rev. 2021, 427, 213604. [Google Scholar] [CrossRef]
- Jain, R.K. Normalizing Tumor Microenvironment to Treat Cancer: Bench to Bedside to Biomarkers. J. Clin. Oncol. 2013, 31, 2205–2218. [Google Scholar] [CrossRef] [PubMed] [Green Version]
- Kim, W.; Kim, M.S.; Kim, H.J.; Lee, E.; Jeong, J.H.; Park, I.; Jeong, Y.K.; Jang, W.I. Role of HIF-1α in Response of Tumors to a Combination of Hyperthermia and Radiation in Vivo. Int. J. Hyperth. 2018, 34, 276–283. [Google Scholar] [CrossRef] [PubMed] [Green Version]
- Song, C.W.; Park, H.J.; Lee, C.K.; Griffin, R. Implications of Increased Tumor Blood Flow and Oxygenation Caused by Mild Temperature Hyperthermia in Tumor Treatment. Int. J. Hyperth. 2005, 21, 761–767. [Google Scholar] [CrossRef]
- Maas, A.L.; Carter, S.L.; Wiley, E.P.; Miller, J.; Yuan, M.; Yu, G.; Durham, A.C.; Busch, T.M. Tumor Vascular Microenvironment Determines Responsiveness to Photodynamic Therapy. Cancer Res. 2012, 72, 2079–2088. [Google Scholar] [CrossRef] [Green Version]
- Brizel, D.M.; Scully, S.P.; Harrelson, J.M.; Layfield, L.J.; Dodge, R.K.; Charles, H.C.; Samulski, T.V.; Prosnitz, L.R.; Dewhirst, M.W. Radiation Therapy and Hyperthermia Improve the Oxygenation of Human Soft Tissue Sarcomas. Cancer Res. 1996, 56, 5347–5350. [Google Scholar] [PubMed]
- Iwata, K.; Shakil, A.; Hur, W.J.; Makepeace, C.M.; Griffin, R.J.; Song, C.W. Tumour pO2 Can Be Increased Markedly by Mild Hyperthermia. Br. J. Cancer 1996, 74, 217–221. [Google Scholar]
- Gormley, A.J.; Larson, N.; Sadekar, S.; Robinson, R.; Ray, A.; Ghandehari, H. Guided Delivery of Polymer Therapeutics Using Plasmonic Photothermal Therapy. Nano Today 2012, 7, 158–167. [Google Scholar] [CrossRef] [Green Version]
- Feng, L.; Tao, D.; Dong, Z.; Chen, Q.; Chao, Y.; Liu, Z.; Chen, M. Near-Infrared Light Activation of Quenched Liposomal Ce6 for Synergistic Cancer Phototherapy with Effective Skin Protection. Biomaterials 2017, 127, 13–24. [Google Scholar] [CrossRef]
- Chen, Q.; Chen, J.; Liang, C.; Feng, L.; Dong, Z.; Song, X.; Song, G.; Liu, Z. Drug-Induced Co-Assembly of Albumin/Catalase as Smart Nano-Theranostics for Deep Intra-Tumoral Penetration, Hypoxia Relieve, and Synergistic Combination Therapy. J. Control. Release 2017, 263, 79–89. [Google Scholar] [CrossRef]
- Cham, K.K.Y.; Baker, J.H.E.; Takhar, K.S.; Flexman, J.A.; Wong, M.Q.; Owen, D.A.; Yung, A.; Kozlowski, P.; Reinsberg, S.A.; Chu, E.M.; et al. Metronomic Gemcitabine Suppresses Tumour Growth, Improves Perfusion, and Reduces Hypoxia in Human Pancreatic Ductal Adenocarcinoma. Br. J. Cancer 2010, 103, 52–60. [Google Scholar] [CrossRef] [PubMed]
- Sawada, J.; Komatsu, M. Normalization of Tumor Vasculature by R-Ras. Cell Cycle 2012, 11, 4285–4286. [Google Scholar] [CrossRef] [PubMed] [Green Version]
- Shen, Y.; Li, S.; Wang, X.; Wang, M.; Tian, Q.; Yang, J.; Wang, J.; Wang, B.; Liu, P.; Yang, J. Tumor Vasculature Remolding by Thalidomide Increases Delivery and Efficacy of Cisplatin. J. Exp. Clin. Cancer Res. 2019, 38, 427. [Google Scholar] [CrossRef] [PubMed] [Green Version]
- Martin, J.D.; Panagi, M.; Wang, C.; Khan, T.T.; Martin, M.R.; Voutouri, C.; Toh, K.; Papageorgis, P.; Mpekris, F.; Polydorou, C.; et al. Dexamethasone Increases Cisplatin-Loaded Nanocarrier Delivery and Efficacy in Metastatic Breast Cancer by Normalizing the Tumor Microenvironment. ACS Nano 2019, 13, 6396–6408. [Google Scholar] [CrossRef]
- Zhu, D.; Duo, Y.; Suo, M.; Zhao, Y.; Xia, L.; Zheng, Z.; Li, Y.; Tang, B.Z. Tumor-Exocytosed Exosome/Aggregation-Induced Emission Luminogen Hybrid Nanovesicles Facilitate Efficient Tumor Penetration and Photodynamic Therapy. Angew. Chem. Int. Ed. 2020, 59, 13836–13843. [Google Scholar] [CrossRef]
- Semenza, G.L. Hypoxia-Inducible Factors in Physiology and Medicine. Cell 2012, 148, 399–408. [Google Scholar] [CrossRef] [Green Version]
- Broekgaarden, M.; Weijer, R.; van Gulik, T.M.; Hamblin, M.R.; Heger, M. Tumor Cell Survival Pathways Activated by Photodynamic Therapy: A Molecular Basis for Pharmacological Inhibition Strategies. Cancer Metastasis Rev. 2015, 34, 643–690. [Google Scholar] [CrossRef] [Green Version]
- Hao, Y.; Zheng, C.; Wang, L.; Zhang, J.; Niu, X.; Song, Q.; Feng, Q.; Zhao, H.; Li, L.; Zhang, H.; et al. Tumor Acidity-Activatable Manganese Phosphate Nanoplatform for Amplification of Photodynamic Cancer Therapy and Magnetic Resonance Imaging. Acta Biomater. 2017, 62, 293–305. [Google Scholar] [CrossRef]
- Meng, L.; Cheng, Y.; Tong, X.; Gan, S.; Ding, Y.; Zhang, Y.; Wang, C.; Xu, L.; Zhu, Y.; Wu, J.; et al. Tumor Oxygenation and Hypoxia Inducible Factor-1 Functional Inhibition via a Reactive Oxygen Species Responsive Nanoplatform for Enhancing Radiation Therapy and Abscopal Effects. ACS Nano 2018, 12, 8308–8322. [Google Scholar] [CrossRef]
- Li, Y.; Sun, P.; Zhao, L.; Yan, X.; Ng, D.K.P.; Lo, P.C. Ferric Ion Driven Assembly of Catalase-like Supramolecular Photosensitizing Nanozymes for Combating Hypoxic Tumors. Angew. Chem. Int. Ed. 2020, 59, 23228–23238. [Google Scholar] [CrossRef]
- Cai, Z.; Xin, F.; Wei, Z.; Wu, M.; Lin, X.; Du, X.; Chen, G.; Zhang, D.; Zhang, Z.; Liu, X.; et al. Photodynamic Therapy Combined with Antihypoxic Signaling and CpG Adjuvant as an In Situ Tumor Vaccine Based on Metal–Organic Framework Nanoparticles to Boost Cancer Immunotherapy. Adv. Healthc. Mater. 2020, 9, 1900996. [Google Scholar] [CrossRef] [PubMed]
- Bahrami, A.; Atkin, S.L.; Majeed, M.; Sahebkar, A. Effects of Curcumin on Hypoxia-Inducible Factor as a New Therapeutic Target. Pharmacol. Res. 2018, 137, 159–169. [Google Scholar] [CrossRef] [PubMed]
- Zhang, Z.; Wang, R.; Huang, X.; Luo, R.; Xue, J.; Gao, J.; Liu, W.; Liu, F.; Feng, F.; Qu, W. Self-Delivered and Self-Monitored Chemo-Photodynamic Nanoparticles with Light-Triggered Synergistic Antitumor Therapies by Downregulation of HIF-1α and Depletion of GSH. ACS Appl. Mater. Interfaces 2020, 12, 5680–5694. [Google Scholar] [CrossRef] [PubMed]
- Düvel, K.; Yecies, J.L.; Menon, S.; Raman, P.; Lipovsky, A.I.; Souza, A.L.; Triantafellow, E.; Ma, Q.; Gorski, R.; Cleaver, S.; et al. Activation of a Metabolic Gene Regulatory Network Downstream of MTOR Complex 1. Mol. Cell 2010, 39, 171–183. [Google Scholar] [CrossRef] [Green Version]
- Liu, P.; Xie, X.; Shi, X.; Peng, Y.; Ding, J.; Zhou, W. Oxygen-Self-Supplying and HIF-1α-Inhibiting Core-Shell Nanosystem for Hypoxia-Resistant Photodynamic Therapy. ACS Appl. Mater. Interfaces 2019, 11, 48261–48270. [Google Scholar] [CrossRef]
- Silva, E.F.F.; Serpa, C.; Da̧browski, J.M.; Monteiro, C.J.P.; Formosinho, S.J.; Stochel, G.; Urbanska, K.; Simões, S.; Pereira, M.M.; Arnaut, L.G. Mechanisms of Singlet-Oxygen and Superoxide-Ion Generation by Porphyrins and Bacteriochlorins and Their Implications in Photodynamic Therapy. Chem. Eur. J. 2010, 16, 9273–9286. [Google Scholar] [CrossRef]
- Tang, W.; Yang, Z.; Wang, S.; Wang, Z.; Song, J.; Yu, G.; Fan, W.; Dai, Y.; Wang, J.; Shan, L.; et al. Organic Semiconducting Photoacoustic Nanodroplets for Laser-Activatable Ultrasound Imaging and Combinational Cancer Therapy. ACS Nano 2018, 12, 2610–2622. [Google Scholar] [CrossRef]
- Zhou, Q.; Mohammed, F.; Wang, Y.; Wang, J.; Lu, N.; Li, J.; Ge, Z. Hypoxia-Responsive Block Copolymer Polyprodrugs for Complementary Photodynamic-Chemotherapy. J. Control. Release 2021, 339, 130–142. [Google Scholar] [CrossRef]








Publisher’s Note: MDPI stays neutral with regard to jurisdictional claims in published maps and institutional affiliations. |
© 2022 by the authors. Licensee MDPI, Basel, Switzerland. This article is an open access article distributed under the terms and conditions of the Creative Commons Attribution (CC BY) license (https://creativecommons.org/licenses/by/4.0/).
Share and Cite
Du, Y.; Han, J.; Jin, F.; Du, Y. Recent Strategies to Address Hypoxic Tumor Environments in Photodynamic Therapy. Pharmaceutics 2022, 14, 1763. https://doi.org/10.3390/pharmaceutics14091763
Du Y, Han J, Jin F, Du Y. Recent Strategies to Address Hypoxic Tumor Environments in Photodynamic Therapy. Pharmaceutics. 2022; 14(9):1763. https://doi.org/10.3390/pharmaceutics14091763
Chicago/Turabian StyleDu, Yuyin, Jianhua Han, Feiyang Jin, and Yongzhong Du. 2022. "Recent Strategies to Address Hypoxic Tumor Environments in Photodynamic Therapy" Pharmaceutics 14, no. 9: 1763. https://doi.org/10.3390/pharmaceutics14091763
APA StyleDu, Y., Han, J., Jin, F., & Du, Y. (2022). Recent Strategies to Address Hypoxic Tumor Environments in Photodynamic Therapy. Pharmaceutics, 14(9), 1763. https://doi.org/10.3390/pharmaceutics14091763
