A Degradable and Osteogenic Mg-Based MAO-MT-PLGA Drug/Ion Delivery System for Treating an Osteoporotic Fracture
Abstract
:1. Introduction
2. Materials and Methods
2.1. Samples Preparation
2.2. Biodegradation Behavior
2.3. Biological Properties In Vitro
2.3.1. Cell Culture
2.3.2. Preparation of Leaching Solution
2.3.3. Biocompatibility
2.4. Osteogenic Performance In Vitro
2.5. Animal Experimental
2.6. Statistical Analysis
3. Results
3.1. Surface Morphology
3.2. Degradation Behavior
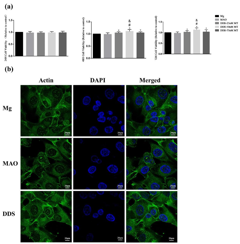
3.3. Biocompatibility
3.4. Osteogenic Performance In Vitro
3.5. Animal Experimental
4. Discussion
4.1. Degradation Process and MT/Mg2+ Release
4.2. Biocompatibility
4.3. Cells and Osteoporotic Bone Response to the Mg-Based MAO-MT-PLGA DDS
5. Limitations
6. Conclusions
Author Contributions
Funding
Institutional Review Board Statement
Informed Consent Statement
Data Availability Statement
Acknowledgments
Conflicts of Interest
References
- Reginster, J.Y.; Burlet, N. Osteoporosis: A still increasing prevalence. Bone 2006, 38, 4–9. [Google Scholar] [CrossRef] [PubMed]
- Liu, Z.H.; Piao, J.H.; Pang, L.P.; Qing, X.; Nan, S.; Pan, Z.A.; Guo, Y.C.; Wang, X.H.; Li, F.F.; Liu, J.P.; et al. The diagnostic criteria for primary osteoporosis and the incidence of osteoporosis in China. J. Bone Miner. Metab. 2002, 20, 181–189. [Google Scholar] [CrossRef] [PubMed]
- Chinese Orthopaedic Association. Diagnosis and treatment of osteoporotic fractures. Orthop. Surg. 2009, 1, 251–257. [Google Scholar] [CrossRef] [PubMed]
- Canalis, E.; Giustina, A.; Bilezikian, J.P. Mechanisms of anabolic therapies for osteoporosis. N. Engl. J. Med. 2007, 357, 905–916. [Google Scholar] [CrossRef] [PubMed] [Green Version]
- Yuksel, N.; Charrois, T.L. Osteoporosis. In Patient Assessment in Clinical Pharmacy: A Comprehensive Guide; Mahmoud, S.H., Ed.; Springer International Publishing: Cham, Geramny, 2019; pp. 235–243. [Google Scholar] [CrossRef]
- Johnell, O.; Kanis, J.A. An estimate of the worldwide prevalence and disability associated with osteoporotic fractures. Osteoporos. Int. 2006, 17, 1726–1733. [Google Scholar] [CrossRef] [PubMed]
- Cosman, F.; de Beur, S.J.; LeBoff, M.S.; Lewiecki, E.M.; Tanner, B.; Randall, S.; Lindsay, R. Clinician’s Guide to Prevention and Treatment of Osteoporosis. Osteoporos. Int. 2014, 25, 2359–2381. [Google Scholar] [CrossRef] [Green Version]
- Yuan, B.; Wang, L.N.; Zhao, R.; Yang, X.; Yang, X.; Zhu, X.D.; Liu, L.M.; Zhang, K.; Song, Y.M.; Zhang, X.D. A biomimetically hierarchical polyetherketoneketone scaffold for osteoporotic bone repair. Sci. Adv. 2020, 6, 16. [Google Scholar] [CrossRef]
- Li, J.L.; Qin, L.; Yang, K.; Ma, Z.J.; Wang, Y.X.; Cheng, L.L.; Zhao, D.W. Materials evolution of bone plates for internal fixation of bone fractures: A review. J. Mater. Sci. Technol. 2020, 36, 190–208. [Google Scholar] [CrossRef]
- Kennedy, Z.E.; Shivappa, D.; Mohan, S. Suitability of Magnesium and Titanium alloys as implant materials. Mater. Today Proc. 2022, 55, 470–473. [Google Scholar] [CrossRef]
- Rothberg, D.L.; Lee, M.A. Internal Fixation of Osteoporotic Fractures. Curr. Osteoporos. Rep. 2015, 13, 16–21. [Google Scholar] [CrossRef]
- Alford, A.I.; Kozloff, K.M.; Hankenson, K.D. Extracellular matrix networks in bone remodeling. Int. J. Biochem. Cell Biol. 2015, 65, 20–31. [Google Scholar] [CrossRef] [PubMed]
- Zhang, B.P.; Wang, Y.; Geng, L. Research on Mg-Zn-Ca Alloy as Degradable Biomaterial. Biomaterilas 2011, 6, 626–640. [Google Scholar]
- Han, P.; Cheng, P.F.; Zhang, S.X.; Zhao, C.L.; Ni, J.H.; Zhang, Y.Z.; Zhong, W.R.; Hou, P.; Zhang, X.N.; Zheng, Y.F.; et al. In vitro and in vivo studies on the degradation of high-purity Mg (99.99 wt.%) screw with femoral intracondylar fractured rabbit model. Biomaterials 2015, 64, 57–69. [Google Scholar] [CrossRef]
- Zhao, W.; Zhang, W.L.; Ma, H.D.; Yang, M.W. NIPA2 regulates osteoblast function by modulating mitophagy in type 2 diabetes osteoporosis. Sci. Rep. 2020, 10, 16. [Google Scholar] [CrossRef] [Green Version]
- Lu, J.X.; Wei, J.; Yan, Y.G.; Li, H.; Jia, J.F.; Wei, S.C.; Guo, H.; Xiao, T.Q.; Liu, C.S. Preparation and preliminary cytocompatibility of magnesium doped apatite cement with degradability for bone regeneration. J. Mater. Sci.-Mater. Med. 2011, 22, 607–615. [Google Scholar] [CrossRef] [PubMed]
- He, L.Y.; Zhang, X.M.; Liu, B.; Tian, Y.; Ma, W.H. Effect of magnesium ion on human osteoblast activity. Braz. J. Med. Biol. Res. 2016, 49, 6. [Google Scholar] [CrossRef] [PubMed]
- Zhang, L.; Yang, C.X.; Li, J.; Zhu, Y.C.; Zhang, X.L. High extracellular magnesium inhibits mineralized matrix deposition and modulates intracellular calcium signaling in human bone marrow-derived mesenchymal stem cells. Biochem. Biophys. Res. Commun. 2014, 450, 1390–1395. [Google Scholar] [CrossRef] [PubMed]
- Leem, Y.H.; Lee, K.S.; Kim, J.H.; Seok, H.K.; Chang, J.S.; Lee, D.H. Magnesium ions facilitate integrin alpha 2-and alpha 3-mediated proliferation and enhance alkaline phosphatase expression and activity in hBMSCs. J. Tissue Eng. Regen. Med. 2016, 10, E527–E536. [Google Scholar] [CrossRef]
- Tsao, Y.T.; Shih, Y.Y.; Liu, Y.A.; Liu, Y.S.; Lee, O.K. Knockdown of SLC41A1 magnesium transporter promotes mineralization and attenuates magnesium inhibition during osteogenesis of mesenchymal stromal cells. Stem Cell Res. Ther. 2017, 8, 39. [Google Scholar] [CrossRef] [Green Version]
- Zhang, Y.F.; Xu, J.K.; Ruan, Y.C.; Yu, M.K.; O’Laughlin, M.; Wise, H.; Chen, D.; Tian, L.; Shi, D.F.; Wang, J.L.; et al. Implant-derived magnesium induces local neuronal production of CGRP to improve bone-fracture healing in rats. Nat. Med. 2016, 22, 1160–1169. [Google Scholar] [CrossRef] [Green Version]
- Kyllonen, L.; D’Este, M.; Alini, M.; Eglin, D. Local drug delivery for enhancing fracture healing in osteoporotic bone. Acta Biomater. 2015, 11, 412–434. [Google Scholar] [CrossRef] [PubMed]
- Che, L.; Wang, Y.; Sha, D.; Li, G.; Wei, Z.; Liu, C.; Yuan, Y.; Song, D. A biomimetic and bioactive scaffold with intelligently pulsatile teriparatide delivery for local and systemic osteoporosis regeneration. Bioact. Mater. 2023, 19, 75–87. [Google Scholar] [CrossRef] [PubMed]
- Maria, S.; Witt-Enderby, P.A. Melatonin effects on bone: Potential use for the prevention and treatment for osteopenia, osteoporosis, and periodontal disease and for use in bone-grafting procedures. J. Pineal Res. 2014, 56, 115–125. [Google Scholar] [CrossRef] [PubMed]
- Zhang, L.M.; Su, P.Q.; Xu, C.X.; Chen, C.H.; Liang, A.J.; Du, K.L.; Peng, Y.; Huang, D.S. Melatonin inhibits adipogenesis and enhances osteogenesis of human mesenchymal stem cells by suppressing PPAR gamma expression and enhancing Runx2 expression. J. Pineal Res. 2010, 49, 364–372. [Google Scholar] [CrossRef]
- Toffol, E.; Kalleinen, N.; Haukka, J.; Vakkuri, O.; Partonen, T.; Polo-Kantola, P. Melatonin in perimenopausal and postmenopausal women: Associations with mood, sleep, climacteric symptoms, and quality of life. Menopause-J. N. Am. Menopause Soc. 2014, 21, 493–500. [Google Scholar] [CrossRef] [Green Version]
- Clafshenkel, W.P.; Rutkowski, J.L.; Palchesko, R.N.; Romeo, J.D.; McGowan, K.A.; Gawalt, E.S.; Witt-Enderby, P.A. A novel calcium aluminate-melatonin scaffold enhances bone regeneration within a calvarial defect. J. Pineal Res. 2012, 53, 206–218. [Google Scholar] [CrossRef]
- Altindal, D.C.; Gumusderelioglu, M. Melatonin releasing PLGA micro/nanoparticles and their effect on osteosarcoma cells. J. Microencapsul. 2016, 33, 53–63. [Google Scholar] [CrossRef]
- Chen, J.M.; Li-Ka, Y.E.; Gao, S.; Mao, S.R.; Dian-Zhou, B.I. Comparison of the differences between melatonin gelatin microspheres and solution in nasal delivery system. J. Pharm. Pract. 2001, 5, 280–281. [Google Scholar]
- Omar, S.A.; Ballarre, J.; Schreiner, W.H.; Cere, S.M. Micro Raman and XPS surface analysis to understand the electrochemical behaviour of AZ31 and AZ91 magnesium alloys as temporary implant materials. Mater. Today Commun. 2022, 31, 11. [Google Scholar] [CrossRef]
- Fekry, A.M.; Ghoneim, A.A.; Ameer, M.A. Electrochemical impedance spectroscopy of chitosan coated magnesium alloys in a synthetic sweat medium. Surf. Coat. Technol. 2014, 238, 126–132. [Google Scholar] [CrossRef]
- El-Kamel, R.S.; Ghoneim, A.A.; Fekry, A.M. Electrochemical, biodegradation and cytotoxicity of graphene oxide nanoparticles/polythreonine as a novel nano-coating on AZ91E Mg alloy staple in gastrectomy surgery. Mater. Sci. Eng. C-Mater. Biol. Appl. 2019, 103, 9. [Google Scholar] [CrossRef] [PubMed]
- Gurkan, L.; Ekeland, A.; Gautvik, K.M.; Langeland, N.; Ronningen, H.; Solheim, L.F. Bone Changes after Castration in Rats—A Model for Osteoporosis. Acta Orthop. Scand. 1986, 57, 67–70. [Google Scholar] [CrossRef] [PubMed]
- Wang, H.; Yu, J.; Song, Y. Research Progress of Filiform Corrosion on Magnesium Alloy. Surf. Technol. 2016, 45, 36–42. [Google Scholar] [CrossRef]
- Nguyen, H.; Qian, J.J.; Bhatnagar, R.S.; Li, S. Enhanced cell attachment and osteoblastic activity by P-15 peptide-coated matrix in hydrogels. Biochem. Biophys. Res. Commun. 2003, 311, 179–186. [Google Scholar] [CrossRef]
- Farley, J.R.; Stilt-Coffing, B. Apoptosis may determine the release of skeletal alkaline phosphatase activity from human osteoblast-line cells. Calcif. Tissue Int. 2001, 68, 43–52. [Google Scholar] [CrossRef]
- Wysokinski, D.; Pawlowska, E.; Blasiak, J. RUNX2: A Master Bone Growth Regulator That May Be Involved in the DNA Damage Response. DNA Cell Biol. 2015, 34, 305–315. [Google Scholar] [CrossRef]
- Bae, Y.J.; Kim, M.H. Calcium and Magnesium Supplementation Improves Serum OPG/RANKL in Calcium-Deficient Ovariectomized Rats. Calcif. Tissue Int. 2010, 87, 365–372. [Google Scholar] [CrossRef]
- Anderson, J.M.; Shive, M.S. Biodegradation and biocompatibility of PLA and PLGA microsphere. Adv. Drug Deliv. Rev. 2012, 64, 72–82. [Google Scholar] [CrossRef]
- Chen, J.X.; Tan, L.L.; Etim, I.P.; Yang, K. Comparative study of the effect of Nd and Y content on the mechanical and biodegradable properties of Mg-Zn-Zr-xNd/Y (x = 0.5, 1, 2) alloys. Mater. Technol. 2018, 33, 659–671. [Google Scholar] [CrossRef]
- Li, H.L.; Pan, H.B.; Ning, C.Y.; Tan, G.X.; Liao, J.W.; Ni, G.X. Magnesium with micro-arc oxidation coating and polymeric membrane: An in vitro study on microenvironment. J. Mater. Sci.-Mater. Med. 2015, 26, 8. [Google Scholar] [CrossRef]
- Lu, P.; Cao, L.; Liu, Y.; Xu, X.H.; Wu, X.F. Evaluation of magnesium ions release, biocorrosion, and hemocompatibility of MAO/PLLA-modified magnesium alloy WE42. J. Biomed. Mater. Res. Part B 2011, 96, 101–109. [Google Scholar] [CrossRef] [PubMed]
- Xu, H.T.; Hu, T.; Wang, M.L.; Zheng, Y.X.; Qin, H.; Cao, H.L.; An, Z.Q. Degradability and biocompatibility of magnesium-MAO: The consistency and contradiction between in-vitro and in-vivo outcomes. Arab. J. Chem. 2020, 13, 2795–2805. [Google Scholar] [CrossRef]
- Roth, J.A.; Kim, B.G.; Lin, W.L.; Cho, M.I. Melatonin promotes osteoblast differentiation and bone formation. J. Biol. Chem. 1999, 274, 22041–22047. [Google Scholar] [CrossRef] [PubMed] [Green Version]
- Calciolari, E.; Donos, N.; Mardas, N. Osteoporotic Animal Models of Bone Healing: Advantages and Pitfalls. J. Investig. Surg. 2017, 30, 342–350. [Google Scholar] [CrossRef]
- Astudillo, P.; Rios, S.; Pastenes, L.; Pino, A.M.; Rodriguez, J.P. Increased adipogenesis of osteoporotic human-mesenchymal stem cells (MSCs) is characterized by impaired leptin action. J. Cell. Biochem. 2008, 103, 1054–1065. [Google Scholar] [CrossRef]
- Sethi, S.; Radio, N.M.; Kotlarczyk, M.P.; Chen, C.T.; Wei, Y.H.; Jockers, R.; Witt-Enderby, P.A. Determination of the minimal melatonin exposure required to induce osteoblast differentiation from human mesenchymal stem cells and these effects on downstream signaling pathways. J. Pineal Res. 2010, 49, 222–238. [Google Scholar] [CrossRef]
- Alonso-Vale, M.I.C.; Peres, S.B.; Vernochet, C.; Farmer, S.R.; Lima, F.B. Adipocyte differentiation is inhibited by melatonin through the regulation of C/EBP beta transcriptional activity. J. Pineal Res. 2009, 47, 221–227. [Google Scholar] [CrossRef]
- Sanchez-Hidalgo, M.; Lu, Z.; Tan, D.A.; Maldonado, M.D.; Reiter, R.J.; Gregerman, R.I. Melatonin inhibits fatty acid-induced triglyceride accumulation in ROS17/2.8 cells: Implications for osteoblast differentiation and osteoporosis. Am. J. Physiol.-Regul. Integr. Comp. Physiol. 2007, 292, R2208–R2215. [Google Scholar] [CrossRef] [Green Version]
- Beckerandre, M.; Wiesenberg, I.; Schaerenwiemers, N.; Andre, E.; Missbach, M.; Saurat, J.H.; Carlberg, C. Pineal-Gland Hormone Melatonin Binds and Activates an Orphan of the Nuclear Receptor Superfamily. J. Biol. Chem. 1994, 269, 28531–28534. [Google Scholar] [CrossRef]
- Ohoka, N.; Kato, S.; Takahashi, Y.; Hayashi, H.; Sato, R. The Orphan Nuclear Receptor ROR alpha Restrains Adipocyte Differentiation through a Reduction of C/EBP beta Activity and Perilipin Gene Expression. Mol. Endocrinol. 2009, 23, 759–771. [Google Scholar] [CrossRef] [Green Version]
- Yuan, G.; Zhang, X.; Niu, J.; Tao, H.; Chen, D.; He, Y.; Jiang, Y.; Ding, W. Research progress of new type of degradable biomedical magnesium alloys JDBM. Chin. J. Nonferr. Met. 2011, 21, 2476–2488. [Google Scholar]
- Palma, P.; Matos, S.; Ramos, J.; Guerra, F.; Figueiredo, H.; Kauser, J. New formulations for space provision and bone regeneration. In Proceedings of the 1st International Conference on Biodental Engineering, Oporto, Portugal, 26–27 June 2009; CRC Press-Taylor & Francis Group: London, UK, 2010; pp. 71–76. [Google Scholar]
- Borden, M.; Westerlund, L.E.; Lovric, V.; Walsh, W. Controlling the bone regeneration properties of bioactive glass: Effect of particle shape and size. J. Biomed. Mater. Res. Part B 2022, 110, 910–922. [Google Scholar] [CrossRef] [PubMed]












| Gene | Prime Sequence 5′–3′ |
|---|---|
| ALP | F: AACATCAGGGACATTGACGTG |
| R: GTATCTCGGTTTGAAGCTCTTCC | |
| Collagen I | F: AGAGCTTCGGCAGCAGGA |
| R: CTTATAGCAGTTCTGCCTGC | |
| OCN | F: CACTCCTCGCCCTATTGGC |
| R: CCCTCCTGCTTGGACACAAAG | |
| OPG | F: GCGCTCGTGTTTCTGGACA |
| R: AGTATAGACACTCGTCACTGGTG | |
| Runx-2 | F: CCTTCCAGACCAGCAGCAG |
| R: TCCGTCAGCGTCAACACCA | |
| β-Actin | F: GACAGGATGCAGAAGGAGATTACT |
| R: TGATCCACATCTGCTGGAAGGT |
| Samples | Ecorr (V vs. SCE) | Icorr (nA/cm2) | CR (mm/Year) |
|---|---|---|---|
| Mg | −1.438 ± 0.036 | 1504.333 ± 504.155 | 8.317 ± 4.484 |
| MAO | −1.482 ± 0.021 | 50.527 ± 11.323 | 0.289 ± 0.066 |
| DDS | −1.521 ± 0.028 | 62.983 ± 4.406 | 0.283 ± 0.019 |
| Samples | Rs (Ω cm2) | R1 (Ω cm2) | R2 (Ω cm2) |
|---|---|---|---|
| Mg | 30.92 | 546.3 | 21,714 |
| MAO | 69.32 | 878,860 | 31.09 |
| DDS | 89.7 | 828,510 | 500,060 |
Publisher’s Note: MDPI stays neutral with regard to jurisdictional claims in published maps and institutional affiliations. |
© 2022 by the authors. Licensee MDPI, Basel, Switzerland. This article is an open access article distributed under the terms and conditions of the Creative Commons Attribution (CC BY) license (https://creativecommons.org/licenses/by/4.0/).
Share and Cite
Liu, C.; Zhang, W.; Gao, M.; Yang, K.; Tan, L.; Zhao, W. A Degradable and Osteogenic Mg-Based MAO-MT-PLGA Drug/Ion Delivery System for Treating an Osteoporotic Fracture. Pharmaceutics 2022, 14, 1481. https://doi.org/10.3390/pharmaceutics14071481
Liu C, Zhang W, Gao M, Yang K, Tan L, Zhao W. A Degradable and Osteogenic Mg-Based MAO-MT-PLGA Drug/Ion Delivery System for Treating an Osteoporotic Fracture. Pharmaceutics. 2022; 14(7):1481. https://doi.org/10.3390/pharmaceutics14071481
Chicago/Turabian StyleLiu, Changxin, Wen Zhang, Ming Gao, Ke Yang, Lili Tan, and Wei Zhao. 2022. "A Degradable and Osteogenic Mg-Based MAO-MT-PLGA Drug/Ion Delivery System for Treating an Osteoporotic Fracture" Pharmaceutics 14, no. 7: 1481. https://doi.org/10.3390/pharmaceutics14071481
APA StyleLiu, C., Zhang, W., Gao, M., Yang, K., Tan, L., & Zhao, W. (2022). A Degradable and Osteogenic Mg-Based MAO-MT-PLGA Drug/Ion Delivery System for Treating an Osteoporotic Fracture. Pharmaceutics, 14(7), 1481. https://doi.org/10.3390/pharmaceutics14071481
