Impact of Fixed Oil on Ostwald Ripening of Anti-Oral Cancer Nanoemulsions Loaded with Amomum kravanh Essential Oil
Abstract
:1. Introduction
2. Method
2.1. Materials
2.2. Nanoemulsion Preparation
2.3. Droplet Size and Size Distribution
2.4. Oil Droplet Morphology
2.5. Stability
2.6. 1H–1H (NOESY) NMR Spectroscopy
2.7. Transepithelial Electrical Resistance (TEER) Measurements
2.8. Anticancer Activity
2.9. Cell Metastasis
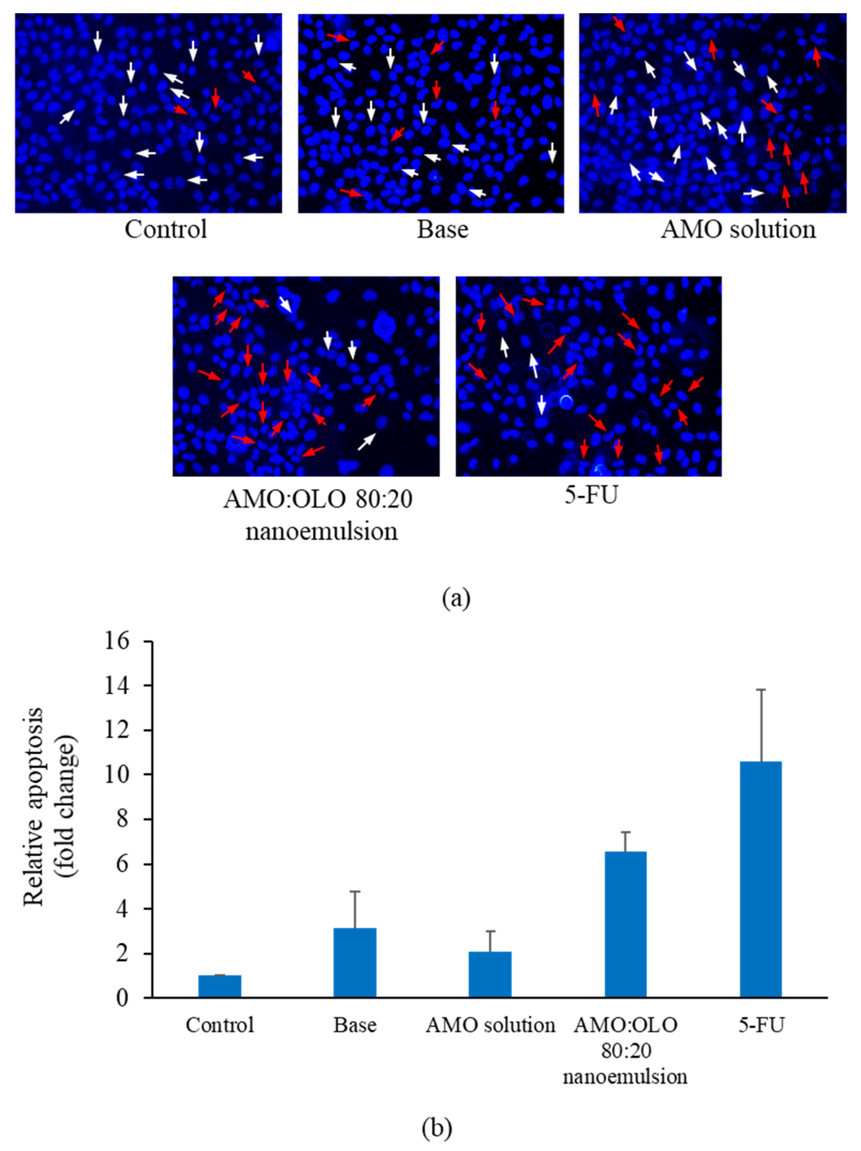
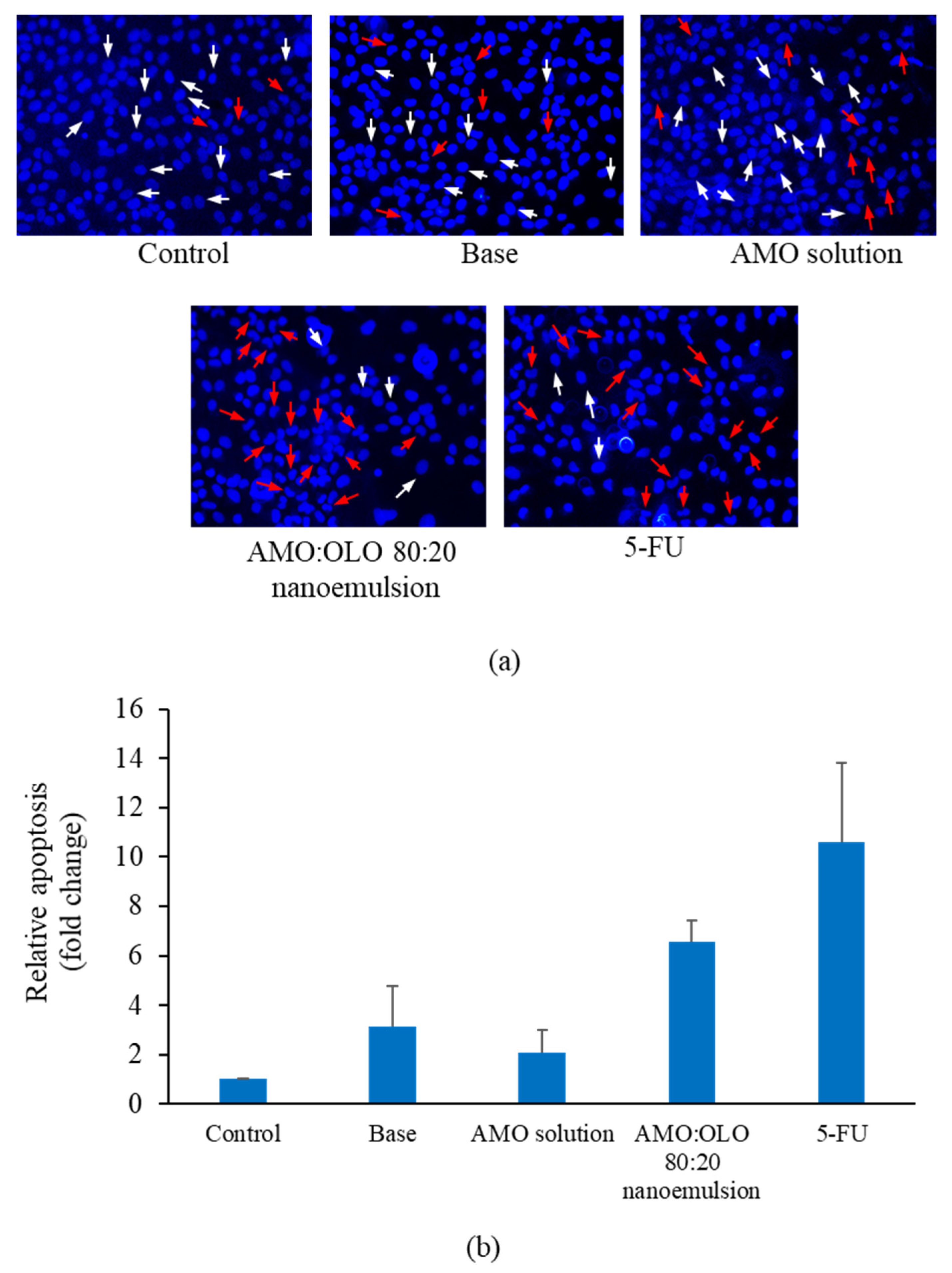
2.10. Apoptosis Determination
2.11. Statistical Analysis
3. Results and Discussion
3.1. Droplet Size and Size Distribution

3.2. Oil Droplet Morphology
3.3. Stability
3.4. 1H–1H (NOESY) NMR Spectroscopy
3.5. Ex Vivo Permeability
3.6. Anticancer Activity
| Formulations | Cytotoxicity (%) | |
|---|---|---|
| KON | MRC-5 | |
| AMO:VCO | 67.23 ± 6.06 a | 51.91 ± 8.60 |
| AMO:PMO | 83.44 ± 2.26 a | 45.02 ± 7.30 |
| AMO:OLO | 99.68 ± 0.56 a | 41.18 ± 12.52 |
| AMO solution | 49.27 ± 5.06 | - |
| Base | 53.20 ± 6.78 | - |
3.7. Cell Invasion Analysis

3.8. Apoptosis Determination
4. Conclusions
Supplementary Materials
Author Contributions
Funding
Institutional Review Board Statement
Informed Consent Statement
Acknowledgments
Conflicts of Interest
References
- Zhang, J.S.; Cao, X.X.; Zhang, H. Chemical constituents from the fruits of Amomum kravanh. Biochem. Syst. Ecol. 2020, 92, 104127. [Google Scholar] [CrossRef]
- Zhang, L.; Liang, X.; Ou, Z.; Ye, M.; Shi, Y.; Chen, Y.; Zhao, J.; Zheng, D.; Xiang, H. Screening of chemical composition, anti-arthritis, antitumor and antioxidant capacities of essential oils from four Zingiberaceae herbs. Ind. Crops Prod. 2020, 149, 112342. [Google Scholar] [CrossRef]
- Chaothanaphat, N.; Weerapol, Y.; Manmuan, S.; Limmatvapirat, S.; Tubtimsri, S. Anticancer activity of nanoemulsions loading biomaterial Amomum kravanh oil against oral cancer cells. Key Eng. Mater. 2022, 914, 31–36. [Google Scholar] [CrossRef]
- Mahadev, M.; Nandini, H.S.; Ramu, R.; Gowda, D.V.; Almarhoon, Z.M.; Al-Ghorbani, M.; Mabkhot, Y.N. Fabrication and evaluation of quercetin nanoemulsion: A delivery system with improved bioavailability and therapeutic efficacy in diabetes mellitus. Pharmaceuticals 2022, 15, 70. [Google Scholar] [CrossRef] [PubMed]
- Khanum, R.; Thevanayagam, H. Lipid peroxidation: Its effects on the formulation and use of pharmaceutical emulsions. Asian J. Pharm. Sci. 2017, 12, 401–411. [Google Scholar] [CrossRef] [PubMed]
- Tagne, J.B.; Kakumanu, S.; Nicolosi, R.J. Nanoemulsion preparations of the anticancer drug dacarbazine significantly increase its efficacy in a xenograft mouse melanoma model. Mol. Pharm. 2008, 5, 1055–1063. [Google Scholar] [CrossRef] [PubMed]
- Tubtimsri, S.; Limmatvapirat, C.; Limsirichaikul, S.; Akkaramongkolporn, P.; Inoue, Y.; Limmatvapirat, S. Fabrication and characterization of spearmint oil loaded nanoemulsions as cytotoxic agents against oral cancer cell. Asian J. Pharm. Sci. 2018, 13, 425–437. [Google Scholar] [CrossRef] [PubMed]
- Sampaio, C.I.; Bourbon, A.I.; Gonçalves, C.; Pastrana, L.M.; Dias, A.M.; Cerqueira, M.A. Low energy nanoemulsions as carriers of thyme and lemon balm essential oils. LWT 2022, 154, 112748. [Google Scholar] [CrossRef]
- Ren, G.; Sun, Z.; Wang, Z.; Zheng, X.; Xu, Z.; Sun, D. Nanoemulsion formation by the phase inversion temperature method using polyoxypropylene surfactants. J. Colloid Interface Sci. 2019, 540, 177–184. [Google Scholar] [CrossRef]
- Su, D.; Zhong, Q. Lemon oil nanoemulsions fabricated with sodium caseinate and Tween 20 using phase inversion temperature method. J. Food Eng. 2016, 171, 214–221. [Google Scholar] [CrossRef]
- Chang, Y.; McClements, D.J. Optimization of orange oil nanoemulsion formation by isothermal low-energy methods: Influence of the oil phase, surfactant, and temperature. J. Agric. Food Chem. 2014, 62, 2306–2312. [Google Scholar] [CrossRef]
- Liang, R.; Xu, S.; Shoemaker, C.F.; Li, Y.; Zhong, F.; Huang, Q. Physical and antimicrobial properties of peppermint oil nanoemulsions. J. Agric. Food Chem. 2012, 60, 7548–7555. [Google Scholar] [CrossRef]
- Chuesiang, P.; Siripatrawan, U.; Sanguandeekul, R.; McLandsborough, L.; McClements, D.J. Optimization of cinnamon oil nanoemulsions using phase inversion temperature method: Impact of oil phase composition and surfactant concentration. J. Colloid Interface Sci. 2018, 514, 208–216. [Google Scholar] [CrossRef]
- Wooster, T.J.; Golding, M.; Sanguansri, P. Impact of oil type on nanoemulsion formation and Ostwald ripening stability. Langmuir 2008, 24, 12758–12765. [Google Scholar] [CrossRef]
- Trujillo-Cayado, L.A.; Santos, J.; Calero, N.; Alfaro-Rodríguez, M.-C.; Muñoz, J. Strategies for reducing Ostwald ripening phenomenon in nanoemulsions based on thyme essential oil. J. Sci. Food Agric. 2020, 100, 1671–1677. [Google Scholar] [CrossRef]
- Zeeb, B.; Gibis, M.; Fischer, L.; Weiss, J. Influence of interfacial properties on Ostwald ripening in crosslinked multilayered oil-in-water emulsions. J. Colloid Interface Sci. 2012, 387, 65–73. [Google Scholar] [CrossRef]
- Tubtimsri, S.; Limmatvapirat, C.; Limsirichaikul, S.; Akkaramongkolporn, P.; Piriyaprasarth, S.; Patomchaiviwat, V.; Limmatvapirat, S. Incorporation of fixed oils into spearmint oil-loaded nanoemulsions and their influence on characteristic and cytotoxic properties against human oral cancer cells. J. Drug Deliv. Sci. Technol. 2021, 63, 102443. [Google Scholar] [CrossRef]
- Park, S.H.; Hong, C.R.; Choi, S.J. Prevention of Ostwald ripening in orange oil emulsions: Impact of surfactant type and Ostwald ripening inhibitor type. LWT 2020, 134, 110180. [Google Scholar] [CrossRef]
- Mohammadifar, M.; Aarabi, M.H.; Aghighi, F.; Kazemi, M.; Vakili, Z.; Memarzadeh, M.R.; Talaei, S.A. Anti-osteoarthritis potential of peppermint and rosemary essential oils in a nanoemulsion form: Behavioral, biochemical, and histopathological evidence. BMC Complement. Med. Ther. 2021, 21, 57. [Google Scholar] [CrossRef]
- Lu, W.C.; Chiang, B.H.; Huang, D.W.; Li, P.H. Skin permeation of d-limonene-based nanoemulsions as a transdermal carrier prepared by ultrasonic emulsification. Ultrason. Sonochem. 2014, 21, 826–832. [Google Scholar] [CrossRef]
- Soottitantawat, A.; Bigeard, F.; Yoshii, H.; Furuta, T.; Ohkawara, M.; Linko, P. Influence of emulsion and powder size on the stability of encapsulated d-limonene by spray drying. Innov. Food Sci. Emerg. Technol. 2005, 6, 107–114. [Google Scholar] [CrossRef]
- Weerapol, Y.; Limmatvapirat, S.; Nunthanid, J.; Sriamornsak, P. Self-nanoemulsifying drug delivery system of nifedipine: Impact of hydrophilic–lipophilic balance and molecular structure of mixed surfactants. AAPS PharmSciTech 2014, 15, 456–464. [Google Scholar] [CrossRef] [PubMed] [Green Version]
- Giraldo-Zuniga, A.D.; dos Reis Coimbra, J.S.; Arquete, D.A.; Minim, L.A.; Mendes da Silva, L.H.; Maffia, M.C. Interfacial tension and viscosity for poly(ethylene glycol) + maltodextrin aqueous two-phase systems. J. Chem. Eng. Data 2006, 51, 1144–1147. [Google Scholar] [CrossRef]
- de Oliveira, C.C.; Coimbra, J.S.D.R.; Zuniga, A.D.G.; Martins, J.P.; Siqueira, A.M.D.O. Interfacial Tension of Aqueous Two-Phase Systems Containing Poly(ethylene glycol) and Potassium Phosphate. J. Chem. Eng. Data 2012, 57, 1648–1652. [Google Scholar] [CrossRef]
- Weers, J.G. Molecular diffusion in emulsions and emulsions mixtures. In Modern Aspects of Emulsions Science; Binks, P.B., Ed.; The Royal Society of Chemistry: Cambrige, UK, 1998; pp. 292–327. [Google Scholar]
- Morteza-Semnani, K.; Saeedi, M.; Akbari, J.; Eghbali, M.; Babaei, A.; Hashemi, S.M.H.; Nokhodchi, A. Development of a novel nanoemulgel formulation containing cumin essential oil as skin permeation enhancer. Drug Deliv. Transl. Res. 2021. [Google Scholar] [CrossRef] [PubMed]
- Thirapit, S. Development and mechanistic study of a microemulsion containing vitamin E TPGS for the enhancement of oral absorption of celecoxib. Int. J. Nanomed. 2019, 14, 3087–3102. [Google Scholar]
- Arouri, A.; Lauritsen, K.E.; Nielsen, H.L.; Mouritsen, O.G. Effect of fatty acids on the permeability barrier of model and biological membranes. Chem. Phys. Lipids 2016, 200, 139–146. [Google Scholar] [CrossRef]
- Muranushi, N.; Takagi, N.; Muranishi, S.; Sezaki, H. Effect of fatty acids and monoglycerides on permeability of lipid bilayer. Chem. Phys. Lipids 1981, 28, 269–279. [Google Scholar] [CrossRef]
- Glyceryl Trioleate. Available online: https://www.sigmaaldrich.com/content/dam/sigma-aldrich/docs/Sigma/Product_Information_Sheet/1/t7140pis.pdf (accessed on 24 January 2022).
- Stewart, D.I.; Chong, P.S.; Stapley, A.G.F. Investigation of the crystallization and melting of the tripalmitin/triolein system via hot stage microscopy, differential scanning calorimetry, and pulsed NMR. Cryst. Growth Des. 2017, 17, 3005–3016. [Google Scholar] [CrossRef] [Green Version]
- Trilaurin. Available online: https://www.chemicalbook.com/ChemicalProductProperty_EN_CB0418166.htm (accessed on 24 March 2022).
- Li, Q.; Zhang, L.L.; Xu, J.G. Antioxidant, DNA damage protective, antibacterial activities and nitrite scavenging ability of essential oil of Amomum kravanh from China. Nat. Prod. Res. 2021, 35, 5415–5419. [Google Scholar] [CrossRef]
- Asif, M.; Yehya, A.H.S.; Al-Mansoub, M.A.; Revadigar, V.; Ezzat, M.O.; Khadeer Ahamed, M.B.; Oon, C.E.; Murugaiyah, V.; Abdul Majid, A.S.; Abdul Majid, A.M.S. Anticancer attributes of Illicium verum essential oils against colon cancer. S. Afr. J. Bot. 2016, 103, 156–161. [Google Scholar] [CrossRef]
- Pfeffer, C.M.; Singh, A.T.K. Apoptosis: A target for anticancer therapy. Int. J. Mol. Sci. 2018, 19, 448. [Google Scholar] [CrossRef] [Green Version]
- Barrera, G. Oxidative stress and lipid peroxidation products in cancer progression and therapy. ISRN Oncol. 2012, 137289. [Google Scholar] [CrossRef] [Green Version]
- Vousden, K.H. Activation of the p53 tumor suppressor protein. Biochim. Biophys. Acta Rev. Cancer 2002, 1602, 47–59. [Google Scholar] [CrossRef]






| Formulations | Fixed Oil Type (% w/w) | AMO (% w/w) | Kolliphor EL (% w/w) | PEG 4000 (% w/w) | Water (% w/w) | ||
|---|---|---|---|---|---|---|---|
| VCO | PMO | OLO | |||||
| AMO:VCO | |||||||
| 100:0 | - | - | - | 10.0 | 10.0 | - | 80.0 |
| 90:10 | 1.0 | - | - | 9.0 | 10.0 | - | 80.0 |
| 80:20 | 2.0 | - | - | 8.0 | 10.0 | - | 80.0 |
| 70:30 | 3.0 | - | - | 7.0 | 10.0 | - | 80.0 |
| 50:50 | 5.0 | - | - | 5.0 | 10.0 | - | 80.0 |
| 30:70 | 7.0 | - | - | 3.0 | 10.0 | - | 80.0 |
| 0:100 | 10.0 | - | - | - | 10.0 | - | 80.0 |
| AMO:PMO | |||||||
| 90:10 | - | 1.0 | - | 9.0 | 10.0 | - | 80.0 |
| 80:20 | - | 2.0 | - | 8.0 | 10.0 | - | 80.0 |
| 70:30 | - | 3.0 | - | 7.0 | 10.0 | - | 80.0 |
| 50:50 | - | 5.0 | - | 5.0 | 10.0 | - | 80.0 |
| 30:70 | - | 7.0 | - | 3.0 | 10.0 | - | 80.0 |
| 0:100 | - | 10.0 | - | - | 10.0 | - | 80.0 |
| AMO:OLO | |||||||
| 90:10 | - | - | 1.0 | 9.0 | 10.0 | - | 80.0 |
| 80:20 | - | - | 2.0 | 8.0 | 10.0 | - | 80.0 |
| 70:30 | - | - | 3.0 | 7.0 | 10.0 | - | 80.0 |
| 50:50 | - | - | 5.0 | 5.0 | 10.0 | - | 80.0 |
| 30:70 | - | - | 7.0 | 3.0 | 10.0 | - | 80.0 |
| 0:100 | - | - | 10.0 | - | 10.0 | - | 80.0 |
| 100:0 with 5% PEG 4000 | - | - | - | 10.0 | 10.0 | 5.0 | 75.0 |
| 90:10 with 5% PEG 4000 | - | - | 1.0 | 9.0 | 10.0 | 5.0 | 75.0 |
| 80:20 with 5% PEG 4000 | - | - | 2.0 | 8.0 | 10.0 | 5.0 | 75.0 |
| Samples | Before | After |
|---|---|---|
| AMO:OLO 80:20 nanoemulsion | 269.84 ± 56.56 | 103.96 ± 12.12 a |
| AMO solution | 263.00 ± 17.55 | 236.60 ± 55.09 |
| PBS | 333.35 ± 69.29 | 290.71 ± 67.07 |
Publisher’s Note: MDPI stays neutral with regard to jurisdictional claims in published maps and institutional affiliations. |
© 2022 by the authors. Licensee MDPI, Basel, Switzerland. This article is an open access article distributed under the terms and conditions of the Creative Commons Attribution (CC BY) license (https://creativecommons.org/licenses/by/4.0/).
Share and Cite
Weerapol, Y.; Manmuan, S.; Chaothanaphat, N.; Okonogi, S.; Limmatvapirat, C.; Limmatvapirat, S.; Tubtimsri, S. Impact of Fixed Oil on Ostwald Ripening of Anti-Oral Cancer Nanoemulsions Loaded with Amomum kravanh Essential Oil. Pharmaceutics 2022, 14, 938. https://doi.org/10.3390/pharmaceutics14050938
Weerapol Y, Manmuan S, Chaothanaphat N, Okonogi S, Limmatvapirat C, Limmatvapirat S, Tubtimsri S. Impact of Fixed Oil on Ostwald Ripening of Anti-Oral Cancer Nanoemulsions Loaded with Amomum kravanh Essential Oil. Pharmaceutics. 2022; 14(5):938. https://doi.org/10.3390/pharmaceutics14050938
Chicago/Turabian StyleWeerapol, Yotsanan, Suwisit Manmuan, Nattaya Chaothanaphat, Siriporn Okonogi, Chutima Limmatvapirat, Sontaya Limmatvapirat, and Sukannika Tubtimsri. 2022. "Impact of Fixed Oil on Ostwald Ripening of Anti-Oral Cancer Nanoemulsions Loaded with Amomum kravanh Essential Oil" Pharmaceutics 14, no. 5: 938. https://doi.org/10.3390/pharmaceutics14050938
APA StyleWeerapol, Y., Manmuan, S., Chaothanaphat, N., Okonogi, S., Limmatvapirat, C., Limmatvapirat, S., & Tubtimsri, S. (2022). Impact of Fixed Oil on Ostwald Ripening of Anti-Oral Cancer Nanoemulsions Loaded with Amomum kravanh Essential Oil. Pharmaceutics, 14(5), 938. https://doi.org/10.3390/pharmaceutics14050938

