Topography-Mediated Enhancement of Nonviral Gene Delivery in Stem Cells
Abstract
:1. Introduction
2. Materials and Methods
2.1. PDMS Substrate Preparation
2.2. Imprinting
2.3. Topography Characterization by Atomic Force Microscopy
2.4. Cell Culture
2.5. Transfection
2.6. Cellular Uptake Capacity of Cationic Complexes
2.7. Immunostaining
2.8. Statistics
3. Results
3.1. Preparation and Characterization of Wave-like PDMS Substrates Formation
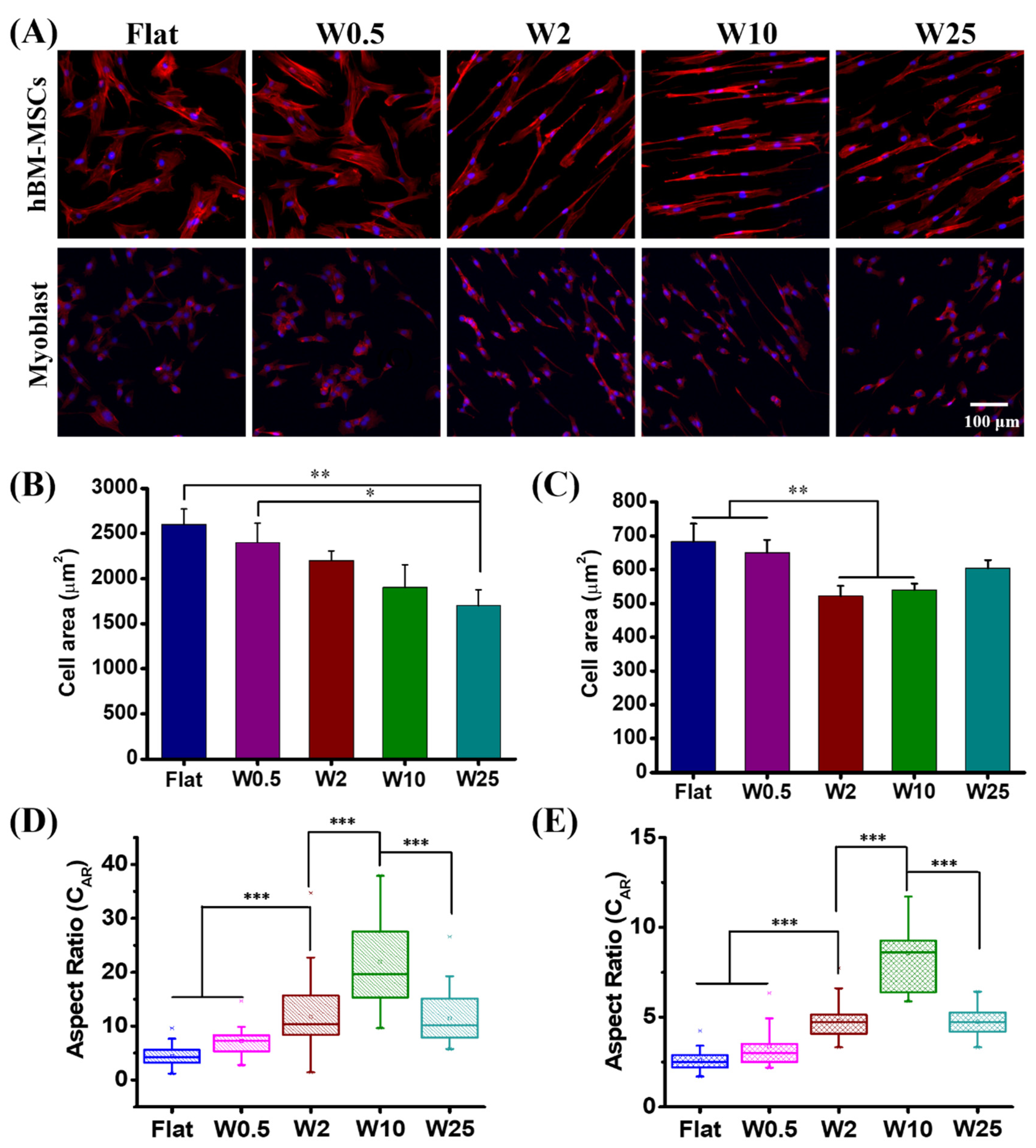
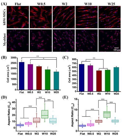
3.2. Cell Morphology and Cytoskeletal Organization on Aligned PDMS Substrates
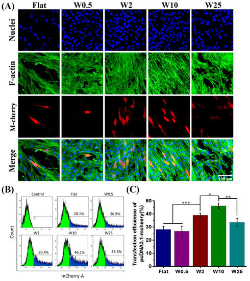
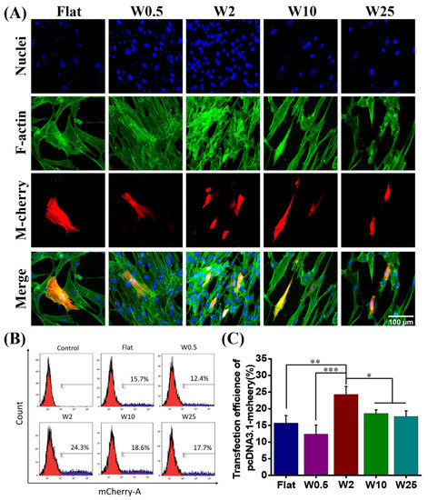
3.3. Transfection Efficiency of hBM-MSCs on Wave-like PDMS Substrates
3.4. Transfection Efficiency of Myoblast Cells on Wave-like PDMS Substrates
3.5. Influence of Topography on Uptake of Cationic Complexes
3.6. Influence of Topographical Structures on Cell Proliferation
4. Discussion
5. Conclusions
Author Contributions
Funding
Data Availability Statement
Acknowledgments
Conflicts of Interest
References
- Xiang, Y.; Oo, N.N.L.; Lee, J.P.; Li, Z.; Loh, X.J. Recent Development of Synthetic Nonviral Systems for Sustained Gene Delivery. Drug Discov. Today 2017, 22, 1318–1335. [Google Scholar] [CrossRef] [PubMed]
 - Wang, P.Y.; Lian, Y.S.; Chang, R.; Liao, W.H.; Chen, W.S.; Tsai, W.B. Modulation of PEI-Mediated Gene Transfection through Controlling Cytoskeleton Organization and Nuclear Morphology via Nanogrooved Topographies. ACS Biomater. Sci. Eng. 2017, 3, 3283–3291. [Google Scholar] [CrossRef] [PubMed]
 - Stephen, Z.R.; Dayringer, C.J.; Lim, J.J.; Revia, R.A.; Halbert, M.V.; Jeon, M.; Bakthavatsalam, A.; Ellenbogen, R.G.; Zhang, M. Approach to Rapid Synthesis and Functionalization of Iron Oxide Nanoparticles for High Gene Transfection. ACS Appl. Mater. Interfaces 2016, 8, 6320–6328. [Google Scholar] [CrossRef] [PubMed]
 - Nguyen, L.H.; Gao, M.; Lin, J.; Wu, W.; Wang, J.; Chew, S.Y. Three-Dimensional Aligned Nanofibers-Hydrogel Scaffold for Controlled Non-Viral Drug/gene Delivery to Direct Axon Regeneration in Spinal Cord Injury Treatment. Sci. Rep. 2017, 7, 42212. [Google Scholar] [CrossRef] [PubMed] [Green Version]
 - Yang, G.; Kampstra, K.L.; Abidian, M.R. High-Performance Conducting Polymer Nanofiber Biosensors for Detection of Biomolecules. Adv. Mater. 2014, 26, 4954–4960. [Google Scholar] [CrossRef] [Green Version]
 - Song, W.; Gregory, D.A.; Al-janabi, H.; Muthana, M.; Cai, Z.; Zhao, X. Magnetic-Silk/polyethyleneimine Core-Shell Nanoparticles for Targeted Gene Delivery into Human Breast Cancer Cells. Int. J. Pharm. 2019, 555, 322–336. [Google Scholar] [CrossRef]
 - Shalek, A.K.; Gaublomme, J.T.; Wang, L.; Yosef, N.; Chevrier, N.; Andersen, M.S.; Robinson, J.T.; Pochet, N.; Neuberg, D.; Gertner, R.S.; et al. Nanowire-Mediated Delivery Enables Functional Interrogation of Primary Immune Cells: Application to the Analysis of Chronic Lymphocytic Leukemia. Nano Lett. 2012, 12, 6498–6504. [Google Scholar] [CrossRef]
 - Kotnik, T.; Rems, L.; Tarek, M.; Miklavcic, D. Membrane Electroporation and Electropermeabilization: Mechanisms and Models. Annu. Rev. Biophys. 2019, 48, 63–91. [Google Scholar] [CrossRef]
 - O’Brien, J.A.; Lummis, S.C.R. Biolistic Transfection of Neuronal Cultures Using a Hand-Held Gene Gun. Nat. Protoc. 2006, 1, 977–981. [Google Scholar] [CrossRef]
 - Hynynen, K. Ultrasound for Drug and Gene Delivery to the Brain. Adv. Drug Deliv. Rev. 2008, 60, 1209–1217. [Google Scholar] [CrossRef] [Green Version]
 - Zhao, X.; Meng, Z.; Wang, Y.; Chen, W.; Sun, C.; Cui, B.; Cui, J.; Yu, M.; Zeng, Z.; Guo, S.; et al. Pollen Magnetofection for Genetic Modification with Magnetic Nanoparticles as Gene Carriers. Nat. Plants 2017, 3, 956–964. [Google Scholar] [CrossRef] [PubMed]
 - Golshadi, M.; Wright, L.K.; Dickerson, I.M.; Schrlau, M.G. High-Efficiency Gene Transfection of Cells through Carbon Nanotube Arrays. Small 2016, 12, 3014–3020. [Google Scholar] [CrossRef] [PubMed]
 - Han, J.; Na, K. Transfection of the TRAIL Gene into Human Mesenchymal Stem Cells Using Biocompatible Polyethyleneimine Carbon Dots for Cancer Gene Therapy. J. Ind. Eng. Chem. 2019, 80, 722–728. [Google Scholar] [CrossRef]
 - Chan, K.Y.; Jang, M.J.; Yoo, B.B.; Greenbaum, A.; Ravi, N.; Wu, W.L.; Sánchez-Guardado, L.; Lois, C.; Mazmanian, S.K.; Deverman, B.E.; et al. Engineered AAVs for Efficient Noninvasive Gene Delivery to the Central and Peripheral Nervous Systems. Nat. Neurosci. 2017, 20, 1172–1179. [Google Scholar] [CrossRef] [PubMed]
 - Qian, Y.; Liang, X.; Yang, J.; Zhao, C.; Nie, W.; Liu, L.; Yi, T.; Jiang, Y.; Geng, J.; Zhao, X.; et al. Hyaluronan Reduces Cationic Liposome-Induced Toxicity and Enhances the Antitumor Effect of Targeted Gene Delivery in Mice. ACS Appl. Mater. Interfaces 2018, 10, 32006–32016. [Google Scholar] [CrossRef] [PubMed]
 - Chen, J.; Luo, J.; Zhao, Y.; Pu, L.; Lu, X.; Gao, R.; Wang, G.; Gu, Z. Increase in Transgene Expression by Pluronic L64-Mediated Endosomal/lysosomal Escape through Its Membrane-Disturbing Action. ACS Appl. Mater. Interfaces 2015, 7, 7282–7293. [Google Scholar] [CrossRef]
 - Albuquerque, L.J.C.; De Castro, C.E.; Riske, K.A.; Da Silva, M.C.C.; Muraro, P.I.R.; Schmidt, V.; Giacomelli, C.; Giacomelli, F.C. Gene Transfection Mediated by Catiomers Requires Free Highly Charged Polymer Chains to Overcome Intracellular Barriers. Biomacromolecules 2017, 18, 1918–1927. [Google Scholar] [CrossRef]
 - Song, H.; Yu, M.; Lu, Y.; Gu, Z.; Yang, Y.; Zhang, M.; Fu, J.; Yu, C. Plasmid DNA Delivery: Nanotopography Matters. J. Am. Chem. Soc. 2017, 139, 18247–18254. [Google Scholar] [CrossRef]
 - Senapati, S.; Sarkar, T.; Das, P.; Maiti, P. Layered Double Hydroxide Nanoparticles for Efficient Gene Delivery for Cancer Treatment. Bioconjug. Chem. 2019, 30, 2544–2554. [Google Scholar] [CrossRef]
 - Schulze, J.; Kuhn, S.; Hendrikx, S.; Schulz-Siegmund, M.; Polte, T.; Aigner, A. Spray-Dried Nanoparticle-in-Microparticle Delivery Systems (NiMDS) for Gene Delivery, Comprising Polyethylenimine (PEI)-Based Nanoparticles in a Poly(Vinyl Alcohol) Matrix. Small 2018, 14, 1701810. [Google Scholar] [CrossRef]
 - Fang, H.; Guo, Z.; Lin, L.; Chen, J.; Sun, P.; Wu, J.; Xu, C.; Tian, H.; Chen, X. Molecular Strings Significantly Improved the Gene Transfection Efficiency of Polycations. J. Am. Chem. Soc. 2018, 140, 11992–12000. [Google Scholar] [CrossRef] [PubMed]
 - Chang, R.; Yan, Q.; Kingshott, P.; Tsai, W.B.; Wang, P.Y. Harnessing the Perinuclear Actin Cap (pnAC) to Influence Nanocarrier Trafficking and Gene Transfection Efficiency in Skeletal Myoblasts Using Nanopillars. Acta Biomater. 2020, 111, 221–231. [Google Scholar] [CrossRef]
 - Zheng, X.T.; Ananthanarayanan, A.; Luo, K.Q.; Chen, P. Glowing Graphene Quantum Dots and Carbon Dots: Properties, Syntheses, and Biological Applications. Small 2015, 11, 1620–1636. [Google Scholar] [CrossRef] [PubMed]
 - Sun, X.; Li, M.; Yang, Y.; Jia, H.; Liu, W. Carrier-Free Nanodrug-Based Virus-Surface-Mimicking Nanosystems for Efficient Drug/gene Co-Delivery. Biomater. Sci. 2018, 6, 3300–3308. [Google Scholar] [CrossRef] [PubMed]
 - Bengali, Z.; Pannier, A.K.; Segura, T.; Anderson, B.C.; Jang, J.H.; Mustoe, T.A.; Shea, L.D. Gene Delivery through Cell Culture Substrate Adsorbed DNA Complexes. Biotechnol. Bioeng. 2005, 90, 290–302. [Google Scholar] [CrossRef] [Green Version]
 - Pannier, A.K.; Wieland, J.A.; Shea, L.D. Surface Polyethylene Glycol Enhances Substrate-Mediated Gene Delivery by Nonspecifically Immobilized Complexes. Acta Biomater. 2008, 4, 26–39. [Google Scholar] [CrossRef] [Green Version]
 - Elnathan, R.; Kwiat, M.; Patolsky, F.; Voelcker, N.H. Engineering Vertically Aligned Semiconductor Nanowire Arrays for Applications in the Life Sciences. Nano Today 2014, 9, 172–196. [Google Scholar] [CrossRef]
 - Xie, X.; Xu, A.M.; Angle, M.R.; Tayebi, N.; Verma, P.; Melosh, N.A. Mechanical Model of Vertical Nanowire Cell Penetration. Nano Lett. 2013, 13, 6002–6008. [Google Scholar] [CrossRef]
 - Chen, Y.; Aslanoglou, S.; Gervinskas, G.; Abdelmaksoud, H.; Voelcker, N.H.; Elnathan, R. Cellular Deformations Induced by Conical Silicon Nanowire Arrays Facilitate Gene Delivery. Small 2019, 15, 1904819. [Google Scholar] [CrossRef] [Green Version]
 - Elnathan, R.; Delalat, B.; Brodoceanu, D.; Alhmoud, H.; Harding, F.J.; Buehler, K.; Nelson, A.; Isa, L.; Kraus, T.; Voelcker, N.H. Maximizing Transfection Efficiency of Vertically Aligned Silicon Nanowire Arrays. Adv. Funct. Mater. 2015, 25, 7215–7225. [Google Scholar] [CrossRef]
 - Shalek, A.K.; Robinson, J.T.; Karp, E.S.; Lee, J.S.; Ahn, D.R.; Yoon, M.H.; Sutton, A.; Jorgolli, M.; Gertner, R.S.; Gujral, T.S.; et al. Vertical Silicon Nanowires as a Universal Platform for Delivering Biomolecules into Living Cells. Proc. Natl. Acad. Sci. USA 2010, 107, 1870–1875. [Google Scholar] [CrossRef] [PubMed] [Green Version]
 - Teo, B.K.K.; Goh, S.H.; Kustandi, T.S.; Loh, W.W.; Low, H.Y.; Yim, E.K.F. The Effect of Micro and Nanotopography on Endocytosis in Drug and Gene Delivery Systems. Biomaterials 2011, 32, 9866–9875. [Google Scholar] [CrossRef] [PubMed]
 - Harding, F.J.; Surdo, S.; Delalat, B.; Cozzi, C.; Elnathan, R.; Gronthos, S.; Voelcker, N.H.; Barillaro, G. Ordered Silicon Pillar Arrays Prepared by Electrochemical Micromachining: Substrates for High-Efficiency Cell Transfection. ACS Appl. Mater. Interfaces 2016, 8, 29197–29202. [Google Scholar] [CrossRef] [PubMed]
 - Dalby, M.J.; García, A.J.; Salmeron-Sanchez, M. Receptor Control in Mesenchymal Stem Cell Engineering. Nat. Rev. Mater. 2018, 3, 17091. [Google Scholar] [CrossRef]
 - Almonacid Suarez, A.M.; Zhou, Q.; Van Rijn, P.; Harmsen, M.C. Directional Topography Gradients Drive Optimum Alignment and Differentiation of Human Satellite Cells. J. Tissue Eng. Regen Med. 2019, 13, 2234–2245. [Google Scholar] [CrossRef] [Green Version]
 - Yang, L.; Ge, L.; Zhou, Q.; Mokabber, T.; Pei, Y.; Bron, R.; van Rijn, P. Biomimetic Multiscale Hierarchical Topography Enhances Osteogenic Differentiation of Human Mesenchymal Stem Cells. Adv. Mater. Interfaces 2020, 7, 2000385. [Google Scholar] [CrossRef]
 - Yang, L.; Ge, L.; van Rijn, P. Synergistic Effect of Cell-Derived Extracellular Matrices and Topography on Osteogenesis of Mesenchymal Stem Cells. ACS Appl. Mater. Interfaces 2020, 12, 25591–25603. [Google Scholar] [CrossRef]
 - Yang, L.; Ge, L.; Zhou, Q.; Jurczak, K.M.; van Rijn, P. Decoupling the Amplitude and Wavelength of Anisotropic Topography and the Influence on Osteogenic Differentiation of Mesenchymal Stem Cells Using a High-Throughput Screening Approach. ACS Appl. Bio Mater. 2020, 3, 3690–3697. [Google Scholar] [CrossRef]
 - Ge, L.; Yang, L.; Bron, R.; Burgess, J.K.; Van Rijn, P. Topography-Mediated Fibroblast Cell Migration Is Influenced by Direction, Wavelength, and Amplitude. ACS Appl. Bio Mater. 2020, 3, 2104–2116. [Google Scholar] [CrossRef]
 - Hao, Z.; Song, Z.; Huang, J.; Huang, K.; Panetta, A.; Gu, Z.; Wu, J. The Scaffold Microenvironment for Stem Cell Based Bone Tissue Engineering. Biomater. Sci. 2017, 5, 1382–1392. [Google Scholar] [CrossRef]
 - Song, W.; Yang, C.; Svend Le, D.Q.; Zhang, Y.; Kjems, J. Calcium-MicroRNA Complex-Functionalized Nanotubular Implant Surface for Highly Efficient Transfection and Enhanced Osteogenesis of Mesenchymal Stem Cells. ACS Appl. Mater. Interfaces 2018, 10, 7756–7764. [Google Scholar] [CrossRef] [PubMed]
 - Khalil, I.A.; Kogure, K.; Akita, H.; Harashima, H. Uptake pathways and subsequent intracellular trafficking in nonviral gene delivery. Pharmacol. Rev. 2006, 58, 32–45. [Google Scholar]
 - Yang, L.; Gao, Q.; Ge, L.; Zhou, Q.; Warszawik, E.M.; Bron, R.; Lai, K.W.C.; van Rijn, P. Topography Induced Stiffness Alteration of Stem Cells Influences Osteogenic Differentiation. Biomater. Sci. 2020, 8, 2638–2652. [Google Scholar] [CrossRef] [PubMed]
 - Almonacid Suarez, A.M.; Brinker, M.G.; Brouwer, L.A.; van der Ham, I.; Harmsen, M.C.; van Rijn, P. Topography-Mediated Myotube and Endothelial Alignment, Differentiation, and Extracellular Matrix Organization for Skeletal Muscle Engineering. Polymers 2020, 12, 1948. [Google Scholar] [CrossRef]
 - Yang, L.; Jurczak, K.M.; Ge, L.; van Rijn, P. High-Throughput Screening and Hierarchical Topography-Mediated Neural Differentiation of Mesenchymal Stem Cells. Adv. Healthc. Mater. 2020, 9, 2000117. [Google Scholar] [CrossRef]
 - Yang, Y.; Wang, X.; Hu, X.; Kawazoe, N.; Yang, Y.; Chen, G. Influence of Cell Morphology on Mesenchymal Stem Cell Transfection. ACS Appl. Mater. Interfaces 2019, 11, 1932–1941. [Google Scholar] [CrossRef]
 - Tsai, H.E.; Liu, L.F.; Dusting, G.J.; Weng, W.T.; Chen, S.C.; Kung, M.L.; Tee, R.; Liu, G.S.; Tai, M.H. Pro-Opiomelanocortin Gene Delivery Suppresses the Growth of Established Lewis Lung Carcinoma through a Melanocortin-1 Receptor-Independent Pathway. J. Gene Med. 2012, 14, 44–53. [Google Scholar] [CrossRef]
 - Jackson, M.F.; Hoversten, K.E.; Powers, J.M.; Trobridge, G.D.; Rodgers, B.D. Genetic Manipulation of Myoblasts and a Novel Primary Myosatellite Cell Culture System: Comparing and Optimizing Approaches. FEBS J. 2013, 280, 827–839. [Google Scholar] [CrossRef] [Green Version]
 - Kirchenbuechler, I.; Kirchenbuechler, D.; Elbaum, M. Correlation between Cationic Lipid-Based Transfection and Cell Division. Exp. Cell Res. 2016, 345, 1–5. [Google Scholar] [CrossRef]
 - Niu, Y.; Yu, M.; Hartono, S.B.; Yang, J.; Xu, H.; Zhang, H.; Zhang, J.; Zou, J.; Dexter, A.; Gu, W.; et al. Nanoparticles Mimicking Viral Surface Topography for Enhanced Cellular Delivery. Adv. Mater. 2013, 25, 6233–6237. [Google Scholar] [CrossRef]
 - Degors, I.M.S.; Wang, C.; Rehman, Z.U.; Zuhorn, I.S. Carriers Break Barriers in Drug Delivery: Endocytosis and Endosomal Escape of Gene Delivery Vectors. Acc. Chem. Res. 2019, 52, 1750–1760. [Google Scholar] [CrossRef] [PubMed] [Green Version]
 - Rehman, Z.U.; Hoekstra, D.; Zuhorn, I.S. Mechanism of Polyplex- and Lipoplex-Mediated Delivery of Nucleic Acids: Real-Time Visualization of Transient Membrane Destabilization without Endosomal Lysis. ACS Nano 2013, 7, 3767–3777. [Google Scholar] [CrossRef] [PubMed]
 - Cai, X.; Jin, R.; Wang, J.; Yue, D.; Jiang, Q.; Wu, Y.; Gu, Z. Bioreducible Fluorinated Peptide Dendrimers Capable of Circumventing Various Physiological Barriers for Highly Efficient and Safe Gene Delivery. ACS Appl. Mater. Interfaces 2016, 8, 5821–5832. [Google Scholar] [CrossRef] [PubMed]
 - Manzanares, D.; Ceña, V. Endocytosis: The Nanoparticle and Submicron Nanocompounds Gateway into the Cell. Pharmaceutics 2020, 12, 371. [Google Scholar] [CrossRef] [Green Version]
 - Zuhorn, I.S.; Bakowsky, U.; Polushkin, E.; Visser, W.H.; Stuart, M.C.A.; Engberts, J.B.F.N.; Hoekstra, D. Nonbilayer Phase of Lipoplex-Membrane Mixture Determines Endosomal Escape of Genetic Cargo and Transfection Efficiency. Mol. Ther. 2005, 11, 801–810. [Google Scholar] [CrossRef] [PubMed] [Green Version]
 - Koynova, R.; Wang, L.; MacDonald, R.C. An Intracellular Lamellar-Nonlamellar Phase Transition Rationalizes the Superior Performance of Some Cationic Lipid Transfection Agents. Proc. Natl. Acad. Sci. USA 2006, 103, 14373–14378. [Google Scholar] [CrossRef] [PubMed] [Green Version]
 - Zuhorn, I.S.; Kalicharan, R.; Hoekstra, D. Lipoplex-Mediated Transfection of Mammalian Cells Occurs through the Cholesterol-Dependent Clathrin-Mediated Pathway of Endocytosis. J. Biol. Chem. 2002, 277, 18021–18028. [Google Scholar] [CrossRef] [Green Version]
 - Han, L.; Yin, Q.; Yang, L.; van Rijn, P.; Yang, Y.; Liu, Y.; Li, M.; Yan, M.; Zhou, Q.; Yu, T.; et al. Biointerface topography regulates phenotypic switching and cell apoptosis in vascular smooth muscle cells. Biochem. Biophys. Res. Commun. 2020, 526, 841–847. [Google Scholar] [CrossRef]
 - Suarez, A.M.A.; van der Ham, I.; Brinker, M.G.L.; van Rijn, P.; Harmsen, M.C. Topography-driven alterations in endothelial cell phenotype and contact guidance. Heliyon 2020, 6, e04329. [Google Scholar] [CrossRef]
 - Nobes, C.D.; Hall, A. Rho, Rac, and Cdc42 GTPases Regulate the Assembly of Multimolecular Focal Complexes Associated with Actin Stress Fibers, Lamellipodia, and Filopodia. Cell 1995, 81, 53–62. [Google Scholar] [CrossRef] [Green Version]
 






| Substrate | Ratio of Prepolymer and Cross-Linker | Pressure of Plasma | Time | Stretch Percent (%) | 
|---|---|---|---|---|
| Flat | 10:1 | 0 | ||
| W0.5/A0.05 | 10:1 | 14 Torr | 60 s | 30 | 
| W2/A0.5 | 10:1 | 25 mTorr | 15 s | 30 | 
| W10/A3.5 | 10:1 | 25 mTorr | 650 s | 20 | 
| W25/A3.6 | 15:1 | 25 mTorr | 25 min | 10 | 
Publisher’s Note: MDPI stays neutral with regard to jurisdictional claims in published maps and institutional affiliations.  | 
© 2022 by the authors. Licensee MDPI, Basel, Switzerland. This article is an open access article distributed under the terms and conditions of the Creative Commons Attribution (CC BY) license (https://creativecommons.org/licenses/by/4.0/).
Share and Cite
Ge, L.; Yang, L.; Bron, R.; van Rijn, P. Topography-Mediated Enhancement of Nonviral Gene Delivery in Stem Cells. Pharmaceutics 2022, 14, 1096. https://doi.org/10.3390/pharmaceutics14051096
Ge L, Yang L, Bron R, van Rijn P. Topography-Mediated Enhancement of Nonviral Gene Delivery in Stem Cells. Pharmaceutics. 2022; 14(5):1096. https://doi.org/10.3390/pharmaceutics14051096
Chicago/Turabian StyleGe, Lu, Liangliang Yang, Reinier Bron, and Patrick van Rijn. 2022. "Topography-Mediated Enhancement of Nonviral Gene Delivery in Stem Cells" Pharmaceutics 14, no. 5: 1096. https://doi.org/10.3390/pharmaceutics14051096
APA StyleGe, L., Yang, L., Bron, R., & van Rijn, P. (2022). Topography-Mediated Enhancement of Nonviral Gene Delivery in Stem Cells. Pharmaceutics, 14(5), 1096. https://doi.org/10.3390/pharmaceutics14051096
        
                                                
