CD44-Receptor Targeted Gold-Doxorubicin Nanocomposite for Pulsatile Chemo-Photothermal Therapy of Triple-Negative Breast Cancer Cells
Abstract
1. Introduction
2. Result and Discussion
2.1. Particle Size, Polydispersity Index, and Surface Charge Determination
2.2. Surface Morphology of Synthesized TGNC-DOX
2.3. Topography Attributes of TGNC-DOX
2.4. UV Absorption Profile
2.5. Fourier-Transform Infrared (FTIR) Analysis
2.6. Confirmation of HA Surface Functionalization
2.7. X-ray Diffraction Analysis
2.8. Photothermal Behavior
2.9. Photothermal Stability of TGNC-DOX
2.10. Determination of Drug Loading and Entrapment Efficiency
2.11. In Vitro Drug Release and Stability Studies
2.12. Cellular Uptake Potential
2.13. Effect of Laser-Directed Ablation on Cytotoxicity of TGNC-DOX in MDA-MB-231 Cells
2.14. Effect of TGNC-DOX-Directed Laser Ablation on Intracellular ROS Generation
2.15. Effect of TGNC-DOX-Directed Laser Ablation on Apoptosis in MDA-MB-231 Cells
2.16. Effect of TGNC-DOX-Directed Laser Ablation on Cell Cycle
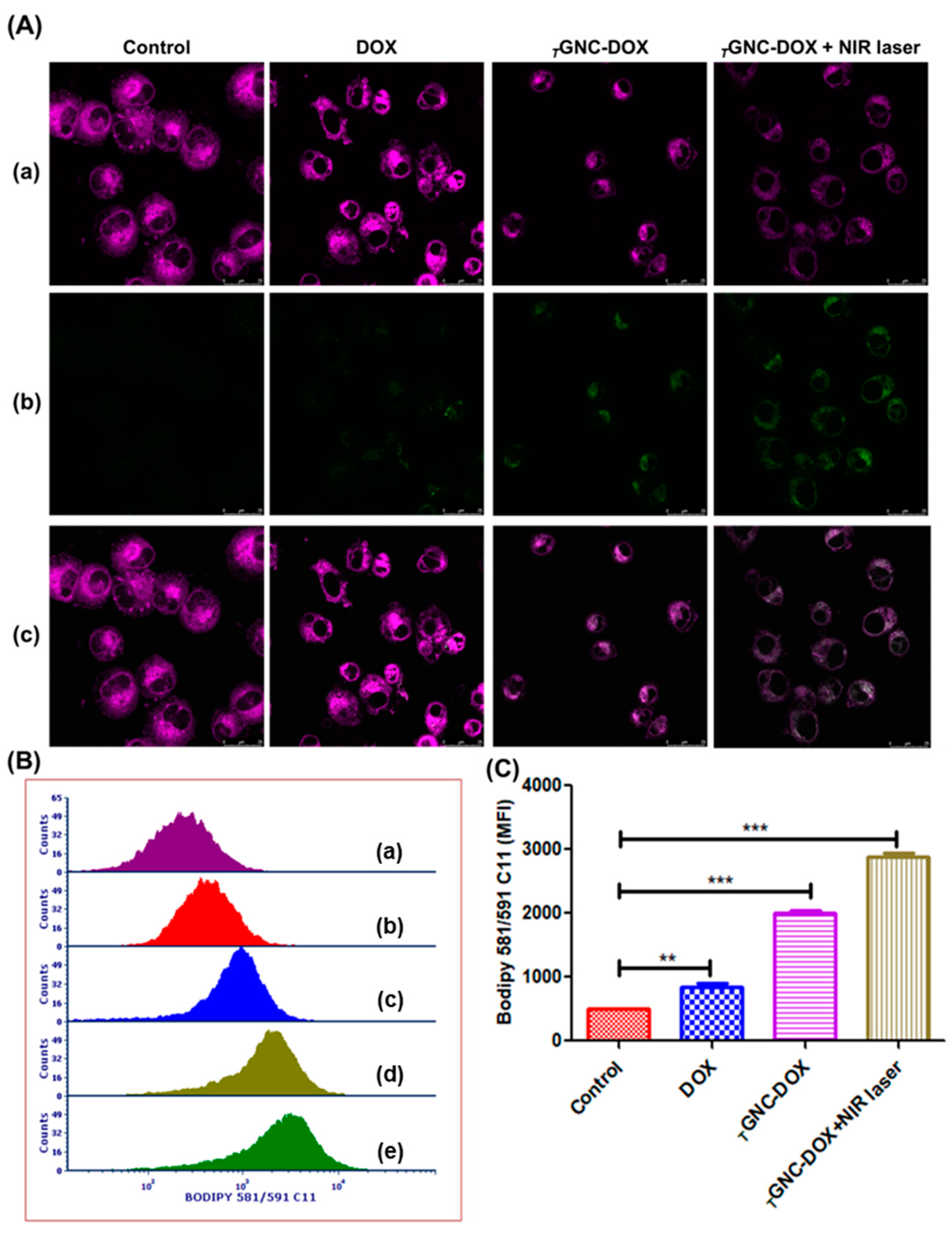
2.17. Lipid ROS Detection
3. Materials and Methods
3.1. Materials
3.2. Synthesis of TGNC-DOX
3.3. Particle Size, Polydispersity Index, and Surface Charge Determination
3.4. Surface Morphology
3.5. Topography Attributes
3.6. UV Absorption Profile of TGNC-DOX
3.7. Fourier-Transform Infrared (FTIR) Analysis
3.8. Confirmation of HA Surface Functionalization
3.9. X-ray Diffraction Analysis
3.10. Photothermal Response of TGNC-DOX
3.11. Reversible Photothermal Response
3.12. Determination of Drug Loading and Entrapment Efficiency
3.13. In Vitro Drug Release Studies
3.14. Cellular Uptake Potential
3.15. Effect of Laser-Directed Thermal Ablation on Cytotoxicity TGNC-DOX in MDA-MB-231 Cells
3.16. Intracellular ROS Generation
3.17. Apoptosis Assay
3.18. Cell Cycle Analysis
3.19. Lipid-ROS Detection
3.20. Statistical Analysis
4. Conclusions
Author Contributions
Funding
Institutional Review Board Statement
Informed Consent Statement
Data Availability Statement
Conflicts of Interest
References
- Siegel, R.L.; Miller, K.D.; Jemal, A.J. Cancer statistics. CA Cancer J. Clin. 2019, 69, 7–34. [Google Scholar] [CrossRef] [PubMed]
- Nam, J.; Son, S.; Ochyl, L.J.; Kuai, R.; Schwendeman, A.; Moon, J.J. Chemo-photothermal therapy combination elicits anti-tumor immunity against advanced metastatic cancer. Nat. Commun. 2018, 9, 1074. [Google Scholar] [CrossRef] [PubMed]
- Rajani, C.; Patel, V.; Borisa, P.; Karanwad, T.; Polaka, S.; Kalyane, D.; Tekade, R.K. Photothermal therapy as emerging combinatorial therapeutic approach. In The Future of Pharmaceutical Product Development and Research; Elsevier: Amsterdam, The Netherlands, 2020; pp. 297–339. [Google Scholar]
- Mahajan, S.; Raval, N.; Kalyane, D.; Anup, N.; Maheshwari, R.; Tambe, V.; Kalia, K.; Tekade, R.K. NanoGold-core dendrimeric seeds for combined chemo-, photothermal-, and photodynamic therapy of cancer. J. Drug Deliv. Sci. Technol. 2020, 58, 101814. [Google Scholar] [CrossRef]
- Chen, Y.; Li, L.; Chen, W.; Chen, H.; Yin, J. Near-infrared small molecular fluorescent dyes for photothermal therapy. Chin. Chem. Lett. 2019, 30, 1353–1360. [Google Scholar] [CrossRef]
- Zou, L.; Wang, H.; He, B.; Zeng, L.; Tan, T.; Cao, H.; He, X.; Zhang, Z.; Guo, S.; Li, Y.; et al. Current approaches of photothermal therapy in treating cancer metastasis with nanotherapeutics. Theranostics 2016, 6, 762. [Google Scholar] [CrossRef]
- Li, X.; Yong, T.; Wei, Z.; Bie, N.; Zhang, X.; Zhan, G.; Li, J.; Qin, J.; Yu, J.; Zhang, B. Reversing insufficient photothermal therapy-induced tumor relapse and metastasis by regulating cancer-associated fibroblasts. Nat. Commun. 2022, 13, 2794. [Google Scholar] [CrossRef]
- Gadeval, A.; Maheshwari, R.; Raval, N.; Kalyane, D.; Kalia, K.; Tekade, R.K. Green graphene nanoplates for combined photo-chemo-thermal therapy of triple-negative breast cancer. Nanomedicine 2020, 15, 581–601. [Google Scholar] [CrossRef]
- Gadeval, A.; Chaudhari, S.; Bollampally, S.P.; Polaka, S.; Kalyane, D.; Sengupta, P.; Kalia, K.; Tekade, R.K. Integrated nanomaterials for non-invasive photothermal therapy of rheumatoid arthritis. Drug Discov. 2021, 26, 2315–2328. [Google Scholar] [CrossRef]
- Vines, J.B.; Yoon, J.-H.; Ryu, N.-E.; Lim, D.-J.; Park, H. Gold nanoparticles for photothermal cancer therapy. Front. Chem. 2019, 7, 167. [Google Scholar] [CrossRef]
- Yee Foo, Y.; Saw, W.S.; Periasamy, V.; Chong, W.Y.; Abd Malek, S.N.; Tayyab, S. Green synthesised-gold nanoparticles in photothermal therapy of breast cancer. Micro Nano lett. 2019, 14, 470–474. [Google Scholar] [CrossRef]
- Rengan, A.K.; Bukhari, A.B.; Pradhan, A.; Malhotra, R.; Banerjee, R.; Srivastava, R.; De, A. In vivo analysis of biodegradable liposome gold nanoparticles as efficient agents for photothermal therapy of cancer. Nano Lett. 2015, 15, 842–848. [Google Scholar] [CrossRef]
- Yang, S.; Zhou, L.; Su, Y.; Zhang, R.; Dong, C. One-pot photoreduction to prepare NIR-absorbing plasmonic gold nanoparticles tethered by amphiphilic polypeptide copolymer for synergistic photothermal-chemotherapy. Chin. Chem. Lett. 2019, 30, 187–191. [Google Scholar] [CrossRef]
- Qiao, J.; Li, X.; Qi, L. Fluorescent polymer-modified gold nanobipyramids for temperature sensing during photothermal therapy in living cells. Chin. Chem. Lett. 2022, 33, 3193–3196. [Google Scholar] [CrossRef]
- Pommier, Y.; Leo, E.; Zhang, H.; Marchand, C. DNA topoisomerases and their poisoning by anticancer and antibacterial drugs. Chem. Biol. 2010, 17, 421–433. [Google Scholar] [CrossRef]
- Patel, V.; Rajani, C.; Tambe, V.; Kalyane, D.; Anup, N.; Deb, P.K.; Kalia, K.; Tekade, R.K. Nanomaterials assisted chemo-photothermal therapy for combating cancer drug resistance. J. Drug Deliv. Sci. Technol. 2022, 70, 103164. [Google Scholar] [CrossRef]
- Kalyane, D.; Raval, N.; Maheshwari, R.; Tambe, V.; Kalia, K.; Tekade, R.K. Employment of enhanced permeability and retention effect (EPR): Nanoparticle-based precision tools for targeting of therapeutic and diagnostic agent in cancer. Mat. Sci. Eng. C 2019, 98, 1252–1276. [Google Scholar] [CrossRef]
- Chen, B.; Mei, L.; Fan, R.; Wang, Y.; Nie, C.; Tong, A.; Guo, G. Facile construction of targeted pH-responsive DNA-conjugated gold nanoparticles for synergistic photothermal-chemotherapy. Chin. Chem. Lett. 2021, 32, 1775–1779. [Google Scholar] [CrossRef]
- Pedrosa, P.; Mendes, R.; Cabral, R.; Martins, L.M.; Baptista, P.V.; Fernandes, A.R. Combination of chemotherapy and Au-nanoparticle photothermy in the visible light to tackle doxorubicin resistance in cancer cells. Sci. Rep. 2018, 8, 11429. [Google Scholar] [CrossRef]
- Nabil, G.; Alzhrani, R.; Alsaab, H.O.; Atef, M.; Sau, S.; Iyer, A.K.; Banna, H.E. CD44 Targeted Nanomaterials for Treatment of Triple-Negative Breast Cancer. Cancers 2021, 13, 898. [Google Scholar] [CrossRef]
- Kesharwani, P.; Chadar, R.; Sheikh, A.; Rizg, W.Y.; Safhi, A.Y. CD44-Targeted Nanocarrier for Cancer Therapy. Front. Pharmacol. 2021, 12, 800481. [Google Scholar] [CrossRef]
- Bansal, R.; Singh, R.; Kaur, K. Quantitative analysis of doxorubicin hydrochloride and arterolane maleate by mid IR spectroscopy using transmission and reflectance modes. BMC Chem. 2021, 15, 27. [Google Scholar] [CrossRef] [PubMed]
- Krishnamurthy, S.; Esterle, A.; Sharma, N.C.; Sahi, S.V. Yucca-derived synthesis of gold nanomaterial and their catalytic potential. Nanoscale Res. Lett. 2014, 9, 627. [Google Scholar] [CrossRef] [PubMed]
- Khalil, M.M.; Ismail, E.H.; El-Magdoub, F.J. Biosynthesis of Au nanoparticles using olive leaf extract: 1st nano updates. Arab. J. Chem. 2012, 5, 431–437. [Google Scholar] [CrossRef]
- Chai, F.; Sun, L.; He, X.; Li, J.; Liu, Y.; Xiong, F.; Ge, L.; Webster, T.J.; Zheng, C. Doxorubicin-loaded poly (lactic-co-glycolic acid) nanoparticles coated with chitosan/alginate by layer by layer technology for antitumor applications. Int. J. Nanomed. 2017, 12, 1791–1802. [Google Scholar] [CrossRef] [PubMed]
- Sun, Y.; Sun, Y.-L.; Wang, L.; Ma, J.; Yang, Y.-W.; Gao, H. Nanoassembles constructed from mesoporous silica nanoparticles and surface-coated multilayer polyelectrolytes for controlled drug delivery. Microporous Mesoporous Mater. 2014, 185, 245–253. [Google Scholar] [CrossRef]
- Li, W.; Yi, X.; Liu, X.; Zhang, Z.; Fu, Y.; Gong, T. Hyaluronic acid ion-pairing nanoparticles for targeted tumor therapy. J. Control. Release 2016, 225, 170–182. [Google Scholar] [CrossRef]
- Yao, Y.R.; Jin, Y.J.; Jia, X.; Yang, Y. Construction of Hyaluronic Acid-Covered Hierarchically Porous MIL-nanoMOF for Loading and Controlled Release of Doxorubicin. Chem. Eur. J. 2021, 27, 2987–2992. [Google Scholar] [CrossRef]
- Park, S.; Park, H.; Jeong, S.; Yi, B.G.; Park, K.; Key, J. Hyaluronic acid-conjugated mesoporous silica nanoparticles loaded with dual anticancer agents for chemophotodynamic cancer therapy. J. Nanomater. 2019, 2019, 3481397. [Google Scholar] [CrossRef]
- Kalyane, D.; Choudhary, D.; Polaka, S.; Goykar, H.; Karanwad, T.; Rajpoot, K.; Tekade, R.K. Reactive oxygen nano-generators for cancer therapy. Prog. Mater. Sci. 2022, 130, 100974. [Google Scholar] [CrossRef]
- Guerrero-Florez, V.; Mendez-Sanchez, S.C.; Patrón-Soberano, O.A.; Rodríguez-González, V.; Blach, D.; Martínez, F. Gold nanoparticle-mediated generation of reactive oxygen species during plasmonic photothermal therapy: A comparative study for different particle sizes, shapes, and surface conjugations. J. Mater. Chem. B 2020, 8, 2862–2875. [Google Scholar] [CrossRef]
- Yang, H.; Villani, R.M.; Wang, H.; Simpson, M.J.; Roberts, M.S.; Tang, M.; Liang, X. The role of cellular reactive oxygen species in cancer chemotherapy. J. Exp. Clin. Cancer Res. 2018, 37, 266. [Google Scholar] [CrossRef]
- Zheng, S.; Wang, X.; Weng, Y.-H.; Jin, X.; Ji, J.-L.; Guo, L.; Hu, B.; Liu, N.; Cheng, Q.; Zhang, J.; et al. siRNA knockdown of RRM2 effectively suppressed pancreatic tumor growth alone or synergistically with doxorubicin. Mol. Ther. Nucleic Acids 2018, 12, 805–816. [Google Scholar] [CrossRef]
- Conrad, M.; Kagan, V.E.; Bayir, H.; Pagnussat, G.C.; Head, B.; Traber, M.G.; Stockwell, B.R. Regulation of lipid peroxidation and ferroptosis in diverse species. Genes Dev. 2018, 32, 602–619. [Google Scholar] [CrossRef]
- Christidi, E.; Brunham, L.R. Regulated cell death pathways in doxorubicin-induced cardiotoxicity. Cell Death Dis. 2021, 12, 339. [Google Scholar] [CrossRef]
- Del Valle, A.C.; Yeh, C.K.; Huang, Y.F. Near Infrared-Activatable Platinum-Decorated Gold Nanostars for Synergistic Photothermal/Ferroptotic Therapy in Combating Cancer Drug Resistance. Adv. Heathc. Mater. 2020, 9, 2000864. [Google Scholar] [CrossRef]
- Piersimoni, M.E.; Teng, X.; Cass, A.E.; Ying, L. Antioxidant lipoic acid ligand-shell gold nanoconjugates against oxidative stress caused by a-synuclein aggregates. Nanoscale Adv. 2020, 2, 5666–5681. [Google Scholar] [CrossRef]
- Yang, W.; Liang, H.; Ma, S.; Wang, D.; Huang, J. Gold nanoparticle based photothermal therapy: Development and application for effective cancer treatment. Sustain. Mater. Technol. 2019, 22, e00109. [Google Scholar] [CrossRef]
- Chen, J.; Gong, M.; Fan, Y.; Feng, J.; Han, L.; Xin, H.L.; Cao, M.; Zhang, Q.; Zhang, D.; Lei, D. Collective Plasmon Coupling in Gold Nanoparticle Clusters for Highly Efficient Photothermal Therapy. ACS Nano 2022, 16, 910–920. [Google Scholar] [CrossRef]
- Deng, X.; Shao, Z.; Zhao, Y. Solutions to the drawbacks of photothermal and photodynamic cancer therapy. Adv. Sci. 2021, 8, 2002504. [Google Scholar] [CrossRef]
- Cai, Z.; Zhang, Y.; He, Z.; Jiang, L.-P.; Zhu, J.-J. NIR-triggered chemo-photothermal therapy by thermosensitive gold nanostar@ mesoporous silica@ liposome-composited drug delivery systems. ACS Appl. Bio Mater. 2020, 3, 5322–5330. [Google Scholar] [CrossRef]
- Zhao, C.-Y.; Cheng, R.; Yang, Z.; Tian, Z.-M. Nanotechnology for cancer therapy based on chemotherapy. Molecules 2018, 23, 826. [Google Scholar] [CrossRef] [PubMed]















Publisher’s Note: MDPI stays neutral with regard to jurisdictional claims in published maps and institutional affiliations. |
© 2022 by the authors. Licensee MDPI, Basel, Switzerland. This article is an open access article distributed under the terms and conditions of the Creative Commons Attribution (CC BY) license (https://creativecommons.org/licenses/by/4.0/).
Share and Cite
Kalyane, D.; Polaka, S.; Vasdev, N.; Tekade, R.K. CD44-Receptor Targeted Gold-Doxorubicin Nanocomposite for Pulsatile Chemo-Photothermal Therapy of Triple-Negative Breast Cancer Cells. Pharmaceutics 2022, 14, 2734. https://doi.org/10.3390/pharmaceutics14122734
Kalyane D, Polaka S, Vasdev N, Tekade RK. CD44-Receptor Targeted Gold-Doxorubicin Nanocomposite for Pulsatile Chemo-Photothermal Therapy of Triple-Negative Breast Cancer Cells. Pharmaceutics. 2022; 14(12):2734. https://doi.org/10.3390/pharmaceutics14122734
Chicago/Turabian StyleKalyane, Dnyaneshwar, Suryanarayana Polaka, Nupur Vasdev, and Rakesh Kumar Tekade. 2022. "CD44-Receptor Targeted Gold-Doxorubicin Nanocomposite for Pulsatile Chemo-Photothermal Therapy of Triple-Negative Breast Cancer Cells" Pharmaceutics 14, no. 12: 2734. https://doi.org/10.3390/pharmaceutics14122734
APA StyleKalyane, D., Polaka, S., Vasdev, N., & Tekade, R. K. (2022). CD44-Receptor Targeted Gold-Doxorubicin Nanocomposite for Pulsatile Chemo-Photothermal Therapy of Triple-Negative Breast Cancer Cells. Pharmaceutics, 14(12), 2734. https://doi.org/10.3390/pharmaceutics14122734

