Validation of a Dendritic Cell and CD4+ T Cell Restimulation Assay Contributing to the Immunogenicity Risk Evaluation of Biotherapeutics
Abstract
1. Introduction
2. Materials and Methods
2.1. Compounds
2.2. Healthy Donor Cohort
2.3. DC:CD4+ Re-Stimulation Assay (Epibase®IV, Lonza)
2.4. Data Analysis
3. Results
3.1. DC:CD4+ T Cell Restimulation Assay Workflow
3.2. DC:CD4+ T Cell Restimulation Assay Precision Assessment and Comparators
3.3. Statistical Characterization of the Assay
3.4. Qualification of the Assay Threshold
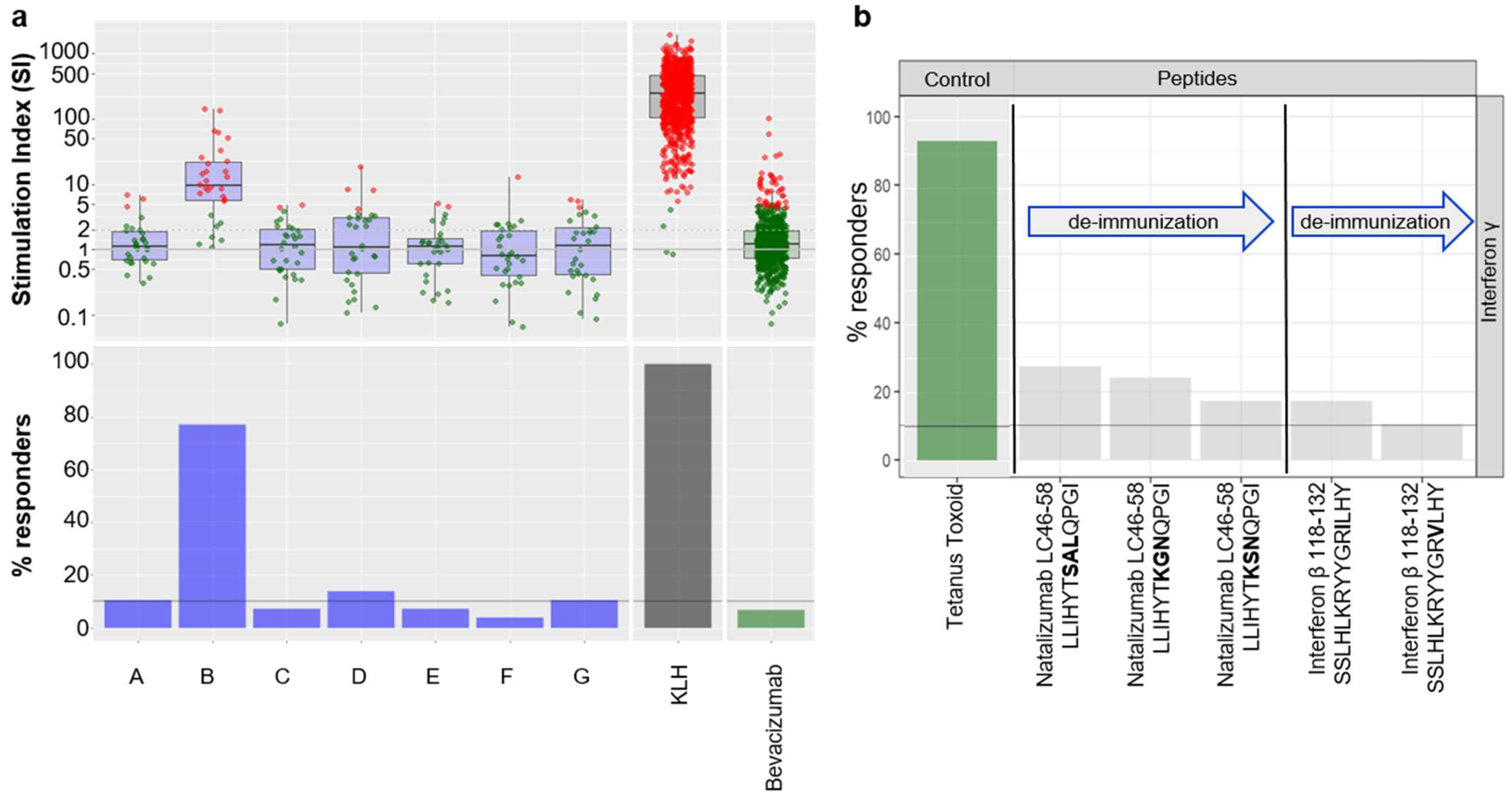
3.5. Case Studies in Pre-Clinical Research
4. Discussion
Supplementary Materials
Author Contributions
Funding
Institutional Review Board Statement
Informed Consent Statement
Data Availability Statement
Conflicts of Interest
References
- Brummelen, E.M.J.; Ros, W.; Wolbink, G.; Beijnen, J.H.; Schellens, J.H.M. Antidrug Antibody Formation in Oncology: Clinical Relevance and Challenges. Oncologist 2016, 21, 1260–1268. [Google Scholar] [CrossRef]
- Crommelin, D.J.A.; Mastrobattista, E.; Hawe, A.; Hoogendoorn, K.H.; Jiskoot, W. Shifting Paradigms Revisited: Biotechnology and the Pharmaceutical Sciences. J. Pharm. Sci. 2019, 109, 30–43. [Google Scholar] [CrossRef] [PubMed]
- Harding, F.A.; Stickler, M.M.; Razo, J.; DuBridge, R. The Immunogenicity of Humanized and Fully Human Antibodies: Residual Immunogenicity Resides in the CDR Regions. Mabs 2010, 2, 256–265. [Google Scholar] [CrossRef] [PubMed]
- Kuriakose, A.; Chirmule, N.; Nair, P. Immunogenicity of Biotherapeutics: Causes and Association with Posttranslational Modifications. J. Immunol. Res. 2016, 2016, 1298473. [Google Scholar] [CrossRef] [PubMed]
- Bray-French, K.; Hartman, K.; Steiner, G.; Marban-Doran, C.; Bessa, J.; Campbell, N.; Martin-Facklam, M.; Stubenrauch, K.-G.; Solier, C.; Singer, T.; et al. Managing the Impact of Immunogenicity in an Era of Immunotherapy: From Bench to Bedside. J. Pharm. Sci. 2021, 110, 2575–2584. [Google Scholar] [CrossRef]
- Ducret, A.; Ackaert, C.; Bessa, J.; Bunce, C.; Hickling, T.; Jawa, V.; Kroenke, M.A.; Lamberth, K.; Manin, A.; Penny, H.L.; et al. Assay Format Diversity in Pre-Clinical Immunogenicity Risk Assessment: Toward a Possible Harmonization of Antigenicity Assays. Mabs 2021, 14, 1993522. [Google Scholar] [CrossRef] [PubMed]
- Duke, B.R.; Mitra-Kaushik, S. Current In Vitro Assays for Prediction of T Cell Mediated Immunogenicity of Biotherapeutics and Manufacturing Impurities. J. Pharm. Innov. 2020, 15, 202–218. [Google Scholar] [CrossRef]
- Hammond, S.; Thomson, P.; Meng, X.; Naisbitt, D. In-Vitro Approaches to Predict and Study T-Cell Mediated Hypersensitivity to Drugs. Front. Immunol. 2021, 12, 630530. [Google Scholar] [CrossRef]
- Delluc, S.; Ravot, G.; Maillere, B. Quantitative Analysis of the CD4 T-cell Repertoire Specific to Therapeutic Antibodies in Healthy Donors. FASEB J. 2011, 25, 2040–2048. [Google Scholar] [CrossRef]
- Reis e Sousa, C. Dendritic Cells in a Mature Age. Nat. Rev. Immunol. 2006, 6, 476–483. [Google Scholar] [CrossRef]
- Engering, A.; Geijtenbeek, T.B.H.; van Vliet, S.J.; Wijers, M.; van Liempt, E.; Demaurex, N.; Lanzavecchia, A.; Fransen, J.; Figdor, C.G.; Piguet, V.; et al. The Dendritic Cell-Specific Adhesion Receptor DC-SIGN Internalizes Antigen for Presentation to T Cells. J. Immunol. 2002, 168, 2118–2126. [Google Scholar] [CrossRef] [PubMed]
- Presicce, P.; Taddeo, A.; Conti, A.; Villa, M.L.; Bella, S.D. Keyhole Limpet Hemocyanin Induces the Activation and Maturation of Human Dendritic Cells through the Involvement of Mannose Receptor. Mol. Immunol. 2008, 45, 1136–1145. [Google Scholar] [CrossRef] [PubMed]
- FDA Label Search. Available online: https://labels.fda.gov/ (accessed on 24 October 2022).
- Manda, K.; Glasow, A.; Paape, D.; Hildebrandt, G. Effects of Ionizing Radiation on the Immune System with Special Emphasis on the Interaction of Dendritic and T Cells. Front. Oncol. 2012, 2, 102. [Google Scholar] [CrossRef] [PubMed]
- Cassotta, A.; Mikol, V.; Bertrand, T.; Pouzieux, S.; Parc, J.L.; Ferrari, P.; Dumas, J.; Auer, M.; Deisenhammer, F.; Gastaldi, M.; et al. A Single T Cell Epitope Drives the Neutralizing Anti-Drug Antibody Response to Natalizumab in Multiple Sclerosis Patients. Nat. Med. 2019, 25, 1402–1407. [Google Scholar] [CrossRef] [PubMed]
- Yeung, V.P.; Chang, J.; Miller, J.; Barnett, C.; Stickler, M.; Harding, F.A. Elimination of an Immunodominant CD4+ T Cell Epitope in Human IFN-β Does Not Result in an In Vivo Response Directed at the Subdominant Epitope. J. Immunol. 2004, 172, 6658–6665. [Google Scholar] [CrossRef] [PubMed]
- Xue, L.; Hickling, T.; Song, R.; Nowak, J.; Rup, B. Contribution of Enhanced Engagement of Antigen Presentation Machinery to the Clinical Immunogenicity of a Human Interleukin (IL)-21 Receptor-blocking Therapeutic Antibody. Clin. Exp. Immunol. 2016, 183, 102–113. [Google Scholar] [CrossRef]
- Goral, S. The Three-signal Hypothesis of Lymphocyte Activation/Targets for Immunosuppression. Dial. Transpl. 2011, 40, 14–16. [Google Scholar] [CrossRef]
- Pennock, N.D.; White, J.T.; Cross, E.W.; Cheney, E.E.; Tamburini, B.A.; Kedl, R.M. T Cell Responses: Naïve to Memory and Everything in Between. Adv. Physiol. Educ. 2013, 37, 273–283. [Google Scholar] [CrossRef]
- Diego, V.P.; Luu, B.W.; Hofmann, M.; Dinh, L.V.; Almeida, M.; Powell, J.S.; Rajalingam, R.; Peralta, J.M.; Kumar, S.; Curran, J.E.; et al. Quantitative HLA-class-II/Factor VIII (FVIII) Peptidomic Variation in Dendritic Cells Correlates with the Immunogenic Potential of Therapeutic FVIII Proteins in Hemophilia A. J. Thromb. Haemost. 2020, 18, 201–216. [Google Scholar] [CrossRef]
- Sazonovs, A.; Kennedy, N.A.; Moutsianas, L.; Heap, G.A.; Rice, D.L.; Reppell, M.; Bewshea, C.M.; Chanchlani, N.; Walker, G.J.; Perry, M.H.; et al. HLA-DQA1*05 Carriage Associated With Development of Anti-Drug Antibodies to Infliximab and Adalimumab in Patients With Crohn’s Disease. Gastroenterology 2020, 158, 189–199. [Google Scholar] [CrossRef] [PubMed]
- Benucci, M.; Damiani, A.; Gobbi, F.L.; Bandinelli, F.; Infantino, M.; Grossi, V.; Manfredi, M.; Noguier, G.; Meacci, F. Correlation between HLA Haplotypes and the Development of Antidrug Antibodies in a Cohort of Patients with Rheumatic Diseases. Biol. Targets Ther. 2018, 12, 37–41. [Google Scholar] [CrossRef] [PubMed]
- Quarmby, V.; Phung, Q.T.; Lill, J.R. MAPPs for the Identification of Immunogenic Hotspots of Biotherapeutics; an Overview of the Technology and Its Application to the Biopharmaceutical Arena. Expert Rev. Proteom. 2018, 15, 733–748. [Google Scholar] [CrossRef] [PubMed]
- Lagassé, H.A.D.; McCormick, Q.; Sauna, Z.E. Secondary Failure: Immune Responses to Approved Protein Therapeutics. Trends Mol. Med. 2021, 27, 1074–1083. [Google Scholar] [CrossRef] [PubMed]
- McMaster, M.; Mohr, K.; Page, A.; Closmore, A.; Towne, F.; Brooks, B.D. Epitope Characterization of Anti-Drug Antibodies—A Tool for Discovery and Health: An Overview of the Necessity of Early Epitope Characterization to Avoid Anti-Drug Antibodies and Promote Patient Health. Expert Opin. Biol. Ther. 2021, 21, 705–715. [Google Scholar] [CrossRef]
- Gorovits, B.; Peng, K.; Kromminga, A. Current Considerations on Characterization of Immune Response to Multi-Domain Biotherapeutics. Biodrugs 2020, 34, 39–54. [Google Scholar] [CrossRef]
- Borrega, R.; Cruz, J.P.; Taylor, P.; Goncalves, J. Analysis of Immunogenicity Data in the Product Information of Biological Drugs: A Need to Report Immunogenicity Data Systematically. Biodrugs 2019, 33, 683–691. [Google Scholar] [CrossRef]
- Chamberlain, P. Effective Presentation of Immunogenicity Risk Assessments and Related Data in Regulatory Dossiers. Bioanalysis 2019, 11, 1581–1592. [Google Scholar] [CrossRef]




| Antibody Name | Trade Name | Format | Target | Main Target Patient Population | Clinical ADA Rate | Screens |
|---|---|---|---|---|---|---|
| Adalimumab | Humira | Human IgG1 | TNF-α | Rheumatoid Arthritis | 23 | 02; 06; 07; 08; 09; 10; 11 |
| Alemtuzumab | Lemtrada | Humanized IgG1 | CD-52 | Multiple Sclerosis | 35 | 10; 22 |
| Alirocumab | Praluent | Human IgG1 | PCSK9 | Cardiovascular disease | 5 | 10 |
| Atezolizumab | Tecentriq | Human IgG1 no-Glyco | PD-L1 | Non-Small-Cell Lung Carcinoma (NSCLC) | 44 | 02; 11; 12 |
| Avelumab | Bavencio | Human IgG1 | PD-L1 | Urothelial Carcinoma | 17 | 12 |
| Benralizumab | Fasenra | Humanized IgG1 | CD-125 | Asthma | 13 | 11 |
| Bevacizumab | Avastin | Humanized IgG1 | VEGF | Solid Tumor | 0.6 | ALL |
| Brentuximab | Adcetris | Chimeric IgG1-ADC | CD-30 | Classical Hodgkin Lymphoma (late stage) | 30 | 11 |
| Certolizumab | Cimzia | FabPEG | TNF-α | Crohn Disease and Rheumatoid Arthritis | 8 | 10 |
| Cetuximab | Erbitux | Chimeric IgG1 | EGFR | Head, Colorectal and Neck Cancer | 5 | 12 |
| Daratumumab | Darzalex | Human IgG1 | CD-38 | Multiple myeloma | 0 | 12 |
| Durvalumab | Imfinzi | Human IgG1 | PD-L1 | Locally advanced or Metastatic Urothelial Carcinoma, NSCLC | 3 | 10 |
| Elotuzumab | Empliciti | Human IgG1 | SLAMF7 | Multiple Myeloma | 27 | 11; 15; 17 |
| Evolocumab | Repatha | Human IgG2 | PCSK9 | Cardiovascular Disease | 0.3 | 10 |
| Galcanezumab | Emgality | Humanized IgG4 | Calcitonin | Migraine | 5 | 10 |
| Infliximab | Remicade | Chimeric IgG1 | TNF-α | Psoriatic Arthritis | 27 | 01; 11; 15; 17 |
| Ipilimumab | Yervoy | Human IgG1 | CTLA-4 | Metastatic melanoma, advanced renal cell carcinoma, metastatic colorectal cancer | 8 | 12; 15; 17 |
| Necitumumab | Portrazza | Human IgG1 | EGFR | NSCLC | 4 | 12 |
| Nivolumab | Opdivo | Human IgG4-CPPC | PD-1 | NSCLC | 11 | 02 |
| Pembrolizumab | Keytruda | Humanized IgG4-CPPC | PD-1 | Cancer | 2 | 02; 15; 17 |
| Sarilumab | Kevzara | IgG1 | IL-6R | Rheumatoid Arthritis | 9 | 10 |
| Tocilizumab | Actemra | Humanized IgG1 | IL-6R | Rheumatoid Arthritis | 2 | 10 |
| Ustekinumab | Stelara | Human IgG1 | IL-12/IL-23 | Plaque Psoriasis | 6 | 10 |
| Vedolizumab | Entyvio | Humanized IgG1 | Integrin α4β7 | Ulcerative colitis and Crohn’s disease | 6 | 11 |
Publisher’s Note: MDPI stays neutral with regard to jurisdictional claims in published maps and institutional affiliations. |
© 2022 by the authors. Licensee MDPI, Basel, Switzerland. This article is an open access article distributed under the terms and conditions of the Creative Commons Attribution (CC BY) license (https://creativecommons.org/licenses/by/4.0/).
Share and Cite
Siegel, M.; Steiner, G.; Franssen, L.C.; Carratu, F.; Herron, J.; Hartman, K.; Looney, C.M.; Ducret, A.; Bray-French, K.; Rohr, O.; et al. Validation of a Dendritic Cell and CD4+ T Cell Restimulation Assay Contributing to the Immunogenicity Risk Evaluation of Biotherapeutics. Pharmaceutics 2022, 14, 2672. https://doi.org/10.3390/pharmaceutics14122672
Siegel M, Steiner G, Franssen LC, Carratu F, Herron J, Hartman K, Looney CM, Ducret A, Bray-French K, Rohr O, et al. Validation of a Dendritic Cell and CD4+ T Cell Restimulation Assay Contributing to the Immunogenicity Risk Evaluation of Biotherapeutics. Pharmaceutics. 2022; 14(12):2672. https://doi.org/10.3390/pharmaceutics14122672
Chicago/Turabian StyleSiegel, Michel, Guido Steiner, Linnea C. Franssen, Francesca Carratu, James Herron, Katharina Hartman, Cary M. Looney, Axel Ducret, Katharine Bray-French, Olivier Rohr, and et al. 2022. "Validation of a Dendritic Cell and CD4+ T Cell Restimulation Assay Contributing to the Immunogenicity Risk Evaluation of Biotherapeutics" Pharmaceutics 14, no. 12: 2672. https://doi.org/10.3390/pharmaceutics14122672
APA StyleSiegel, M., Steiner, G., Franssen, L. C., Carratu, F., Herron, J., Hartman, K., Looney, C. M., Ducret, A., Bray-French, K., Rohr, O., Hickling, T. P., Smith, N., & Marban-Doran, C. (2022). Validation of a Dendritic Cell and CD4+ T Cell Restimulation Assay Contributing to the Immunogenicity Risk Evaluation of Biotherapeutics. Pharmaceutics, 14(12), 2672. https://doi.org/10.3390/pharmaceutics14122672

