Efficient Delivery of P3H4 siRNA and Chlorin e6 by cRGDfK-Installed Polyarginine Nanoparticles for Tumor-Targeting Therapy of Bladder Cancer
Abstract
1. Introduction
2. Materials and Methods
2.1. Materials
2.2. Synthesis and Modification of Polyarginine (R9) and CH3-R9-RGD Polymer
2.3. Synthesis and Characterization of CH3-R9-RGD@ce6 (Nano@ce6) and CH3-R9-RGD@Ce6/siP3H4 (Nano@ce6/siP3H4) Nanocomposites
2.4. In Vitro Cell Uptake of Self-Assembled Nanocomposites
2.5. Detection of Intracellular ROS
2.6. Study of Endocytosis Mechanism of Self-Assembled Nanocomposites
2.7. In Vitro Phototoxicity
2.8. In Vitro Cell Apoptosis
2.9. Establishment of Bladder Tumor Model
2.10. Histopathological and Immunohistochemical Analysis
2.11. Immunofluorescence of CRT in BC Cells
2.12. Quantitative Real-Time PCR (qRT-PCR) Analysis of Genes
2.13. Western Blot Analysis
2.14. Statistical Analysis
3. Results
3.1. Characterization of Self-Assembled Nanocomposites
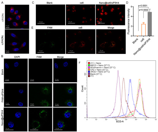
3.2. In Vitro Cellular Uptake and Localization of Self-Assembled Nanocomposites
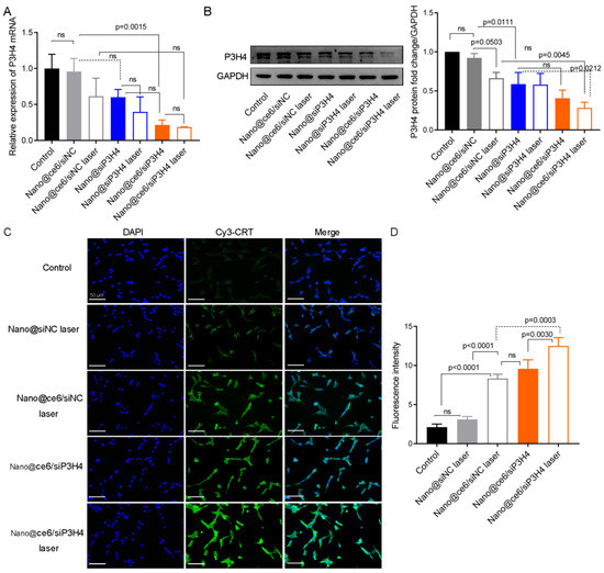
3.3. P3H4 Expression Was Influenced by ce6, siP3H4, and Laser Light
3.4. Exposure of CRT upon the Delivery of siP3H4 via Self-Assembled Photosensitive Nanocomposites
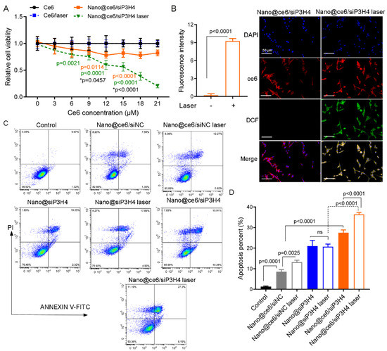
3.5. In Vitro Phototoxicity of Self-Assembled Nanocomposites
3.6. Targeted Delivery and Biodistribution of Nanocomposites
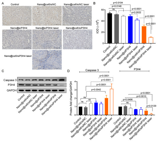
3.7. Therapeutic Function of Nanocomposites
4. Discussion
5. Conclusions
Author Contributions
Funding
Institutional Review Board Statement
Informed Consent Statement
Data Availability Statement
Conflicts of Interest
References
- Sung, H.; Ferlay, J.; Siegel, R.L.; Laversanne, M.; Soerjomataram, I.; Jemal, A.; Bray, F. Global Cancer Statistics 2020: GLOBOCAN Estimates of Incidence and Mortality Worldwide for 36 Cancers in 185 Countries. CA Cancer J. Clin. 2021, 71, 209–249. [Google Scholar] [CrossRef] [PubMed]
- Bray, F.; Ferlay, J.; Soerjomataram, I.; Siegel, R.L.; Torre, L.A.; Jemal, A. Global Cancer Statistics 2018: GLOBOCAN Estimates of Incidence and Mortality Worldwide for 36 Cancers in 185 Countries. CA Cancer J. Clin. 2018, 68, 394–424. [Google Scholar] [CrossRef] [PubMed]
- Casey, R.G.; Catto, J.W.; Cheng, L.; Cookson, M.S.; Herr, H.; Shariat, S.; Witjes, J.A.; Black, P.C. Diagnosis and Management of Urothelial Carcinoma In Situ of the Lower Urinary Tract: A Systematic Review. Eur. Urol. 2015, 67, 876–888. [Google Scholar] [CrossRef] [PubMed]
- van Kessel, K.E.; van der Keur, K.A.; Dyrskjøt, L.; Algaba, F.; Welvaart, N.Y.; Beukers, W.; Segersten, U.; Keck, B.; Maurer, T.; Simic, T.; et al. Molecular Markers Increase Precision of the European Association of Urology Non–Muscle-Invasive Bladder Cancer Progression Risk Groups. Clin. Cancer Res. 2018, 24, 1586–1593. [Google Scholar] [CrossRef] [PubMed]
- Van den Bosch, S.; Alfred Witjes, J. Long-term Cancer-specific Survival in Patients with High-risk, Non–muscle-invasive Bladder Cancer and Tumour Progression: A Systematic Review. Eur. Urol. 2011, 60, 493–500. [Google Scholar] [CrossRef]
- Wang, S.C.; Chang, Y.C.; Wu, M.Y.; Yu, C.Y.; Chen, S.L.; Sung, W.W. Intravesical Instillation of Azacitidine Suppresses Tumor Formation through TNF-R1 and TRAIL-R2 Signaling in Genotoxic Carcinogen-Induced Bladder Cancer. Cancers 2021, 13, 3933. [Google Scholar] [CrossRef]
- Lee, L.S.; Thong, P.S.P.; Olivo, M.; Chin, W.W.L.; Ramaswamy, B.; Kho, K.W.; Lim, P.L.; Lau, W.K.O. Chlorin e6-Polyvinylpyrrolidone Mediated Photodynamic Therapy—A Potential Bladder Sparing Option for High Risk Non-Muscle Invasive Bladder Cancer. Photodiagn. Photodyn. Ther. 2010, 7, 213–220. [Google Scholar] [CrossRef]
- Lazic, S.; Kaspler, P.; Mandel, A.; Kulkani, G.; Jewett, M.; Lilge, L. Photodynamic Therapy for Non-Muscle Invasive Bladder Cancer (NMIBC) Mediated by Instilled Photosensitizer TLD1433 and Green Light Activation. Photochem. Photobiol. Sci. 2016, 15, 481–495. [Google Scholar] [CrossRef]
- Fang, L.; Zhao, Z.; Wang, J.; Xiao, P.; Sun, X.; Ding, Y.; Zhang, P.; Wang, D.; Li, Y. Light-Controllable Charge-Reversal Nanoparticles with Polyinosinic-Polycytidylic Acid for Enhancing Immunotherapy of Triple Negative Breast Cancer. Acta Pharm. Sin. B 2022, 12, 353–363. [Google Scholar] [CrossRef]
- Song, W.; Kuang, J.; Li, C.-X.; Zhang, M.; Zheng, D.; Zeng, X.; Liu, C.; Zhang, X.-Z. Enhanced Immunotherapy Based on photodynamic Therapy for Both Primary and Lung Metastasis Tumor Eradication. ACS Nano 2018, 12, 1978–1989. [Google Scholar] [CrossRef]
- Mao, B.; Liu, C.; Zheng, W.; Li, X.; Ge, R.; Shen, H.; Guo, X.; Lian, Q.; Shen, X.; Li, C. Cyclic cRGDfk Peptide and Chlorin e6 Functionalized Silk Fibroin Nanoparticles For Targeted Drug Delivery and Photodynamic Therapy. Biomaterials 2018, 161, 306–320. [Google Scholar] [CrossRef] [PubMed]
- Bharathiraja, S.; Moorthy, M.S.; Manivasagan, P.; Seo, H.; Lee, K.D.; Oh, J. Chlorin e6 Conjugated Silica Nanoparticles for Targeted and Effective Photodynamic Therapy. Photodiagn. Photodyn. Ther. 2017, 19, 212–220. [Google Scholar] [CrossRef] [PubMed]
- Wang, H.; Wang, Z.; Chen, W.; Wang, W.; Shi, W.; Chen, J.; Hang, Y.; Song, J.; Xiao, X.; Dai, Z. Self-Assembly of Photosensitive and Radiotherapeutic Peptide for combined Photodynamic-Radio Cancer Therapy with Intracellular Delivery of miRNA-139-5p. Bioorg. Med. Chem. 2021, 44, 116305. [Google Scholar] [CrossRef]
- Siddique, S.; Chow, J.C. Application of Nanomaterials in Biomedical Imaging and Cancer Therapy. Nanomaterials 2020, 10, 1700. [Google Scholar] [CrossRef] [PubMed]
- Siddique, S.; Chow, J.C. Gold Nanoparticles for Drug Delivery and Cancer Therapy. Appl. Sci. 2020, 10, 3824. [Google Scholar] [CrossRef]
- Begines, B.; Ortiz, T.; Pérez-Aranda, M.; Martínez, G.; Merinero, M.; Argüelles-Arias, F.; Alcudia, A. Polymeric Nanoparticles for Drug Delivery: Recent Developments and Future Prospects. Nanomaterials 2020, 10, 1403. [Google Scholar] [CrossRef]
- Yi, Y.; Kim, H.J.; Mi, P.; Zheng, M.; Takemoto, H.; Toh, K.; Kim, B.S.; Hayashi, K.; Naito, M.; Matsumoto, Y. Targeted Systemic Delivery of siRNA to Cervical Cancer Model Using Cyclic RGD-Installed Unimer Polyion Complex-Assembled Gold Nanoparticles. J. Control. Release 2016, 244, 247–256. [Google Scholar] [CrossRef]
- Zhou, D.; Zhang, G.; Gan, Z. c(RGDfK) Decorated Micellar Drug Delivery System for Intravesical Instilled Chemotherapy of Superficial Bladder Cancer. J. Control. Release 2013, 169, 204–210. [Google Scholar] [CrossRef]
- Klimpel, A.; Lützenburg, T.; Neundorf, I. Recent Advances of Anti-Cancer Therapies Including the Use of Cell-Penetrating Peptides. Curr. Opin. Pharmacol. 2019, 47, 8–13. [Google Scholar] [CrossRef]
- Onursal, C.; Knüppel, L.; Merl-Pham, J.; Lietman, C.D.; Hatz, R.; Behr, J.; Unger, K.; Hess, J.; Hauck, S.M.; Lee, B. Prolyl-3-hydroxylase 4 (P3H4), a Novel Player in Collagen Synthesis and Secretion in Lung Fibroblasts. Eur. Respir. J. 2021, 58, PA3283. [Google Scholar] [CrossRef]
- Hao, L.; Pang, K.; Pang, H.; Zhang, J.; Zhang, Z.; He, H.; Zhou, R.; Shi, Z.; Han, C. Knockdown of P3H4 Inhibits Proliferation and Invasion of Bladder Cancer. Aging 2020, 12, 2156–2168. [Google Scholar] [CrossRef] [PubMed]
- Zimmerman, S.M.; Besio, R.; Heard-Lipsmeyer, M.E.; Dimori, M.; Castagnola, P.; Swain, F.L.; Gaddy, D.; Diekman, A.B.; Morello, R. Expression Characterization and Functional Implication of the Collagen-Modifying Leprecan Proteins in Mouse Gonadal Tissue and Mature Sperm. AIMS Genet. 2018, 5, 24–40. [Google Scholar] [CrossRef] [PubMed]
- Li, W.; Ye, L.; Chen, Y.; Chen, P. P3H4 is Correlated with Clinicopathological Features and Prognosis in Bladder Cancer. World J. Surg. Oncol. 2018, 16, 1–6. [Google Scholar] [CrossRef]
- Zhang, J.; Dong, Y.; Shi, Z.; He, H.; Chen, J.; Zhang, S.; Wu, W.; Zhang, Q.; Han, C.; Hao, L. P3H4 and PLOD1 Expression Associates with Poor Prognosis in Bladder Cancer. Clin. Transl. Oncol. 2022, 24, 1524–1532. [Google Scholar] [CrossRef] [PubMed]
- Alex, M.A.; Nehate, C.; Veeranarayanan, S.; Kumar, D.S.; Kulshreshtha, R.; Koul, V. Self-Assembled Dual Responsive Micelles Stabilized with Protein for Co-Delivery of Drug and siRNA in Cancer Therapy. Biomaterials 2017, 133, 94–106. [Google Scholar] [CrossRef] [PubMed]
- Marko, A.J.; Borah, B.M.; Siters, K.E.; Missert, J.R.; Gupta, A.; Pera, P.; Isaac-Lam, M.F.; Pandey, R.K. Targeted Nanoparticles for Fluorescence Imaging of Folate Receptor Positive Tumors. Biomolecules 2020, 10, 1651. [Google Scholar] [CrossRef] [PubMed]
- Zhang, Y.; Huo, F.; Cao, Q.; Jia, R.; Huang, Q.; Wang, Z.A.; Theodorescu, D.; Lv, Q.; Li, P.; Yan, C. FimH Confers Mannose-Targeting Ability to Bacillus Calmette-Guerin for Improved Immunotherapy in Bladder Cancer. J. Immunother. Cancer 2022, 10, e003939. [Google Scholar] [CrossRef]
- Kasman, L.; Voelkel-Johnson, C. An Orthotopic Bladder Cancer Model for Gene Delivery Studies. J. Vis. Exp. 2013, 82, e50181. [Google Scholar] [CrossRef]
- Ku, S.H.; Kim, K.; Choi, K.; Kim, S.H.; Kwon, I.C. Tumor-Targeting Multifunctional Nanoparticles for siRNA Delivery: Recent Advances in Cancer Therapy. Adv. Healthc. Mater. 2014, 3, 1182–1193. [Google Scholar] [CrossRef]
- Sur, S.; Rathore, A.; Dave, V.; Reddy, K.R.; Chouhan, R.S.; Sadhu, V. Recent Developments in Functionalized Polymer Nanoparticles for Efficient Drug Delivery System. Nano-Struct. Nano-Objects 2019, 20, 100397. [Google Scholar] [CrossRef]
- Yu, A.Y.H.; Fu, R.H.; Hsu, S.-h.; Chiu, C.F.; Fang, W.H.; Yeh, C.A.; Tang, C.M.; Hsieh, H.H.; Hung, H.S. Epidermal Growth Factor Receptors siRNA-Conjugated Collagen Modified Gold Nanoparticles for Targeted Imaging and Therapy of Lung Cancer. Mater. Today Adv. 2021, 12, 100191. [Google Scholar] [CrossRef]
- Jin, L.; Wang, Q.; Chen, J.; Wang, Z.; Xin, H.; Zhang, D. Efficient Delivery of Therapeutic siRNA by Fe3O4 Magnetic Nanoparticles into Oral Cancer Cells. Pharmaceutics 2019, 11, 615. [Google Scholar] [CrossRef] [PubMed]
- Younis, M.A.; Khalil, I.A.; Elewa, Y.H.A.; Kon, Y.; Harashima, H. Ultra-Small Lipid Nanoparticles Encapsulating Sorafenib and Midkine-siRNA Selectively-Eradicate Sorafenib-Resistant Hepatocellular Carcinoma in Vivo. J. Control. Release 2021, 331, 335–349. [Google Scholar] [CrossRef] [PubMed]
- Vaidya, A.M.; Sun, Z.; Ayat, N.; Schilb, A.; Liu, X.; Jiang, H.; Sun, D.; Scheidt, J.; Qian, V.; He, S.; et al. Systemic Delivery of Tumor-Targeting siRNA Nanoparticles against an Oncogenic LncRNA Facilitates Effective Triple-Negative Breast Cancer Therapy. Bioconjug. Chem. 2019, 30, 907–919. [Google Scholar] [CrossRef]
- Yoon, H.Y.; Koo, H.; Choi, K.Y.; Lee, S.J.; Kim, K.; Kwon, I.C.; Leary, J.F.; Park, K.; Yuk, S.H.; Park, J.H. Tumor-Targeting Hyaluronic Acid Nanoparticles for Photodynamic Imaging and Therapy. Biomaterials 2012, 33, 3980–3989. [Google Scholar] [CrossRef]
- Hou, W.; Xia, F.; Alves, C.S.; Qian, X.; Yang, Y.; Cui, D. MMP2-Targeting and Redox-Responsive PEGylated Chlorin e6 Nanoparticles for Cancer Near-Infrared Imaging and Photodynamic Therapy. ACS Appl. Mater. Interfaces 2016, 8, 1447–1457. [Google Scholar] [CrossRef]
- Lee, S.J.; Koo, H.; Jeong, H.; Huh, M.S.; Choi, Y.; Jeong, S.Y.; Byun, Y.; Choi, K.; Kim, K.; Kwon, I.C. Comparative Study of Photosensitizer Loaded and Conjugated Glycol Chitosan Nanoparticles for Cancer Therapy. J. Control. Release 2011, 152, 21–29. [Google Scholar] [CrossRef]
- Chadar, R.; Kesharwani, P. Nanotechnology-Based siRNA Delivery Strategies for Treatment of Triple Negative Breast Cancer. Int. J. Pharm. 2021, 605, 120835. [Google Scholar] [CrossRef]
- Tsoi, K.M.; MacParland, S.A.; Ma, X.-Z.; Spetzler, V.N.; Echeverri, J.; Ouyang, B.; Fadel, S.M.; Sykes, E.A.; Goldaracena, N.; Kaths, J.M.; et al. Mechanism of Hard-Nanomaterial Clearance by the Liver. Nat. Mater. 2016, 15, 1212–1221. [Google Scholar] [CrossRef]
- Lobovkina, T.; Jacobson, G.B.; Gonzalez-Gonzalez, E.; Hickerson, R.P.; Leake, D.; Kaspar, R.L.; Contag, C.H.; Zare, R.N. In Vivo Sustained Release of siRNA from Solid Lipid Nanoparticles. ACS Nano 2011, 5, 9977–9983. [Google Scholar] [CrossRef]
- Xu, X.; Liu, K.; Jiao, B.; Luo, K.; Ren, J.; Zhang, G.; Yu, Q.; Gan, Z. Mucoadhesive Nanoparticles Based on ROS Activated Gambogic Acid Prodrug for Safe and Efficient Intravesical Instillation Chemotherapy of Bladder Cancer. J. Control. Release 2020, 324, 493–504. [Google Scholar] [CrossRef] [PubMed]
- Zhang, X.; He, Z.; Xiang, L.; Li, L.; Zhang, H.; Lin, F.; Cao, H. Codelivery of GRP78 siRNA and Docetaxel via RGD-PEG-DSPE/DOPA/CaP Nanoparticles for the Treatment of Castration-Resistant Prostate Cancer. Drug Des. Dev. Ther. 2019, 13, 1357–1372. [Google Scholar] [CrossRef] [PubMed]








Publisher’s Note: MDPI stays neutral with regard to jurisdictional claims in published maps and institutional affiliations. |
© 2022 by the authors. Licensee MDPI, Basel, Switzerland. This article is an open access article distributed under the terms and conditions of the Creative Commons Attribution (CC BY) license (https://creativecommons.org/licenses/by/4.0/).
Share and Cite
Hao, L.; Shi, Z.; Dong, Y.; Chen, J.; Pang, K.; He, H.; Zhang, S.; Wu, W.; Zhang, Q.; Han, C. Efficient Delivery of P3H4 siRNA and Chlorin e6 by cRGDfK-Installed Polyarginine Nanoparticles for Tumor-Targeting Therapy of Bladder Cancer. Pharmaceutics 2022, 14, 2149. https://doi.org/10.3390/pharmaceutics14102149
Hao L, Shi Z, Dong Y, Chen J, Pang K, He H, Zhang S, Wu W, Zhang Q, Han C. Efficient Delivery of P3H4 siRNA and Chlorin e6 by cRGDfK-Installed Polyarginine Nanoparticles for Tumor-Targeting Therapy of Bladder Cancer. Pharmaceutics. 2022; 14(10):2149. https://doi.org/10.3390/pharmaceutics14102149
Chicago/Turabian StyleHao, Lin, Zhenduo Shi, Yang Dong, Jiangang Chen, Kun Pang, Houguang He, Shaoqi Zhang, Wei Wu, Qianjin Zhang, and Conghui Han. 2022. "Efficient Delivery of P3H4 siRNA and Chlorin e6 by cRGDfK-Installed Polyarginine Nanoparticles for Tumor-Targeting Therapy of Bladder Cancer" Pharmaceutics 14, no. 10: 2149. https://doi.org/10.3390/pharmaceutics14102149
APA StyleHao, L., Shi, Z., Dong, Y., Chen, J., Pang, K., He, H., Zhang, S., Wu, W., Zhang, Q., & Han, C. (2022). Efficient Delivery of P3H4 siRNA and Chlorin e6 by cRGDfK-Installed Polyarginine Nanoparticles for Tumor-Targeting Therapy of Bladder Cancer. Pharmaceutics, 14(10), 2149. https://doi.org/10.3390/pharmaceutics14102149
