Antitumor Activity of Nanoparticles Loaded with PHT-427, a Novel AKT/PDK1 Inhibitor, for the Treatment of Head and Neck Squamous Cell Carcinoma
Abstract
1. Introduction
2. Materials and Methods
2.1. Synthesis and Characterization of Polymeric Nanoparticles
2.2. Cell Culture and Treatment
2.3. Cell Viability Assay
2.4. Western Blot
2.5. Indirect Immunofluorescence
2.6. Reactive Oxygen Species Detection
2.7. Evaluating Reference Gene Expression
2.8. Quantitative Real-Time Reverse Transcription-Polymerase Chain Reaction
2.9. Apoptosis Quantification
2.10. Statistical Analysis
3. Results
3.1. Nanoparticle Characterization: PHT-427 Encapsulation
3.2. NPs Loaded with PHT-427 Reduce FaDu Cell Viability
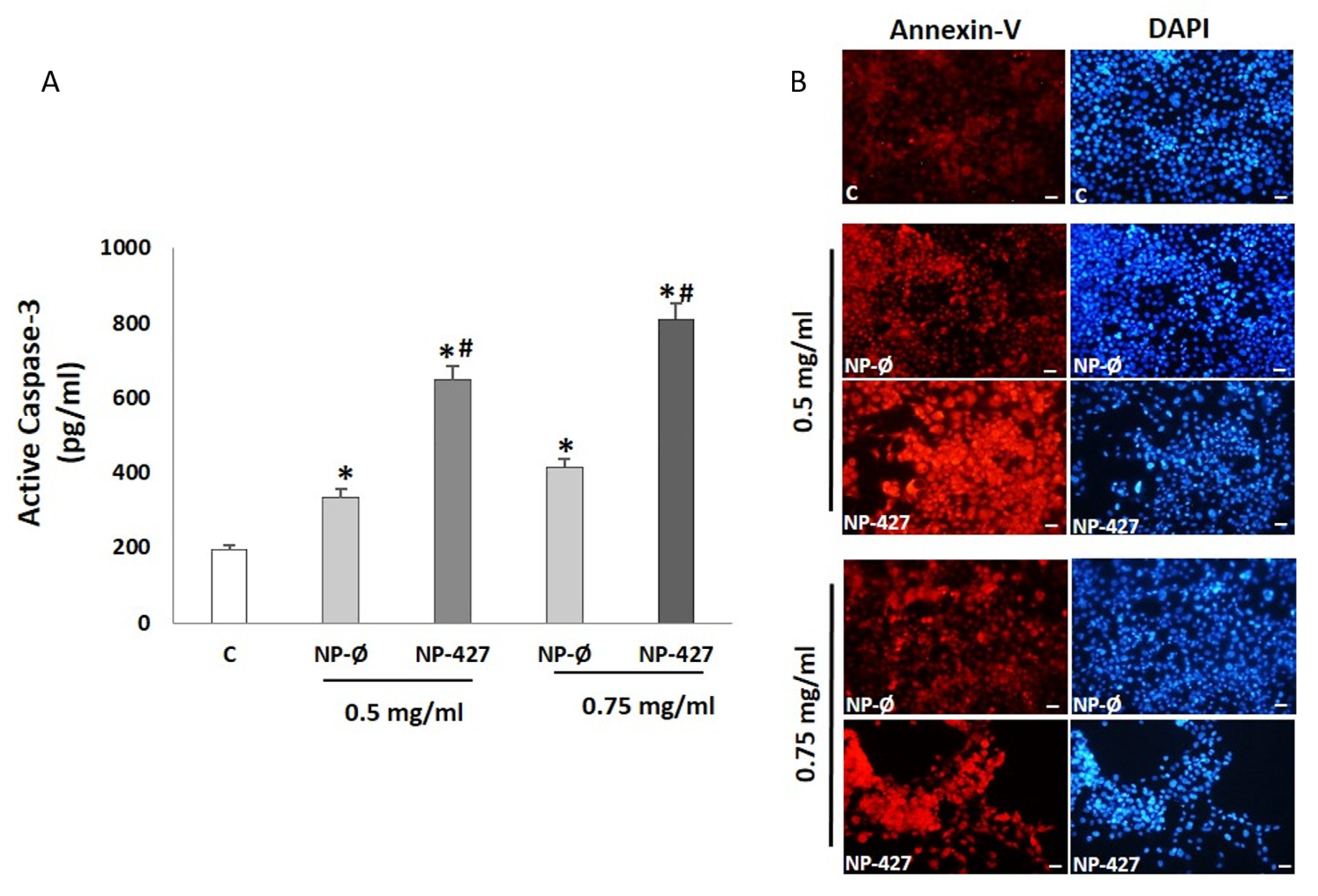
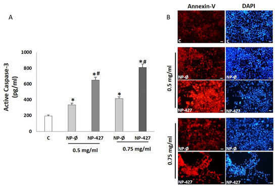
3.3. NPs Loaded with PHT-427 Induce FaDu Cell Apoptosis
3.4. Reference Gene Analysis
3.5. PHT-427-Loaded NPs Reduced Gene Expression of the PI3K Pathway
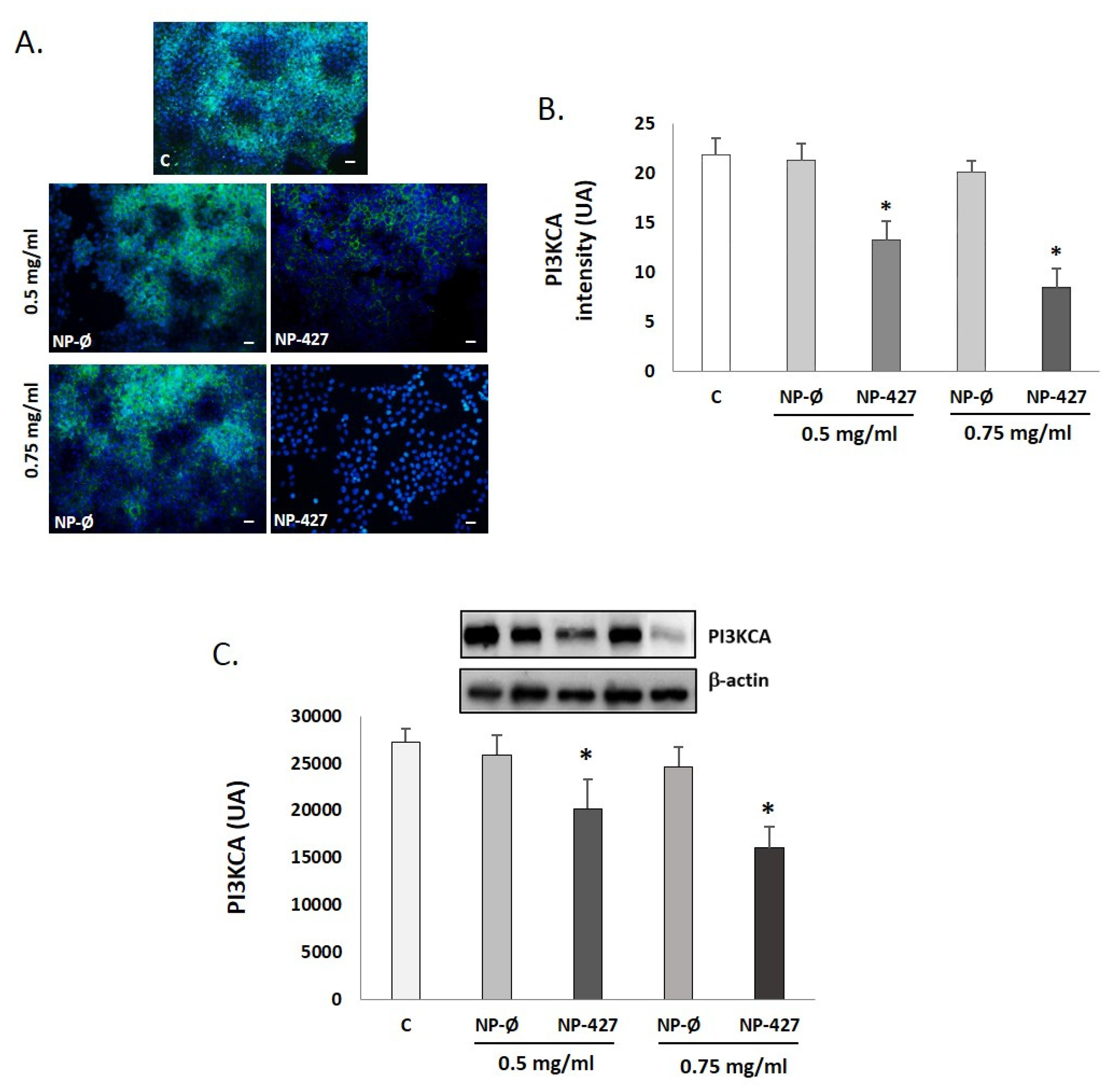
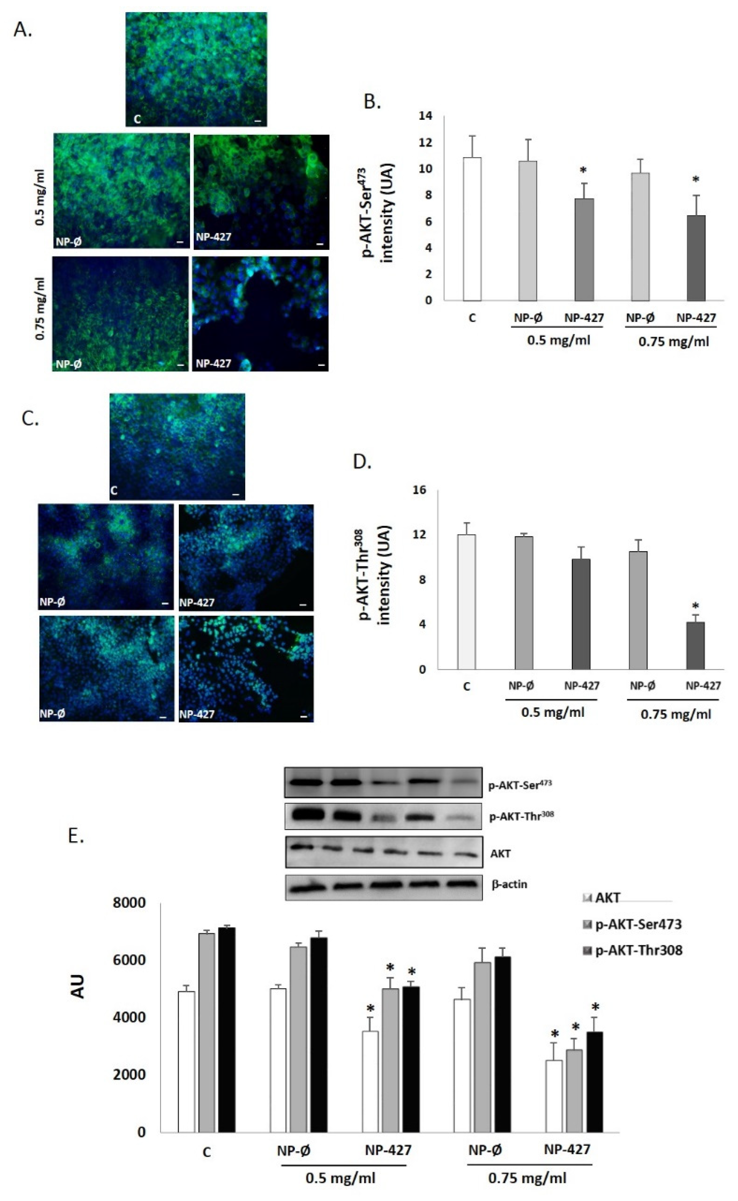
3.6. Levels of PI3K Pathway Components Decreased with PHT427-Loaded NPs
3.7. PHT427-Loaded NPs Increase Levels of Superoxide Anions
3.8. EGFR Decreases in the Presence of NPs Loaded with PHT-427
4. Discussion
5. Conclusions
Supplementary Materials
Author Contributions
Funding
Institutional Review Board Statement
Informed Consent Statement
Data Availability Statement
Conflicts of Interest
References
- Vigneswaran, N.; Williams, M.D. Epidemiological trends in head and neck cancer and aids in diagnosis. Oral Maxillofac. Surg. Clin. N. Am. 2014, 26, 123–141. [Google Scholar] [CrossRef]
- Siegel, R.; Naishadham, D.; Jemal, A. Cancer statistics 2013. CA Cancer J. Clin. 2013, 63, 11–30. [Google Scholar] [CrossRef]
- Bray, F.; Ferlay, J.; Soerjomataram, I.; Siegel, R.L.; Torre, L.A.; Jemal, A. Global cancer statistics 2018: GLOBOCAN estimates of incidence and mortality worldwide for 36 cancers in 185 countries. CA Cancer J. Clin. 2018, 68, 394–424. [Google Scholar] [CrossRef] [PubMed]
- Carvalho, A.L.; Nishimoto, I.N.; Califano, J.A.; Kowalski, L.P. Trends in incidence and prognosis for head and neck cancer in the United States: A site-specific analysis of the SEER database. Int. J. Cancer 2005, 114, 806–816. [Google Scholar] [CrossRef]
- Moon, D.G.; Lee, S.E.; Oh, M.M.; Jeong, S.J.; Hong, S.K.; Yoon, C.Y.; Byun, S.S.; Park, H.S.; Cheon, J. NVP-BEZ235, a dual PI3K/mTOR inhibitor synergistically potentiates the antitumor effects of Cisplatin in bladder cancer cells. Int. J. Oncol. 2014, 45, 1027–1035. [Google Scholar] [CrossRef] [PubMed]
- Courtney, K.D.; Corcoran, R.B.; Engelman, J.A. The PI3K pathway as drug target in human cancer. J. Clin. Oncol. 2010, 28, 1075–1083. [Google Scholar] [CrossRef] [PubMed]
- Engelman, J.A. Targeting PI3K signaling in cancer: Opportunities, challenges and limitations. Nat. Rev. Cancer 2009, 9, 550–562. [Google Scholar] [CrossRef]
- Yuan, T.L.; Cantley, L.C. PI3K pathway alterations in cancer: Variations on a theme. Oncogene 2008, 27, 5497–5510. [Google Scholar] [CrossRef] [PubMed]
- Psyrri, A.; Seiwert, T.Y.; Jimeno, A. Molecular Pathways in Head and Neck Cancer: EGFR, PI3K, and More. Am. Soc. Clin. Oncol. Educ. Book 2013, 246–255. [Google Scholar] [CrossRef]
- Vander Broek, R.; Mohan, S.; Eytan, D.F.; Chen, Z.; Van Waes, C. The PI3K/Akt/mTOR axis in head and neck cancer: Functions, aberrations, cross-talk, and therapies. Oral Dis. 2015, 21, 815–825. [Google Scholar] [CrossRef]
- Meuillet, E.J.; Zuohe, S.; Lemos, R.; Ihle, N.; Kingston, J.; Watkins, R.; Moses, S.A.; Zhang, S.; Du-Cuny, L.; Herbst, R.; et al. Molecular pharmacology and antitumor activity of PHT-427, a novel akt/phosphatidylinositide-dependent protein kinase 1 pleckstrin homology domain inhibitor. Mol. Cancer Ther. 2010, 9, 706–717. [Google Scholar] [CrossRef] [PubMed]
- Moses, S.A.; Ali, M.A.; Zuohe, S.; Du-Cuny, L.; Zhou, L.L.; Lemos, R.; Ihle, N.; Skillman, A.G.; Zhang, S.; Mash, E.A.; et al. In vitro and In vivo Activity of Novel Small-Molecule Inhibitors Targeting the Pleckstrin Homology Domain of Protein Kinase B/AKT. Cancer Res. 2009, 69, 5073–5081. [Google Scholar] [CrossRef] [PubMed]
- Shi, J.; Kantoff, P.W.; Wooster, R.; Farokhzad, O.C. Cancer nanomedicine: Progress, challenges and opportunities. Nat. Rev. Cancer 2017, 17, 20–37. [Google Scholar] [CrossRef] [PubMed]
- Zhao, C.Y.; Cheng, R.; Yang, Z.; Tian, Z.M. Nanotechnology for Cancer Therapy Based on Chemotherapy. Molecules 2018, 23, 826. [Google Scholar] [CrossRef]
- Mitchell, M.J.; Billingsley, M.M.; Haley, R.M.; Wechsler, M.E.; Peppas, N.A.; Langer, R. Engineering precision nanoparticles for drug delivery. Nat. Rev. Drug Discov. 2021, 20, 101–124. [Google Scholar] [CrossRef]
- Wang, Y.; Gao, D.; Liu, Y.; Guo, X.; Chen, S.; Zeng, L.; Ma, J.; Zhang, X.; Tian, Z.; Yang, Z. Immunogenic-cell-killing and immunosuppression-inhibiting nanomedicine. Bioact. Mater. 2020, 6, 1513–1527. [Google Scholar] [CrossRef]
- Li, H.; Li, J.; He, X.; Zhang, B.; Liu, C.; Li, Q.; Zhu, Y.; Huang, W.; Zhang, W.; Qian, H.; et al. Histology and antitumor activity study of PTX-loaded micelle, a fluorescent drug delivery system prepared by PEG-TPP. Chin. Chem. Lett. 2019, 30, 1083–1088. [Google Scholar] [CrossRef]
- He, M.; Yu, L.; Yang, Y.; Zou, B.; Ma, W.; Yu, M.; Lu, J.; Xiong, G.; Yu, Z.; Li, A. Delivery of triptolide with reduction-sensitive polymer nanoparticles for liver cancer therapy on patient-derived xenografts models. Chin. Chem. Lett. 2020, 31, 3178–3182. [Google Scholar] [CrossRef]
- Lucero-Acuña, A.; Jeffery, J.J.; Abril, E.R.; Nagle, R.B.; Guzman, R.; Pagel, M.D.; Meuillet, E.J. Nanoparticle delivery of an AKT/PDK1 inhibitor improves the therapeutic effect in pancreatic cancer. Int. J. Nanomed. 2014, 3, 5653–5665. [Google Scholar] [CrossRef][Green Version]
- Palao-Suay, R.; Rodrigáñez, L.; Aguilar, M.R.; Rodriguez, C.S.; Parra-Ruiz, F.J.; Fernandez-Gutierrez, M.; Parra, J.; Ayora, J.R.; Sanz-Fernández, R.; Román, J.S. Mitochondrially targeted nanoparticles based on α-TOS for the selective cancer treatment. Macromol. Biosci. 2016, 16, 395–411. [Google Scholar] [CrossRef]
- Sánchez-Rodríguez, C.; Palao-Suay, R.; Rodrigáñez, L.; Aguilar, M.R.; Martín-Saldaña, S.; San Román, J.; Sanz-Fernández, R. α-Tocopheryl Succinate-Based Polymeric Nanoparticles for the Treatment of Head and Neck Squamous Cell Carcinoma. Biomolecules 2018, 8, 97. [Google Scholar] [CrossRef]
- Xie, F.; Xiao, P.; Chen, D.; Xu, L.; Zhang, B. miRDeepFinder: A miRNA analysis tool for deep sequencing of plant small RNAs. Plant Mol. Biol. 2012, 80, 75–84. [Google Scholar] [CrossRef]
- Vandesompele, J.; De Preter, K.; Pattyn, F.; Poppe, B.; Van Roy, N.; De Paepe, A.; Speleman, F. Accurate normalization of real-time quantitative RT-PCR data by geometric averaging of multiple internal control genes. Genome Biol. 2002, 18, 3. [Google Scholar] [CrossRef]
- Nitulescu, G.M.; Margina, D.; Juzenas, P.; Peng, O.; Tudorel Olaru, O.; Saloustros, E.; Fenga, C.; Spandidos, D.A.; Libra, M.; Tsatsakis, A.M. Akt inhibitors in cancer treatment: The long journey from drug discovery to clinical use. Int. J. Oncol. 2016, 48, 869–885. [Google Scholar] [CrossRef] [PubMed]
- Kobes, J.E.; Daryaei, I.; Howison, C.M.; Bontrager, J.G.; Sirianni, R.W.; Meuillet, E.J.; Pagel, M.D. Improved Treatment of Pancreatic Cancer With Drug Delivery Nanoparticles Loaded with a Novel AKT/PDK1. Inhibitor. Pancreas 2016, 45, 1158–1166. [Google Scholar] [CrossRef]
- Maemets-Allas, K.; Viil, J.; Jaks, V. A Novel Inhibitor of AKT1-PDPK1 Interaction Efficiently Suppresses the Activity of AKT Pathway and Restricts Tumor Growth In Vivo. Mol. Cancer Ther. 2015, 14, 2486–2496. [Google Scholar] [CrossRef]
- Dickinson, S.E.; Janda, J.; Criswell, J.; Blohm-Mangone, K.; Olson, E.R.; Liu, Z.; Barber, C.; Petricoin, E.F.; Calvert, V.S.; Einspahr, J.; et al. Inhibition of Akt enhances the chemopreventive effects of topical rapamycin in mouse skin. Cancer Prev. Res. 2016, 9, 215–224. [Google Scholar] [CrossRef]
- Tian, L.; Wang, L.; Qiao, Y.; Lu, L.; Lee, P.; Chang, A.; Ravi, S.; Rogers, T.A.; Melancon, M.P. Antitumor Efficacy of Liposome-Encapsulated NVP-BEZ235 Combined with Irreversible Electroporation for Head and Neck Cancer. Molecules 2019, 24, 3560. [Google Scholar] [CrossRef] [PubMed]
- Kundu, S.K.; Nestor, M. Targeted therapy in head and neck cancer. Tumor Biol. 2012, 33, 707–721. [Google Scholar] [CrossRef] [PubMed]
- Machiels, J.P.; Schmitz, S. New advances in targeted therapies for squamous cell carcinoma of the head and neck. Anticancer Drugs 2011, 22, 626–633. [Google Scholar] [CrossRef] [PubMed]
- Hsu, C.-M.; Lin, P.-M.; Tsai, Y.-T.; Tsai, M.-S.; Tseng, C.-H.; Lin, S.-F.; Yang, M.-Y. NVP-BEZ235, a dual PI3K-mTOR inhibitor, suppresses the growth of FaDu hypopharyngeal squamous cell carcinoma and has a synergistic effect with Cisplatin. Cell Death Discov. 2018, 4, 57. [Google Scholar] [CrossRef]
- Tonlaar, N.; Galoforo, S.; Thibodeau, B.J.; Ahmed, S.; Wilson, T.G.; Yumpo Cardenas, P.; Marples, B.; Wilson, G.D. Antitumor activity of the dual PI3K/MTOR inhibitor, PF-04691502, in combination with radiation in head and neck cancer. Radiother. Oncol. 2017, 124, 504–512. [Google Scholar] [CrossRef] [PubMed]
- Keam, B.; Kim, S.; Ahn, Y.O.; Kim, T.M.; Lee, S.H.; Kim, D.W.; Heo, D.S. In vitro anticancer activity of PI3K alpha selective inhibitor BYL719 in head and neck cancer. Anticancer. Res. 2015, 35, 175–182. [Google Scholar]
- Choi, M.S.; Moon, S.M.; Lee, S.A.; Park, B.R.; Kim, J.S.; Kim, D.K.; Kim, Y.H.; Kim, C.S. Adenosine induces intrinsic apoptosis via the PI3K/AKT/MTOR signaling pathway in human pharyngeal squamous carcinoma FaDu cells. Oncol. Lett. 2018, 15, 6489–6496. [Google Scholar] [CrossRef]
- Herzog, A.; Bian, Y.; Vander Broek, R.; Hall, B.; Coupar, J.; Cheng, H.; Sowers, A.L.; Cook, J.D.; Mitchell, J.B.; Chen, Z.; et al. PI3K/mTOR inhibitor PF-04691502 antitumor activity is enhanced with induction of wild-type TP53 in human xenograft and murine knockout models of head and neck cancer. Clin. Cancer Res. 2013, 19, 3808–3819. [Google Scholar] [CrossRef] [PubMed]
- Koundouros, N.; Poulogiannis, G. Phosphoinositide 3-Kinase/Akt signaling and redox metabolism in cancer. Front. Oncol. 2018, 8, 2–10. [Google Scholar] [CrossRef] [PubMed]










| NP Sample | PHT-427 (%w/w) | PHT-427 (mg/mL) | Dh (nm) | PDI | ζ (mV) | EE (%) | LC (%) | Encapsulated PHT427 mg/mL |
|---|---|---|---|---|---|---|---|---|
| NP-Ø | 0 | --- | 132.1 ± 3.3 | 0.098 ± 0.010 | −2.62 ± 0.2 | --- | --- | --- |
| NP-427 | 10 | 0.2 | 155.2 ± 9.7 | 0.124 ± 0.015 | −3.45 ± 0.1 | 75.4 | 9.55 | 0.151 |
| Method | 1 | 2 | 3 | 4 | 5 | 6 | 7 | 8 |
|---|---|---|---|---|---|---|---|---|
| Delta CT | GUSB | TFRC | RPLP0 | PPIA | TBP | B2M | ACTB | HPRT1 |
| BestKeeper | RPLP0 | GUSB | PPIA | B2M | ACTB | TFRC | HPRT1 | TBP |
| Normfinder | GUSB | TFRC | RPLP0 | PPIA | TBP | B2M | ACTB | HPRT1 |
| Genorm | GUSB/RPLP0 | PPIA | TFRC | TBP | B2M | ACTB | HPRT1 | |
| Recommended comprehensive ranking | GUSB | RPLP0 | TFRC | PPIA | B2M | TBP | ACTB | HPRT1 |
Publisher’s Note: MDPI stays neutral with regard to jurisdictional claims in published maps and institutional affiliations. |
© 2021 by the authors. Licensee MDPI, Basel, Switzerland. This article is an open access article distributed under the terms and conditions of the Creative Commons Attribution (CC BY) license (https://creativecommons.org/licenses/by/4.0/).
Share and Cite
Yanes-Díaz, J.; Palao-Suay, R.; Aguilar, M.R.; Riestra-Ayora, J.I.; Ferruelo-Alonso, A.; Rojo del Olmo, L.; Vázquez-Lasa, B.; Sanz-Fernández, R.; Sánchez-Rodríguez, C. Antitumor Activity of Nanoparticles Loaded with PHT-427, a Novel AKT/PDK1 Inhibitor, for the Treatment of Head and Neck Squamous Cell Carcinoma. Pharmaceutics 2021, 13, 1242. https://doi.org/10.3390/pharmaceutics13081242
Yanes-Díaz J, Palao-Suay R, Aguilar MR, Riestra-Ayora JI, Ferruelo-Alonso A, Rojo del Olmo L, Vázquez-Lasa B, Sanz-Fernández R, Sánchez-Rodríguez C. Antitumor Activity of Nanoparticles Loaded with PHT-427, a Novel AKT/PDK1 Inhibitor, for the Treatment of Head and Neck Squamous Cell Carcinoma. Pharmaceutics. 2021; 13(8):1242. https://doi.org/10.3390/pharmaceutics13081242
Chicago/Turabian StyleYanes-Díaz, Joaquín, Raquel Palao-Suay, María Rosa Aguilar, Juan Ignacio Riestra-Ayora, Antonio Ferruelo-Alonso, Luis Rojo del Olmo, Blanca Vázquez-Lasa, Ricardo Sanz-Fernández, and Carolina Sánchez-Rodríguez. 2021. "Antitumor Activity of Nanoparticles Loaded with PHT-427, a Novel AKT/PDK1 Inhibitor, for the Treatment of Head and Neck Squamous Cell Carcinoma" Pharmaceutics 13, no. 8: 1242. https://doi.org/10.3390/pharmaceutics13081242
APA StyleYanes-Díaz, J., Palao-Suay, R., Aguilar, M. R., Riestra-Ayora, J. I., Ferruelo-Alonso, A., Rojo del Olmo, L., Vázquez-Lasa, B., Sanz-Fernández, R., & Sánchez-Rodríguez, C. (2021). Antitumor Activity of Nanoparticles Loaded with PHT-427, a Novel AKT/PDK1 Inhibitor, for the Treatment of Head and Neck Squamous Cell Carcinoma. Pharmaceutics, 13(8), 1242. https://doi.org/10.3390/pharmaceutics13081242

