Therapeutic Stomatocytes with Aggregation Induced Emission for Intracellular Delivery
Abstract
:1. Introduction
2. Materials and Methods
2.1. Materials
2.2. Preparation of Spherical and Shape Changed Polymersomes
2.3. Preparation of Cross-Linked Enzymes-Loaded AIE Stomatocytes (AIEgenic c-CLEnA)
2.4. Motion Studies by NanoSight Tracking Analysis (NTA)
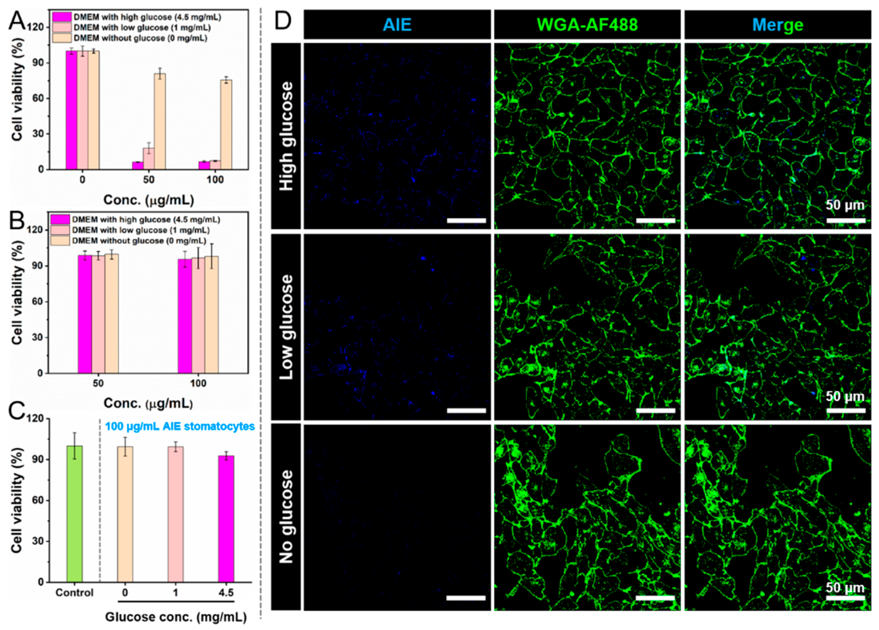
2.5. Cell Studies
3. Results and Discussion
3.1. Characterization of Spherical and Shape Changed AIE Polymersomes
3.2. Enzyme Encapsulation and Autonomous Motion
3.3. Intracellular Localization of AIE Stomatocytes
3.4. Photo-Mediated Therapy of AIE Stomatocytes toward HeLa Cells
3.5. Active Intracellular Delivery via AIEgenic c-CLEnA
3.6. H2O2-Mediated/Photo-Mediated Therapy Using AIEgenic c-CLEnA
4. Conclusions
Supplementary Materials
Author Contributions
Funding
Institutional Review Board Statement
Informed Consent Statement
Data Availability Statement
Acknowledgments
Conflicts of Interest
References
- Webber, M.J.; Appel, E.A.; Meijer, E.W.; Langer, R. Supramolecular Biomaterials. Nat. Mater. 2016, 15, 13–26. [Google Scholar] [CrossRef] [PubMed]
- Gaitzsch, J.; Huang, X.; Voit, B. Engineering Functional Polymer Capsules toward Smart Nanoreactors. Chem. Rev. 2016, 116, 1053–1093. [Google Scholar] [CrossRef]
- Lv, S.; Sylvestre, M.; Prossnitz, A.N.; Yang, L.F.; Pun, S.H. Design of Polymeric Carriers for Intracellular Peptide Delivery in Oncology Applications. Chem. Rev. 2021, 121, 11653–11698. [Google Scholar] [CrossRef]
- Wilson, D.A.; Nolte, R.J.M.; van Hest, J.C.M. Autonomous Movement of Platinum-Loaded Stomatocytes. Nat. Chem. 2012, 4, 268–274. [Google Scholar] [CrossRef] [PubMed]
- Che, H.L.; Zhu, J.Z.; Song, S.D.; Mason, A.F.; Cao, S.P.; Pijpers, I.A.B.; Abdelmohsen, L.K.E.A.; van Hest, J.C.M. ATP-Mediated Transient Behavior of Stomatocyte Nanosystems. Angew. Chem. Int. Ed. 2019, 58, 13113–13118. [Google Scholar] [CrossRef]
- Pijpers, I.A.B.; Cao, S.P.; Llopis-Lorente, A.; Zhu, J.Z.; Song, S.D.; Joosten, R.R.M.; Meng, F.H.; Friedrich, H.; Williams, D.S.; Sánchez, S.; et al. Hybrid Biodegradable Nanomotors through Compartmentalized Synthesis. Nano Lett. 2020, 20, 4472–4480. [Google Scholar] [CrossRef]
- Abdelmohsen, L.K.E.A.; Nijemeisland, M.; Pawar, G.M.; Janssen, G.A.; Nolte, R.J.M.; van Hest, J.C.M.; Wilson, D.A. Dynamic Loading and Unloading of Proteins in Polymeric Stomatocytes: Formation of an Enzyme-Loaded Supramolecular Nanomotor. ACS Nano 2016, 10, 2652–2660. [Google Scholar] [CrossRef] [Green Version]
- De Martino, M.T.; Tonin, F.; Yewdall, N.A.; Abdelghani, M.; Williams, D.S.; Hanefeld, U.; Rutjes, F.P.J.T.; Abdelmohsen, L.K.E.A.; van Hest, J.C.M. Compartmentalized Cross-linked Enzymatic Nano-Aggregates (c-CLEnA) for Efficient in-Flow Biocatalysis. Chem. Sci. 2020, 11, 2765–2769. [Google Scholar] [CrossRef] [Green Version]
- Shao, J.X.; Pijpers, I.A.B.; Cao, S.P.; Williams, D.S.; Yan, X.H.; Li, J.B.; Abdelmohsen, L.K.E.A.; van Hest, J.C.M. Biomorphic Engineering of Multifunctional Polylactide Stomatocytes toward Therapeutic Nano-Red Blood Cells. Adv. Sci. 2019, 6, 1801678. [Google Scholar] [CrossRef] [PubMed]
- Wauters, A.C.; Pijpers, I.A.B.; Mason, A.F.; Williams, D.S.; Tel, J.; Abdelmohsen, L.K.E.A.; van Hest, J.C.M. Development of Morphologically Discrete PEG-PDLLA Nanotubes for Precision Nanomedicine. Biomacromolecules 2019, 20, 177–183. [Google Scholar] [CrossRef]
- Wong, C.K.; Laos, A.J.; Soeriyadi, A.H.; Wiedenmann, J.; Curmi, P.M.G.; Gooding, J.J.; Marquis, C.P.; Stenzel, M.H.; Thordarson, P. Polymersomes Prepared from Thermoresponsive Fluorescent Protein-Polymer Bioconjugates: Capture of and Report on Drug and Protein Payloads. Angew. Chem. Int. Ed. 2015, 54, 5317–5322. [Google Scholar] [CrossRef]
- Wang, N.; Chen, X.J.; Li, N.; Wang, H.; Chen, H.Y. Nanocarriers and Their Loading Strategies. Adv. Healthcare Mater. 2019, 8, 1801002. [Google Scholar] [CrossRef]
- Hong, Y.; Lam, J.W.Y.; Tang, B.Z. Aggregation-Induced Emission. Chem. Soc. Rev. 2011, 40, 5361–5388. [Google Scholar] [CrossRef] [Green Version]
- Hu, F.; Xu, S.D.; Liu, B. Photosensitizers with Aggregation-Induced Emission: Materials and Biomedical Applications. Adv. Mater. 2018, 30, 1801350. [Google Scholar] [CrossRef]
- Andreiuk, B.; Reisch, A.; Bernhardt, E.; Klymchenko, A.S. Fighting Aggregation-Caused Quenching and Leakage of Dyes in Fluorescent Polymer Nanoparticles: Universal Role of Counterion. Chem. Asian J. 2019, 14, 836–846. [Google Scholar] [CrossRef]
- Zhang, N.; Chen, H.; Fan, Y.J.; Zhou, L.; Trépout, S.; Guo, J.; Li, M.H. Fluorescent Polymersomes with Aggregation-Induced Emission. ACS Nano 2018, 12, 4025–4035. [Google Scholar] [CrossRef]
- Tao, X.F.; Chen, H.; Trépout, S.; Cen, J.Y.; Ling, J.; Li, M.H. Polymersomes with Aggregation-Induced Emission Based on Amphiphilic Block Copolypeptoids. Chem. Commun. 2019, 55, 13530–13533. [Google Scholar] [CrossRef]
- Deshpande, N.U.; Virmani, M.; Jayakannan, M. An AIE-Driven Fluorescent Polysaccharide Polymersome as an Enzyme-Responsive FRET Nanoprobe to Study the Real-Time Delivery Aspects in Live Cells. Polym. Chem. 2021, 12, 1549–1561. [Google Scholar] [CrossRef]
- Cao, S.P.; Xia, Y.F.; Shao, J.X.; Guo, B.B.; Dong, Y.Y.; Pijpers, I.A.B.; Zhong, Z.Y.; Meng, F.H.; Abdelmohsen, L.K.E.A.; Williams, D.S.; et al. Biodegradable Polymersomes with Structure Inherent Fluorescence and Targeting Capacity for Enhanced Photo-Dynamic Therapy. Angew. Chem. Int. Ed. 2021, 60, 17629–17637. [Google Scholar] [CrossRef]
- Liu, S.S.; Feng, G.X.; Tang, B.Z.; Liu, B. Recent Advances of AIE Light-up Probes for Photodynamic Therapy. Chem. Sci. 2021, 12, 6488–6506. [Google Scholar] [CrossRef]
- He, Z.Y.; Tian, S.D.; Gao, Y.T.; Meng, F.L.; Luo, L. Luminescent AIE Dots for Anticancer Photodynamic Therapy. Front. Chem. 2021, 9, 672917. [Google Scholar] [CrossRef]
- Cao, S.P.; Shao, J.X.; Wu, H.L.; Song, S.D.; De Martino, M.T.; Pijpers, I.A.B.; Friedrich, H.; Abdelmohsen, L.K.E.A.; Williams, D.S.; van Hest, J.C.M. Photoactivated Nanomotors via Aggregation Induced Emission for Enhanced Phototherapy. Nat. Commun. 2021, 12, 2077. [Google Scholar] [CrossRef]
- Govardhan, C.P. Crosslinking of Enzymes for Improved Stability and Performance. Curr. Opin. Biotechnol. 1999, 10, 331–335. [Google Scholar] [CrossRef]
- Xu, M.Q.; Wang, S.S.; Li, L.N.; Gao, J.; Zhang, Y.W. Combined Cross-Linked Enzyme Aggregates as Biocatalysts. Catalysts 2018, 8, 460. [Google Scholar] [CrossRef] [Green Version]
- Yamaguchi, H.; Kiyota, Y.; Miyazaki, M. Techniques for Preparation of Cross-Linked Enzyme Aggregates and Their Applications in Bioconversions. Catalysts 2018, 8, 174. [Google Scholar] [CrossRef] [Green Version]
- Medina-Sánchez, M.; Xu, H.F.; Schmidt, O.G. Micro- and Nano-Motors: The New Generation of Drug Carriers. Ther. Deliv. 2018, 9, 303–316. [Google Scholar] [CrossRef] [Green Version]
- De Ávila, B.E.; Ramírez-Herrera, D.E.; Campuzano, S.; Angsantikul, P.; Zhang, L.F.; Wang, J. Nanomotor-Enabled pH-Responsive Intracellular Delivery of Caspase-3: Toward Rapid Cell Apoptosis. ACS Nano 2017, 11, 5367–5374. [Google Scholar] [CrossRef]
- Gao, W.W.; de Ávila, B.E.; Zhang, L.F.; Wang, J. Targeting and Isolation of Cancer Cells Using Micro/Nanomotors. Adv. Drug Deliv. Rev. 2018, 125, 94–101. [Google Scholar] [CrossRef]
- Venugopalan, P.L.; de Ávila, B.E.; Pal, M.; Ghosh, A.; Wang, J. Fantastic Voyage of Nanomotors into the Cell. ACS Nano 2020, 14, 9423–9439. [Google Scholar] [CrossRef]
- Soto, F.; Karshalev, E.; Zhang, F.Y.; de Avila, B.E.; Nourhani, A.; Wang, J. Smart Materials for Microrobots. Chem. Rev. 2021. [Google Scholar] [CrossRef]






Publisher’s Note: MDPI stays neutral with regard to jurisdictional claims in published maps and institutional affiliations. |
© 2021 by the authors. Licensee MDPI, Basel, Switzerland. This article is an open access article distributed under the terms and conditions of the Creative Commons Attribution (CC BY) license (https://creativecommons.org/licenses/by/4.0/).
Share and Cite
Shao, J.; Cao, S.; Wu, H.; Abdelmohsen, L.K.E.A.; van Hest, J.C.M. Therapeutic Stomatocytes with Aggregation Induced Emission for Intracellular Delivery. Pharmaceutics 2021, 13, 1833. https://doi.org/10.3390/pharmaceutics13111833
Shao J, Cao S, Wu H, Abdelmohsen LKEA, van Hest JCM. Therapeutic Stomatocytes with Aggregation Induced Emission for Intracellular Delivery. Pharmaceutics. 2021; 13(11):1833. https://doi.org/10.3390/pharmaceutics13111833
Chicago/Turabian StyleShao, Jingxin, Shoupeng Cao, Hanglong Wu, Loai K. E. A. Abdelmohsen, and Jan C. M. van Hest. 2021. "Therapeutic Stomatocytes with Aggregation Induced Emission for Intracellular Delivery" Pharmaceutics 13, no. 11: 1833. https://doi.org/10.3390/pharmaceutics13111833
APA StyleShao, J., Cao, S., Wu, H., Abdelmohsen, L. K. E. A., & van Hest, J. C. M. (2021). Therapeutic Stomatocytes with Aggregation Induced Emission for Intracellular Delivery. Pharmaceutics, 13(11), 1833. https://doi.org/10.3390/pharmaceutics13111833
