Niosome-Based Approach for In Situ Gene Delivery to Retina and Brain Cortex as Immune-Privileged Tissues
Abstract
1. Introduction
2. Biological Barriers
2.1. Extracellular Barriers
2.2. Intracellular Barriers
3. Non-Viral Gene Delivery Systems
3.1. Physical Methods
3.2. Chemical Methods
4. Niosome Nanoparticles for Gene Delivery
4.1. Components on Niosome Formulations
4.2. Niosome Preparation Methods
4.3. Physicochemical Characterization of Niosome Nanoparticles
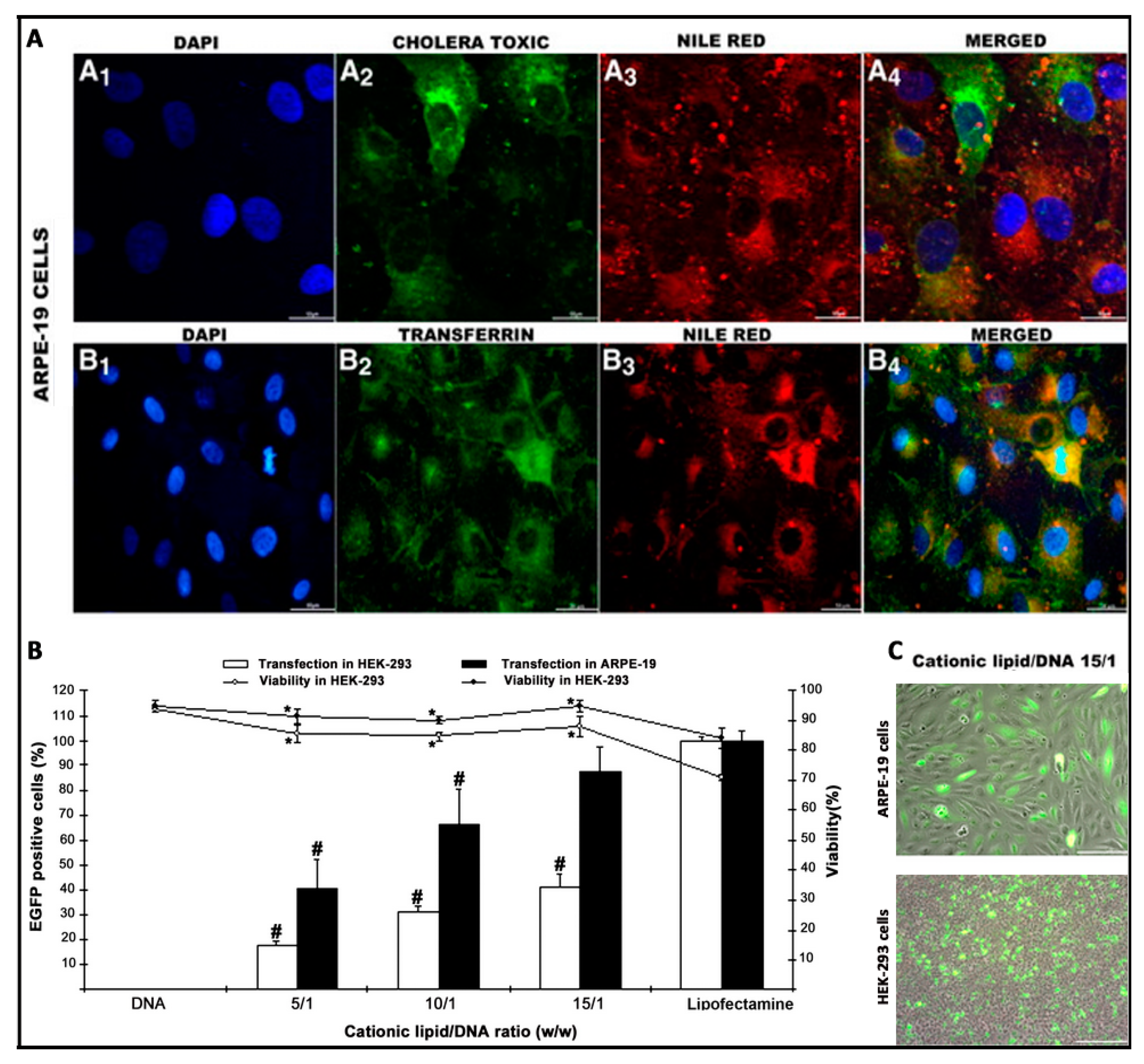
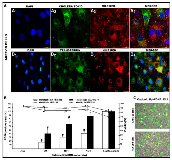
4.4. In Vitro Biological Evaluation of Niosomes for Gene Delivery
5. Eye as Main Goal
5.1. General Concepts
5.2. Niosomes for Gene Delivery to the Retina
6. Brain as Main Goal
6.1. General Concepts
6.2. Niosomes for Gene Delivery to the Brain
7. Future Perspectives
Funding
Acknowledgments
Conflicts of Interest
References
- Dunbar, C.E.; High, K.A.; Joung, J.K.; Kohn, D.B.; Ozawa, K.; Sadelain, M. Gene Therapy Comes of Age. Science 2018, 359, eaan4672. [Google Scholar] [CrossRef] [PubMed]
- Orkin, S.H.; Reilly, P. MEDICINE. Paying for Future Success in Gene Therapy. Science 2016, 352, 1059–1061. [Google Scholar] [PubMed]
- Mullard, A. Gene Therapy Boom Continues. Nat. Rev. Drug Discov. 2019, 18, 737. [Google Scholar] [PubMed]
- Lee, C.L.; Veeramani, S.; Molouki, A.; Lim, S.H.E.; Thomas, W.; Chia, S.L.; Yusoff, K. Virotherapy: Current Trends and Future Prospects for Treatment of Colon and Rectal Malignancies. Cancer Investig. 2019, 37, 393–414. [Google Scholar]
- Terrivel, M.; Gromicho, C.; Matos, A.M. Oncolytic Viruses: What to Expect from its use in Cancer Treatment. Microbiol. Immunol. 2019. [Google Scholar] [CrossRef]
- del Pozo-Rodrigez, A.; Delgado, D.; Solinis, M.A.; Pedraz, J.L.; Gascon, A.R. Solid lipid nanoparticles as potential tools for gene therapy: in vivo protein expression after intravenous administration. Int. J. Pharm. 2010, 385, 1–2. [Google Scholar]
- McLachlan, G.; Stevenson, B.J.; Davidson, D.J.; Porteous, D.J. Bacterial DNA is Implicated in the Inflammatory Response to Delivery of DNA/DOTAP to Mouse Lungs. Gene Ther. 2000, 7, 384–392. [Google Scholar]
- Gill, D.R.; Pringle, I.A.; Hyde, S.C. Progress and Prospects: The Design and Production of Plasmid Vectors. Gene Ther. 2009, 16, 165–171. [Google Scholar]
- Gallego, I.; Villate-Beitia, I.; Martinez-Navarrete, G.; Menendez, M.; Lopez-Mendez, T.; Soto-Sanchez, C.; Zarate, J.; Puras, G.; Fernandez, E.; Pedraz, J.L. Non-Viral Vectors Based on Cationic Niosomes and Minicircle DNA Technology Enhance Gene Delivery Efficiency for Biomedical Applications in Retinal Disorders. Nanomedicine 2019, 17, 308–318. [Google Scholar]
- Talbot, K.; Wood, M.J.A. Wrangling RNA: Antisense Oligonucleotides for Neurological Disorders. Sci. Transl. Med. 2019, 11. [Google Scholar] [CrossRef]
- Dias, N.; Stein, C.A. Antisense Oligonucleotides: Basic Concepts and Mechanisms. Mol. Cancer Ther. 2002, 1, 347–355. [Google Scholar]
- Coutinho, M.F.; Matos, L.; Santos, J.I.; Alves, S. RNA Therapeutics: How Far have we Gone? Adv. Exp. Med. Biol. 2019, 1157, 133–177. [Google Scholar] [PubMed]
- Kim, J.; Hu, C.; Moufawad El Achkar, C.; Black, L.E.; Douville, J.; Larson, A.; Pendergast, M.K.; Goldkind, S.F.; Lee, E.A.; Kuniholm, A.; et al. Patient-Customized Oligonucleotide Therapy for a Rare Genetic Disease. N. Engl. J. Med. 2019, 381, 1644–1652. [Google Scholar] [PubMed]
- Terrazas, M.; Kool, E.T. RNA Major Groove Modifications Improve siRNA Stability and Biological Activity. Nucleic Acids Res. 2009, 37, 346–353. [Google Scholar] [PubMed]
- Gowing, G.; Svendsen, S.; Svendsen, C.N. Ex Vivo Gene Therapy for the Treatment of Neurological Disorders. Prog. Brain Res. 2017, 230, 99–132. [Google Scholar]
- Gregory-Evans, K.; Bashar, A.M.; Tan, M. Ex Vivo Gene Therapy and Vision. Curr. Gene Ther. 2012, 12, 103–115. [Google Scholar]
- Shahryari, A.; Saghaeian Jazi, M.; Mohammadi, S.; Razavi Nikoo, H.; Nazari, Z.; Hosseini, E.S.; Burtscher, I.; Mowla, S.J.; Lickert, H. Development and Clinical Translation of Approved Gene Therapy Products for Genetic Disorders. Front. Genet. 2019, 10, 868. [Google Scholar]
- Xu, X.; Wan, T.; Xin, H.; Li, D.; Pan, H.; Wu, J.; Ping, Y. Delivery of CRISPR/Cas9 for Therapeutic Genome Editing. J. Gene Med. 2019, 21, e3107. [Google Scholar]
- Schacker, M.; Seimetz, D. From Fiction to Science: Clinical Potentials and Regulatory Considerations of Gene Editing. Clin. Transl. Med. 2019, 8, 27. [Google Scholar]
- Burgess, D.J. CRISPR Screens Come into Sight. Nat. Rev. Genet. 2020, 21, 1. [Google Scholar]
- Anzalone, A.V.; Randolph, P.B.; Davis, J.R.; Sousa, A.A.; Koblan, L.W.; Levy, J.M.; Chen, P.J.; Wilson, C.; Newby, G.A.; Raguram, A.; et al. Search-and-Replace Genome Editing without Double-Strand Breaks Or Donor DNA. Nature 2019, 576, 149–157. [Google Scholar] [PubMed]
- Sung, Y.K.; Kim, S.W. Recent Advances in the Development of Gene Delivery Systems. Biomater. Res. 2019, 23, 8. [Google Scholar] [PubMed]
- Yin, H.; Xue, W.; Chen, S.; Bogorad, R.L.; Benedetti, E.; Grompe, M.; Koteliansky, V.; Sharp, P.A.; Jacks, T.; Anderson, D.G. Genome Editing with Cas9 in Adult Mice Corrects a Disease Mutation and Phenotype. Nat. Biotechnol. 2014, 32, 551–553. [Google Scholar]
- Baskaran, U.L.; Sabina, E.P. Clinical and Experimental Research in Antituberculosis Drug-Induced Hepatotoxicity: A Review. J. Integr. Med. 2017, 15, 27–36. [Google Scholar] [PubMed]
- Li, S.D.; Huang, L. Gene Therapy Progress and Prospects: Non-Viral Gene Therapy by Systemic Delivery. Gene Ther. 2006, 13, 1313–1319. [Google Scholar]
- Gardlik, R.; Palffy, R.; Hodosy, J.; Lukacs, J.; Turna, J.; Celec, P. Vectors and Delivery Systems in Gene Therapy. Med. Sci. Monit. 2005, 11, RA110–RA121. [Google Scholar]
- Escoffre, J.M.; Teissie, J.; Rols, M.P. Gene Transfer: How can the Biological Barriers be Overcome? J. Membr. Biol. 2010, 236, 61–74. [Google Scholar]
- Eoh, J.; Gu, L. Biomaterials as Vectors for the Delivery of CRISPR-Cas9. Biomater. Sci. 2019, 7, 1240–1261. [Google Scholar]
- Li, L.; Hu, S.; Chen, X. Non-Viral Delivery Systems for CRISPR/Cas9-Based Genome Editing: Challenges and Opportunities. Biomaterials 2018, 171, 207–218. [Google Scholar]
- Wang, M.; Glass, Z.A.; Xu, Q. Non-Viral Delivery of Genome-Editing Nucleases for Gene Therapy. Gene Ther. 2017, 24, 144–150. [Google Scholar]
- O’Mahony, A.M.; Godinho, B.M.; Cryan, J.F.; O’Driscoll, C.M. Non-Viral Nanosystems for Gene and Small Interfering RNA Delivery to the Central Nervous System: Formulating the Solution. J. Pharm. Sci. 2013, 102, 3469–3484. [Google Scholar] [PubMed]
- Zhang, Y.; Schlachetzki, F.; Li, J.Y.; Boado, R.J.; Pardridge, W.M. Organ-Specific Gene Expression in the Rhesus Monkey Eye Following Intravenous Non-Viral Gene Transfer. Mol. Vis. 2003, 9, 465–472. [Google Scholar] [PubMed]
- Vaughan, E.E.; DeGiulio, J.V.; Dean, D.A. Intracellular Trafficking of Plasmids for Gene Therapy: Mechanisms of Cytoplasmic Movement and Nuclear Import. Curr. Gene Ther. 2006, 6, 671–681. [Google Scholar]
- Perez Ruiz de Garibay, A. Endocytosis in Gene Therapy with Non-Viral Vectors. Wien. Med. Wochenschr. 2016, 166, 227–235. [Google Scholar] [PubMed]
- Ilina, P.; Hyvonen, Z.; Saura, M.; Sandvig, K.; Yliperttula, M.; Ruponen, M. Genetic Blockage of Endocytic Pathways Reveals Differences in the Intracellular Processing of Non-Viral Gene Delivery Systems. J. Control Release 2012, 163, 385–395. [Google Scholar]
- Luzio, J.P.; Gray, S.R.; Bright, N.A. Endosome-Lysosome Fusion. Biochem. Soc. Trans. 2010, 38, 1413–1416. [Google Scholar]
- Dauty, E.; Verkman, A.S. Actin Cytoskeleton as the Principal Determinant of Size-Dependent DNA Mobility in Cytoplasm: A New Barrier for Non-Viral Gene Delivery. J. Biol. Chem. 2005, 280, 7823–7828. [Google Scholar]
- Lukacs, G.L.; Haggie, P.; Seksek, O.; Lechardeur, D.; Freedman, N.; Verkman, A.S. Size-Dependent DNA Mobility in Cytoplasm and Nucleus. J. Biol. Chem. 2000, 275, 1625–1629. [Google Scholar]
- Masuda, T.; Akita, H.; Harashima, H. Evaluation of Nuclear Transfer and Transcription of Plasmid DNA Condensed with Protamine by Microinjection: The use of a Nuclear Transfer Score. FEBS Lett. 2005, 579, 2143–2148. [Google Scholar]
- Akita, H.; Tanimoto, M.; Masuda, T.; Kogure, K.; Hama, S.; Ninomiya, K.; Futaki, S.; Harashima, H. Evaluation of the Nuclear Delivery and Intra-Nuclear Transcription of Plasmid DNA Condensed with Micro (Mu) and NLS-Micro by Cytoplasmic and Nuclear Microinjection: A Comparative Study with Poly-L-Lysine. J. Gene Med. 2006, 8, 198–206. [Google Scholar] [PubMed]
- Pezzoli, D.; Chiesa, R.; De Nardo, L.; Candiani, G. We Still have a Long Way to Go to Effectively Deliver Genes! J. Appl. Biomater. Funct. Mater. 2012, 10, 82–91. [Google Scholar] [PubMed]
- Kay, M.A. State-of-the-Art Gene-Based Therapies: The Road Ahead. Nat. Rev. Genet. 2011, 12, 316–328. [Google Scholar]
- Foldvari, M.; Chen, D.W.; Nafissi, N.; Calderon, D.; Narsineni, L.; Rafiee, A. Non-Viral Gene Therapy: Gains and Challenges of Non-Invasive Administration Methods. J. Control Release 2016, 240, 165–190. [Google Scholar]
- Shim, G.; Kim, D.; Park, G.T.; Jin, H.; Suh, S.K.; Oh, Y.K. Therapeutic Gene Editing: Delivery and Regulatory Perspectives. Acta Pharmacol. Sin. 2017, 38, 738–753. [Google Scholar] [PubMed]
- Cwetsch, A.W.; Pinto, B.; Savardi, A.; Cancedda, L. In Vivo Methods for Acute Modulation of Gene Expression in the Central Nervous System. Prog. Neurobiol. 2018, 168, 69–85. [Google Scholar] [PubMed]
- Sharei, A.; Cho, N.; Mao, S.; Jackson, E.; Poceviciute, R.; Adamo, A.; Zoldan, J.; Langer, R.; Jensen, K.F. Cell Squeezing as a Robust, Microfluidic Intracellular Delivery Platform. J. Vis. Exp. 2013, 81, e50980. [Google Scholar]
- Liu, C.; Zhang, L.; Liu, H.; Cheng, K. Delivery Strategies of the CRISPR-Cas9 Gene-Editing System for Therapeutic Applications. J. Control Release 2017, 266, 17–26. [Google Scholar] [PubMed]
- Keles, E.; Song, Y.; Du, D.; Dong, W.J.; Lin, Y. Recent Progress in Nanomaterials for Gene Delivery Applications. Biomater. Sci. 2016, 4, 1291–1309. [Google Scholar]
- Ojeda, E.; Puras, G.; Agirre, M.; Zarate, J.; Grijalvo, S.; Pons, R.; Eritja, R.; Martinez-Navarrete, G.; Soto-Sanchez, C.; Fernandez, E.; et al. Niosomes Based on Synthetic Cationic Lipids for Gene Delivery: The Influence of Polar Head-Groups on the Transfection Efficiency in HEK-293, ARPE-19 and MSC-D1 Cells. Org. Biomol. Chem. 2015, 13, 1068–1081. [Google Scholar]
- Ochoa, G.P.; Sesma, J.Z.; Diez, M.A.; Diaz-Tahoces, A.; Aviles-Trigeros, M.; Grijalvo, S.; Eritja, R.; Fernandez, E.; Pedraz, J.L. A Novel Formulation Based on 2,3-Di(Tetradecyloxy)Propan-1-Amine Cationic Lipid Combined with Polysorbate 80 for Efficient Gene Delivery to the Retina. Pharm. Res. 2014, 31, 1665–1675. [Google Scholar]
- Ojeda, E.; Puras, G.; Agirre, M.; Zarate, J.; Grijalvo, S.; Eritja, R.; Martinez-Navarrete, G.; Soto-Sanchez, C.; Diaz-Tahoces, A.; Aviles-Trigueros, M.; et al. The Influence of the Polar Head-Group of Synthetic Cationic Lipids on the Transfection Efficiency Mediated by Niosomes in Rat Retina and Brain. Biomaterials 2016, 77, 267–279. [Google Scholar] [PubMed]
- de Lima, M.C.; da Cruz, M.T.; Cardoso, A.L.; Simoes, S.; de Almeida, L.P. Liposomal and Viral Vectors for Gene Therapy of the Central Nervous System. Curr. Drug Targets CNS Neurol. Disord. 2005, 4, 453–465. [Google Scholar] [PubMed]
- del Pozo-Rodriguez, A.; Delgado, D.; Solinis, M.A.; Gascon, A.R.; Pedraz, J.L. Solid Lipid Nanoparticles for Retinal Gene Therapy: Transfection and Intracellular Trafficking in RPE Cells. Int. J. Pharm. 2008, 360, 177–183. [Google Scholar] [PubMed]
- Milani, P.; Mussinelli, R.; Perlini, S.; Palladini, G.; Obici, L. An Evaluation of Patisiran: A Viable Treatment Option for Transthyretin-Related Hereditary Amyloidosis. Expert Opin. Pharmacother. 2019, 20, 2223–2228. [Google Scholar]
- Agirre, M.; Zarate, J.; Ojeda, E.; Puras, G.; Rojas, L.A.; Alemany, R.; Pedraz, J.L. Delivery of an Adenovirus Vector Plasmid by Ultrapure Oligochitosan Based Polyplexes. Int. J. Pharm. 2015, 479, 312–319. [Google Scholar]
- Lungwitz, U.; Breunig, M.; Blunk, T.; Gopferich, A. Polyethylenimine-Based Non-Viral Gene Delivery Systems. Eur. J. Pharm. Biopharm. 2005, 60, 247–266. [Google Scholar]
- Mandal, H.; Katiyar, S.S.; Swami, R.; Kushwah, V.; Katare, P.B.; Kumar Meka, A.; Banerjee, S.K.; Popat, A.; Jain, S. Epsilon-Poly-L-Lysine/Plasmid DNA Nanoplexes for Efficient Gene Delivery in Vivo. Int. J. Pharm. 2018, 542, 142–152. [Google Scholar]
- Zhang, T.; Ma, J.; Li, C.; Lin, K.; Lou, F.; Jiang, H.; Gao, Y.; Yang, Y.; Ming, C.; Ruan, B. Coreshell Lipid Polymer Nanoparticles for Combined Chemo and Gene Therapy of Childhood Head and Neck Cancers. Oncol. Rep. 2017, 37, 1653–1661. [Google Scholar]
- Megias, R.; Arco, M.; Ciriza, J.; Saenz Del Burgo, L.; Puras, G.; Lopez-Viota, M.; Delgado, A.V.; Dobson, J.P.; Arias, J.L.; Pedraz, J.L. Design and Characterization of a Magnetite/PEI Multifunctional Nanohybrid as Non-Viral Vector and Cell Isolation System. Int. J. Pharm. 2017, 518, 270–280. [Google Scholar]
- de la Fuente, M.; Seijo, B.; Alonso, M.J. Novel Hyaluronic Acid-Chitosan Nanoparticles for Ocular Gene Therapy. Investig. Ophthalmol. Vis. Sci. 2008, 49, 2016–2024. [Google Scholar]
- Pilipenko, I.; Korzhikov-Vlakh, V.; Sharoyko, V.; Zhang, N.; Schafer-Korting, M.; Ruhl, E.; Zoschke, C.; Tennikova, T. pH-Sensitive Chitosan-Heparin Nanoparticles for Effective Delivery of Genetic Drugs into Epithelial Cells. Pharmaceutics 2019, 11, 317. [Google Scholar] [CrossRef]
- Osipova, O.; Sharoyko, V.; Zashikhina, N.; Zakharova, N.; Tennikova, T.; Urtti, A.; Korzhikova-Vlakh, E. Amphiphilic Polypeptides for VEGF siRNA Delivery into Retinal Epithelial Cells. Pharmaceutics 2020, 12, 39. [Google Scholar] [CrossRef]
- Terada, D.; Genjo, T.; Segawa, T.F.; Igarashi, R.; Shirakawa, M. Nanodiamonds for Bioapplications-Specific Targeting Strategies. Biochim. Biophys. Acta Gen. Subj. 2020, 1864. [Google Scholar] [CrossRef]
- Zhang, X.Q.; Chen, M.; Lam, R.; Xu, X.; Osawa, E.; Ho, D. Polymer-Functionalized Nanodiamond Platforms as Vehicles for Gene Delivery. ACS Nano 2009, 3, 2609–2616. [Google Scholar]
- Kim, H.; Man, H.B.; Saha, B.; Kopacz, A.M.; Lee, O.S.; Schatz, G.C.; Ho, D.; Liu, W.K. Multiscale Simulation as a Framework for the Enhanced Design of Nanodiamond-Polyethylenimine-Based Gene Delivery. J. Phys. Chem. Lett. 2012, 3, 3791–3797. [Google Scholar]
- Alwani, S.; Kaur, R.; Michel, D.; Chitanda, J.M.; Verrall, R.E.; Karunakaran, C.; Badea, I. Lysine-Functionalized Nanodiamonds as Gene Carriers: Development of Stable Colloidal Dispersion for in Vitro Cellular Uptake Studies and siRNA Delivery Application. Int. J. Nanomed. 2016, 11, 687–702. [Google Scholar]
- Edgington, R.; Spillane, K.M.; Papageorgiou, G.; Wray, W.; Ishiwata, H.; Labarca, M.; Leal-Ortiz, S.; Reid, G.; Webb, M.; Foord, J.; et al. Functionalisation of Detonation Nanodiamond for Monodispersed, Soluble DNA-Nanodiamond Conjugates using Mixed Silane Bead-Assisted Sonication Disintegration. Sci. Rep. 2018, 8, 1–11. [Google Scholar]
- Lim, D.G.; Rajasekaran, N.; Lee, D.; Kim, N.A.; Jung, H.S.; Hong, S.; Shin, Y.K.; Kang, E.; Jeong, S.H. Polyamidoamine-Decorated Nanodiamonds as a Hybrid Gene Delivery Vector and siRNA Structural Characterization at the Charged Interfaces. ACS Appl. Mater. Interfaces 2017, 9, 31543–31556. [Google Scholar]
- Wu, L.; Xie, J.; Li, T.; Mai, Z.; Wang, L.; Wang, X.; Chen, T. Gene Delivery Ability of Polyethylenimine and Polyethylene Glycol Dual-Functionalized Nanographene Oxide in 11 Different Cell Lines. R. Soc. Open Sci. 2017, 4, 170822. [Google Scholar]
- Kim, H.; Namgung, R.; Singha, K.; Oh, I.K.; Kim, W.J. Graphene Oxide-Polyethylenimine Nanoconstruct as a Gene Delivery Vector and Bioimaging Tool. Bioconjug. Chem. 2011, 22, 2558–2567. [Google Scholar]
- Bao, H.; Pan, Y.; Ping, Y.; Sahoo, N.G.; Wu, T.; Li, L.; Li, J.; Gan, L.H. Chitosan-Functionalized Graphene Oxide as a Nanocarrier for Drug and Gene Delivery. Small 2011, 7, 1569–1578. [Google Scholar] [PubMed]
- Rajera, R.; Nagpal, K.; Singh, S.K.; Mishra, D.N. Niosomes: A Controlled and Novel Drug Delivery System. Biol. Pharm. Bull. 2011, 34, 945–953. [Google Scholar] [PubMed]
- Moghassemi, S.; Hadjizadeh, A. Nano-Niosomes as Nanoscale Drug Delivery Systems: An Illustrated Review. J. Control Release 2014, 185, 22–36. [Google Scholar] [PubMed]
- Ge, X.; Wei, M.; He, S.; Yuan, W.E. Advances of Non-Ionic Surfactant Vesicles (Niosomes) and their Application in Drug Delivery. Pharmaceutics 2019, 11, 55. [Google Scholar] [CrossRef]
- Khatoon, M.; Shah, K.U.; Din, F.U.; Shah, S.U.; Rehman, A.U.; Dilawar, N.; Khan, A.N. Proniosomes Derived Niosomes: Recent Advancements in Drug Delivery and Targeting. Drug Deliv. 2017, 24, 56–69. [Google Scholar]
- Grijalvo, S.; Puras, G.; Zarate, J.; Sainz-Ramos, M.; Qtaish, N.A.L.; Lopez, T.; Mashal, M.; Attia, N.; Diaz, D.; Pons, R.; et al. Cationic Niosomes as Non-Viral Vehicles for Nucleic Acids: Challenges and Opportunities in Gene Delivery. Pharmaceutics 2019, 11, 50. [Google Scholar] [CrossRef]
- Muzzalupo, R.; Mazzotta, E. Do Niosomes have a Place in the Field of Drug Delivery? Exp. Opin. Drug Deliv. 2019, 16, 1145–1147. [Google Scholar]
- Ojeda, E.; Agirre, M.; Villate-Beitia, I.; Mashal, M.; Puras, G.; Zarate, J.; Pedraz, J.L. Elaboration and Physicochemical Characterization of Niosome-Based Nioplexes for Gene Delivery Purposes. Methods Mol. Biol. 2016, 1445, 63–75. [Google Scholar]
- Grijalvo, S.; Alagia, A.; Puras, G.; Zarate, J.; Pedraz, J.L.; Eritja, R. Cationic Vesicles Based on Non-Ionic Surfactant and Synthetic Aminolipids Mediate Delivery of Antisense Oligonucleotides into Mammalian Cells. Colloids Surf. B Biointerfaces 2014, 119, 30–37. [Google Scholar]
- Primavera, R.; Palumbo, P.; Celia, C.; Cilurzo, F.; Cinque, B.; Carata, E.; Carafa, M.; Paolino, D.; Cifone, M.G.; Di Marzio, L. Corrigendum to “an Insight of in Vitro Transport of PEGylated Non-Ionic Surfactant Vesicles (NSVs) Across the Intestinal Polarized Enterocyte Monolayer”. Eur. J. Pharm. Biopharm. 2018, 128, 259. [Google Scholar]
- Barani, M.; Mirzaei, M.; Torkzadeh-Mahani, M.; Nematollahi, M.H. Lawsone-Loaded Niosome and its Antitumor Activity in MCF-7 Breast Cancer Cell Line: A Nano-Herbal Treatment for Cancer. Daru 2018, 26, 11–17. [Google Scholar] [PubMed]
- Attia, N.; Mashal, M.; Soto-Sanchez, C.; Martinez-Navarrete, G.; Fernandez, E.; Grijalvo, S.; Eritja, R.; Puras, G.; Pedraz, J.L. Gene Transfer to Rat Cerebral Cortex Mediated by Polysorbate 80 and Poloxamer 188 Nonionic Surfactant Vesicles. Drug Des. Devel. Ther. 2018, 12, 3937–3949. [Google Scholar] [PubMed]
- Villate-Beitia, I.; Gallego, I.; Martinez-Navarrete, G.; Zarate, J.; Lopez-Mendez, T.; Soto-Sanchez, C.; Santos-Vizcaino, E.; Puras, G.; Fernandez, E.; Pedraz, J.L. Polysorbate 20 Non-Ionic Surfactant Enhances Retinal Gene Delivery Efficiency of Cationic Niosomes After Intravitreal and Subretinal Administration. Int. J. Pharm. 2018, 550, 388–397. [Google Scholar] [PubMed]
- Pardakhty, A.; Varshosaz, J.; Rouholamini, A. In Vitro Study of Polyoxyethylene Alkyl Ether Niosomes for Delivery of Insulin. Int. J. Pharm. 2007, 328, 130–141. [Google Scholar] [PubMed]
- Chen, S.; Hanning, S.; Falconer, J.; Locke, M.; Wen, J. Recent Advances in Non-Ionic Surfactant Vesicles (Niosomes): Fabrication, Characterization, Pharmaceutical and Cosmetic Applications. Eur. J. Pharm. Biopharm. 2019, 144, 18–39. [Google Scholar] [PubMed]
- Puras, G.; Martinez-Navarrete, G.; Mashal, M.; Zarate, J.; Agirre, M.; Ojeda, E.; Grijalvo, S.; Eritja, R.; Diaz-Tahoces, A.; Aviles-Trigueros, M.; et al. Protamine/DNA/Niosome Ternary Nonviral Vectors for Gene Delivery to the Retina: The Role of Protamine. Mol. Pharm. 2015, 12, 3658–3671. [Google Scholar]
- Ruysschaert, J.M.; el Ouahabi, A.; Willeaume, V.; Huez, G.; Fuks, R.; Vandenbranden, M.; Di Stefano, P. A Novel Cationic Amphiphile for Transfection of Mammalian Cells. Biochem. Biophys. Res. Commun. 1994, 203, 1622–1628. [Google Scholar]
- Regelin, A.E.; Fankhaenel, S.; Gurtesch, L.; Prinz, C.; von Kiedrowski, G.; Massing, U. Biophysical and Lipofection Studies of DOTAP Analogs. Biochim. Biophys. Acta 2000, 1464, 151–164. [Google Scholar]
- Barani, M.; Nematollahi, M.H.; Zaboli, M.; Mirzaei, M.; Torkzadeh-Mahani, M.; Pardakhty, A.; Karam, G.A. In Silico and in Vitro Study of Magnetic Niosomes for Gene Delivery: The Effect of Ergosterol and Cholesterol. Mater. Sci. Eng. C. Mater. Biol. Appl. 2019, 94, 234–246. [Google Scholar]
- Ojeda, E.; Puras, G.; Agirre, M.; Zarate, J.; Grijalvo, S.; Eritja, R.; DiGiacomo, L.; Caracciolo, G.; Pedraz, J.L. The Role of Helper Lipids in the Intracellular Disposition and Transfection Efficiency of Niosome Formulations for Gene Delivery to Retinal Pigment Epithelial Cells. Int. J. Pharm. 2016, 503, 115–126. [Google Scholar]
- Puras, G.; Mashal, M.; Zarate, J.; Agirre, M.; Ojeda, E.; Grijalvo, S.; Eritja, R.; Diaz-Tahoces, A.; Martinez Navarrete, G.; Aviles-Trigueros, M.; et al. A Novel Cationic Niosome Formulation for Gene Delivery to the Retina. J. Control Release 2014, 174, 27–36. [Google Scholar] [PubMed]
- Hong, M.; Zhu, S.; Jiang, Y.; Tang, G.; Pei, Y. Efficient Tumor Targeting of Hydroxycamptothecin Loaded PEGylated Niosomes Modified with Transferrin. J. Control Release 2009, 133, 96–102. [Google Scholar] [PubMed]
- Agirre, M.; Ojeda, E.; Zarate, J.; Puras, G.; Grijalvo, S.; Eritja, R.; Garcia del Cano, G.; Barrondo, S.; Gonzalez-Burguera, I.; Lopez de Jesus, M.; et al. New Insights into Gene Delivery to Human Neuronal Precursor NT2 Cells: A Comparative Study between Lipoplexes, Nioplexes, and Polyplexes. Mol. Pharm. 2015, 12, 4056–4066. [Google Scholar] [PubMed]
- Balakrishnan, P.; Shanmugam, S.; Lee, W.S.; Lee, W.M.; Kim, J.O.; Oh, D.H.; Kim, D.D.; Kim, J.S.; Yoo, B.K.; Choi, H.G.; et al. Formulation and in Vitro Assessment of Minoxidil Niosomes for Enhanced Skin Delivery. Int. J. Pharm. 2009, 377, 1–8. [Google Scholar]
- Marianecci, C.; Di Marzio, L.; Rinaldi, F.; Celia, C.; Paolino, D.; Alhaique, F.; Esposito, S.; Carafa, M. Niosomes from 80s to Present: The State of the Art. Adv. Colloid Interface Sci. 2014, 205, 187–206. [Google Scholar]
- Shah, V.M.; Nguyen, D.X.; Patel, P.; Cote, B.; Al-Fatease, A.; Pham, Y.; Huynh, M.G.; Woo, Y.; Alani, A.W. Liposomes Produced by Microfluidics and Extrusion: A Comparison for Scale-Up Purposes. Nanomedicine 2019, 18, 146–156. [Google Scholar]
- Puras, G.; Zarate, J.; Diaz-Tahoces, A.; Aviles-Trigueros, M.; Fernandez, E.; Pedraz, J.L. Oligochitosan Polyplexes as Carriers for Retinal Gene Delivery. Eur. J. Pharm. Sci. 2013, 48, 323–331. [Google Scholar]
- Islam, M.A.; Firdous, J.; Choi, Y.J.; Yun, C.H.; Cho, C.S. Regulation of Endocytosis by Non-Viral Vectors for Efficient Gene Activity. J. Biomed. Nanotechnol. 2014, 10, 67–80. [Google Scholar]
- Manosroi, A.; Jantrawut, P.; Manosroi, J. Anti-Inflammatory Activity of Gel Containing Novel Elastic Niosomes Entrapped with Diclofenac Diethylammonium. Int. J. Pharm. 2008, 360, 156–163. [Google Scholar]
- Tristram-Nagle, S.; Nagle, J.F. Lipid Bilayers: Thermodynamics, Structure, Fluctuations, and Interactions. Chem. Phys. Lipids 2004, 127, 3–14. [Google Scholar]
- Agirre, M.; Zarate, J.; Puras, G.; Ojeda, E.; Pedraz, J.L. Improving Transfection Efficiency of Ultrapure Oligochitosan/DNA Polyplexes by Medium Acidification. Drug Deliv. 2015, 22, 100–110. [Google Scholar] [PubMed]
- Patil, S.; Sandberg, A.; Heckert, E.; Self, W.; Seal, S. Protein Adsorption and Cellular Uptake of Cerium Oxide Nanoparticles as a Function of Zeta Potential. Biomaterials 2007, 28, 4600–4607. [Google Scholar] [PubMed]
- Falconer, R.J. Applications of Isothermal Titration Calorimetry—The Research and Technical Developments from 2011 to 2015. J. Mol. Recognit. 2016, 29, 504–515. [Google Scholar] [PubMed]
- Manconi, M.; Sinico, C.; Valenti, D.; Lai, F.; Fadda, A.M. Niosomes as Carriers for Tretinoin. III. A Study into the in Vitro Cutaneous Delivery of Vesicle-Incorporated Tretinoin. Int. J. Pharm. 2006, 311, 11–19. [Google Scholar]
- Kassem, A.A.; Abd El-Alim, S.H.; Asfour, M.H. Enhancement of 8-Methoxypsoralen Topical Delivery Via Nanosized Niosomal Vesicles: Formulation Development, in Vitro and in Vivo Evaluation of Skin Deposition. Int. J. Pharm. 2017, 517, 256–268. [Google Scholar]
- Abd-Elbary, A.; El-laithy, H.M.; Tadros, M.I. Sucrose Stearate-Based Proniosome-Derived Niosomes for the Nebulisable Delivery of Cromolyn Sodium. Int. J. Pharm. 2008, 357, 189–198. [Google Scholar]
- Ertekin, Z.C.; Bayindir, Z.S.; Yuksel, N. Stability Studies on Piroxicam Encapsulated Niosomes. Curr. Drug Deliv. 2015, 12, 192–199. [Google Scholar]
- Arafa, M.G.; Ghalwash, D.; El-Kersh, D.M.; Elmazar, M.M. Propolis-Based Niosomes as Oromuco-Adhesive Films: A Randomized Clinical Trial of a Therapeutic Drug Delivery Platform for the Treatment of Oral Recurrent Aphthous Ulcers. Sci. Rep. 2018, 8, 18056. [Google Scholar] [CrossRef]
- Lv, H.; Zhang, S.; Wang, B.; Cui, S.; Yan, J. Toxicity of Cationic Lipids and Cationic Polymers in Gene Delivery. J. Control Release 2006, 114, 100–109. [Google Scholar]
- Yingyongnarongkul, B.E.; Radchatawedchakoon, W.; Krajarng, A.; Watanapokasin, R.; Suksamrarn, A. High Transfection Efficiency and Low Toxicity Cationic Lipids with Aminoglycerol-Diamine Conjugate. Bioorg. Med. Chem. 2009, 17, 176–188. [Google Scholar]
- Opanasopit, P.; Leksantikul, L.; Niyomtham, N.; Rojanarata, T.; Ngawhirunpat, T.; Yingyongnarongkul, B.E. Cationic Niosomes an Effective Gene Carrier Composed of Novel Spermine-Derivative Cationic Lipids: Effect of Central Core Structures. Pharm. Dev. Technol. 2017, 22, 350–359. [Google Scholar] [PubMed]
- Villate-Beitia, I.; Truong, N.F.; Gallego, I.; Zarate, J.; Puras, G.; Pedraz, J.L.; Segura, T. Hyaluronic Acid Hydrogel Scaffolds Loaded with Cationic Niosomes for Efficient Non-Viral Gene Delivery. RSC Adv. 2018, 8, 31934–31942. [Google Scholar] [PubMed]
- Mashal, M.; Attia, N.; Soto-Sanchez, C.; Martinez-Navarrete, G.; Fernandez, E.; Puras, G.; Pedraz, J.L. Non-Viral Vectors Based on Cationic Niosomes as Efficient Gene Delivery Vehicles to Central Nervous System Cells into the Brain. Int. J. Pharm. 2018, 552, 48–55. [Google Scholar]
- Mashal, M.; Attia, N.; Martinez-Navarrete, G.; Soto-Sanchez, C.; Fernandez, E.; Grijalvo, S.; Eritja, R.; Puras, G.; Pedraz, J.L. Gene Delivery to the Rat Retina by Non-Viral Vectors Based on Chloroquine-Containing Cationic Niosomes. J. Control Release 2019, 304, 181–190. [Google Scholar] [PubMed]
- Puras, G.; Zarate, J.; Aceves, M.; Murua, A.; Diaz, A.R.; Aviles-Triguero, M.; Fernandez, E.; Pedraz, J.L. Low Molecular Weight Oligochitosans for Non-Viral Retinal Gene Therapy. Eur. J. Pharm. Biopharm. 2013, 83, 131–140. [Google Scholar]
- Musafargani, S.; Mishra, S.; Gulyas, M.; Mahalakshmi, P.; Archunan, G.; Padmanabhan, P.; Gulyas, B. Blood Brain Barrier: A Tissue Engineered Microfluidic Chip. J. Neurosci. Methods 2019, 331, 108525. [Google Scholar]
- Yeste, J.; Garcia-Ramirez, M.; Illa, X.; Guimera, A.; Hernandez, C.; Simo, R.; Villa, R. A Compartmentalized Microfluidic Chip with Crisscross Microgrooves and Electrophysiological Electrodes for Modeling the Blood-Retinal Barrier. Lab. Chip 2017, 18, 95–105. [Google Scholar]
- MEDAWAR, P.B. Immunity to Homologous Grafted Skin; the Fate of Skin Homografts Transplanted to the Brain, to Subcutaneous Tissue, and to the Anterior Chamber of the Eye. Br. J. Exp. Pathol. 1948, 29, 58–69. [Google Scholar]
- Benhar, I.; London, A.; Schwartz, M. The Privileged Immunity of Immune Privileged Organs: The Case of the Eye. Front. Immunol. 2012, 3, 296. [Google Scholar]
- Streilein, J.W. Ocular Immune Privilege: Therapeutic Opportunities from an Experiment of Nature. Nat. Rev. Immunol. 2003, 3, 879–889. [Google Scholar]
- Trapani, I.; Auricchio, A. Has Retinal Gene Therapy Come of Age? from Bench to Bedside and Back to Bench. Hum. Mol. Genet. 2019, 28, R108–R118. [Google Scholar]
- Liu, M.M.; Tuo, J.; Chan, C.C. Gene Therapy for Ocular Diseases. Br. J. Ophthalmol. 2011, 95, 604–612. [Google Scholar] [PubMed]
- Anand, V.; Duffy, B.; Yang, Z.; Dejneka, N.S.; Maguire, A.M.; Bennett, J. A Deviant Immune Response to Viral Proteins and Transgene Product is Generated on Subretinal Administration of Adenovirus and Adeno-Associated Virus. Mol. Ther. 2002, 5, 125–132. [Google Scholar] [PubMed]
- Pichi, F.; Morara, M.; Veronese, C.; Nucci, P.; Ciardella, A.P. Multimodal Imaging in Hereditary Retinal Diseases. J. Ophthalmol. 2013, 2013, 634351. [Google Scholar] [PubMed]
- Bakondi, B.; Lv, W.; Lu, B.; Jones, M.K.; Tsai, Y.; Kim, K.J.; Levy, R.; Akhtar, A.A.; Breunig, J.J.; Svendsen, C.N.; et al. In Vivo CRISPR/Cas9 Gene Editing Corrects Retinal Dystrophy in the S334ter-3 Rat Model of Autosomal Dominant Retinitis Pigmentosa. Mol. Ther. 2016, 24, 556–563. [Google Scholar]
- Russell, S.; Bennett, J.; Wellman, J.A.; Chung, D.C.; Yu, Z.F.; Tillman, A.; Wittes, J.; Pappas, J.; Elci, O.; McCague, S.; et al. Efficacy and Safety of Voretigene Neparvovec (AAV2-hRPE65v2) in Patients with RPE65-Mediated Inherited Retinal Dystrophy: A Randomised, Controlled, Open-Label, Phase 3 Trial. Lancet 2017, 390, 849–860. [Google Scholar]
- Trapani, I.; Puppo, A.; Auricchio, A. Vector Platforms for Gene Therapy of Inherited Retinopathies. Prog. Retin. Eye Res. 2014, 43, 108–128. [Google Scholar]
- Han, Z.; Conley, S.M.; Makkia, R.; Guo, J.; Cooper, M.J.; Naash, M.I. Comparative Analysis of DNA Nanoparticles and AAVs for Ocular Gene Delivery. PLoS ONE 2012, 7, e52189. [Google Scholar]
- Grijalvo, S.; Ocampo, S.M.; Perales, J.C.; Eritja, R. Synthesis of Lipid-Oligonucleotide Conjugates for RNA Interference Studies. Chem. Biodivers. 2011, 8, 287–299. [Google Scholar]
- Reddy, L.H.; Couvreur, P. Squalene: A Natural Triterpene for use in Disease Management and Therapy. Adv. Drug Deliv. Rev. 2009, 61, 1412–1426. [Google Scholar]
- Kim, Y.J.; Kim, T.W.; Chung, H.; Kwon, I.C.; Sung, H.C.; Jeong, S.Y. The Effects of Serum on the Stability and the Transfection Activity of the Cationic Lipid Emulsion with various Oils. Int. J. Pharm. 2003, 252, 241–252. [Google Scholar] [PubMed]
- Duvshani-Eshet, M.; Keren, H.; Oz, S.; Radzishevsky, I.S.; Mor, A.; Machluf, M. Effect of Peptides Bearing Nuclear Localization Signals on Therapeutic Ultrasound Mediated Gene Delivery. J. Gene Med. 2008, 10, 1150–1159. [Google Scholar] [PubMed]
- Liu, J.; Guo, S.; Li, Z.; Liu, L.; Gu, J. Synthesis and Characterization of Stearyl Protamine and Investigation of their Complexes with DNA for Gene Delivery. Colloids Surf. B Biointerfaces 2009, 73, 36–41. [Google Scholar] [PubMed]
- Torrecilla, J.; del Pozo-Rodriguez, A.; Apaolaza, P.S.; Solinis, M.A.; Rodriguez-Gascon, A. Solid Lipid Nanoparticles as Non-Viral Vector for the Treatment of Chronic Hepatitis C by RNA Interference. Int. J. Pharm. 2015, 479, 181–188. [Google Scholar] [PubMed]
- Li, S.; Rizzo, M.A.; Bhattacharya, S.; Huang, L. Characterization of Cationic Lipid-Protamine-DNA (LPD) Complexes for Intravenous Gene Delivery. Gene Ther. 1998, 5, 930–937. [Google Scholar]
- Peeters, L.; Sanders, N.N.; Braeckmans, K.; Boussery, K.; Van de Voorde, J.; De Smedt, S.C.; Demeester, J. Vitreous: A Barrier to Nonviral Ocular Gene Therapy. Investig. Ophthalmol. Vis. Sci. 2005, 46, 3553–3561. [Google Scholar]
- Koirala, A.; Conley, S.M.; Naash, M.I. A Review of Therapeutic Prospects of Non-Viral Gene Therapy in the Retinal Pigment Epithelium. Biomaterials 2013, 34, 7158–7167. [Google Scholar]
- Bernstein, P.S.; Khachik, F.; Carvalho, L.S.; Muir, G.J.; Zhao, D.Y.; Katz, N.B. Identification and Quantitation of Carotenoids and their Metabolites in the Tissues of the Human Eye. Exp. Eye Res. 2001, 72, 215–223. [Google Scholar]
- Mashal, M.; Attia, N.; Puras, G.; Martinez-Navarrete, G.; Fernandez, E.; Pedraz, J.L. Retinal Gene Delivery Enhancement by Lycopene Incorporation into Cationic Niosomes Based on DOTMA and Polysorbate 60. J. Control Release 2017, 254, 55–64. [Google Scholar]
- Erbacher, P.; Roche, A.C.; Monsigny, M.; Midoux, P. Putative Role of Chloroquine in Gene Transfer into a Human Hepatoma Cell Line by DNA/Lactosylated Polylysine Complexes. Exp. Cell Res. 1996, 225, 186–194. [Google Scholar]
- Zhang, X.; Sawyer, G.J.; Dong, X.; Qiu, Y.; Collins, L.; Fabre, J.W. The in Vivo use of Chloroquine to Promote Non-Viral Gene Delivery to the Liver Via the Portal Vein and Bile Duct. J. Gene Med. 2003, 5, 209–218. [Google Scholar]
- Kashyap, K.; Shukla, R. Drug Delivery and Targeting to the Brain through Nasal Route: Mechanisms, Applications and Challenges. Curr. Drug Deliv. 2019, 16, 887–901. [Google Scholar]
- Maguire, C.A.; Ramirez, S.H.; Merkel, S.F.; Sena-Esteves, M.; Breakefield, X.O. Gene Therapy for the Nervous System: Challenges and New Strategies. Neurotherapeutics 2014, 11, 817–839. [Google Scholar] [PubMed]
- Mathias, N.R.; Hussain, M.A. Non-Invasive Systemic Drug Delivery: Developability Considerations for Alternate Routes of Administration. J. Pharm. Sci. 2010, 99, 1–20. [Google Scholar]
- Yamaguchi, A.; Katsuyama, K.; Suzuki, K.; Kosaka, K.; Aoki, I.; Yamanaka, S. Plasmid-Based Gene Transfer Ameliorates Visceral Storage in a Mouse Model of Sandhoff Disease. J. Mol. Med. 2003, 81, 185–193. [Google Scholar] [PubMed]
- Leone, P.; Janson, C.G.; McPhee, S.J.; During, M.J. Global CNS Gene Transfer for a Childhood Neurogenetic Enzyme Deficiency: Canavan Disease. Curr. Opin. Mol. Ther. 1999, 1, 487–492. [Google Scholar] [PubMed]
- Mischel, P.S.; Cloughesy, T.F. Targeted Molecular Therapy of GBM. Brain Pathol. 2003, 13, 52–61. [Google Scholar] [PubMed]
- Raza, C.; Anjum, R.; Shakeel, N.U.A. Parkinson’s Disease: Mechanisms, Translational Models and Management Strategies. Life Sci. 2019, 226, 77–90. [Google Scholar] [PubMed]
- Wang, S.; Huang, R. Non-Viral Nucleic Acid Delivery to the Central Nervous System and Brain Tumors. J. Gene Med. 2019, 21, e3091. [Google Scholar]
- Chen, Y.H.; Claflin, K.; Geoghegan, J.C.; Davidson, B.L. Sialic Acid Deposition Impairs the Utility of AAV9, but Not Peptide-Modified AAVs for Brain Gene Therapy in a Mouse Model of Lysosomal Storage Disease. Mol. Ther. 2012, 20, 1393–1399. [Google Scholar]
- Krewson, C.E.; Klarman, M.L.; Saltzman, W.M. Distribution of Nerve Growth Factor Following Direct Delivery to Brain Interstitium. Brain Res. 1995, 680, 196–206. [Google Scholar]
- Ingusci, S.; Verlengia, G.; Soukupova, M.; Zucchini, S.; Simonato, M. Gene Therapy Tools for Brain Diseases. Front. Pharmacol. 2019, 10, 724. [Google Scholar]
- Jayant, R.D.; Sosa, D.; Kaushik, A.; Atluri, V.; Vashist, A.; Tomitaka, A.; Nair, M. Current Status of Non-Viral Gene Therapy for CNS Disorders. Expert Opin. Drug Deliv. 2016, 13, 1433–1445. [Google Scholar]
- Bjorklund, T. Repairing the Brain: Gene Therapy. J. Parkinsons Dis. 2018, 8, S123–S130. [Google Scholar] [PubMed]
- Cacciotti, I.; Ceci, C.; Bianco, A.; Pistritto, G. Neuro-Differentiated Ntera2 Cancer Stem Cells Encapsulated in Alginate Beads: First Evidence of Biological Functionality. Mater. Sci. Eng. C. Mater. Biol. Appl. 2017, 81, 32–38. [Google Scholar] [PubMed]
- Tinsley, R.; Eriksson, P. Use of Gene Therapy in Central Nervous System Repair. Acta Neurol. Scand. 2004, 109, 1–8. [Google Scholar] [PubMed]
- Schafer, D.P.; Stevens, B. Phagocytic Glial Cells: Sculpting Synaptic Circuits in the Developing Nervous System. Curr. Opin. Neurobiol. 2013, 23, 1034–1040. [Google Scholar]
- Barres, B.A. The Mystery and Magic of Glia: A Perspective on their Roles in Health and Disease. Neuron 2008, 60, 430–440. [Google Scholar]
- Gu, J.H.; Ge, J.B.; Li, M.; Xu, H.D.; Wu, F.; Qin, Z.H. Poloxamer 188 Protects Neurons Against Ischemia/Reperfusion Injury through Preserving Integrity of Cell Membranes and Blood Brain Barrier. PLoS ONE 2013, 8, e61641. [Google Scholar]
- Bnyan, R.; Khan, I.; Ehtezazi, T.; Saleem, I.; Gordon, S.; O’Neill, F.; Roberts, M. Surfactant Effects on Lipid-Based Vesicles Properties. J. Pharm. Sci. 2018, 107, 1237–1246. [Google Scholar]
- Attia, N.; Mashal, M.; Grijalvo, S.; Eritja, R.; Puras, G.; Pedraz, J. Cationic niosome-based hBMP7 gene transfection of neuronal precursor NT2 cells to reduce the migration of glioma cells in vitro. J. Drug Deliv. Sci. Technol. 2019, 53, 1–7. [Google Scholar]
- Attia, N.; Mashal, M.; Grijalvo, S.; Eritja, R.; Zarate, J.; Puras, G.; Pedraz, J.L. Stem Cell-Based Gene Delivery Mediated by Cationic Niosomes for Bone Regeneration. Nanomedicine 2018, 14, 521–531. [Google Scholar] [PubMed]
- Razi Soofiyani, S.; Baradaran, B.; Lotfipour, F.; Kazemi, T.; Mohammadnejad, L. Gene Therapy, Early Promises, Subsequent Problems, and Recent Breakthroughs. Adv. Pharm. Bull. 2013, 3, 249–255. [Google Scholar] [PubMed]
- Ganger, S.; Schindowski, K. Tailoring Formulations for Intranasal Nose-to-Brain Delivery: A Review on Architecture, Physico-Chemical Characteristics and Mucociliary Clearance of the Nasal Olfactory Mucosa. Pharmaceutics 2018, 10, 116. [Google Scholar] [CrossRef]
- Alqawlaq, S.; Sivak, J.M.; Huzil, J.T.; Ivanova, M.V.; Flanagan, J.G.; Beazely, M.A.; Foldvari, M. Preclinical Development and Ocular Biodistribution of Gemini-DNA Nanoparticles After Intravitreal and Topical Administration: Towards Non-Invasive Glaucoma Gene Therapy. Nanomedicine 2014, 10, 1637–1647. [Google Scholar]
- Ying, L.; Tahara, K.; Takeuchi, H. Drug Delivery to the Ocular Posterior Segment using Lipid Emulsion Via Eye Drop Administration: Effect of Emulsion Formulations and Surface Modification. Int. J. Pharm. 2013, 453, 329–335. [Google Scholar] [PubMed]
- Lajunen, T.; Hisazumi, K.; Kanazawa, T.; Okada, H.; Seta, Y.; Yliperttula, M.; Urtti, A.; Takashima, Y. Topical Drug Delivery to Retinal Pigment Epithelium with Microfluidizer Produced Small Liposomes. Eur. J. Pharm. Sci. 2014, 62, 23–32. [Google Scholar]
- Gu, Y.; Xu, C.; Wang, Y.; Zhou, X.; Fang, L.; Cao, F. Multifunctional Nanocomposites Based on Liposomes and Layered Double Hydroxides Conjugated with Glycylsarcosine for Efficient Topical Drug Delivery to the Posterior Segment of the Eye. Mol. Pharm. 2019, 16, 2845–2857. [Google Scholar]
- Bonferoni, M.C.; Rossi, S.; Sandri, G.; Ferrari, F.; Gavini, E.; Rassu, G.; Giunchedi, P. Nanoemulsions for “Nose-to-Brain” Drug Delivery. Pharmaceutics 2019, 11, 84. [Google Scholar] [CrossRef]
- Alexander, A.; Saraf, S. Nose-to-Brain Drug Delivery Approach: A Key to Easily Accessing the Brain for the Treatment of Alzheimer’s Disease. Neural Regen. Res. 2018, 13, 2102–2104. [Google Scholar]
- Piazzini, V.; Landucci, E.; D’Ambrosio, M.; Tiozzo Fasiolo, L.; Cinci, L.; Colombo, G.; Pellegrini-Giampietro, D.E.; Bilia, A.R.; Luceri, C.; Bergonzi, M.C. Chitosan Coated Human Serum Albumin Nanoparticles: A Promising Strategy for Nose-to-Brain Drug Delivery. Int. J. Biol. Macromol. 2019, 129, 267–280. [Google Scholar] [PubMed]








| Year (Agency) | Name | Indication | Genetic Material | Administration | Delivery System |
|---|---|---|---|---|---|
| 2003 (FDA, China) | Gendicine | Head and neck squamous cell carcinoma | Bacterial plasmid | Intratumoral injection | Adenovirus |
| 2004 (FDA, USA) | Macugen | Age-related macular degeneration | Synthetic aptamer | Intravitreal Injection | - |
| 2005 (FDA, China) | Oncorine | Nasopharyngeal cancer | Viral DNA | Intratumoral injection | Adenovirus |
| 2010 (FDA, USA) | Rexin-G | Meteastatic pancreatic cancer | Viral RNA | Intravenous infusion | Retrovirus |
| 2012 (Russian ministry of Healthcare) | Neovasculgen | Atherosclerotic peripheral arterial disease | Bacterial plasmid | Intramuscular injection | - |
| 2013 (FDA, USA) | Kynamro (Mipomersen) | Homozygous familial hypercholesterolemia | Synthetic ASO | Subcutaneous injection | - |
| 2016 (FDA, EMA) | Imylgic | Multiple solid tumors | Viral DNA | Intratumoral injection | Oncolytic Herpex simple Virus |
| 2016 (FDA, EMA) | Exondys 51 (Eteplirsen) | Duchene muscular dystrophy | Synthetic ASO | Intravenous infusion | - |
| 2016 (FDA, EMA) | Spinraza (Nusinersen) | Spinal muscular atrophy | Synthetic ASO | Intrathecal administration | - |
| 2016 (FDA, EMA) | Defibrotide | Veno-occlusive disease of liver | Single-stranded oligodeoxyribo nucleotides | Intravenous infusion | - |
| 2018 (FDA, EMA) | Patisiran (Onpattro) | Familial amyloid polyneuropathy | RNA interference | Intravenous perfusion | Lipid nanoparticle |
| 2018 (FDA, EMA) | Luxturna | Leber congenital amaurosis type 2 | RPE 65 plasmid | Subretinal injection | Adeno-associated Virus |
| 2018 (FDA) | Tegsedi (Inotersen) | Transthyretin-mediated amyloidosis | Synthetic ASO | Subcutaneous injection | - |
| 2019 (FDA) | Givlaari (Givosiran) | Acute hepatic porphiria | RNA interference | Subcutaneous injection | - |
| 2019 (EMA) | Waylivra (Volanesorsen) | Familial chylomicronemia syndrome (FCS) | Synthetic ASO | Subcutaneous injection | - |
| 2019 (FDA) | Vyondys 53 (Golodirsen) | Duchene muscular dystrophy | Synthetic ASO | Intravenous injection | - |
| 2019 (FDA) | Zolgensma | Spinal muscular atrophy | Bacterial plasmid | Intravenous infusion | Adeno-associated Virus |
© 2020 by the authors. Licensee MDPI, Basel, Switzerland. This article is an open access article distributed under the terms and conditions of the Creative Commons Attribution (CC BY) license (http://creativecommons.org/licenses/by/4.0/).
Share and Cite
AL Qtaish, N.; Gallego, I.; Villate-Beitia, I.; Sainz-Ramos, M.; López-Méndez, T.B.; Grijalvo, S.; Eritja, R.; Soto-Sánchez, C.; Martínez-Navarrete, G.; Fernández, E.; et al. Niosome-Based Approach for In Situ Gene Delivery to Retina and Brain Cortex as Immune-Privileged Tissues. Pharmaceutics 2020, 12, 198. https://doi.org/10.3390/pharmaceutics12030198
AL Qtaish N, Gallego I, Villate-Beitia I, Sainz-Ramos M, López-Méndez TB, Grijalvo S, Eritja R, Soto-Sánchez C, Martínez-Navarrete G, Fernández E, et al. Niosome-Based Approach for In Situ Gene Delivery to Retina and Brain Cortex as Immune-Privileged Tissues. Pharmaceutics. 2020; 12(3):198. https://doi.org/10.3390/pharmaceutics12030198
Chicago/Turabian StyleAL Qtaish, Nuseibah, Idoia Gallego, Ilia Villate-Beitia, Myriam Sainz-Ramos, Tania Belén López-Méndez, Santiago Grijalvo, Ramón Eritja, Cristina Soto-Sánchez, Gema Martínez-Navarrete, Eduardo Fernández, and et al. 2020. "Niosome-Based Approach for In Situ Gene Delivery to Retina and Brain Cortex as Immune-Privileged Tissues" Pharmaceutics 12, no. 3: 198. https://doi.org/10.3390/pharmaceutics12030198
APA StyleAL Qtaish, N., Gallego, I., Villate-Beitia, I., Sainz-Ramos, M., López-Méndez, T. B., Grijalvo, S., Eritja, R., Soto-Sánchez, C., Martínez-Navarrete, G., Fernández, E., Puras, G., & Pedraz, J. L. (2020). Niosome-Based Approach for In Situ Gene Delivery to Retina and Brain Cortex as Immune-Privileged Tissues. Pharmaceutics, 12(3), 198. https://doi.org/10.3390/pharmaceutics12030198

