Preparation of Reduction-Responsive Camptothecin Nanocapsules by Combining Nanoprecipitation and In Situ Polymerization for Anticancer Therapy
Abstract
1. Introduction
2. Materials and Methods
2.1. Materials
2.2. Preparation and Characterization of the CPT-NCs
2.3. In Vitro CPT Release from the CPT-NCs
2.4. In Vitro Cellular Uptake of the CPT-NCs
2.5. Intracellular Trafficking of the CPT-NCs
2.6. In Vitro Cytotoxicity Assay
2.7. In Vitro Live/Dead Assay
2.8. In Vitro Apoptosis Assay
2.9. Statistical Analysis
3. Results and Discussion
3.1. Preparation and Characterization of the CPT-NCs
3.2. In Vitro CPT Release from the CPT-NCs
3.3. Cellular Uptake and Internalization Pathway of the CPT-NCs
3.4. In Vitro Cytotoxicity Assay of the CPT-NCs
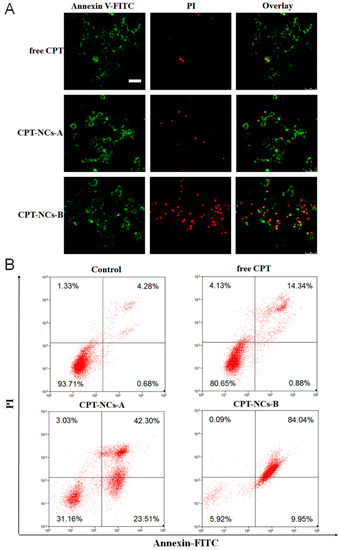
3.5. In Vitro Apoptosis Assay of the CPT-NCs
4. Conclusions
Author Contributions
Funding
Acknowledgments
Conflicts of Interest
References
- Hu, X.; Li, F.; Wang, S.; Xia, F.; Ling, D. Biological stimulus-driven assembly/disassembly of functional nanoparticles for targeted delivery, controlled activation, and bioelimination. Adv. Healthc. Mater. 2018, 1800359. [Google Scholar] [CrossRef] [PubMed]
- Guan, L.; Rizzello, L.; Battaglia, G. Polymersomes and their applications in cancer delivery and therapy. Nanomedicine 2015, 10, 2757–2780. [Google Scholar] [CrossRef] [PubMed]
- Haidar, Z.S. Bio-inspired/-functional colloidal core-shell polymeric-based nanosystems: Technology promise in tissue engineering, bioimaging and nanomedicine. Polymers 2010, 2, 323. [Google Scholar] [CrossRef]
- Wang, R.; Billone, P.S.; Mullett, W.M. Nanomedicine in action: An overview of cancer nanomedicine on the market and in clinical trials. J. Nanomater. 2013, 2013, 629681. [Google Scholar] [CrossRef]
- Jana, D.; Jana, C.; Vojtech, A.; Marketa, R.; Tomas, E.; Jaromir, H.; Rene, K. Nanocarriers for anticancer drugs—New trends in nanomedicine. Curr. Drug Metab. 2013, 14, 547–564. [Google Scholar]
- Onaca, O.; Enea, R.; Hughes, D.W.; Meier, W. Stimuli-responsive polymersomes as nanocarriers for drug and gene delivery. Macromol. Biosci. 2009, 9, 129–139. [Google Scholar] [CrossRef] [PubMed]
- Han, S.; Liu, Y.; Nie, X.; Xu, Q.; Jiao, F.; Li, W.; Zhao, Y.; Wu, Y.; Chen, C. Efficient delivery of antitumor drug to the nuclei of tumor cells by amphiphilic biodegradable poly(l-aspartic acid-co-lactic acid)/dppe co-polymer nanoparticles. Small 2012, 8, 1596–1606. [Google Scholar] [CrossRef] [PubMed]
- Tan, C.; Wang, Y.; Fan, W. Exploring polymeric micelles for improved delivery of anticancer agents: Recent developments in preclinical studies. Pharmaceutics 2013, 5, 201–219. [Google Scholar] [CrossRef] [PubMed]
- Jay, P.J.; Wubeante, Y.A.; Neeraj, K. Self-assembling polymers as polymersomes for drug delivery. Curr. Pharm. Des. 2011, 17, 65–79. [Google Scholar]
- Zhang, N.; Wardwell, R.P.; Bader, A.R. Polysaccharide-based micelles for drug delivery. Pharmaceutics 2013, 5, 329–352. [Google Scholar] [CrossRef] [PubMed]
- Sun, Q.; Radosz, M.; Shen, Y. Challenges in design of translational nanocarriers. J. Control. Release 2012, 164, 156–169. [Google Scholar] [CrossRef] [PubMed]
- Lee, J.S.; Feijen, J. Polymersomes for drug delivery: Design, formation and characterization. J. Control. Release 2012, 161, 473–483. [Google Scholar] [CrossRef] [PubMed]
- Ryu, J.-H.; Chacko, R.T.; Jiwpanich, S.; Bickerton, S.; Babu, R.P.; Thayumanavan, S. Self-cross-linked polymer nanogels: A versatile nanoscopic drug delivery platform. J. Am Chem. Soc. 2010, 132, 17227–17235. [Google Scholar] [CrossRef] [PubMed]
- Städler, B.; Price, A.D.; Zelikin, A.N. A critical look at multilayered polymer capsules in biomedicine: Drug carriers, artificial organelles, and cell mimics. Adv. Funct. Mater. 2011, 21, 14–28. [Google Scholar] [CrossRef]
- Hinton, T.M.; Monaghan, P.; Green, D.; Kooijmans, S.A.A.; Shi, S.; Breheney, K.; Tizard, M.; Nicolazzo, J.A.; Zelikin, A.N.; Wark, K. Biodistribution of polymer hydrogel capsules for the delivery of therapeutics. Acta Biomater. 2012, 8, 3251–3260. [Google Scholar] [CrossRef] [PubMed]
- Wang, Y.; Yan, Y.; Cui, J.; Hosta-Rigau, L.; Heath, J.K.; Nice, E.C.; Caruso, F. Encapsulation of water-insoluble drugs in polymer capsules prepared using mesoporous silica templates for intracellular drug delivery. Adv. Mater. 2010, 22, 4293–4297. [Google Scholar] [CrossRef] [PubMed]
- Guo, Y.; Xu, G.; Yang, X.; Ruan, K.; Ma, T.; Zhang, Q.; Gu, J.; Wu, Y.; Liu, H.; Guo, Z. Significantly enhanced and precisely modeled thermal conductivity in polyimide nanocomposites with chemically modified graphene via in situ polymerization and electrospinning-hot press technology. J. Mater. Chem. C 2018, 6, 3004–3015. [Google Scholar] [CrossRef]
- Wang, Y.; Wang, Y.; Hosono, E.; Wang, K.; Zhou, H. The design of a LiFePO4/carbon nanocomposite with a core–shell structure and its synthesis by an in situ polymerization restriction method. Angew. Chem. Int. Ed. 2008, 47, 7461–7465. [Google Scholar] [CrossRef] [PubMed]
- Hu, Z.; Liu, C. Polyethylene/graphite oxide nanocomposites obtained by in situ polymerization using modified graphite oxide-supported metallocene catalysts. J. Polym. Res. 2012, 20, 39. [Google Scholar] [CrossRef]
- Jia, X.; Wang, L.; Du, J. In situ polymerization on biomacromolecules for nanomedicines. Nano Res. 2018, 12274. [Google Scholar] [CrossRef]
- Mura, S.; Nicolas, J.; Couvreur, P. Stimuli-responsive nanocarriers for drug delivery. Nat. Mater. 2013, 12, 991. [Google Scholar] [CrossRef] [PubMed]
- Sun, C.Y.; Liu, Y.; Du, J.Z.; Cao, Z.T.; Xu, C.F.; Wang, J. Facile generation of Tumor-pH-Labile linkage-bridged block copolymers for chemotherapeutic delivery. Angew. Chem. Int. Ed. 2015, 55, 1010–1014. [Google Scholar] [CrossRef] [PubMed]
- Zhang, J.; Li, Y.; Wang, J.; Qi, S.; Song, X.; Tao, C.; Le, Y.; Wen, N.; Chen, J. Dual redox-responsive PEG-PPS-cRGD self-crosslinked nanocapsules for targeted chemotherapy of squamous cell carcinoma. RSC Adv. 2017, 7, 53552–53562. [Google Scholar] [CrossRef]
- Zhu, L.; Kate, P.; Torchilin, V.P. Matrix metalloprotease 2-responsive multifunctional liposomal nanocarrier for enhanced tumor targeting. ACS Nano 2012, 6, 3491–3498. [Google Scholar] [CrossRef] [PubMed]
- Lee, C.-S.; Na, K. Photochemically triggered cytosolic drug delivery using pH-responsive hyaluronic acid nanoparticles for light-induced cancer therapy. Biomacromolecules 2014, 15, 4228–4238. [Google Scholar] [CrossRef] [PubMed]
- Zhao, M.; Biswas, A.; Hu, B.; Joo, K.-I.; Wang, P.; Gu, Z.; Tang, Y. Redox-responsive nanocapsules for intracellular protein delivery. Biomaterials 2011, 32, 5223–5230. [Google Scholar] [CrossRef] [PubMed]
- Li, J.; Huo, M.; Wang, J.; Zhou, J.; Mohammad, J.M.; Zhang, Y.; Zhu, Q.; Waddad, A.Y.; Zhang, Q. Redox-sensitive micelles self-assembled from amphiphilic hyaluronic acid-deoxycholic acid conjugates for targeted intracellular delivery of paclitaxel. Biomaterials 2012, 33, 2310–2320. [Google Scholar] [CrossRef] [PubMed]
- Wang, Y.; Wei, G.; Zhang, X.; Xu, F.; Xiong, X.; Zhou, S. A step-by-step multiple stimuli-responsive nanoplatform for enhancing combined chemo-photodynamic therapy. Adv. Mater. 2017, 29, 1605357. [Google Scholar] [CrossRef] [PubMed]
- Han, S.-S.; Li, Z.-Y.; Zhu, J.-Y.; Han, K.; Zeng, Z.-Y.; Hong, W.; Li, W.-X.; Jia, H.-Z.; Liu, Y.; Zhuo, R.-X.; et al. Dual-Ph sensitive charge-reversal polypeptide micelles for tumor-triggered targeting uptake and nuclear drug delivery. Small 2015, 11, 2543–2554. [Google Scholar] [CrossRef] [PubMed]
- Jiang, G.; Liu, C.; Liu, X.; Zhang, G.; Yang, M.; Liu, F. Construction and properties of hydrophobic association hydrogels with high mechanical strength and reforming capability. Macromol. Mater. Eng. 2009, 294, 815–820. [Google Scholar] [CrossRef]
- Jiang, T.; Mo, R.; Bellotti, A.; Zhou, J.; Gu, Z. Gel-liposome-mediated co-delivery of anticancer membrane-associated proteins and small-molecule drugs for enhanced therapeutic efficacy. Adv. Funct. Mater. 2014, 24, 2295–2304. [Google Scholar] [CrossRef]
- Chen, D.; Zhang, G.; Li, R.; Guan, M.; Wang, X.; Zou, T.; Zhang, Y.; Wang, C.; Shu, C.; Hong, H.; et al. Biodegradable, hydrogen peroxide, and glutathione dual responsive nanoparticles for potential programmable paclitaxel release. J. Am. Chem. Soc. 2018, 140, 7373–7376. [Google Scholar] [CrossRef] [PubMed]







| Name | NanoCPTs | CPT-NCs-A | CPT-NCs-B |
|---|---|---|---|
| Size (d. nm) | 32.7 | 245.6 | 232.3 |
| Zeta potential (mV) | −10.5 | +17.8 | +13.9 |
© 2018 by the authors. Licensee MDPI, Basel, Switzerland. This article is an open access article distributed under the terms and conditions of the Creative Commons Attribution (CC BY) license (http://creativecommons.org/licenses/by/4.0/).
Share and Cite
Song, X.-Q.; Tao, C.; Li, W.; Wang, J.-X.; Le, Y.; Zhang, J.-J. Preparation of Reduction-Responsive Camptothecin Nanocapsules by Combining Nanoprecipitation and In Situ Polymerization for Anticancer Therapy. Pharmaceutics 2018, 10, 173. https://doi.org/10.3390/pharmaceutics10040173
Song X-Q, Tao C, Li W, Wang J-X, Le Y, Zhang J-J. Preparation of Reduction-Responsive Camptothecin Nanocapsules by Combining Nanoprecipitation and In Situ Polymerization for Anticancer Therapy. Pharmaceutics. 2018; 10(4):173. https://doi.org/10.3390/pharmaceutics10040173
Chicago/Turabian StyleSong, Xiao-Qing, Cheng Tao, Wei Li, Jie-Xin Wang, Yuan Le, and Jian-Jun Zhang. 2018. "Preparation of Reduction-Responsive Camptothecin Nanocapsules by Combining Nanoprecipitation and In Situ Polymerization for Anticancer Therapy" Pharmaceutics 10, no. 4: 173. https://doi.org/10.3390/pharmaceutics10040173
APA StyleSong, X.-Q., Tao, C., Li, W., Wang, J.-X., Le, Y., & Zhang, J.-J. (2018). Preparation of Reduction-Responsive Camptothecin Nanocapsules by Combining Nanoprecipitation and In Situ Polymerization for Anticancer Therapy. Pharmaceutics, 10(4), 173. https://doi.org/10.3390/pharmaceutics10040173

