Identification of Conserved B and T Cell Epitopes in Glycoprotein S of Mexican Porcine Epidemic Diarrhea Virus (PEDV) Strains via Immunoinformatics Analysis, Molecular Docking, and Immunofluorescence
Abstract
1. Introduction
2. Materials and Methods
2.1. Phylogenetic Analysis of Mexican PEDV Strains
2.2. Detection of Conserved Peptides in Mexican PEDV Strains and Prediction of B Cell Epitopes
2.3. Prediction of Antigenic, Allergenic, Autoimmune, and Toxic Properties of Epitopes
2.4. Epitope Localization Using a Highly Homologous S Glycoprotein Crystal
2.5. Reagents, Cells, and Plasmids
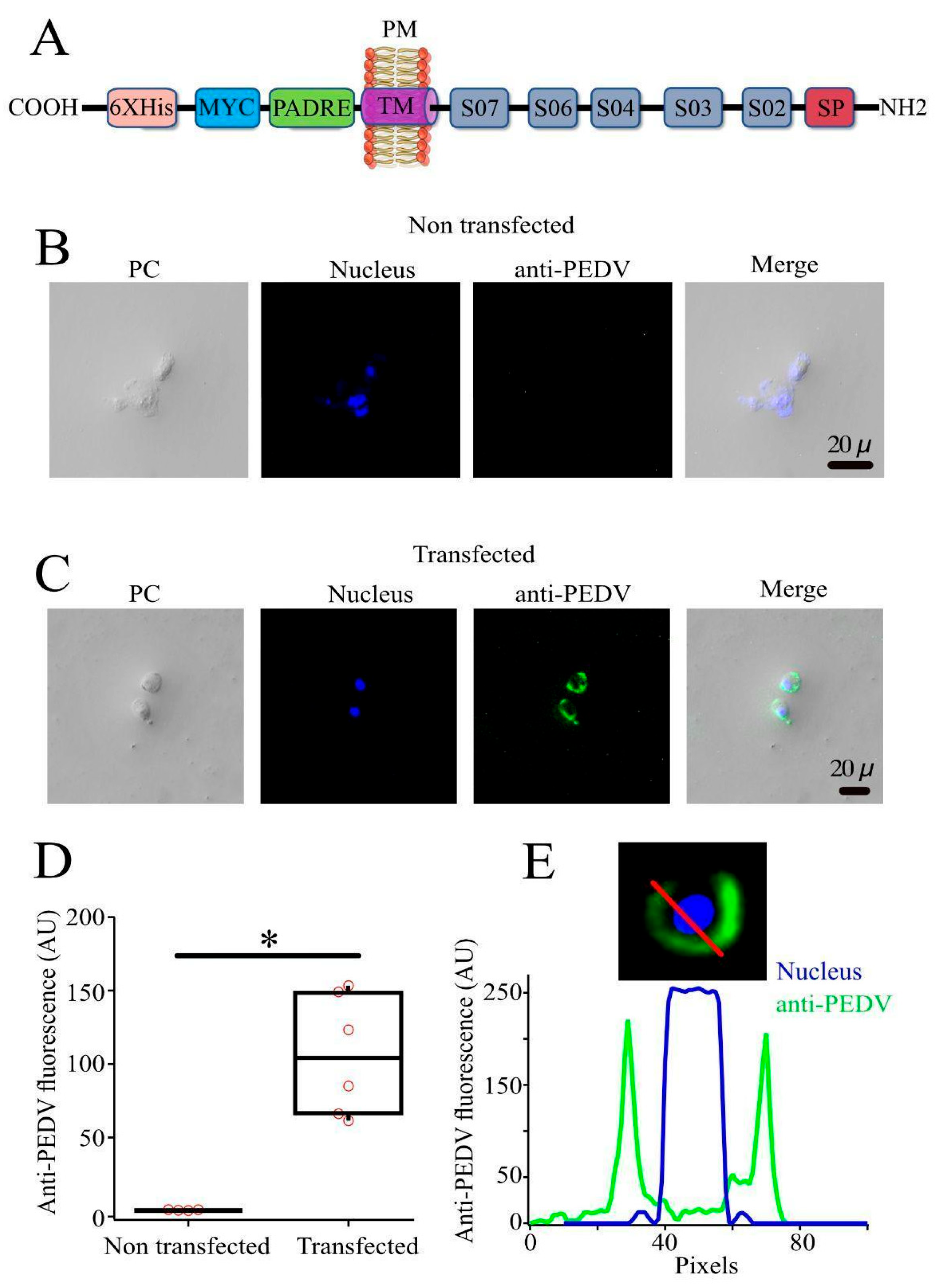
2.6. Cell Transfection and Immunofluorescence Assay
2.7. Quantification of Immunofluorescence in PK-15 Cells
2.8. Prediction of Helper T Cell Epitopes
2.9. Prediction of CTL Epitopes
2.10. Molecular Docking Analysis
3. Results
3.1. Mexican Variants of PEDV Belong to the Genotype G1b INDEL and G2
3.2. Conserved Epitopes Among Mexican PEDV Strains
3.3. Seven Epitopes Conserved in the S Glycoprotein of Mexican PEDV Strains Are Safe and Antigenic

3.4. Five Conserved B Cell Epitopes Are Located on the Surface of the PEDV S Glycoprotein
3.5. B Cell Epitopes Are Recognized by Sera from PEDV-Infected Pigs in Transfected PK-15 Cells

3.6. Eight Conserved Peptides Can Bind to MHCII
3.7. Conserved HTL Epitopes Interact with the SLA-II
3.8. Spike Glycoprotein Contains Nine Peptides That Bind to SLA-I
4. Discussion
5. Conclusions
Supplementary Materials
Author Contributions
Funding
Data Availability Statement
Acknowledgments
Conflicts of Interest
Abbreviations
| 2C10 | 2C10 peptide of PEDV |
| BLAST | Basic Local Alignment Search Tool |
| COE | CO-26K-Equivalent peptide of PEDV |
| CTL | Cytotoxic T lymphocyte |
| E | E protein |
| G1 | PEDV genotype 1 |
| G1a | PEDV subgenotype 1a |
| G2 | PEDV genotype 2 |
| G2b | PEDV subgenotype 2b |
| GI | Classical PEDV strains |
| GII | Mutant PEDV strains |
| GRAVY | Grand Average Hydropathicity |
| HTL | Helper T lymphocyte |
| IgG | Immunoglobulin G |
| IgM | Immunoglobulin M |
| INDEL | Insertion-Deletion |
| IPD | Immuno Polymorphism Database |
| kb | kilobase |
| kDa | kilodalton |
| M | M protein |
| MAFFT | Multiple Alignment Using Fast Fourier Transform |
| MEGA11 | Molecular Evolutionary Genetics Analysis version 11 |
| MHC | Major Histocompatibility Complex |
| mRNA | Messenger Ribonucleic Acid |
| myc | Peptide EQKLISEEDL |
| N | N protein |
| nm | nanometer |
| ORF | Open Reading Frame |
| PADRE | Pan-DR Epitope |
| PDB | Protein Data Bank |
| PEDV | Porcine Epidemic Diarrhea Virus |
| R | Recombinant genotypes of PEDV |
| RBD | Receptor Binding Domain |
| S | Spike protein |
| S1 | Subunit 1 from Glycoprotein S |
| S1D | Residues 636–789 of the Spike Glycoprotein |
| S2 | Subunit 2 from Glycoprotein S |
| SIgA | Secretory Immunoglobulin A |
| SLA | Swine Leukocyte Antigens |
| SP | Signal Peptide |
| SS2 | Peptide YSNIGVCK |
| SS6 | Peptide LQDGQVKI |
| TM | Transmembrane |
| US | United States |
References
- Li, Z.; Ma, Z.; Li, Y.; Gao, S.; Xiao, S. Porcine epidemic diarrhea virus: Molecular mechanisms of attenuation and vaccines. Microb. Pathog. 2020, 149, 104553. [Google Scholar] [CrossRef] [PubMed]
- Zhang, H.; Zou, C.; Peng, O.; Ashraf, U.; Xu, Q.; Gong, L.; Fan, B.; Zhang, Y.; Xu, Z.; Xue, C.; et al. Global Dynamics of Porcine Enteric Coronavirus PEDV Epidemiology, Evolution, and Transmission. Mol. Biol. Evol. 2023, 40, msad052. [Google Scholar] [CrossRef]
- García-González, E.; Cerriteño-Sánchez, J.L.; Cuevas-Romero, J.S.; García-Cambrón, J.B.; Castañeda-Montes, F.J.; Villaseñor-Ortega, F. Seroepidemiology Study of Porcine Epidemic Diarrhea Virus in Mexico by Indirect Enzyme-Linked Immunosorbent Assay Based on a Recombinant Fragment of N-Terminus Domain Spike Protein. Microorganisms 2023, 11, 1843. [Google Scholar] [CrossRef]
- Jung, K.; Saif, L.J.; Wang, Q. Porcine epidemic diarrhea virus (PEDV): An update on etiology, transmission, pathogenesis, and prevention and control. Virus Res. 2020, 286, 198045. [Google Scholar] [CrossRef] [PubMed]
- Lin, F.; Zhang, H.; Li, L.; Yang, Y.; Zou, X.; Chen, J.; Tang, X. PEDV: Insights and Advances into Types, Function, Structure, and Receptor Recognition. Viruses 2022, 14, 1744. [Google Scholar] [CrossRef]
- Hernández, L.A.; Iyer, A.V.; Jordan, D.M.M.; Patterson, A.R.; Roof, M.B.; Vaughn, E.M.; Victoria, J.G. Porcine Epidemic Diarrhea Virus Vaccine. WO2015153425A1, 2015. Available online: https://patents.google.com/patent/WO2015153425A1/en (accessed on 3 January 2025).
- Bridgen, A.; Duarte, M.; Tobler, K.; Laude, H.; Ackermann, M. Sequence determination of the nucleocapsid protein gene of the porcine epidemic diarrhoea virus confirms that this virus is a coronavirus related to human coronavirus 229E and porcine transmissible gastroenteritis virus. J. Gen. Virol. 1993, 74, 1795–1804. [Google Scholar] [CrossRef] [PubMed]
- Wang, X.-M.; Niu, B.-B.; Yan, H.; Gao, D.-S.; Huo, J.-Y.; Chen, L.; Chang, H.-T.; Wang, C.-Q.; Zhao, J. Complete Genome Sequence of a Variant Porcine Epidemic Diarrhea Virus Strain Isolated in Central China. Genome Announc. 2013, 1, e00243-12. [Google Scholar] [CrossRef]
- Lara-Romero, R.; Gómez-Núñez, L.; Cerriteño-Sánchez, J.L.; Márquez-Valdelamar, L.; Mendoza-Elvira, S.; Ramírez-Mendoza, H.; Rivera-Benítez, J.F. Molecular characterization of the spike gene of the porcine epidemic diarrhea virus in Mexico, 2013–2016. Virus Genes 2018, 54, 215–224. [Google Scholar] [CrossRef]
- Reveles-Félix, S.; Carreón-Nápoles, R.; Mendoza-Elvira, S.; Quintero-Ramírez, V.; García-Sánchez, J.; Martínez-Bautista, R.; Saavedra-Montañez, M.; Gualito, J.J.M.; Sánchez-Betancourt, J.I. Emerging strains of porcine epidemic diarrhoea virus (PEDv) in Mexico. Transbound. Emerg. Dis. 2020, 67, 1035–1041. [Google Scholar] [CrossRef] [PubMed]
- Li, W.; van Kuppeveld, F.J.M.; He, Q.; Rottier, P.J.M.; Bosch, B.-J. Cellular entry of the porcine epidemic diarrhea virus. Virus Res. 2016, 226, 117–127. [Google Scholar] [CrossRef] [PubMed]
- Gerdts, V.; Zakhartchouk, A. Vaccines for porcine epidemic diarrhea virus and other swine coronaviruses. Vet. Microbiol. 2017, 206, 45–51. [Google Scholar] [CrossRef] [PubMed]
- Katoh, K.; Rozewicki, J.; Yamada, K.D. MAFFT online service: Multiple sequence alignment, interactive sequence choice and visualization. Brief. Bioinform. 2019, 20, 1160–1166. [Google Scholar] [CrossRef]
- Tamura, K.; Stecher, G.; Kumar, S. MEGA11: Molecular Evolutionary Genetics Analysis Version 11. Mol. Biol. Evol. 2021, 38, 3022-3027. [Google Scholar]
- Flaherty, D.K. (Ed.) Immunogenicity and Antigenicity. In Immunology for Pharmacy; Mosby: Maryland Heights, MO, USA, 2012; pp. 23–30. [Google Scholar] [CrossRef]
- Jespersen, M.C.; Peters, B.; Nielsen, M.; Marcatili, P. BepiPred-2.0: Improving sequence-based B-cell epitope prediction using conformational epitopes. Nucleic. Acids. Res. 2017, 45, W24–W29. [Google Scholar] [CrossRef]
- Doytchinova, I.A.; Flower, D.R. VaxiJen: A server for prediction of protective antigens, tumour antigens and subunit vaccines. BMC Bioinform. 2007, 8, 4. [Google Scholar] [CrossRef]
- Dimitrov, I.; Bangov, I.; Flower, D.R.; Doytchinova, I. AllerTOP v.2—A server for in silico prediction of allergens. J. Mol. Model. 2014, 20, 2278. [Google Scholar] [CrossRef]
- Altschul, S.F.; Madden, T.L.; Schäffer, A.A.; Zhang, J.; Zhang, Z.; Miller, W.; Lipman, D.J. Gapped BLAST and PSI-BLAST: A new generation of protein database search programs. Nucleic Acids Res. 1997, 25, 3389–3402. [Google Scholar] [CrossRef]
- Gupta, S.; Kapoor, P.; Chaudhary, K.; Gautam, A.; Kumar, R.; Raghava, G.P.S. In Silico Approach for Predicting Toxicity of Peptides and Proteins. PLoS ONE 2013, 8, e73957. [Google Scholar] [CrossRef]
- Reynisson, B.; Barra, C.; Kaabinejadian, S.; Hildebrand, W.H.; Peters, B.; Nielsen, M. Improved Prediction of MHC II Antigen Presentation through Integration and Motif Deconvolution of Mass Spectrometry MHC Eluted Ligand Data. J. Proteome Res. 2020, 19, 2304–2315. [Google Scholar] [CrossRef]
- Laskowski, R.A.; Rullmann, J.A.C.; MacArthur, M.W.; Kaptein, R.; Thornton, J.M. AQUA and PROCHECK-NMR: Programs for checking the quality of protein structures solved by NMR. J. Biomol. NMR 1996, 8, 477–486. [Google Scholar] [CrossRef] [PubMed]
- Krieger, E.; Joo, K.; Lee, J.; Lee, J.; Raman, S.; Thompson, J.; Tyka, M.; Baker, D.; Karplus, K. Improving physical realism, stereochemistry, and side-chain accuracy in homology modeling: Four approaches that performed well in CASP8. Proteins Struct. Funct. Bioinform. 2009, 77, 114–122. [Google Scholar] [CrossRef] [PubMed]
- Buan, A.K.G.; Reyes, N.A.L.; Pineda, R.N.B.; Medina, P.M.B. In silico design and evaluation of a multi-epitope and multi-antigenic African swine fever vaccine. ImmunoInformatics 2022, 8, 100019. [Google Scholar] [CrossRef]
- Farrell, D.; Jones, G.; Pirson, C.; Malone, K.; Rue-Albrecht, K.; Chubb, A.J.; Vordermeier, M.; Gordon, S.V. Integrated computational prediction and experimental validation identifies promiscuous T cell epitopes in the proteome of Mycobacterium bovis. Microb. Genom. 2016, 2, e000071. [Google Scholar] [CrossRef]
- Reynisson, B.; Alvarez, B.; Paul, S.; Peters, B.; Nielsen, M. NetMHCpan-4.1 and NetMHCIIpan-4.0: Improved predictions of MHC antigen presentation by concurrent motif deconvolution and integration of MS MHC eluted ligand data. Nucleic Acids Res. 2020, 48, W449–W454. [Google Scholar] [CrossRef] [PubMed]
- Luo, T.; Xin, C.; Liu, H.; Li, C.; Chen, H.; Xia, C.; Gao, C. Potential SLA Hp-4.0 haplotype-restricted CTL epitopes identified from the membrane protein of PRRSV induce cell immune responses. Front. Microbiol. 2024, 15, 1404558. [Google Scholar] [CrossRef]
- Abramson, J.; Adler, J.; Dunger, J.; Evans, R.; Green, T.; Pritzel, A.; Ronneberger, O.; Willmore, L.; Ballard, A.J.; Bambrick, J.; et al. Accurate structure prediction of biomolecular interactions with AlphaFold 3. Nature 2024, 630, 493–500. [Google Scholar] [CrossRef]
- Heo, L.; Lee, H.; Seok, C. GalaxyRefineComplex: Refinement of protein-protein complex model structures driven by interface repacking. Sci. Rep. 2016, 6, 32153. [Google Scholar] [CrossRef]
- Wiederstein, M.; Sippl, M.J. ProSA-web: Interactive web service for the recognition of errors in three-dimensional structures of proteins. Nucleic Acids Res. 2007, 35, W407–W410. [Google Scholar] [CrossRef]
- Honorato, R.V.; Trellet, M.E.; Jiménez-García, B.; Schaarschmidt, J.J.; Giulini, M.; Reys, V.; Koukos, P.I.; Rodrigues, J.P.G.L.M.; Karaca, E.; van Zundert, G.C.P.; et al. The HADDOCK2.4 web server for integrative modeling of biomolecular complexes. Nat. Protoc. 2024, 19, 3219–3241. [Google Scholar] [CrossRef] [PubMed]
- Xue, L.C.; Rodrigues, J.P.; Kastritis, P.L.; Bonvin, A.M.; Vangone, A. PRODIGY: A web server for predicting the binding affinity of protein–protein complexes. Bioinformatics 2016, 32, 3676–3678. [Google Scholar] [CrossRef]
- Zhang, N.; Qi, J.; Feng, S.; Gao, F.; Liu, J.; Pan, X.; Chen, R.; Li, Q.; Chen, Z.; Li, X.; et al. Crystal Structure of Swine Major Histocompatibility Complex Class I SLA-1*0401 and Identification of 2009 Pandemic Swine-Origin Influenza A H1N1 Virus Cytotoxic T Lymphocyte Epitope Peptides. J. Virol. 2011, 85, 11709–11724. [Google Scholar] [CrossRef]
- Lei, J.; Miao, Y.; Bi, W.; Xiang, C.; Li, W.; Zhang, R.; Li, Q.; Yang, Z. Porcine Epidemic Diarrhea Virus: Etiology, Epidemiology, Antigenicity, and Control Strategies in China. Animals 2024, 14, 294. [Google Scholar] [CrossRef]
- Fu, Y.; Wang, Y.; Dai, L.; Cheng, B.; Xiao, S.; Yin, Y. Evolutionary dynamics and antigenic diversity of porcine epidemic diarrhea virus (PEDV) in China: Phylogenetic and recombination analyses based on large-scale S gene sequences. BMC Vet. Res. 2025, 21, 426. [Google Scholar] [CrossRef]
- Li, Y.-Y.; Chen, K.-F.; Fan, C.-H.; Li, H.-X.; Zhen, H.-Q.; Zhu, Y.-Q.; Wang, B.; Huang, Y.-W.; Li, G. Clade-Specific Recombination and Mutations Define the Emergence of Porcine Epidemic Diarrhea Virus S-INDEL Lineages. Animals 2025, 15, 2312. [Google Scholar] [CrossRef]
- Peck, K.M.; Lauring, A.S. Complexities of Viral Mutation Rates. J. Virol. 2018, 92, e01031-17. [Google Scholar] [CrossRef] [PubMed]
- Sun, D.; Feng, L.; Shi, H.; Chen, J.; Cui, X.; Chen, H.; Liu, S.; Tong, Y.; Wang, Y.; Tong, G. Identification of two novel B cell epitopes on porcine epidemic diarrhea virus spike protein. Vet. Microbiol. 2008, 131, 73–81. [Google Scholar] [CrossRef]
- Park, J.-E. Porcine Epidemic Diarrhea: Insights and Progress on Vaccines. Vaccines 2024, 12, 212. [Google Scholar] [CrossRef]
- Delmas, B.; Rasschaert, D.; Godet, M.; Gelfi, J.; Laude, H. Four major antigenic sites of the coronavirus transmissible gastroenteritis virus are located on the amino-terminal half of spike glycoprotein S. J. Gen. Virol. 1990, 71, 1313–1323. [Google Scholar] [CrossRef] [PubMed]
- Chang, S.-H.; Bae, J.-L.; Kang, T.-J.; Kim, J.; Chung, G.-H.; Lim, C.-W.; Laude, H.; Yang, M.-S.; Jang, Y.-S. Identification of the Epitope Region Capable of Inducing Neutralizing Antibodies against the Porcine Epidemic Diarrhea Virus. Mol. Cells 2002, 14, 295–299. [Google Scholar] [CrossRef]
- Wang, J.; Huang, L.; Mou, C.; Zhang, E.; Wang, Y.; Cao, Y.; Yang, Q. Mucosal immune responses induced by oral administration recombinant Bacillus subtilis expressing the COE antigen of PEDV in newborn piglets. Biosci. Rep. 2019, 39, BSR20182028. [Google Scholar] [CrossRef] [PubMed]
- Tian, Y.; Wang, Z.; Sun, J.; Gu, J.; Xu, X.; Cai, X. Surface display of the COE antigen of porcine epidemic diarrhoea virus on Bacillus subtilis spores. Microb. Biotechnol. 2024, 17, e14518. [Google Scholar] [CrossRef]
- Huy, N.-X.; Tien, N.-Q.-D.; Kim, M.-Y.; Kim, T.-G.; Jang, Y.-S.; Yang, M.-S. Immunogenicity of an S1D epitope from porcine epidemic diarrhea virus and cholera toxin B subunit fusion protein transiently expressed in infiltrated Nicotiana benthamiana leaves. Plant Cell Tissue Organ Cult. 2016, 127, 369–380. [Google Scholar] [CrossRef] [PubMed]
- Cruz, D.J.M.; Kim, C.-J.; Shin, H.-J. Phage-displayed peptides having antigenic similarities with porcine epidemic diarrhea virus (PEDV) neutralizing epitopes. Virology 2006, 354, 28–34. [Google Scholar] [CrossRef]
- Hammer, S.E.; Duckova, T.; Gociman, M.; Groiss, S.; Pernold, C.P.S.; Hacker, K.; Kasper, L.; Sprung, J.; Stadler, M.; Jensen, A.E.; et al. Comparative analysis of swine leukocyte antigen gene diversity in Göttingen Minipigs. Front. Immunol. 2024, 15, 1360022. [Google Scholar] [CrossRef]
- Gao, C.; He, X.; Quan, J.; Jiang, Q.; Lin, H.; Chen, H.; Qu, L. Specificity Characterization of SLA Class I Molecules Binding to Swine-Origin Viral Cytotoxic T Lymphocyte Epitope Peptides in Vitro. Front. Microbiol. 2017, 8, 2524. [Google Scholar] [CrossRef]
- Wagle, N.M.; Kim, J.H.; Pierce, S.K. CD19 regulates B cell antigen receptor-mediated MHC class II antigen processing. Vaccine 1999, 18, 376–386. [Google Scholar] [CrossRef]
- Zepeda-Cervantes, J.; Cruz-Reséndiz, A.; Sampieri, A.; Carreón-Nápoles, R.; Sánchez-Betancourt, J.I.; Vaca, L. Incorporation of ORF2 from Porcine Circovirus Type 2(PCV2) into genetically encoded nanoparticles as a novel vaccine using a self-aggregating peptide. Vaccine 2019, 37, 1928–1937. [Google Scholar] [CrossRef]
- Zepeda-Cervantes, J.; Vaca, L. Induction of adaptive immune response by self-aggregating peptides. Expert Rev. Vaccines 2018, 17, 723-738. [Google Scholar] [CrossRef]



| Epitope | Structural Localization | Location of Amino Acids | Amino Acid Sequence |
|---|---|---|---|
| S01 | Hidden | 279–286 | VSNQPLLV |
| S02 | Exposed | 708–724 | PCSFSEQAAYVDDDIVG |
| S03 | Exposed | 792–832 | SIPTNFSMSIRTEYLQLYNTPVSVDCATYVCNGNSRCKQLL |
| S04 | Exposed | 984–988 | SYAVQA |
| S05 | Hidden | 1064–1073 | QLQHNFQAIS |
| S06 | Exposed | 1181–1189 | LCVNDEIAL |
| S07 | Exposed | 1310–1336 | QSLIYNINNTLVDLEWLNRVETYIKWP |
| Epitope | Amino Acid Sequence | VaxiJen | AllerTOP | Autoimmunity | ToxinPred |
|---|---|---|---|---|---|
| HTL01 | VTYVNLTRDQLP | 0.6783 | No | No | Non toxin |
| HTL09 | RTEYLQLYNTPVS | 0.5236 | No | No | Non toxin |
| HTL12 | EGSIVLHTALGTN | 0.5270 | No | No | Non toxin |
| HTL13 | PGVVDAEKLHMYS | 0.7461 | No | No | Non toxin |
| HTL17 | RLQPYEVFEKVHVQ | 0.6110 | No | No | Non toxin |
| HTL27 | QLTVQLQHNFQAIS | 1.2204 | No * | No | Non toxin |
| HTL41 | QAAYVDDDIVGVISS | 0.5450 | No | No | Non toxin |
| HTL49 | LAEGSIVLHTALGTN | 0.5385 | No | No | Non toxin |
| Epitope | Amino Acid Sequence | ΔG (Kcal/mol) with SLA-DRB1:0401 | ΔG (Kcal/mol) with SLA-DRB1:1101 | ΔG (Kcal/mol) with SLA-DRB1:1301 |
|---|---|---|---|---|
| HTL01 | VTYVNLTRDQLP | −8.4 | −8.4 | −8.6 |
| HTL09 | RTEYLQLYNTPVS | −9.4 | −9.2 | −7.5 |
| HTL12 | EGSIVLHTALGTN | −9.1 | −8.8 | −8.4 |
| HTL13 | PGVVDAEKLHMYS | −7.1 | −7.5 | −7.7 |
| HTL17 | RLQPYEVFEKVHVQ | −8.1 | −8.7 | −8.5 |
| HTL27 | QLTVQLQHNFQAIS | −10.7 | −9.1 | −8.6 |
| HTL41 | QAAYVDDDIVGVISS | −8.8 | −9.1 | −8.9 |
| HTL49 | LAEGSIVLHTALGTN | −8.6 | −8.9 | −8.4 |
| Epitope | Core | VaxiJen | AllerTOP | Autoimmunity | ToxinPred |
|---|---|---|---|---|---|
| CTL06 | AIGNITSAF | 0.5398 | No | No | Non toxin |
| CTL22 | ISIPTNFSM | 0.6356 | No | No | Non toxin |
| CTL20 | NRVETYIKW | 0.7349 | No | No | Non toxin |
| CTL05 | VVDAEKLHM | 0.7773 | Probable allergen * | No | Non toxin |
| CTL12 | CSFSEQAAY | 0.8145 | No | No | Non toxin |
| CTL17 | YAVQARLNY | 1.0482 | Probable allergen * | No | Non toxin |
| CTL04 | VADLVCAQY | 1.228 | No | No | Non toxin |
| CTL18 | LTVQLQHNF | 1.2798 | No | No | Non toxin |
| CTL03 | FSMSIRTEY | 1.5744 | Probable allergen * | No | Non toxin |
| Epitope | Conserved Amino Acid Sequence | Allele (NetMHCPan) | Peptide | ΔG (Kcal/mol) with SLA-1:0401 | ΔG (Kcal/mol) with SLA-2:0401 | ΔG (Kcal/mol) with SLA-3:0401 |
|---|---|---|---|---|---|---|
| CTL17 | AAALPFSYAVQARLNY | SLA-2:0401 | YAVQARLNY | −12.1 | −10.7 | −10.6 |
| CTL03 | TGNISIPTNFSMSIRTEYLQLYNTPVSVDCATYVCNGNSRCKQLLTQY | SLA-2:0401 | FSMSIRTEY | −11.2 | −8.2 | −10.3 |
| CTL18 | QLTVQLQHNFQAISSSI | SLA-2:0401 | LTVQLQHNF | −11.1 | −8.7 | −8.8 |
| CTL04 | KRSFIEDLLFNKVVTNGLGTVDEDYKRCSNGRSVADLVCAQYYSGVMVLPGVVDAEKLHMYSASLIGGMVLGG | SLA-1:0401 | VADLVCAQY | −10.9 | −8.6 | −10.1 |
| CTL06 | ALQTDVLQRNQQLLAESFNSAIGNITSAFESVKEA | SLA-1:0401 | AIGNITSAF | −10.9 | −9.8 | −10.5 |
| CTL20 | TEELQSLIYNINNTLVDLEWLNRVETYIKWPWWVWLIIFIVLIFVVSLLVFCCISTGCCGCCGCCCACF | SLA-3:0401 | NRVETYIKW | −10.9 | −8.6 | −8.1 |
| CTL05 | KRSFIEDLLFNKVVTNGLGTVDEDYKRCSNGRSVADLVCAQYYSGVMVLPGVVDAEKLHMYSASLIGGMVLGG | SLA-1:0401 | VVDAEKLHM | −10.3 | −8.9 | −9.7 |
| CTL22 | TGNISIPTNFSMSIRTEYLQLYNTPVSVDCATYVCNGNSRCKQLLTQY | SLA-3:0401 | ISIPTNFSM | −10.2 | −9.3 | −9.3 |
| CTL12 | VYSVTPCSFSEQAAYVDDDIVGVISS | SLA-2:0401 | CSFSEQAAY | −10.2 | −8.9 | −9.9 |
Disclaimer/Publisher’s Note: The statements, opinions and data contained in all publications are solely those of the individual author(s) and contributor(s) and not of MDPI and/or the editor(s). MDPI and/or the editor(s) disclaim responsibility for any injury to people or property resulting from any ideas, methods, instructions or products referred to in the content. |
© 2026 by the authors. Licensee MDPI, Basel, Switzerland. This article is an open access article distributed under the terms and conditions of the Creative Commons Attribution (CC BY) license.
Share and Cite
Zepeda-Cervantes, J.; Hernández, A.F.L.; Gutiérrez, Y.H.; Velázquez, G.G.; Vera, D.E.G.; Juárez-Barragán, A.; Hernández, A.P.P.; García-Castillo, M.G.; García, A.H.; Silva, R.E.S.; et al. Identification of Conserved B and T Cell Epitopes in Glycoprotein S of Mexican Porcine Epidemic Diarrhea Virus (PEDV) Strains via Immunoinformatics Analysis, Molecular Docking, and Immunofluorescence. Viruses 2026, 18, 407. https://doi.org/10.3390/v18040407
Zepeda-Cervantes J, Hernández AFL, Gutiérrez YH, Velázquez GG, Vera DEG, Juárez-Barragán A, Hernández APP, García-Castillo MG, García AH, Silva RES, et al. Identification of Conserved B and T Cell Epitopes in Glycoprotein S of Mexican Porcine Epidemic Diarrhea Virus (PEDV) Strains via Immunoinformatics Analysis, Molecular Docking, and Immunofluorescence. Viruses. 2026; 18(4):407. https://doi.org/10.3390/v18040407
Chicago/Turabian StyleZepeda-Cervantes, Jesús, Alan Fernando López Hernández, Yair Hernández Gutiérrez, Gerardo Guerrero Velázquez, Diego Emiliano Gaytan Vera, Alan Juárez-Barragán, Ana Paola Pérez Hernández, Mirna G. García-Castillo, Armando Hernández García, Rosa Elena Sarmiento Silva, and et al. 2026. "Identification of Conserved B and T Cell Epitopes in Glycoprotein S of Mexican Porcine Epidemic Diarrhea Virus (PEDV) Strains via Immunoinformatics Analysis, Molecular Docking, and Immunofluorescence" Viruses 18, no. 4: 407. https://doi.org/10.3390/v18040407
APA StyleZepeda-Cervantes, J., Hernández, A. F. L., Gutiérrez, Y. H., Velázquez, G. G., Vera, D. E. G., Juárez-Barragán, A., Hernández, A. P. P., García-Castillo, M. G., García, A. H., Silva, R. E. S., Guzmán, A. B., & Vaca, L. (2026). Identification of Conserved B and T Cell Epitopes in Glycoprotein S of Mexican Porcine Epidemic Diarrhea Virus (PEDV) Strains via Immunoinformatics Analysis, Molecular Docking, and Immunofluorescence. Viruses, 18(4), 407. https://doi.org/10.3390/v18040407

