Mpox Clade IIb Virus Introduction into Kinshasa, Democratic Republic of the Congo, July 2025
Abstract
1. Introduction
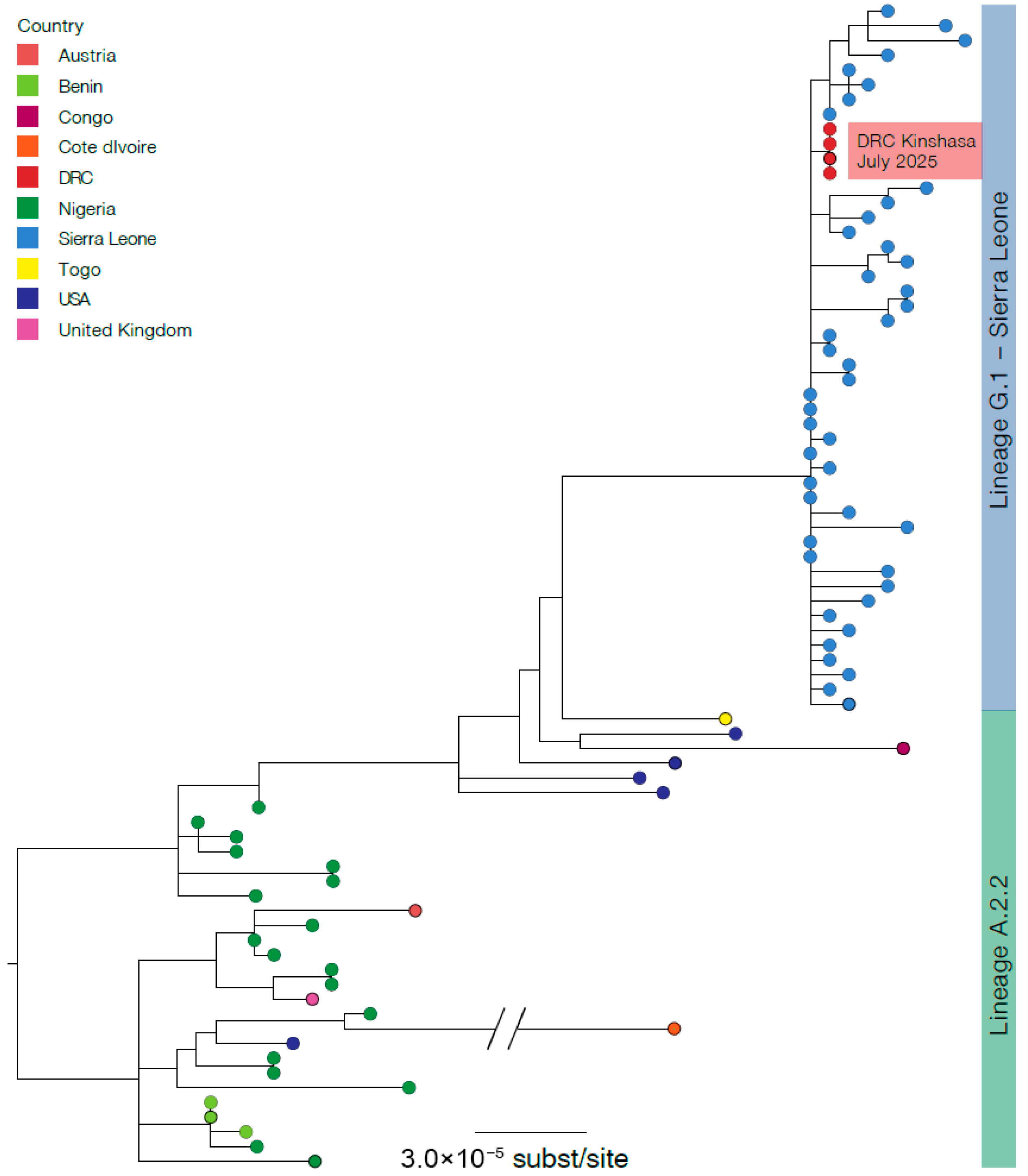
2. Case Investigations
3. Conclusions
Author Contributions
Funding
Institutional Review Board Statement
Informed Consent Statement
Data Availability Statement
Acknowledgments
Conflicts of Interest
References
- World Health Organization (WHO). Monkeypox: Experts Give Virus Variants New Names. 2022. Available online: https://www.who.int/news/item/12-08-2022-monkeypox--experts-give-virus-variants-new-names (accessed on 20 September 2024).
- Vakaniaki, E.H.; Kacita, C.; Kinganda-Lusamaki, E.; O’Toole, A.; Wawina-Bokalanga, T.; Mukadi-Bamuleka, D.; Amuri-Aziza, A.; Malyamungu-Bubala, N.; Mweshi-Kumbana, F.; Mutimbwa-Mambo, L.; et al. Sustained human outbreak of a new MPXV clade I lineage in eastern Democratic Republic of the Congo. Nat. Med. 2024, 30, 2791–2795. [Google Scholar] [CrossRef] [PubMed]
- Wawina-Bokalanga, T.; Merritt, S.; Kinganda-Lusamaki, E.; Jansen, D.; Halbrook, M.; O’Toole, A.; Pukuta-Simbu, E.; Vakaniaki, E.H.; Ola-Mpumbe, R.; Kwete-Mbokama, P.; et al. Epidemiology and phylogenomic characterisation of two distinct mpox outbreaks in Kinshasa, DR Congo, involving a new subclade Ia lineage: A retrospective, observational study. Lancet 2025, 406, 63–75. [Google Scholar] [CrossRef] [PubMed]
- Ruis, C.; Lusamaki, E.; O’Toole, A.; Otieno, J.R.; Colquhoun, R.; Roemer, C.; Wawina-Bokalanga, T.; Tshiani-Mbaya, O.; Jansen, D.; Makangara, J.C.; et al. A systematic nomenclature for mpox viruses causing outbreaks with sustained human-to-human transmission. Nat. Med. 2025, 31, 2854–2858. [Google Scholar] [CrossRef] [PubMed]
- Bangwen, E.; Diavita, R.; De Vos, E.; Vakaniaki, E.H.; Nundu, S.S.; Mutombo, A.; Mulangu, F.; Abedi, A.A.; Malembi, E.; Kalonji, T.; et al. Suspected and confirmed mpox cases in DR Congo: A retrospective analysis of national epidemiological and laboratory surveillance data, 2010–2023. Lancet 2025, 405, 408–419. [Google Scholar] [CrossRef] [PubMed]
- Kinganda-Lusamaki, E.; Amuri-Aziza, A.; Fernandez-Nunez, N.; Makangara-Cigolo, J.C.; Pratt, C.; Vakaniaki, E.H.; Hoff, N.A.; Luakanda-Ndelemo, G.; Akil-Bandali, P.; Nundu, S.S.; et al. Clade I mpox virus genomic diversity in the Democratic Republic of the Congo, 2018-2024: Predominance of zoonotic transmission. Cell 2025, 188, 4–14. [Google Scholar] [PubMed]
- World Health Organization (WHO). WHO Director-General Declares Mpox Outbreak a Public Health Emergency of International Concern. 2024. Available online: https://www.who.int/news/item/14-08-2024-who-director-general-declares-mpox-outbreak-a-public-health-emergency-of-international-concern (accessed on 21 August 2024).
- Wawina-Bokalanga, T.; Akil-Bandali, P.; Kinganda-Lusamaki, E.; Lokilo, E.; Jansen, D.; Amuri-Aziza, A.; Makangara-Cigolo, J.C.; Pukuta-Simbu, E.; Ola-Mpumbe, R.; Muyembe, M.; et al. Co-circulation of monkeypox virus subclades Ia and Ib in Kinshasa Province, Democratic Republic of the Congo, July to August 2024. Eurosurveillance 2024, 29, 2400592. [Google Scholar] [CrossRef] [PubMed]
- World Health Organization (WHO). Global Mpox Trends. 28 July 2025. Available online: https://worldhealthorg.shinyapps.io/mpx_global/ (accessed on 28 July 2025).
- Likos, A.M.; Sammons, S.A.; Olson, V.A.; Frace, A.M.; Li, Y.; Olsen-Rasmussen, M.; Davidson, W.; Galloway, R.; Khristova, M.L.; Reynolds, M.G.; et al. A tale of two clades: Monkeypox viruses. J. Gen. Virol. 2005, 86, 2661–2672. [Google Scholar] [CrossRef] [PubMed]
- Yinka-Ogunleye, A.; Aruna, O.; Ogoina, D.; Aworabhi, N.; Eteng, W.; Badaru, S.; Mohammed, A.; Agenyi, J.; Etebu, E.N.; Numbere, T.W.; et al. Reemergence of Human Monkeypox in Nigeria, 2017. Emerg. Infect. Dis. 2018, 24, 1149–1151. [Google Scholar] [CrossRef] [PubMed]
- World Health Organization. Multi-Country Monkeypox Outbreak in Non-Endemic Countries. Available online: https://www.who.int/emergencies/disease-outbreak-news/item/2022-DON385 (accessed on 24 May 2022).
- Wawina-Bokalanga, T.; Vanmechelen, B.; Logist, A.S.; Bloemen, M.; Laenen, L.; Bontems, S.; Hayette, M.P.; Meex, C.; Meuris, C.; Orban, C.; et al. A retrospective genomic characterisation of the 2022 mpox outbreak in Belgium, and in vitro assessment of three antiviral compounds. EBioMedicine 2024, 110, 105488. [Google Scholar] [CrossRef] [PubMed]
- Mitja, O.; Watson-Jones, D.; Choi, E.M.; Jalloh, M.B.; Sahr, F. Clade IIb mpox outbreak in Sierra Leone. Lancet 2025, 405, 2274–2275. [Google Scholar] [CrossRef] [PubMed]
- Chen, N.F.G.; Chaguza, C.; Gagne, L.; Doucette, M.; Smole, S.; Buzby, E.; Hall, J.; Ash, S.; Harrington, R.; Cofsky, S.; et al. Development of an amplicon-based sequencing approach in response to the global emergence of mpox. PLoS Biol. 2023, 21, e3002151. [Google Scholar]
- Minh, B.Q.; Schmidt, H.A.; Chernomor, O.; Schrempf, D.; Woodhams, M.D.; von Haeseler, A.; Lanfear, R. IQ-TREE 2: New Models and Efficient Methods for Phylogenetic Inference in the Genomic Era. Mol. Biol. Evol. 2020, 37, 1530–1534. [Google Scholar] [PubMed]
- Hoang, D.T.; Chernomor, O.; von Haeseler, A.; Minh, B.Q.; Vinh, L.S. UFBoot2: Improving the Ultrafast Bootstrap Approximation. Mol. Biol. Evol. 2018, 35, 518–522. [Google Scholar] [CrossRef] [PubMed]
- Campbell, A.K.O.; Sandi, J.D.; Omah, I.F.; Faye, M.; Parker, E.; Brock-Fisher, T.; Gigante, C.M.; Folorunso, V.; Kamara, M.S.; Williams, A.J.; et al. Genomic epidemiology uncovers the origin of the mpox epidemic in Sierra Leone. medRxiv 2025. [Google Scholar] [CrossRef]

| Patient | Sample ID | Sample Type | Ct Value | Consensus Genome Coverage | |||
|---|---|---|---|---|---|---|---|
| Orthopox | Clade I | Clade II | IPC | ||||
| Index case | 25MPX-284865V (a) | Vesicle | 21.18 | Neg. | 21.64 | 23.92 | 94.13% |
| 25MPX-284865V (b) | Vesicle | 20.98 | Neg. | 21.42 | 23.93 | ||
| 25MPX-284865V (c) | Vesicle | 20.88 | Neg. | 21.35 | 23.92 | ||
| 25MPX-284865B (a) | Blood | 29.09 | Neg. | 28.45 | 25.14 | 93.28% | |
| 25MPX-284865B (b) | Blood | 29.45 | Neg. | 28.99 | 25.70 | ||
| 25MPX-284865B (c) | Blood | 29.39 | Neg. | 28.42 | 25.84 | ||
| Index case’s wife | 25MPX-284866V (a) | Vesicle | 20.29 | Neg. | 20.58 | 25.50 | 93.90% |
| 25MPX-284866V (b) | Vesicle | 21.27 | Neg. | 21.58 | 26.43 | ||
| 25MPX-284866V (c) | Vesicle | 21.16 | Neg. | 21.53 | 26.42 | ||
| 25MPX-284866NP (a) | Nasopharyngeal | 35.54 | Neg. | 34.67 | 21.92 | 81.85% | |
| 25MPX-284866NP (b) | Nasopharyngeal | 34.13 | Neg. | 34.63 | 22.42 | ||
| 25MPX-284866NP (c) | Nasopharyngeal | 35.24 | Neg. | 34.73 | 22.55 | ||
| Mutations | Intergenic | Nonsense | Nonsynonymous | Synonymous | Total |
|---|---|---|---|---|---|
| Non-APOBEC3 | 8 | 0 | 12 | 10 | 30 |
| APOBEC3-like | 7 | 1 | 37 | 22 | 67 |
| TC → TT | 3 | 1 | 15 | 10 | |
| GA → AA | 4 | 0 | 22 | 12 |
Disclaimer/Publisher’s Note: The statements, opinions and data contained in all publications are solely those of the individual author(s) and contributor(s) and not of MDPI and/or the editor(s). MDPI and/or the editor(s) disclaim responsibility for any injury to people or property resulting from any ideas, methods, instructions or products referred to in the content. |
© 2026 by the authors. Licensee MDPI, Basel, Switzerland. This article is an open access article distributed under the terms and conditions of the Creative Commons Attribution (CC BY) license.
Share and Cite
Wawina-Bokalanga, T.; Kinganda-Lusamaki, E.; Ngandu, C.; Akil-Bandali, P.; Kundey-Mafu, J.; Ngombe, N.; Liesenborghs, L.; Paku-Tshambu, P.; Subissi, L.; Muswamba-Kayembe, P.-C.; et al. Mpox Clade IIb Virus Introduction into Kinshasa, Democratic Republic of the Congo, July 2025. Viruses 2026, 18, 87. https://doi.org/10.3390/v18010087
Wawina-Bokalanga T, Kinganda-Lusamaki E, Ngandu C, Akil-Bandali P, Kundey-Mafu J, Ngombe N, Liesenborghs L, Paku-Tshambu P, Subissi L, Muswamba-Kayembe P-C, et al. Mpox Clade IIb Virus Introduction into Kinshasa, Democratic Republic of the Congo, July 2025. Viruses. 2026; 18(1):87. https://doi.org/10.3390/v18010087
Chicago/Turabian StyleWawina-Bokalanga, Tony, Eddy Kinganda-Lusamaki, Christian Ngandu, Prince Akil-Bandali, Jérémie Kundey-Mafu, Nadege Ngombe, Laurens Liesenborghs, Princesse Paku-Tshambu, Lorenzo Subissi, Pauline-Chloé Muswamba-Kayembe, and et al. 2026. "Mpox Clade IIb Virus Introduction into Kinshasa, Democratic Republic of the Congo, July 2025" Viruses 18, no. 1: 87. https://doi.org/10.3390/v18010087
APA StyleWawina-Bokalanga, T., Kinganda-Lusamaki, E., Ngandu, C., Akil-Bandali, P., Kundey-Mafu, J., Ngombe, N., Liesenborghs, L., Paku-Tshambu, P., Subissi, L., Muswamba-Kayembe, P.-C., Tessi-Mvutukulu, S., Santini-Mafuta, J., Luakanda-Ndelemo, G., Ntumba-Tshitenge, O., Keita, M., Cinkobu-Bualukengu, I., Lokilo-Lofiko, E., Cikaya-Kankolongo, F., Josaphat, S., ... Mbala-Kingebeni, P. (2026). Mpox Clade IIb Virus Introduction into Kinshasa, Democratic Republic of the Congo, July 2025. Viruses, 18(1), 87. https://doi.org/10.3390/v18010087

