Transcriptomic and Epitranscriptomic Landscape of Integrated HTLV-1 in MT2 Cells
Abstract
1. Introduction
2. Materials and Methods
2.1. Cell Culture
2.2. RNA Extraction
2.3. In Vitro Transcription of RNA
2.4. Nanopore Direct RNA Sequencing
2.5. Bioinformatics Analysis
3. Results
3.1. Overview of HTLV Sequencing and Data Quality Assessment
3.2. Alternative Splicing Analysis of HTLV-1 Transcripts
3.3. Polyadenylation Analysis of HTLV-1 Transcripts
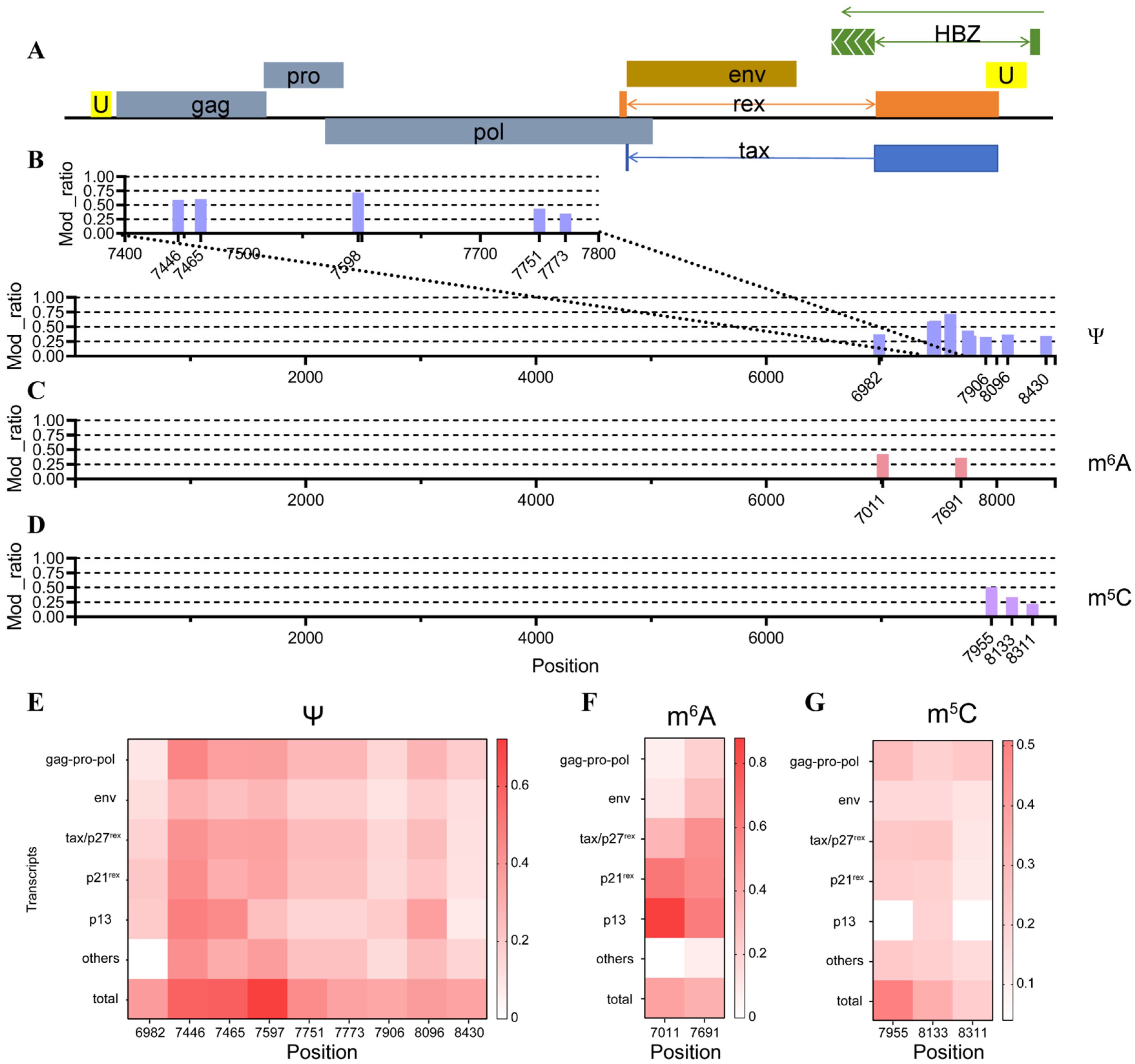
3.4. Epi-Transcriptome Analysis of HTLV-1
4. Discussion
Supplementary Materials
Author Contributions
Funding
Institutional Review Board Statement
Informed Consent Statement
Data Availability Statement
Conflicts of Interest
Abbreviations
| HTLV-1 | Human T-lymphotropic virus type 1 |
| ALT | adult T-cell leukemia |
| HAM/TSP | myelopathy/tropical spastic paraparesis |
| m6A | N6-methyladenosine |
| m5C | 5-methylcytosine |
| Ψ | pseu-douridine |
| DRS | direct RNA sequencing |
References
- Liang, Y.; Lyu, C.; Xu, S.; Tan, C.; Jiang, Q.; Liu, B.; Yang, S.; Huang, W.; Zhou, R.; Yuan, X.; et al. Splicing-dependent restriction of the HBZ gene by Tax underlies biphasic HTLV-1 infection. PLoS Pathog. 2025, 21, e1013381. [Google Scholar] [CrossRef]
- Cross, S.T.; Michalski, D.; Miller, M.R.; Wilusz, J. RNA regulatory processes in RNA virus biology. Wiley Interdiscip. Rev. RNA 2019, 10, e1536. [Google Scholar] [CrossRef]
- Barrera, A.; Olguín, V.; Vera-Otarola, J.; López-Lastra, M. Cap-independent translation initiation of the unspliced RNA of retroviruses. Biochim. Biophys. Acta Gene Regul. Mech. 2020, 1863, 194583. [Google Scholar] [CrossRef]
- Beemon, K.L. Retroviral RNA Processing. Viruses 2022, 14, 1113. [Google Scholar] [CrossRef] [PubMed]
- Yoshida, M.; Miyoshi, I.; Hinuma, Y. Isolation and characterization of retrovirus from cell lines of human adult T-cell leukemia and its implication in the disease. Proc. Natl. Acad. Sci. USA 1982, 79, 2031–2035. [Google Scholar] [CrossRef]
- Popovic, M.; Sarin, P.S.; Robert-Gurroff, M.; Kalyanaraman, V.S.; Mann, D.; Minowada, J.; Gallo, R.C. Isolation and transmission of human retrovirus (human t-cell leukemia virus). Science 1983, 219, 856–859. [Google Scholar] [CrossRef] [PubMed]
- Branda, F.; Romano, C.; Pavia, G.; Bilotta, V.; Locci, C.; Azzena, I.; Deplano, I.; Pascale, N.; Perra, M.; Giovanetti, M.; et al. Human T-Lymphotropic Virus (HTLV): Epidemiology, Genetic, Pathogenesis, and Future Challenges. Viruses 2025, 17, 664. [Google Scholar] [CrossRef]
- Takatsuki, K. Adult T-cell leukemia. Intern. Med. 1995, 34, 947–952. [Google Scholar] [CrossRef]
- Bradley, R.K.; Anczukow, O. RNA splicing dysregulation and the hallmarks of cancer. Nat. Rev. Cancer 2023, 23, 135–155. [Google Scholar] [CrossRef] [PubMed]
- Tomezsko, P.J.; Corbin, V.D.A.; Gupta, P.; Swaminathan, H.; Glasgow, M.; Persad, S.; Edwards, M.D.; Mcintosh, L.; Papenfuss, A.T.; Emery, A.; et al. Determination of RNA structural diversity and its role in HIV-1 RNA splicing. Nature 2020, 582, 438–442. [Google Scholar] [CrossRef]
- Emery, A.; Swanstrom, R. HIV-1: To Splice or Not to Splice, That Is the Question. Viruses 2021, 26, 181. [Google Scholar] [CrossRef]
- Martinez, M.P.; Al-Saleem, J.; Green, P.L. Comparative virology of HTLV-1 and HTLV-2. Retrovirology 2019, 16, 21. [Google Scholar] [CrossRef]
- Nakahata, S.; Enriquez-Vera, D.; Jahan, M.I.; Sugata, K.; Satou, Y. Understanding the Immunopathology of HTLV-1-Associated Adult T-Cell Leukemia/Lymphoma: A Comprehensive Review. Biomolecules 2023, 13, 1543. [Google Scholar] [CrossRef]
- Ajiro, M.; Zheng, Z.M. Oncogenes and RNA splicing of human tumor viruses. Emerg. Microbes Infect. 2014, 3, e63. [Google Scholar] [CrossRef] [PubMed]
- Tram, J.; Mesnard, J.M.; Peloponese, J.J. Alternative RNA splicing in cancer: What about adult T-cell leukemia? Front. Immunol. 2022, 13, 959382. [Google Scholar] [CrossRef] [PubMed]
- Nakano, K.; Yokoyama, K.; Shin, S.; Uchida, K.; Tsuji, K.; Tanaka, M.; Uchimaru, K.; Watanabe, T. Exploring New Functional Aspects of HTLV-1 RNA-Binding Protein Rex: How Does Rex Control Viral Replication? Viruses 2022, 16, 407. [Google Scholar] [CrossRef] [PubMed]
- D’Agostino, D.M.; Cavallari, I.; Romanelli, M.G.; Ciminale, V. Post-transcriptional Regulation of HTLV Gene Expression: Rex to the Rescue. Front. Microbiol. 2019, 10, 1958. [Google Scholar] [CrossRef]
- Hajnsdorf, E.; Kaberdin, V.R. RNA polyadenylation and its consequences in prokaryotes. Philos. Trans. R. Soc. Lond B Biol. Sci. 2018, 373, 20180166. [Google Scholar] [CrossRef]
- Liu, J.; Lu, F. Beyond simple tails: Poly(A) tail-mediated RNA epigenetic regulation. Trends Biochem. Sci. 2024, 49, 846–858. [Google Scholar] [CrossRef]
- Biziaev, N.; Shuvalov, A.; Salman, A.; Egorova, T.; Shuvalova, E.; Alkalaeva, E. The impact of mRNA poly(A) tail length on eukaryotic translation stages. Nucleic Acids Res. 2024, 52, 7792–7808. [Google Scholar] [CrossRef]
- Guo, M.; Zhu, J.; Hu, Z.; Wang, Q.; Songyang, Z.; Xiong, Y. Histone mRNA polyadenylation-mediated inflammation underlies various virus infections and cancers. J. Med. Virol. 2023, 95, e28826. [Google Scholar] [CrossRef]
- Passmore, L.A.; Coller, J. Roles of mRNA poly(A) tails in regulation of eukaryotic gene expression. Nat. Rev. Mol. Cell Biol. 2022, 23, 93–106. [Google Scholar] [CrossRef] [PubMed]
- Xiang, K.; Bartel, D.P. The molecular basis of coupling between poly(A)-tail length and translational efficiency. Elife 2021, 10, e66493. [Google Scholar] [CrossRef]
- Lin, E.; Panfil, A.R.; Sandel, G.; Jain, P. Novel perspectives on antisense transcription in HIV-1, HTLV-1, and HTLV-2. Front. Microbiol. 2022, 13, 1042761. [Google Scholar] [CrossRef] [PubMed]
- Selyutina, A.; Persaud, M.; Lee, K.; KewalRamani, V.; Diaz-Griffero, F. Nuclear Import of the HIV-1 Core Precedes Reverse Transcription and Uncoating. Cell Rep. 2020, 32, 108201. [Google Scholar] [CrossRef] [PubMed]
- Roundtree, I.A.; Evans, M.E.; Pan, T.; He, C. Dynamic RNA Modifications in Gene Expression Regulation. Cell 2017, 169, 1187–1200. [Google Scholar] [CrossRef]
- Wang, S.; Li, H.; Lian, Z.; Deng, S. The Role of RNA Modification in HIV-1 Infection. Int. J. Mol. Sci. 2022, 23, 7571. [Google Scholar] [CrossRef]
- Chen, S.; Kumar, S.; Espada, C.E.; Tirumuru, N.; Cahill, M.P.; Hu, L.; He, C.; Wu, L. N6-methyladenosine modification of HIV-1 RNA suppresses type-I interferon induction in differentiated monocytic cells and primary macrophages. PLoS Pathog. 2021, 17, e1009421. [Google Scholar] [CrossRef]
- King, E.M.; Panfil, A.R. Dynamic Roles of RNA and RNA Epigenetics in HTLV-1 Biology. Viruses 2025, 17, 124. [Google Scholar] [CrossRef]
- King, E.M.; Midkiff, A.; McClain, K.; Kim, S.; Panfil, A.R. YTHDF1 and YTHDC1 m(6)A reader proteins regulate HTLV-1 tax and hbz activity. J. Virol. 2025, 99, e0206324. [Google Scholar] [CrossRef]
- Ji, C.M.; Feng, X.Y.; Huang, Y.W.; Chen, R.A. The Applications of Nanopore Sequencing Technology in Animal and Human Virus Research. Viruses 2024, 16, 798. [Google Scholar] [CrossRef]
- Lin, B.; Hui, J.; Mao, H. Nanopore Technology and Its Applications in Gene Sequencing. Biosensors 2021, 11, 214. [Google Scholar] [CrossRef] [PubMed]
- Miyoshi, I.; Kubonishi, I.; Yoshimoto, S.; Shiraishi, Y. A T-cell line derived from normal human cord leukocytes by co-culturing with human leukemic T-cells. Gan 1981, 72, 978–981. [Google Scholar] [PubMed]
- Hashikura, Y.; Umeki, K.; Umekita, K.; Nomura, H.; Yamamoto, I.; Hasegawa, H.; Yanagihara, K.; Okayama, A. The diversity of the structure and genomic integration sites of HTLV-1 provirus in MT-2 cell lines. Hum. Cell 2016, 29, 122–129. [Google Scholar] [CrossRef]
- Einkauf, K.B.; Osborn, M.R.; Gao, C.; Sun, W.; Sun, X.; Lian, X.; Parsons, E.M.; Gladkov, G.T.; Seiger, K.W.; Blackmer, J.E.; et al. Parallel analysis of transcription, integration, and sequence of single HIV-1 proviruses. Cell 2022, 185, 266–282.e15. [Google Scholar] [CrossRef]
- Fernandes, L.A.; Folgosi, V.Â.; Pessôa, R.; Assone, T.; Victor, J.R.; Casseb, J.; de Oliveira, A.C.P.; Nukui, Y.; da Silva Duarte, A.J.; Sanabani, S.S. HTLV-1 and HTLV-2 infections significantly alter small RNA expression in asymptomatic carriers. Front. Med. 2025, 12, 1547712. [Google Scholar] [CrossRef]
- Kalinichenko, S.; Komkov, D.; Mazurov, D. HIV-1 and HTLV-1 Transmission Modes: Mechanisms and Importance for Virus Spread. Viruses 2022, 14, 152. [Google Scholar] [CrossRef] [PubMed]
- Oxford Nanopore Technologies. Dorado, Version 0.8.1; Oxford Nanopore Technologies: Oxford, UK, 2024.
- Danecek, P.; Bonfield, J.K.; Liddle, J.; Marshall, J.; Ohan, V.; Pollard, M.O.; Whitwham, A.; Keane, T.; McCarthy, S.A.; Davies, R.M.; et al. Twelve years of SAMtools and BCFtools. Gigascience 2021, 10, giab008. [Google Scholar] [CrossRef]
- De Coster, W.; Rademakers, R. NanoPack2: Population-scale evaluation of long-read sequencing data. Bioinformatics 2023, 39, btad311. [Google Scholar] [CrossRef]
- Wilks, C.; Ahmed, O.; Baker, D.N.; Zhang, D.; Collado-Torres, L.; Langmead, B. Megadepth: Efficient coverage quantification for BigWigs and BAMs. Bioinformatics 2021, 37, 3014–3016. [Google Scholar] [CrossRef]
- Oxford Nanopore Technologies. Modkit, Version 0.5.0; Oxford Nanopore Technologies: Oxford, UK, 2025.
- Li, H.; Durbin, R. Fast and accurate short read alignment with Burrows-Wheeler transform. Bioinformatics 2009, 25, 1754–1760. [Google Scholar] [CrossRef]
- Li, H. Minimap2: Pairwise alignment for nucleotide sequences. Bioinformatics 2018, 34, 3094–3100. [Google Scholar] [CrossRef]
- Cotto, K.C.; Feng, Y.Y.; Ramu, A.; Richters, M.; Freshour, S.L.; Skidmore, Z.L.; Xia, H.; McMichael, J.F.; Kunisaki, J.; Campbell, K.M.; et al. Integrated analysis of genomic and transcriptomic data for the discovery of splice-associated variants in cancer. Nat. Commun. 2023, 14, 1589. [Google Scholar] [CrossRef]
- Moles, R.; Sarkis, S.; Galli, V.; Omsland, M.; Purcell, D.F.J.; Yurick, D.; Khoury, G.; Pise-Masison, C.A.; Franchini, G. p30 protein: A critical regulator of HTLV-1 viral latency and host immunity. Retrovirology 2019, 16, 42. [Google Scholar] [CrossRef]
- Nakano, K.; Watanabe, T. Tuning Rex rules HTLV-1 pathogenesis. Front. Immunol. 2022, 13, 959962. [Google Scholar] [CrossRef] [PubMed]
- Eusebio-Ponce, E.; Anguita, E.; Paulino-Ramirez, R.; Candel, F.J. HTLV-1 infection: An emerging risk. Pathogenesis, epidemiology, diagnosis and associated diseases. Rev. Esp. De Quimioter. Publ. Of. Soc. Esp. Quimioter. 2019, 32, 485–496. [Google Scholar]
- Miura, M.; Naito, T.; Saito, M. Current Perspectives in Human T-Cell Leukemia Virus Type 1 Infection and Its Associated Diseases. Front. Med. 2022, 9, 867478. [Google Scholar] [CrossRef] [PubMed]
- Cheng, Z.; Islam, S.; Kanlong, J.G.; Sheppard, M.; Seo, H.; Nikolaitchik, O.A.; Kearse, M.G.; Pathak, V.K.; Musier-Forsyth, K.; Hu, W.-S. Translation of HIV-1 unspliced RNA is regulated by 5′ untranslated region structure. J. Virol. 2024, 98, e0116024. [Google Scholar] [CrossRef]
- Rausch, J.W.; Le Grice, S.F. HIV Rev Assembly on the Rev Response Element (RRE): A Structural Perspective. Viruses 2015, 7, 3053–3075. [Google Scholar] [CrossRef]
- Miura, M.; Dey, S.; Ramanayake, S.; Singh, A.; Rueda, D.S.; Bangham, C.R.M. Kinetics of HTLV-1 reactivation from latency quantified by single-molecule RNA FISH and stochastic modelling. PLoS Pathog. 2019, 15, e1008164. [Google Scholar] [CrossRef]
- Murata, K.; Hayashibara, T.; Sugahara, K.; Uemura, A.; Yamaguchi, T.; Harasawa, H.; Hasegawa, H.; Tsuruda, K.; Okazaki, T.; Koji, T.; et al. A novel alternative splicing isoform of human T-cell leukemia virus type 1 bZIP factor (HBZ-SI) targets distinct subnuclear localization. J. Virol. 2006, 80, 2495–2505. [Google Scholar] [CrossRef]
- Kannagi, M.; Hasegawa, A.; Nagano, Y.; Kimpara, S.; Suehiro, Y. Impact of host immunity on HTLV-1 pathogenesis: Potential of Tax-targeted immunotherapy against ATL. Retrovirology 2019, 16, 23. [Google Scholar] [CrossRef]
- Subtelny, A.O.; Eichhorn, S.W.; Chen, G.R.; Sive, H.; Bartel, D.P. Poly(A)-tail profiling reveals an embryonic switch in translational control. Nature 2014, 508, 66–71. [Google Scholar] [CrossRef]
- Dreyfus, M.; Regnier, P. The poly(A) tail of mRNAs: Bodyguard in eukaryotes, scavenger in bacteria. Cell 2002, 111, 611–613. [Google Scholar] [CrossRef] [PubMed]
- Li, W.; Huang, Y.; Yuan, H.; Han, J.; Li, Z.; Tong, A.; Li, Y.; Li, H.; Liu, Y.; Jia, L.; et al. Characterizing transcripts of HIV-1 different substrains using direct RNA sequencing. Heliyon 2024, 10, e39474. [Google Scholar] [CrossRef] [PubMed]
- Weill, L.; Belloc, E.; Bava, F.A.; Méndez, R. Translational control by changes in poly(A) tail length: Recycling mRNAs. Nat. Struct. Mol. Biol. 2012, 19, 577–585. [Google Scholar] [CrossRef] [PubMed]
- Baquero-Perez, B.; Geers, D.; Díez, J. From A to m(6)A: The Emerging Viral Epitranscriptome. Viruses 2021, 13, 1049. [Google Scholar] [CrossRef] [PubMed]
- Baek, A.; Lee, G.E.; Golconda, S.; Rayhan, A.; Manganaris, A.A.; Chen, S.; Tirumuru, N.; Yu, H.; Kim, S.; Kimmel, C.; et al. Single-molecule epitranscriptomic analysis of full-length HIV-1 RNAs reveals functional roles of site-specific m(6)As. Nat. Microbiol. 2024, 9, 1340–1355. [Google Scholar] [CrossRef]
- Herrmann, D.; Meng, S.; Yang, H.; Mansky, L.M.; Saad, J.S. The Assembly of HTLV-1-How Does It Differ from HIV-1? Viruses 2024, 16, 1528. [Google Scholar] [CrossRef]
- Zhang, J.; Crumpacker, C. HIV UTR, LTR, and Epigenetic Immunity. Viruses 2022, 14, 1084. [Google Scholar] [CrossRef]
- Phillips, S.; Mishra, T.; Huang, S.; Wu, L. Functional Impacts of Epitranscriptomic m(6)A Modification on HIV-1 Infection. Viruses 2024, 16, 127. [Google Scholar] [CrossRef] [PubMed]




| Transcripts | Splice Pattern | Mean Poly(A) Length |
|---|---|---|
| gag-pro-pol | Unspliced (115) | 140 |
| D4A10 (116) | 110 | |
| env | D1A1 (10) | 164 |
| D1A2 (630) | 112 | |
| D1A3 (408) | 112 | |
| tax/p27rex | D1A1D2A8 (3) | 269 |
| D1A1D4A8 (2) | 98 | |
| D1A1D2A9 (1) | 63 | |
| D1A2D3A4 (2) | 121 | |
| D1A2D3A8 (2) | 221 | |
| D1A2D2A8 (235) | 102 | |
| D1A3D2A8 (167) | 168 | |
| p21rex | D1A6 (10) | 117 |
| D1A9 (12) | 127 | |
| D1A8 (1476) | 127 | |
| p13 | D1A7 (25) | 117 |
| p12 | D1A5 (3) | 125 |
| HBZ | D1nA1n (11) | 100 |
| D1nA1nD2nA2n (29) | 130 | |
| others | D1A3D2A4D4A10 (3) | 67 |
| D1A3D4A10 (524) | 119 | |
| D1A2D3A4D4A10 (3) | 178 | |
| D1A2D4A10 (1300) | 113 | |
| defective integrated | 947-6299 (5) | 106 |
| 947-6313 (8) | 84 | |
| 947-6323 (30) | 104 | |
| 960-6283 (23,678) | 102 | |
| 972-6301 (4) | 43 | |
| 972-6321 (14) | 80 | |
| 972-6331 (95) | 91 | |
| 972-6283 (184) | 103 |
Disclaimer/Publisher’s Note: The statements, opinions and data contained in all publications are solely those of the individual author(s) and contributor(s) and not of MDPI and/or the editor(s). MDPI and/or the editor(s) disclaim responsibility for any injury to people or property resulting from any ideas, methods, instructions or products referred to in the content. |
© 2025 by the authors. Licensee MDPI, Basel, Switzerland. This article is an open access article distributed under the terms and conditions of the Creative Commons Attribution (CC BY) license.
Share and Cite
Wei, S.; Zhang, B.; Han, J.; Li, H.; Liu, Y.; Jia, L.; Li, J.; Huang, X.; Li, L. Transcriptomic and Epitranscriptomic Landscape of Integrated HTLV-1 in MT2 Cells. Viruses 2026, 18, 57. https://doi.org/10.3390/v18010057
Wei S, Zhang B, Han J, Li H, Liu Y, Jia L, Li J, Huang X, Li L. Transcriptomic and Epitranscriptomic Landscape of Integrated HTLV-1 in MT2 Cells. Viruses. 2026; 18(1):57. https://doi.org/10.3390/v18010057
Chicago/Turabian StyleWei, Shuanglong, Bohan Zhang, Jingwan Han, Hanping Li, Yongjian Liu, Lei Jia, Jingyun Li, Xiaotian Huang, and Lin Li. 2026. "Transcriptomic and Epitranscriptomic Landscape of Integrated HTLV-1 in MT2 Cells" Viruses 18, no. 1: 57. https://doi.org/10.3390/v18010057
APA StyleWei, S., Zhang, B., Han, J., Li, H., Liu, Y., Jia, L., Li, J., Huang, X., & Li, L. (2026). Transcriptomic and Epitranscriptomic Landscape of Integrated HTLV-1 in MT2 Cells. Viruses, 18(1), 57. https://doi.org/10.3390/v18010057

