Mechanism of SARS-CoV-2 Nucleocapsid Protein Phosphorylation-Induced Functional Switch
Abstract
1. Introduction
2. Materials and Methods
2.1. RNA Preparation
- Plasmid constructs and in vitro transcription template preparation
- b.
- In vitro transcription and purification of viral 5′UTR RNAs
2.2. Protein Preparation
- Native purification method
- b.
- Denaturing purification method
2.3. Fluorescence Anisotropy (FA) Salt Titration Assays
2.4. Mass Photometry (MP)
- MP without crosslinking
- b.
- MP with crosslinking
2.5. Limited Trypsin Digestions
2.6. Differential Scanning Fluorimetry (DSF)
2.7. Circular Dichroism (CD) Spectroscopy
2.8. Single-Molecule Optical Tweezers (OT)
3. Results
3.1. Protein and RNA Constructs Used in This Work
3.2. Effect of Phosphomimetic Mutations in the Central Disordered Linker on Protein Structure, Dimerization, and Stability
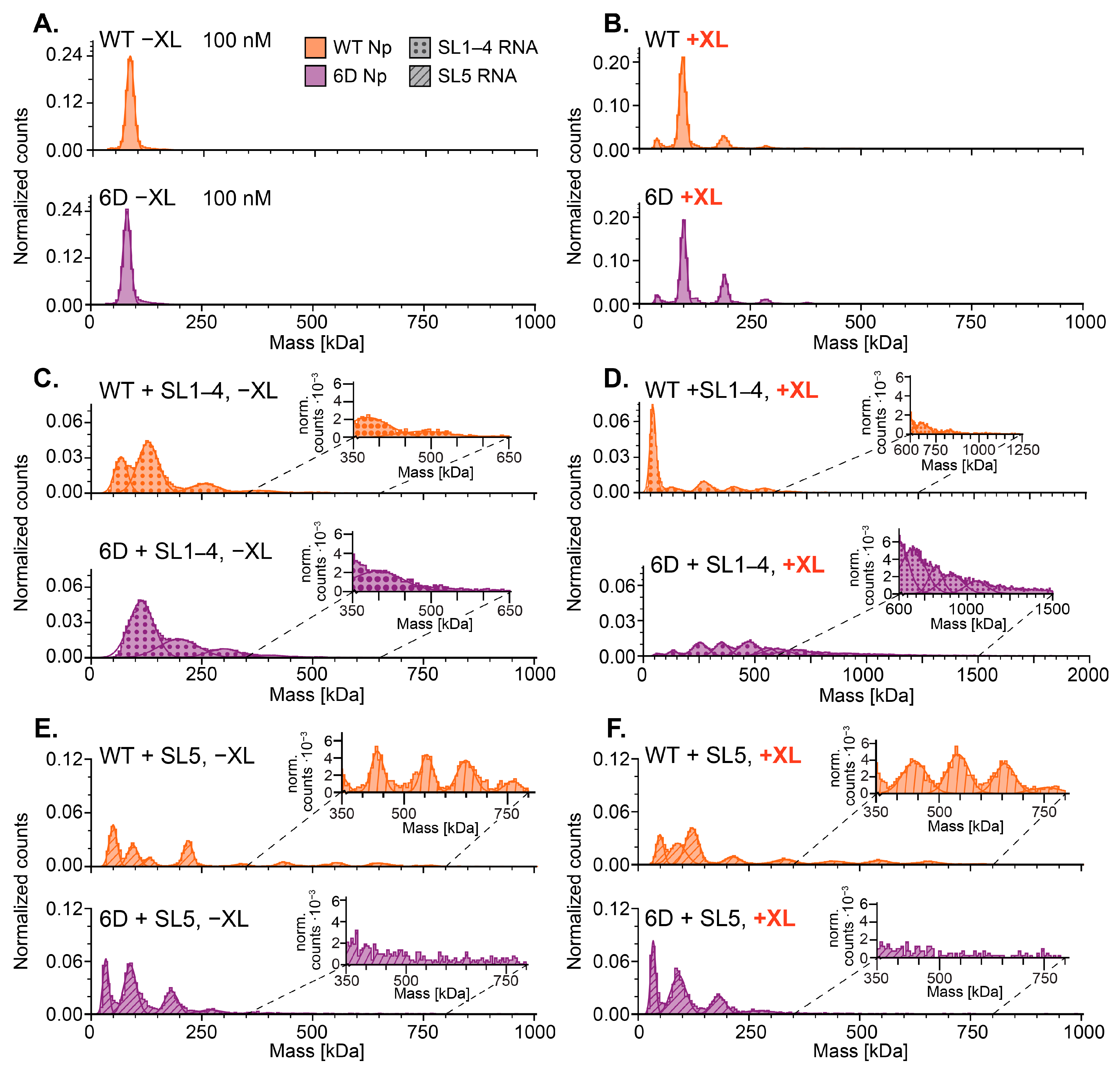
3.3. Effect of Np Phosphomimetic Mutations on RNA Binding
4. Discussion
5. Conclusions
Supplementary Materials
Author Contributions
Funding
Institutional Review Board Statement
Informed Consent Statement
Data Availability Statement
Acknowledgments
Conflicts of Interest
References
- He, R.; Leeson, A.; Ballantine, M.; Andonov, A.; Baker, L.; Dobie, F.; Li, Y.; Bastien, N.; Feldmann, H.; Strocher, U.; et al. Characterization of protein-protein interactions between the nucleocapsid protein and membrane protein of the SARS coronavirus. Virus Res. 2004, 105, 121–125. [Google Scholar] [CrossRef]
- Luo, H.; Chen, J.; Chen, K.; Shen, X.; Jiang, H. Carboxyl terminus of severe acute respiratory syndrome coronavirus nucleocapsid protein: Self-association analysis and nucleic acid binding characterization. Biochemistry 2006, 45, 11827–11835. [Google Scholar] [CrossRef]
- Chang, C.K.; Sue, S.C.; Yu, T.H.; Hsieh, C.M.; Tsai, C.K.; Chiang, Y.C.; Lee, S.J.; Hsiao, H.H.; Wu, W.J.; Chang, W.L.; et al. Modular organization of SARS coronavirus nucleocapsid protein. J. Biomed. Sci. 2006, 13, 59–72. [Google Scholar] [CrossRef] [PubMed]
- Chang, C.K.; Hsu, Y.L.; Chang, Y.H.; Chao, F.A.; Wu, M.C.; Huang, Y.S.; Hu, C.K.; Huang, T.H. Multiple nucleic acid binding sites and intrinsic disorder of severe acute respiratory syndrome coronavirus nucleocapsid protein: Implications for ribonucleocapsid protein packaging. J. Virol. 2009, 83, 2255–2264. [Google Scholar] [CrossRef] [PubMed]
- Hurst, K.R.; Koetzner, C.A.; Masters, P.S. Identification of in vivo-interacting domains of the murine coronavirus nucleocapsid protein. J. Virol. 2009, 83, 7221–7234. [Google Scholar] [CrossRef] [PubMed]
- Kuo, L.; Koetzner, C.A.; Masters, P.S. A key role for the carboxy-terminal tail of the murine coronavirus nucleocapsid protein in coordination of genome packaging. Virology 2016, 494, 100–107. [Google Scholar] [CrossRef]
- Zhao, H.; Wu, D.; Nguyen, A.; Li, Y.; Adao, R.C.; Valkov, E.; Patterson, G.H.; Piszczek, G.; Schuck, P. Energetic and structural features of SARS-CoV-2 N-protein co-assemblies with nucleic acids. iScience 2021, 24, 102523. [Google Scholar] [CrossRef]
- Zhao, H.; Wu, D.; Hassan, S.A.; Nguyen, A.; Chen, J.; Piszczek, G.; Schuck, P. A conserved oligomerization domain in the disordered linker of coronavirus nucleocapsid proteins. Sci. Adv. 2023, 9, eadg6473. [Google Scholar] [CrossRef]
- Hartenian, E.; Nandakumar, D.; Lari, A.; Ly, M.; Tucker, J.M.; Glaunsinger, B.A. The molecular virology of coronaviruses. J. Biol. Chem. 2020, 295, 12910–12934. [Google Scholar] [CrossRef]
- McBride, R.; van Zyl, M.; Fielding, B.C. The coronavirus nucleocapsid is a multifunctional protein. Viruses 2014, 6, 2991–3018. [Google Scholar] [CrossRef]
- Masters, P.S. Coronavirus genomic RNA packaging. Virology 2019, 537, 198–207. [Google Scholar] [CrossRef]
- Chen, S.C.; Olsthoorn, R.C. Group-specific structural features of the 5′-proximal sequences of coronavirus genomic RNAs. Virology 2010, 401, 29–41. [Google Scholar] [CrossRef]
- Morales, L.; Mateos-Gomez, P.A.; Capiscol, C.; del Palacio, L.; Enjuanes, L.; Sola, I. Transmissible gastroenteritis coronavirus genome packaging signal is located at the 5′ end of the genome and promotes viral RNA incorporation into virions in a replication-independent process. J. Virol. 2013, 87, 11579–11590. [Google Scholar] [CrossRef]
- Hsieh, P.K.; Chang, S.C.; Huang, C.C.; Lee, T.T.; Hsiao, C.W.; Kou, Y.H.; Chen, I.Y.; Chang, C.K.; Huang, T.H.; Chang, M.F. Assembly of severe acute respiratory syndrome coronavirus RNA packaging signal into virus-like particles is nucleocapsid dependent. J. Virol. 2005, 79, 13848–13855. [Google Scholar] [CrossRef]
- Hsin, W.C.; Chang, C.H.; Chang, C.Y.; Peng, W.H.; Chien, C.L.; Chang, M.F.; Chang, S.C. Nucleocapsid protein-dependent assembly of the RNA packaging signal of Middle East respiratory syndrome coronavirus. J. Biomed. Sci. 2018, 25, 47. [Google Scholar] [CrossRef] [PubMed]
- Syed, A.M.; Taha, T.Y.; Tabata, T.; Chen, I.P.; Ciling, A.; Khalid, M.M.; Sreekumar, B.; Chen, P.Y.; Hayashi, J.M.; Soczek, K.M.; et al. Rapid assessment of SARS-CoV-2-evolved variants using virus-like particles. Science 2021, 374, 1626–1632. [Google Scholar] [CrossRef]
- Terasaki, K.; Narayanan, K.; Makino, S. Identification of a 1.4-kb-Long Sequence Located in the nsp12 and nsp13 Coding Regions of SARS-CoV-2 Genomic RNA That Mediates Efficient Viral RNA Packaging. J. Virol. 2023, 97, e0065923. [Google Scholar] [CrossRef] [PubMed]
- Ziebuhr, J. Molecular biology of severe acute respiratory syndrome coronavirus. Curr. Opin. Microbiol. 2004, 7, 412–419. [Google Scholar] [CrossRef] [PubMed]
- Irigoyen, N.; Firth, A.E.; Jones, J.D.; Chung, B.Y.; Siddell, S.G.; Brierley, I. High-Resolution Analysis of Coronavirus Gene Expression by RNA Sequencing and Ribosome Profiling. PLoS Pathog. 2016, 12, e1005473. [Google Scholar] [CrossRef]
- Brian, D.A.; Baric, R.S. Coronavirus Genome Structure and Replication. Curr. Top Microbiol. Immunol. 2005, 287, 1–30. [Google Scholar]
- Snijder, E.J.; Decroly, E.; Ziebuhr, J. The Nonstructural Proteins Directing Coronavirus RNA Synthesis and Processing. Adv. Virus Res. 2016, 96, 59–126. [Google Scholar]
- Gosert, R.; Kanjanahaluethai, A.; Egger, D.; Bienz, K.; Baker, S.C. RNA replication of mouse hepatitis virus takes place at double-membrane vesicles. J. Virol. 2002, 76, 3697–3708. [Google Scholar] [CrossRef]
- Sawicki, S.G.; Sawicki, D.L.; Siddell, S.G. A contemporary view of coronavirus transcription. J. Virol. 2007, 81, 20–29. [Google Scholar] [CrossRef]
- Sawicki, S.G.; Sawicki, D.L. Coronaviruses use Discontinuous Extension for Synthesis of Subgenome-Length Negative Strands. In Corona- and Related Viruses: Current Concepts in Molecular Biology and Pathogenesis; Talbot, P.J., Levy, G.A., Eds.; Springer: Boston, MA, USA, 1995; pp. 499–506. [Google Scholar]
- Huang, Y.; Wang, T.; Zhong, L.; Zhang, W.; Zhang, Y.; Yu, X.; Yuan, S.; Ni, T. Molecular architecture of coronavirus double-membrane vesicle pore complex. Nature 2024, 633, 224–231. [Google Scholar] [CrossRef]
- Rajkowitsch, L.; Chen, D.; Stampfl, S.; Semrad, K.; Waldsich, C.; Mayer, O.; Jantsch, M.F.; Konrat, R.; Blasi, U.; Schroeder, R. RNA chaperones, RNA annealers and RNA helicases. RNA Biol. 2007, 4, 118–130. [Google Scholar] [CrossRef] [PubMed]
- Herschlag, D. RNA chaperones and the RNA folding problem. J. Biol. Chem. 1995, 270, 20871–20874. [Google Scholar] [CrossRef]
- Zuniga, S.; Sola, I.; Moreno, J.L.; Sabella, P.; Plana-Duran, J.; Enjuanes, L. Coronavirus nucleocapsid protein is an RNA chaperone. Virology 2007, 357, 215–227. [Google Scholar] [CrossRef] [PubMed]
- Zuniga, S.; Cruz, J.L.; Sola, I.; Mateos-Gomez, P.A.; Palacio, L.; Enjuanes, L. Coronavirus nucleocapsid protein facilitates template switching and is required for efficient transcription. J. Virol. 2010, 84, 2169–2175. [Google Scholar] [CrossRef] [PubMed]
- Grossoehme, N.E.; Li, L.; Keane, S.C.; Liu, P.; Dann, C.E., 3rd; Leibowitz, J.L.; Giedroc, D.P. Coronavirus N protein N-terminal domain (NTD) specifically binds the transcriptional regulatory sequence (TRS) and melts TRS-cTRS RNA duplexes. J. Mol. Biol. 2009, 394, 544–557. [Google Scholar] [CrossRef]
- Keane, S.C.; Liu, P.; Leibowitz, J.L.; Giedroc, D.P. Functional transcriptional regulatory sequence (TRS) RNA binding and helix destabilizing determinants of murine hepatitis virus (MHV) nucleocapsid (N) protein. J. Biol. Chem. 2012, 287, 7063–7073. [Google Scholar] [CrossRef]
- Vo, M.N.; Barany, G.; Rouzina, I.; Musier-Forsyth, K. Mechanistic studies of mini-TAR RNA/DNA annealing in the absence and presence of HIV-1 nucleocapsid protein. J. Mol. Biol. 2006, 363, 244–261. [Google Scholar] [CrossRef]
- Zargarian, L.; Ai, X.; Song, Z.Y.; Perez-Gorgol, L.; Couprie-Diaz, E.; Fosse, P.; Xi, X.G.; Mauffret, O. Chaperone Activity of SARS-CoV-2 Nucleocapsid Protein: RNA Annealing and Destabilization Mechanisms. J. Mol. Biol. 2025, 437, 169312. [Google Scholar] [CrossRef]
- Peng, T.Y.; Lee, K.R.; Tarn, W.Y. Phosphorylation of the arginine/serine dipeptide-rich motif of the severe acute respiratory syndrome coronavirus nucleocapsid protein modulates its multimerization, translation inhibitory activity and cellular localization. FEBS J. 2008, 275, 4152–4163. [Google Scholar] [CrossRef]
- Wu, C.H.; Yeh, S.H.; Tsay, Y.G.; Shieh, Y.H.; Kao, C.L.; Chen, Y.S.; Wang, S.H.; Kuo, T.J.; Chen, D.S.; Chen, P.J. Glycogen synthase kinase-3 regulates the phosphorylation of severe acute respiratory syndrome coronavirus nucleocapsid protein and viral replication. J. Biol. Chem. 2009, 284, 5229–5239. [Google Scholar] [CrossRef] [PubMed]
- Wu, C.H.; Chen, P.J.; Yeh, S.H. Nucleocapsid phosphorylation and RNA helicase DDX1 recruitment enables coronavirus transition from discontinuous to continuous transcription. Cell Host Microbe 2014, 16, 462–472. [Google Scholar] [CrossRef] [PubMed]
- Cong, Y.; Ulasli, M.; Schepers, H.; Mauthe, M.; V’Kovski, P.; Kriegenburg, F.; Thiel, V.; de Haan, C.A.M.; Reggiori, F. Nucleocapsid Protein Recruitment to Replication-Transcription Complexes Plays a Crucial Role in Coronaviral Life Cycle. J. Virol. 2020, 94, e01925-19. [Google Scholar] [CrossRef] [PubMed]
- Koetzner, C.A.; Hurst-Hess, K.R.; Kuo, L.; Masters, P.S. Analysis of a crucial interaction between the coronavirus nucleocapsid protein and the major membrane-bound subunit of the viral replicase-transcriptase complex. Virology 2022, 567, 1–14. [Google Scholar] [CrossRef]
- Verheije, M.H.; Hagemeijer, M.C.; Ulasli, M.; Reggiori, F.; Rottier, P.J.; Masters, P.S.; de Haan, C.A. The coronavirus nucleocapsid protein is dynamically associated with the replication-transcription complexes. J. Virol. 2010, 84, 11575–11579. [Google Scholar] [CrossRef]
- Perdikari, T.M.; Murthy, A.C.; Ryan, V.H.; Watters, S.; Naik, M.T.; Fawzi, N.L. SARS-CoV-2 nucleocapsid protein phase-separates with RNA and with human hnRNPs. EMBO J. 2020, 39, e106478. [Google Scholar] [CrossRef]
- Seim, I.; Roden, C.A.; Gladfelter, A.S. Role of spatial patterning of N-protein interactions in SARS-CoV-2 genome packaging. Biophys. J. 2021, 120, 2771–2784. [Google Scholar] [CrossRef]
- Iserman, C.; Roden, C.A.; Boerneke, M.A.; Sealfon, R.S.G.; McLaughlin, G.A.; Jungreis, I.; Fritch, E.J.; Hou, Y.J.; Ekena, J.; Weidmann, C.A.; et al. Genomic RNA Elements Drive Phase Separation of the SARS-CoV-2 Nucleocapsid. Mol. Cell 2020, 80, 1078–1091.e6. [Google Scholar] [CrossRef] [PubMed]
- Carlson, C.R.; Adly, A.N.; Bi, M.; Howard, C.J.; Frost, A.; Cheng, Y.; Morgan, D.O. Reconstitution of the SARS-CoV-2 ribonucleosome provides insights into genomic RNA packaging and regulation by phosphorylation. J. Biol. Chem. 2022, 298, 102560. [Google Scholar] [CrossRef] [PubMed]
- Carlson, C.R.; Asfaha, J.B.; Ghent, C.M.; Howard, C.J.; Hartooni, N.; Safari, M.; Frankel, A.D.; Morgan, D.O. Phosphoregulation of Phase Separation by the SARS-CoV-2 N Protein Suggests a Biophysical Basis for its Dual Functions. Mol. Cell 2020, 80, 1092–1103.e4. [Google Scholar] [CrossRef] [PubMed]
- Lu, S.; Ye, Q.; Singh, D.; Cao, Y.; Diedrich, J.K.; Yates, J.R., 3rd; Villa, E.; Cleveland, D.W.; Corbett, K.D. The SARS-CoV-2 nucleocapsid phosphoprotein forms mutually exclusive condensates with RNA and the membrane-associated M protein. Nat. Commun. 2021, 12, 502. [Google Scholar] [CrossRef]
- Cascarina, S.M.; Ross, E.D. Phase separation by the SARS-CoV-2 nucleocapsid protein: Consensus and open questions. J. Biol. Chem. 2022, 298, 101677. [Google Scholar] [CrossRef]
- Roden, C.A.; Dai, Y.; Giannetti, C.A.; Seim, I.; Lee, M.; Sealfon, R.; McLaughlin, G.A.; Boerneke, M.A.; Iserman, C.; Wey, S.A.; et al. Double-stranded RNA drives SARS-CoV-2 nucleocapsid protein to undergo phase separation at specific temperatures. Nucleic Acids Res. 2022, 50, 8168–8192. [Google Scholar] [CrossRef]
- Stuwe, H.; Reardon, P.N.; Yu, Z.; Shah, S.; Hughes, K.; Barbar, E.J. Phosphorylation in the Ser/Arg-rich region of the nucleocapsid of SARS-CoV-2 regulates phase separation by inhibiting self-association of a distant helix. J. Biol. Chem. 2024, 300, 107354. [Google Scholar] [CrossRef]
- Birikh, K.R.; Heaton, P.A.; Eckstein, F. The structure, function and application of the hammerhead ribozyme. Eur. J. Biochem. 1997, 245, 1–16. [Google Scholar] [CrossRef]
- Kao, C.; Zheng, M.; Rudisser, S. A simple and efficient method to reduce nontemplated nucleotide addition at the 3 terminus of RNAs transcribed by T7 RNA polymerase. RNA 1999, 5, 1268–1272. [Google Scholar] [CrossRef]
- Webb, J.A.; Jones, C.P.; Parent, L.J.; Rouzina, I.; Musier-Forsyth, K. Distinct binding interactions of HIV-1 Gag to Psi and non-Psi RNAs: Implications for viral genomic RNA packaging. RNA 2013, 19, 1078–1088. [Google Scholar] [CrossRef]
- Ramirez-Tapia, L.E.; Martin, C.T. New insights into the mechanism of initial transcription: The T7 RNA polymerase mutant P266L transitions to elongation at longer RNA lengths than wild type. J. Biol. Chem. 2012, 287, 37352–37361. [Google Scholar] [CrossRef] [PubMed]
- Tersteeg, S.; Mrozowich, T.; Henrickson, A.; Demeler, B.; Patel, T.R. Purification and characterization of inorganic pyrophosphatase for in vitro RNA transcription. Biochem. Cell Biol. 2022, 100, 425–436. [Google Scholar] [CrossRef]
- Petrov, A.; Wu, T.; Puglisi, E.V.; Puglisi, J.D. Chapter Seventeen—RNA Purification by Preparative Polyacrylamide Gel Electrophoresis. In Methods in Enzymology; Lorsch, J., Ed.; Academic Press: Cambridge, MA, USA, 2013; Volume 530, pp. 315–330. [Google Scholar]
- Booy, E.P.; Meng, H.; McKenna, S.A. Native RNA Purification by Gel Filtration Chromatography. In Recombinant and In Vitro RNA Synthesis: Methods and Protocols; Conn, G.L., Ed.; Humana Press: Totowa, NJ, USA, 2012; pp. 69–81. [Google Scholar]
- Kuwayama, T.; Ozaki, M.; Shimotsuma, M.; Hirose, T. Separation of long-stranded RNAs by RP-HPLC using an octadecyl-based column with super-wide pores. Anal. Sci. 2023, 39, 417–425. [Google Scholar] [CrossRef]
- Biba, M.; Foley, J.P.; Welch, C.J. Chapter 6—Liquid chromatographic separation of oligonucleotides. In Liquid Chromatography, 2nd ed.; Fanali, S., Haddad, P.R., Poole, C.F., Riekkola, M.-L., Eds.; Elsevier: Amsterdam, The Netherlands, 2017; pp. 159–182. [Google Scholar]
- Harcourt, J.; Tamin, A.; Lu, X.; Kamili, S.; Sakthivel, S.K.; Murray, J.; Queen, K.; Tao, Y.; Paden, C.R.; Zhang, J.; et al. Severe Acute Respiratory Syndrome Coronavirus 2 from Patient with Coronavirus Disease, United States. Emerg. Infect. Dis. 2020, 26, 1266–1273. [Google Scholar] [CrossRef]
- Chiu, J.; March, P.E.; Lee, R.; Tillett, D. Site-directed, Ligase-Independent Mutagenesis (SLIM): A single-tube methodology approaching 100% efficiency in 4 h. Nucleic Acids Res. 2004, 32, e174. [Google Scholar] [CrossRef]
- Chiu, J.; Tillett, D.; Dawes, I.W.; March, P.E. Site-directed, Ligase-Independent Mutagenesis (SLIM) for highly efficient mutagenesis of plasmids greater than 8kb. J. Microbiol. Methods 2008, 73, 195–198. [Google Scholar] [CrossRef]
- Tropea, J.E.; Cherry, S.; Waugh, D.S. Expression and Purification of Soluble His6-Tagged TEV Protease. In High Throughput Protein Expression and Purification: Methods and Protocols; Doyle, S.A., Ed.; Humana Press: Totowa, NJ, USA, 2009; pp. 297–307. [Google Scholar]
- Sarni, S.; Biswas, B.; Liu, S.; Olson, E.D.; Kitzrow, J.P.; Rein, A.; Wysocki, V.H.; Musier-Forsyth, K. HIV-1 Gag protein with or without p6 specifically dimerizes on the viral RNA packaging signal. J. Biol. Chem. 2020, 295, 14391–14401. [Google Scholar] [CrossRef]
- Studier, F.W. Protein production by auto-induction in high density shaking cultures. Protein Expr. Purif. 2005, 41, 207–234. [Google Scholar] [CrossRef] [PubMed]
- Dieci, G.; Bottarelli, L.; Ballabeni, A.; Ottonello, S. tRNA-assisted overproduction of eukaryotic ribosomal proteins. Protein Expr. Purif. 2000, 18, 346–354. [Google Scholar] [CrossRef] [PubMed]
- Cabrita, L.D.; Bottomley, S.P. Protein expression and refolding--a practical guide to getting the most out of inclusion bodies. Biotechnol. Annu. Rev. 2004, 10, 31–50. [Google Scholar]
- Gasteiger, E.; Gattiker, A.; Hoogland, C.; Ivanyi, I.; Appel, R.D.; Bairoch, A. ExPASy: The proteomics server for in-depth protein knowledge and analysis. Nucleic Acids Res. 2003, 31, 3784–3788. [Google Scholar] [CrossRef]
- Rye-McCurdy, T.; Rouzina, I.; Musier-Forsyth, K. Fluorescence anisotropy-based salt-titration approach to characterize protein-nucleic acid interactions. Methods Mol. Biol. 2015, 1259, 385–402. [Google Scholar]
- Wu, T.; Hornsby, M.; Zhu, L.; Yu, J.C.; Shokat, K.M.; Gestwicki, J.E. Protocol for performing and optimizing differential scanning fluorimetry experiments. STAR Protoc. 2023, 4, 102688. [Google Scholar] [CrossRef] [PubMed]
- Kathe, N.C.; Novakovic, M.; Allain, F.H. Buffer choice and pH strongly influence phase separation of SARS-CoV-2 nucleocapsid with RNA. Mol. Biol. Cell 2024, 35, ar73. [Google Scholar] [CrossRef] [PubMed]
- Aviv Biomedicals, I. Sample Preparation for CD Measurements. Available online: https://ccr.cancer.gov/center-for-structural-biology/biophysics-resource/resources (accessed on 20 August 2024).
- Greenfield, N.J. Using circular dichroism spectra to estimate protein secondary structure. Nat. Protoc. 2006, 1, 2876–2890. [Google Scholar] [CrossRef] [PubMed]
- Morse, M.; Sefcikova, J.; Rouzina, I.; Beuning, P.J.; Williams, M.C. Structural domains of SARS-CoV-2 nucleocapsid protein coordinate to compact long nucleic acid substrates. Nucleic Acids Res. 2023, 51, 290–303. [Google Scholar] [CrossRef]
- Bouhaddou, M.; Memon, D.; Meyer, B.; White, K.M.; Rezelj, V.V.; Correa Marrero, M.; Polacco, B.J.; Melnyk, J.E.; Ulferts, S.; Kaake, R.M.; et al. The Global Phosphorylation Landscape of SARS-CoV-2 Infection. Cell 2020, 182, 685–712.e19. [Google Scholar] [CrossRef]
- Davidson, A.D.; Williamson, M.K.; Lewis, S.; Shoemark, D.; Carroll, M.W.; Heesom, K.J.; Zambon, M.; Ellis, J.; Lewis, P.A.; Hiscox, J.A.; et al. Characterisation of the transcriptome and proteome of SARS-CoV-2 reveals a cell passage induced in-frame deletion of the furin-like cleavage site from the spike glycoprotein. Genome Med. 2020, 12, 68. [Google Scholar] [CrossRef]
- Klann, K.; Bojkova, D.; Tascher, G.; Ciesek, S.; Munch, C.; Cinatl, J. Growth Factor Receptor Signaling Inhibition Prevents SARS-CoV-2 Replication. Mol. Cell 2020, 80, 164–174.e4. [Google Scholar] [CrossRef]
- Yaron, T.M.; Heaton, B.E.; Levy, T.M.; Johnson, J.L.; Jordan, T.X.; Cohen, B.M.; Kerelsky, A.; Lin, T.Y.; Liberatore, K.M.; Bulaon, D.K.; et al. Host protein kinases required for SARS-CoV-2 nucleocapsid phosphorylation and viral replication. Sci. Signal 2022, 15, eabm0808. [Google Scholar] [CrossRef] [PubMed]
- Lan, T.C.T.; Allan, M.F.; Malsick, L.E.; Woo, J.Z.; Zhu, C.; Zhang, F.; Khandwala, S.; Nyeo, S.S.Y.; Sun, Y.; Guo, J.U.; et al. Secondary structural ensembles of the SARS-CoV-2 RNA genome in infected cells. Nat. Commun. 2022, 13, 1128. [Google Scholar] [CrossRef]
- Huston, N.C.; Wan, H.; Strine, M.S.; de Cesaris Araujo Tavares, R.; Wilen, C.B.; Pyle, A.M. Comprehensive in vivo secondary structure of the SARS-CoV-2 genome reveals novel regulatory motifs and mechanisms. Mol. Cell 2021, 81, 584–598.e5. [Google Scholar] [CrossRef] [PubMed]
- Wilkinson, K.A.; Gorelick, R.J.; Vasa, S.M.; Guex, N.; Rein, A.; Mathews, D.H.; Giddings, M.C.; Weeks, K.M. High-throughput SHAPE analysis reveals structures in HIV-1 genomic RNA strongly conserved across distinct biological states. PLoS Biol. 2008, 6, e96. [Google Scholar] [CrossRef]
- Jones, C.P.; Cantara, W.A.; Olson, E.D.; Musier-Forsyth, K. Small-angle X-ray scattering-derived structure of the HIV-1 5′ UTR reveals 3D tRNA mimicry. Proc. Natl. Acad. Sci. USA 2014, 111, 3395–3400. [Google Scholar] [CrossRef]
- Nguyen, A.; Zhao, H.; Myagmarsuren, D.; Srinivasan, S.; Wu, D.; Chen, J.; Piszczek, G.; Schuck, P. Modulation of biophysical properties of nucleocapsid protein in the mutant spectrum of SARS-CoV-2. Elife 2024, 13, RP94836. [Google Scholar] [CrossRef] [PubMed]
- Zeng, W.; Liu, G.; Ma, H.; Zhao, D.; Yang, Y.; Liu, M.; Mohammed, A.; Zhao, C.; Yang, Y.; Xie, J.; et al. Biochemical characterization of SARS-CoV-2 nucleocapsid protein. Biochem. Biophys. Res. Commun. 2020, 527, 618–623. [Google Scholar] [CrossRef] [PubMed]
- Manning, M.C.; Woody, R.W. Theoretical CD studies of polypeptide helices: Examination of important electronic and geometric factors. Biopolymers 1991, 31, 569–586. [Google Scholar] [CrossRef]
- Sreerama, N.; Woody, R.W. Estimation of protein secondary structure from circular dichroism spectra: Comparison of CONTIN, SELCON, and CDSSTR methods with an expanded reference set. Anal. Biochem. 2000, 287, 252–260. [Google Scholar] [CrossRef]
- Sreerama, N.; Venyaminov, S.Y.; Woody, R.W. Estimation of protein secondary structure from circular dichroism spectra: Inclusion of denatured proteins with native proteins in the analysis. Anal. Biochem. 2000, 287, 243–251. [Google Scholar] [CrossRef]
- Yao, H.; Song, Y.; Chen, Y.; Wu, N.; Xu, J.; Sun, C.; Zhang, J.; Weng, T.; Zhang, Z.; Wu, Z.; et al. Molecular Architecture of the SARS-CoV-2 Virus. Cell 2020, 183, 730–738.e13. [Google Scholar] [CrossRef]
- McCauley, M.J.; Rouzina, I.; Manthei, K.A.; Gorelick, R.J.; Musier-Forsyth, K.; Williams, M.C. Targeted binding of nucleocapsid protein transforms the folding landscape of HIV-1 TAR RNA. Proc. Natl. Acad. Sci. USA 2015, 112, 13555–13560. [Google Scholar] [CrossRef]
- Caruso, I.P.; Dos Santos Almeida, V.; do Amaral, M.J.; de Andrade, G.C.; de Araujo, G.R.; de Araujo, T.S.; de Azevedo, J.M.; Barbosa, G.M.; Bartkevihi, L.; Bezerra, P.R.; et al. Insights into the specificity for the interaction of the promiscuous SARS-CoV-2 nucleocapsid protein N-terminal domain with deoxyribonucleic acids. Int. J. Biol. Macromol. 2022, 203, 466–480. [Google Scholar] [CrossRef]
- Zhang, B.; Xie, Y.; Lan, Z.; Li, D.; Tian, J.; Zhang, Q.; Tian, H.; Yang, J.; Zhou, X.; Qiu, S.; et al. SARS-CoV-2 Nucleocapsid Protein Has DNA-Melting and Strand-Annealing Activities With Different Properties From SARS-CoV-2 Nsp13. Front. Microbiol. 2022, 13, 851202. [Google Scholar] [CrossRef]
- Tang, T.K.; Wu, M.P.; Chen, S.T.; Hou, M.H.; Hong, M.H.; Pan, F.M.; Yu, H.M.; Chen, J.H.; Yao, C.W.; Wang, A.H. Biochemical and immunological studies of nucleocapsid proteins of severe acute respiratory syndrome and 229E human coronaviruses. Proteomics 2005, 5, 925–937. [Google Scholar] [CrossRef]
- Seol, Y.; Skinner, G.M.; Visscher, K. Elastic properties of a single-stranded charged homopolymeric ribonucleotide. Phys. Rev. Lett. 2004, 93, 118102. [Google Scholar] [CrossRef]
- Chen, H.; Meisburger, S.P.; Pabit, S.A.; Sutton, J.L.; Webb, W.W.; Pollack, L. Ionic strength-dependent persistence lengths of single-stranded RNA and DNA. Proc. Natl. Acad. Sci. USA 2012, 109, 799–804. [Google Scholar] [CrossRef]
- Zhao, H.; Syed, A.M.; Khalid, M.M.; Nguyen, A.; Ciling, A.; Wu, D.; Yau, W.M.; Srinivasan, S.; Esposito, D.; Doudna, J.A.; et al. Assembly of SARS-CoV-2 nucleocapsid protein with nucleic acid. Nucleic Acids Res. 2024, 52, 6647–6661. [Google Scholar] [CrossRef] [PubMed]
- Adly, A.N.; Bi, M.; Carlson, C.R.; Syed, A.M.; Ciling, A.; Doudna, J.A.; Cheng, Y.; Morgan, D.O. Assembly of SARS-CoV-2 ribonucleosomes by truncated N* variant of the nucleocapsid protein. J. Biol. Chem. 2023, 299, 105362. [Google Scholar] [CrossRef] [PubMed]
- Syed, A.M.; Ciling, A.; Chen, I.P.; Carlson, C.R.; Adly, A.N.; Martin, H.S.; Taha, T.Y.; Khalid, M.M.; Price, N.; Bouhaddou, M.; et al. SARS-CoV-2 evolution balances conflicting roles of N protein phosphorylation. PLoS Pathog. 2024, 20, e1012741. [Google Scholar] [CrossRef]
- Botova, M.; Camacho-Zarco, A.R.; Tognetti, J.; Bessa, L.M.; Guseva, S.; Mikkola, E.; Salvi, N.; Maurin, D.; Herrmann, T.; Blackledge, M. A specific phosphorylation-dependent conformational switch in SARS-CoV-2 nucleocapsid protein inhibits RNA binding. Sci. Adv. 2024, 10, eaax2323. [Google Scholar] [CrossRef] [PubMed]
- Hernandez, G.; Martins, M.L.; Fernandes, N.P.; Veloso, T.; Lopes, J.; Gomes, T.; Cordeiro, T.N. Dynamic ensembles of SARS-CoV-2 N-protein reveal head-to-head coiled-coil-driven oligomerization and phase separation. Nucleic Acids Res. 2025, 53, gkaf502. [Google Scholar] [CrossRef]
- Zhao, H.; Nguyen, A.; Wu, D.; Li, Y.; Hassan, S.A.; Chen, J.; Shroff, H.; Piszczek, G.; Schuck, P. Plasticity in structure and assembly of SARS-CoV-2 nucleocapsid protein. PNAS Nexus 2022, 1, pgac049. [Google Scholar] [CrossRef] [PubMed]
- Cao, C.; Cai, Z.; Xiao, X.; Rao, J.; Chen, J.; Hu, N.; Yang, M.; Xing, X.; Wang, Y.; Li, M.; et al. The architecture of the SARS-CoV-2 RNA genome inside virion. Nat. Commun. 2021, 12, 3917. [Google Scholar] [CrossRef]
- Yang, D.; Liu, P.; Giedroc, D.P.; Leibowitz, J. Mouse hepatitis virus stem-loop 4 functions as a spacer element required to drive subgenomic RNA synthesis. J. Virol. 2011, 85, 9199–9209. [Google Scholar] [CrossRef]
- Gutmann, T.; Kuster, D.; Hyman, A.A. SARS-CoV-2 nucleocapsid protein directly prevents cGAS-DNA recognition through competitive binding. Proc. Natl. Acad. Sci. USA 2025, 122, e2426204122. [Google Scholar] [CrossRef]
- Duchon, A.; Hu, W.-S. HIV-1 RNA genome packaging: It’s G-rated. mBio 2024, 15, e00861-23. [Google Scholar] [CrossRef] [PubMed]
- Hardenbrook, N.J.; Zhang, P. A structural view of the SARS-CoV-2 virus and its assembly. Curr. Opin. Virol. 2022, 52, 123–134. [Google Scholar] [CrossRef]
- Wu, H.; Xing, N.; Meng, K.; Fu, B.; Xue, W.; Dong, P.; Tang, W.; Xiao, Y.; Liu, G.; Luo, H.; et al. Nucleocapsid mutations R203K/G204R increase the infectivity, fitness, and virulence of SARS-CoV-2. Cell Host Microbe 2021, 29, 1788–1801.e6. [Google Scholar] [CrossRef]
- Johnson, B.A.; Zhou, Y.; Lokugamage, K.G.; Vu, M.N.; Bopp, N.; Crocquet-Valdes, P.A.; Kalveram, B.; Schindewolf, C.; Liu, Y.; Scharton, D.; et al. Nucleocapsid mutations in SARS-CoV-2 augment replication and pathogenesis. PLoS Pathog. 2022, 18, e1010627. [Google Scholar] [CrossRef]









| Protein | ε280 (M−1·cm−1) | Molecular Weight | RNA | ε260 (M−1·cm−1) | Molecular Weight |
|---|---|---|---|---|---|
| WT Np | 43,890 | 45,683 Da | SL1–5 | 2,757,968 | 102,000 Da |
| 3D1 Np | 43,890 | 45,767 Da | SL1–4 | 1,346,873 | 50,660 Da |
| 3D2 Np | 43,890 | 45,753 Da | SL5 | 1,374,908 | 51,660 Da |
| 6D Np | 43,890 | 45,837 Da | TARpolyA | 945,038 | 36,720 Da |
| HIV-1 Gag | 65,890 | 58,051 Da | WT Psi | 963,728 | 36,040 Da |
| Buffer Number [Day] | Contents (2L Total Volume Each) |
|---|---|
| 1 [Day 1] | 20 mM HEPES pH 8.0, 0.5 M NaCl, 5% (v/v) glycerol, 0.1 mM Tris(2-carboxylethyl) phosphine (TCEP), 4 M urea, 50 mM imidazole, 0.5% (w/v) CHAPS, 0.1 M glutamate and arginine pH 8.0 |
| 2 [Day 1] | 20 mM HEPES pH 8.0, 0.5 M NaCl, 5% (v/v) glycerol, 0.1 mM TCEP, 3 M urea, 37.5 mM imidazole, 0.5% (w/v) CHAPS, 0.1 M glutamate and arginine pH 8.0 |
| 3 [Day 1] | 20 mM HEPES pH 8.0, 0.5 M NaCl, 5% (v/v) glycerol, 0.1 mM TCEP, 2 M urea, 25 mM imidazole, 0.33% (w/v) CHAPS, 0.1 M glutamate and arginine pH 8.0 |
| 4 [Day 2] | 20 mM HEPES pH 8.0, 0.5 M NaCl, 5% (v/v) glycerol, 0.1 mM TCEP, 1 M urea, 17.5 mM imidazole, 0.167% (w/v) CHAPS, 88 mM glutamate and arginine pH 8.0 |
| 5 [Day 2] | 20 mM HEPES pH 8.0, 0.5 M NaCl, 5% (v/v) glycerol, 0.1 mM TCEP, 0.75 M urea, 13 mM imidazole, 0.125% (w/v) CHAPS, 66 mM glutamate and arginine pH 8.0 |
| 6 [Day 2] | 20 mM HEPES pH 8.0, 0.5 M NaCl, 5% (v/v) glycerol, 0.1 mM TCEP, 0.5 M urea, 5 mM imidazole, 0.083% (w/v) CHAPS, 45 mM glutamate and arginine pH 8.0 |
| 7 [overnight] (TEV cleavage) | 20 mM HEPES pH 8.0, 0.5 M NaCl, 5% (v/v) glycerol, 0.1 mM TCEP, 0.25 M urea, 5 mM imidazole, 0.021% (w/v) CHAPS, 23 mM glutamate and arginine pH 8.0 |
Disclaimer/Publisher’s Note: The statements, opinions and data contained in all publications are solely those of the individual author(s) and contributor(s) and not of MDPI and/or the editor(s). MDPI and/or the editor(s) disclaim responsibility for any injury to people or property resulting from any ideas, methods, instructions or products referred to in the content. |
© 2026 by the authors. Licensee MDPI, Basel, Switzerland. This article is an open access article distributed under the terms and conditions of the Creative Commons Attribution (CC BY) license.
Share and Cite
Sullivan, M.S.; Morse, M.; Grabarkewitz, K.; Bayachou, D.; Rouzina, I.; Wysocki, V.; Williams, M.C.; Musier-Forsyth, K. Mechanism of SARS-CoV-2 Nucleocapsid Protein Phosphorylation-Induced Functional Switch. Viruses 2026, 18, 105. https://doi.org/10.3390/v18010105
Sullivan MS, Morse M, Grabarkewitz K, Bayachou D, Rouzina I, Wysocki V, Williams MC, Musier-Forsyth K. Mechanism of SARS-CoV-2 Nucleocapsid Protein Phosphorylation-Induced Functional Switch. Viruses. 2026; 18(1):105. https://doi.org/10.3390/v18010105
Chicago/Turabian StyleSullivan, Megan S., Michael Morse, Kaylee Grabarkewitz, Dina Bayachou, Ioulia Rouzina, Vicki Wysocki, Mark C. Williams, and Karin Musier-Forsyth. 2026. "Mechanism of SARS-CoV-2 Nucleocapsid Protein Phosphorylation-Induced Functional Switch" Viruses 18, no. 1: 105. https://doi.org/10.3390/v18010105
APA StyleSullivan, M. S., Morse, M., Grabarkewitz, K., Bayachou, D., Rouzina, I., Wysocki, V., Williams, M. C., & Musier-Forsyth, K. (2026). Mechanism of SARS-CoV-2 Nucleocapsid Protein Phosphorylation-Induced Functional Switch. Viruses, 18(1), 105. https://doi.org/10.3390/v18010105

