Survey and Associated Risk Factors for the Presence of Ruminant Pestiviruses in Domestic Ovine and Caprine Populations from Kazakhstan
Abstract
1. Introduction
2. Materials and Methods
2.1. Ethics Statement
2.2. Study Area and Design
2.3. Sample Collection
2.4. Enzyme-Linked Immunosorbent Assay (ELISA)
2.5. RNA Isolation
2.6. Pestivirus RNA Detection and Typing
2.7. Sequencing and Phylogenetic Analysis
2.8. Statistical Analysis and Data Source
3. Results
3.1. Sampling
3.2. Seroprevalence of Pestiviruses in Sheep and Goats and Risk Analysis
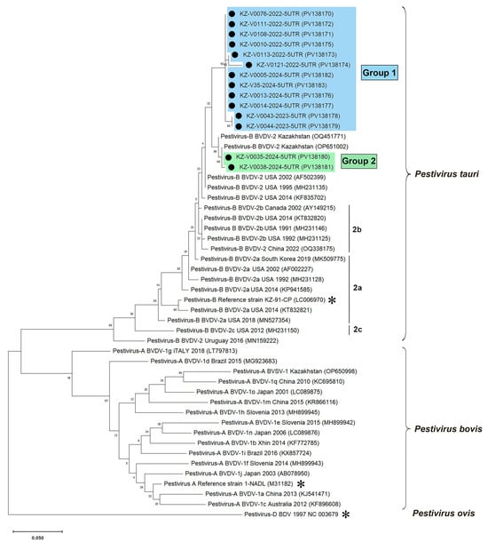
3.3. Molecular Detection and Genetic Characterization of Pestiviruses
4. Discussion
5. Conclusions
Supplementary Materials
Author Contributions
Funding
Institutional Review Board Statement
Informed Consent Statement
Data Availability Statement
Acknowledgments
Conflicts of Interest
Abbreviations
| BLAST | Basic GenBank Local Alignment Search Tool |
| BDV | Border disease virus |
| BVD | Bovine viral diarrhea |
| BVDV | Bovine viral diarrhea virus |
| 95% CI | 95% Confidence interval |
| HoBiPeV | HoBi-like pestivirus |
| MEGA | Molecular Evolutionary Genetics Analysis |
| OR | Odds ratio |
| PI | Persistent infection |
| 5′UTR | 5′-untranslated region |
References
- Bisschop, P.I.H.; Strous, E.E.C.; Waldeck, H.W.F.; van Duijn, L.; Mars, M.H.; Santman-Berends, I.M.G.A.; Wever, P.; van Schaik, G. Risk factors for the introduction of bovine viral diarrhea virus in the context of a mandatory control program in Dutch dairy herds. J. Dairy Sci. 2025, 108, 821–834. [Google Scholar] [CrossRef] [PubMed]
- Nelson, D.D.; Duprau, J.L.; Wolff, P.L.; Evermann, J.F. Persistent bovine viral diarrhea virus infection in domestic and wild small ruminants and camelids including the mountain goat (Oreamnos americanus). Front. Microbiol. 2016, 6, 1415. [Google Scholar] [CrossRef]
- Evans, C.A.; Reichel, M.P. Non-bovine species and the risk to effective control of bovine viral diarrhoea (BVD) in cattle. Pathogens 2021, 10, 1263. [Google Scholar] [CrossRef] [PubMed]
- Fray, M.D.; Paton, D.J.; Alenius, S. The effects of bovine viral diarrhoea virus on cattle reproduction in relation to disease control. Anim. Reprod. Sci. 2000, 60–61, 615–627. [Google Scholar] [CrossRef] [PubMed]
- Baker, J.C. The clinical manifestations of bovine viral diarrhea infection. Vet. Clin. N. Am. Food Anim. Pract. 1995, 11, 425–445. [Google Scholar] [CrossRef]
- Grooms, D.L. Reproductive consequences of infection with bovine viral diarrhea virus. Vet. Clin. N. Am. Food Anim. Pract. 2004, 20, 5–19. [Google Scholar] [CrossRef]
- Toplak, I.; Hostnik, P.; Černe, D.; Mrkun, J.; Starič, J. The principles of the voluntary programme for the control and elimination of bovine viral diarrhoea virus (BVDV) from infected herds in Slovenia. Front. Vet. Sci. 2021, 8, 676473. [Google Scholar] [CrossRef]
- Walz, P.H.; Grooms, D.L.; Passler, T.; Ridpath, J.F.; Tremblay, R.; Step, D.L.; Callan, R.J.; Givens, M.D.; American College of Veterinary Internal Medicine. Control of bovine viral diarrhea virus in ruminants. J. Vet. Intern. Med. 2010, 24, 476–486. [Google Scholar] [CrossRef]
- Diao, N.C.; Chen, Z.Y.; Shi, J.F.; Wang, Q.; Sheng, C.Y.; Ma, B.Y.; Yang, Y.; Sun, Y.H.; Shi, K.; Du, R. Prevalence of Bovine Viral Diarrhea Virus in Ovine and Caprine Flocks: A global systematic review and meta-analysis. Front. Vet. Sci. 2021, 8, 703105. [Google Scholar] [CrossRef]
- Postel, A.; Smith, D.B.; Becher, P. Proposed update to the taxonomy of Pestiviruses: Eight additional species within the genus Pestivirus, family Flaviviridae. Viruses 2021, 13, 1542. [Google Scholar] [CrossRef]
- Deng, M.; Ji, S.; Fei, W.; Raza, S.; He, C.; Chen, Y.; Chen, H.; Guo, A. Prevalence study and genetic typing of bovine viral diarrhea virus (BVDV) in four bovine species in China. PLoS ONE 2015, 10, e0121718. [Google Scholar] [CrossRef] [PubMed]
- Yeşilbağ, K.; Alpay, G.; Becher, P. Variability and global distribution of subgenotypes of Bovine Viral Diarrhea Virus. Viruses 2017, 9, 128. [Google Scholar] [CrossRef]
- Malacari, D.A.; Pecora, A.; Perez Aguirreburualde, M.S.; Cardoso, N.P.; Odeon, A.C.; Capozzo, A.V. In vitro and in vivo characterization of a typical and a high pathogenic bovine viral diarrhea virus type II strains. Front. Vet. Sci. 2018, 5, 75. [Google Scholar] [CrossRef]
- Zhu, J.; Wang, C.; Zhang, L.; Zhu, T.; Li, H.; Wang, Y.; Xue, K.; Qi, M.; Peng, Q.; Chen, Y.; et al. Isolation of BVDV-1a, 1m, and 1v strains from diarrheal calf in china and identification of its genome sequence and cattle virulence. Front. Vet. Sci. 2022, 9, 1008107. [Google Scholar] [CrossRef] [PubMed]
- Ridpath, J.F. Practical significance of heterogeneity among bvdv strains: Impact of biotype and genotype on U.S. control programs. Prev. Vet. Med. 2005, 72, 17–30. [Google Scholar] [CrossRef]
- Alpay, G.; Yesilbag, K. Serological relationships among subgroups in bovine viral diarrhea virus genotype 1 (BVDV-1). Vet. Microbiol. 2015, 175, 1–6. [Google Scholar] [CrossRef] [PubMed]
- Fulton, R.W.; Cook, B.J.; Payton, M.E.; Burge, L.J.; Step, D.L. Immune response to bovine viral diarrhea virus (BVDV) vaccines detecting antibodies to BVDV subtypes 1a, 1b, 2a, and 2c. Vaccine 2020, 38, 4032–4037. [Google Scholar] [CrossRef]
- Kaiser, V.; Nebel, L.; Schüpbach-Regula, G.; Zanoni, R.G.; Schweizer, M. Influence of border disease virus (BDV) on serological surveillance within the bovine virus diarrhea (BVD) eradication program in Switzerland. BMC Vet. Res. 2017, 13, 21. [Google Scholar] [CrossRef]
- Muasya, D.; Leeuwen, J.V.; Gitau, G.; McKenna, S.; Heider, L.; Muraya, J. Evaluation of antibody and antigen cross-reaction in Kenyan dairy cattle naturally infected with two pestiviruses: Bovine viral diarrhea virus and classical swine fever virus. Vet. World 2022, 15, 1290–1296. [Google Scholar] [CrossRef]
- Oguzoglu, T.C.; Tan, M.T.; Toplu, N.; Demir, A.B.; Bilge-Dagalp, S.; Karaoglu, T.; Ozkul, A.; Alkan, F.; Burgu, I.; Haas, L.; et al. Border disease virus (BDV) infections of small ruminants in Turkey: A new BDV subgroup? Vet. Microbiol. 2009, 135, 374–379. [Google Scholar] [CrossRef]
- Li, W.; Mao, L.; Zhao, Y.; Sun, Y.; He, K.; Jiang, J. Detection of border disease virus (BDV) in goat herds suffering diarrhea in eastern China. Virol. J. 2013, 10, 80. [Google Scholar] [CrossRef] [PubMed]
- Righi, C.; Petrini, S.; Pierini, I.; Giammarioli, M.; De Mia, G.M. Global Distribution and Genetic Heterogeneity of Border Disease Virus. Viruses 2021, 13, 950. [Google Scholar] [CrossRef] [PubMed]
- Shi, H.; Kan, Y.; Yao, L.; Leng, C.; Tang, Q.; Ji, J.; Sun, S. Identification of Natural Infections in Sheep/Goats with HoBi-like Pestiviruses in China. Transbound. Emerg. Dis. 2016, 63, 480–484. [Google Scholar] [CrossRef]
- Decaro, N. HoBi-like pestivirus and reproductive disorders. Front. Vet. Sci. 2020, 7, 622447. [Google Scholar] [CrossRef]
- Nagai, M.; Hayashi, M.; Sugita, S.; Sakoda, Y.; Mori, M.; Murakami, T.; Ozawa, T.; Yamada, N.; Akashi, H. Phylogenetic analysis of bovine viral diarrhea viruses using five different genetic regions. Virus Res. 2004, 99, 103–113. [Google Scholar] [CrossRef]
- de Oliveira, P.S.B.; Silva Júnior, J.V.J.; Weiblen, R.; Flores, E.F. Subtyping bovine viral diarrhea virus (BVDV): Which viral gene to choose? Infect. Genet. Evol. 2021, 92, 104891. [Google Scholar] [CrossRef] [PubMed]
- Statistical Agency of the Republic of Kazakhstan. Dynamics of the Main Socio-Economic Indicators in the Regions of Kazakhstan. Available online: http://www.stat.gov.kz/region (accessed on 23 March 2025).
- CABI Compendium. Bovine Viral Diarrhea. Available online: https://www.cabidigitallibrary.org/doi/10.1079/cabicompendium.74228 (accessed on 7 March 2025).
- Official Website of the State of the Republican Veterinary Laboratory, Ministry of Agriculture of the Republic of Kazakhstan. Available online: https://rvl.kz/ru/ (accessed on 27 April 2025).
- State Register of Veterinary Drugs and Feed Additives. Official Website of the Ministry of Agriculture of the Republic of Kazakhstan. Available online: https://www.gov.kz/memleket/entities/moa/documents/details/471966?lang=en (accessed on 24 April 2025).
- Zhigailov, A.V.; Perfilyeva, Y.V.; Ostapchuk, Y.O.; Kan, S.A.; Lushova, A.V.; Kuligin, A.V.; Ivanova, K.R.; Kuatbekova, S.A.; Abdolla, N.; Naizabayeva, D.A.; et al. Molecular and serological survey of bovine viral diarrhea virus infection in cattle in Kazakhstan. Res. Vet. Sci. 2023, 162, 104965. [Google Scholar] [CrossRef] [PubMed]
- Zhigailov, A.V.; Perfilyeva, Y.V.; Ostapchuk, Y.O.; Kulemin, M.V.; Ivanova, K.R.; Abdolla, N.; Kan, S.A.; Maltseva, E.R.; Berdygulova, Z.A.; Naizabayeva, D.A.; et al. Molecular detection and characterization of bovine viral diarrhea virus type 2 and bluetongue virus 9 in forest flies (Hippobosca equina) collected from livestock in southern Kazakhstan. Vet. Parasitol. Reg. Stud. Rep. 2023, 45, 100932. [Google Scholar] [CrossRef]
- CABI Compendium. Border Disease. Available online: https://www.cabidigitallibrary.org/doi/10.1079/cabicompendium.91616 (accessed on 7 March 2025).
- Charan, J.; Kantharia, N.D. How to calculate sample size in animal studies? J. Pharmacol. Pharmacother. 2013, 4, 303–306. [Google Scholar] [CrossRef]
- Dohoo, I.; Martin, W.; Stryhn, H. Veterinary Epidemiologic Research, 2nd ed.; VER Inc.: Charlottetown, PE, Canada, 2009; 865p. [Google Scholar]
- Otte, M.J.; Gumm, I. Intra-cluster correlation coefficients of 20 infections calculated from the results of cluster-sample surveys. Prev. Vet. Med. 1997, 31, 147–150. [Google Scholar] [CrossRef]
- Chatterjee, S.; Premachandran, S.; Bagewadikar, R.S.; Poduval, T.B. The use of ELISA to monitor amplified hemolysis by the combined action of osmotic stress and radiation: Potential applications. Radiat. Res. 2005, 163, 351–355. [Google Scholar] [CrossRef]
- Hoffmann, B.; Depner, K.; Schirrmeier, H.; Beer, M. A universal heterologous internal control system for duplex real-time RT-PCR assays used in a detection system for pestiviruses. J. Virol. Methods 2006, 136, 200–209. [Google Scholar] [CrossRef] [PubMed]
- Vilcek, S.; Herring, A.J.; Herring, J.A.; Nettleton, P.F.; Lowings, J.P.; Paton, D.J. Pestiviruses isolated from pigs, cattle and sheep can be allocated into at least three genogroups using polymerase chain reaction and restriction endonuclease analysis. Arch. Virol. 1994, 136, 309–323. [Google Scholar] [CrossRef] [PubMed]
- Gaede, W.; Reiting, R.; Schirrmeier, H.; Depner, K.R.; Beer, M. Detection and species-specific differentiation of pestiviruses using real-time RT-PCR. Berl. Munch. Tierarztl. Wochenschr. 2005, 118, 113–120. [Google Scholar]
- Yang, N.; Xu, M.; Ma, Z.; Li, H.; Song, S.; Gu, X.; Liu, J.; Yang, Z.; Zhu, H.; Ma, H.; et al. Detection of emerging HoBi-like Pestivirus (BVD-3) during an epidemiological investigation of bovine viral diarrhea virus in Xinjiang: A first-of-its-kind report. Front. Microbiol. 2023, 14, 1222292. [Google Scholar] [CrossRef] [PubMed]
- Young, N.J.; Thomas, C.J.; Collins, M.E.; Brownlie, J. Real-time RT-PCR detection of Bovine Viral Diarrhoea virus in whole blood using an external RNA reference. J. Virol. Methods 2006, 138, 218–222. [Google Scholar] [CrossRef]
- Vilbek, S.; Paton, D.J. A RT-PCR assay for the rapid recognition of border disease virus. Vet. Res. 2000, 31, 437–445. [Google Scholar] [CrossRef] [PubMed][Green Version]
- Liu, L.; Xia, H.; Bela’k, S.; Baule, C. A TaqMan real-time RT-PCR assay for selective detection of atypical bovine pestiviruses in clinical samples and biological products. J. Virol. Methods 2008, 154, 82–85. [Google Scholar] [CrossRef]
- Mari, V.; Losurdo, M.; Lucente, M.S.; Lorusso, E.; Elia, G.; Martella, V.; Patruno, G.; Buonavoglia, D.; Decaro, N. Multiplex real-time RT-PCR assay for bovine viral diarrhea virus type 1, type 2 and HoBi-like pestivirus. J. Virol. Methods 2016, 229, 1–7. [Google Scholar] [CrossRef]
- Colett, M.S.; Larson, R.; Gold, C.; Strick, D.; Anderson, D.K.; Purchio, A.F. Molecular cloning and nucleotide sequence of the pestivirus bovine viral diarrhea virus. Virology 1988, 165, 191–199. [Google Scholar] [CrossRef]
- Sato, A.; Kameyama, K.; Nagai, M.; Tateishi, K.; Ohmori, K.; Todaka, R.; Katayama, K.; Mizutani, T.; Yamakawa, M.; Shirai, J. Complete Genome Sequence of Bovine Viral Diarrhea Virus 2 Japanese Reference and Vaccine Strain KZ-91CP. Genome Announc. 2015, 3, e01573-14. [Google Scholar] [CrossRef] [PubMed]
- Liu, L.; Kampa, J.; Belák, S.; Baule, C. Virus recovery and full-length sequence analysis of atypical bovine pestivirus Th/04_KhonKaen. Vet. Microbiol. 2009, 138, 62–68. [Google Scholar] [CrossRef] [PubMed]
- Becher, P.; Orlich, M.; Thiel, H.J. Complete genomic sequence of border disease virus, a pestivirus from sheep. J. Virol. 1998, 72, 5165–5173. [Google Scholar] [CrossRef] [PubMed]
- National Center for Biotechnology Information (NCBI). Available online: https://www.ncbi.nlm.nih.gov (accessed on 10 March 2025).
- Kumar, S.; Stecher, G.; Li, M.; Knyaz, C.; Tamura, K. MEGA X: Molecular Evolutionary Genetics Analysis across computing platforms. Mol. Biol. Evol. 2018, 35, 1547–1549. [Google Scholar] [CrossRef]
- Felsenstein, J. Confidence limits on phylogenies: An approach using bootstrap. Evolution 1985, 39, 783–791. [Google Scholar] [CrossRef]
- Afanasiev, A.V.; Bazhanov, V.S.; Korelov, M.N.; Sludsky, A.A.; Strauman, E.I. Animals of Kazakhstan; Publishing House of the Academy of Sciences of the Kazakh SSR: Alma-Ata, Kazakhstan, 1953; pp. 459–499. (In Russian) [Google Scholar]
- Statistical Agency of the Republic of Kazakhstan. Statistics of Agriculture, Forestry, Hunting, and Fisheries. Available online: https://stat.gov.kz/en/industries/business-statistics/stat-forrest-village-hunt-fish (accessed on 10 March 2025).
- Meijer, J.R.; Huijbregts, M.A.J.; Schotten, K.C.G.J.; Schipper, A.M. Global patterns of current and future road infrastructure. Environ. Res. Lett. 2018, 13, 064006. [Google Scholar] [CrossRef]
- Official Website of the State Inspection Committee in the Agro-Industrial Complex of the Ministry of Agriculture of the Republic of Kazakhstan. Available online: https://www.gov.kz/memleket/entities/agroindust?lang=en (accessed on 10 March 2025).
- Kimura, M. A simple method for estimating evolutionary rates of base substitutions through comparative studies of nucleotide sequences. J. Mol. Evol. 1980, 16, 111–120. [Google Scholar] [CrossRef] [PubMed]
- Oem, J.K.; Lee, E.Y.; Byun, J.W.; Byun, J.-W.; Kim, H.-Y.; Kwak, D.-M.; Song, H.-J.; Jung, B.-Y. Serological and virological investigation of pestiviruses in Korean black goat. Korean J. Vet. Serv. 2012, 35, 129–131. [Google Scholar] [CrossRef][Green Version]
- Kalaiyarasu, S.; Mishra, N.; Rajukumar, K.; Nema, R.K.; Behera, S.P. Development and evaluation of a truncated recombinant NS3 antigen-based indirect ELISA for detection of Pestivirus antibodies in sheep and goats. J. Immunoass. Immunochem. 2015, 36, 312–323. [Google Scholar] [CrossRef]
- Danuser, R.; Vogt, H.R.; Kaufmann, T.; Peterhans, E.; Zanoni, R. Seroprevalence and characterization of pestivirus infections in small ruminants and new world camelids in Switzerland. Schweiz Arch Tierheilkd 2009, 151, 109–117. [Google Scholar] [CrossRef]
- Su, N.; Wang, Q.; Liu, H.Y.; Li, L.M.; Tian, T.; Yin, J.Y.; Zheng, W.; Ma, Q.X.; Wang, T.T.; Li, T.; et al. Prevalence of bovine viral diarrhea virus in cattle between 2010 and 2021: A global systematic review and meta-analysis. Front. Vet. Sci. 2023, 9, 1086180. [Google Scholar] [CrossRef] [PubMed]
- Ma, J.G.; Cong, W.; Zhang, F.H.; Feng, S.Y.; Zhou, D.H.; Wang, Y.M.; Zhu, X.Q.; Yin, H.; Hu, G.X. Seroprevalence and risk factors of bovine viral diarrhoea virus (BVDV) infection in yaks (Bos grunniens) in northwest China. Trop. Anim. Health Prod. 2016, 48, 1747–1750. [Google Scholar] [CrossRef] [PubMed]
- Deng, M.; Chen, N.; Guidarini, C.; Xu, Z.; Zhang, J.; Cai, L.; Yuan, S.; Sun, Y.; Metcalfe, L. Prevalence and genetic diversity of bovine viral diarrhea virus in dairy herds of China. Vet. Microbiol. 2020, 242, 108565. [Google Scholar] [CrossRef]
- Xiao, Y.; Liu, Y.; Chi, T.; Jiang, W.; He, T.; Xu, L.; Dong, Q.; Chen, R.Q.; An, Z.; Sun, X.; et al. Prevalence and genetic characterization of bovine viral diarrhea virus in dairy cattle in northern China. BMC Vet. Res. 2025, 21, 250. [Google Scholar] [CrossRef] [PubMed]
- Glotov, A.G.; Glotova, T.I.; Nefedchenko, A.V.; Koteneva, S.V. Genetic diversity and distribution of bovine pestiviruses (Flaviviridae: Pestivirus) in the world and in the Russian Federation. Vopr. Virusol. 2022, 6, 18–26. [Google Scholar] [CrossRef]
- Manandhar, S.; Yadav, G.P.; Singh, D.K. Epidemiological survey of bovine viral diarrhea in dairy cattle in Nepal. OIE Bullet. Newsfeed 2018, 2860. [Google Scholar] [CrossRef]
- Sayers, R.G.; Byrne, N.; O’Doherty, E.; Arkins, S. Prevalence of exposure to bovine viral diarrhoea virus (BVDV) and bovine herpesvirus-1 (BoHV-1) in Irish dairy herds. Res. Vet. Sci. 2015, 100, 21–30. [Google Scholar] [CrossRef]
- Rüfenacht, J.; Schaller, P.; Audigé, L.; Peterhans, E. Prevalence of cattle infected with bovine viral diarrhoea virus in Switzerland. Vet. Rec. 2012, 147, 413–417. [Google Scholar] [CrossRef]
- Ince, O.B. The seroepidemiology of pestivirus infection in sheep in Afyonkarahisar province of Turkey and the analysis of associated risk factors. J. Hell. Vet. Med. Soc. 2022, 73, 3809–3816. [Google Scholar] [CrossRef]
- van Roon, A.M.; Mercat, M.; van Schaik, G.; Nielen, M.; Graham, D.A.; More, S.J.; Guelbenzu-Gonzalo, M.; Fourichon, C.; Madouasse, A.; Santman-Berends, I.M.G.A. Quantification of risk factors for bovine viral diarrhea virus in cattle herds: A systematic search and meta-analysis of observational studies. J. Dairy Sci. 2020, 103, 9446–9463. [Google Scholar] [CrossRef]
- Tura, T.; Tamiru, Y.; Dima, C.; Garoma, A.; Kebede, A.; Abdeta, D. Seroprevalence of bovine viral diarrhea virus infection and its associated risk factors in dairy cattle in and around Sebeta sub city, Ethiopia. Sci. Rep. 2025, 15, 812. [Google Scholar] [CrossRef] [PubMed]
- Moennig, V.; Yarnall, M.J. The Long Journey to BVD Eradication. Pathogens 2021, 10, 1292. [Google Scholar] [CrossRef] [PubMed]



| Primer/Probe Name | Primer Sequence (5′ → 3′) | Orientation | Pathogen | Genome Position | Ta [°C] | Ref. |
|---|---|---|---|---|---|---|
| PestiV-189-qF | 5′-GHAGTCGTCARTGGTTCGAC | F | BVDV1 BVDV2 BDV HoBiPeV | 188–207 1 189–208 2 177–196 3 184–202 4 | 57 | [38], modified |
| PestiV-396-qR | 5′-WCAACTCCATGTGCCATGTAC | R | BVDV1 BVDV2 BDV HoBiPeV | 375–395 1 376–396 2 362–382 3 373–393 4 | 57 | [39], modified |
| PestiV-235-qPr | FAM-5′-TGCCAYGTGGACGAGGGCATGC-BHQ1 | F | BVDV1 BVDV2 BDV HoBiPeV | 231–252 1 235–256 2 220–241 3 225–246 4 | 57 | [40] |
| BVDV-101-F | 5′-GCTAGCCATGCCCTTAGTAG | F | BVDV1 BVDV2 | 101–120 1 102–121 2 | 58 | [41] |
| BVDV-105-nF | 5′-GCCATGCCCTTAGTAGGACTAGC | F | BVDV1 BVDV2 | 105–127 1 106–128 2 | 58 | [42] |
| PestiV-394-R | 5′-CAACTCCATGTGCCATGTACAGC | R | BVDV1 BVDV2 BDV HoBiPeV | 372–394 1 373–395 2 359–381 3 370–392 4 | 58 | [42] |
| BDV-136-F | 5′-TCGTGGTGAGATCCCTGAG | F | BDV | 136–153 3 | 58 | [43] |
| BDV-360-R | 5′-GCAGAGATTTTTTATACTAGCCTATDC | R | BDV | 335–360 3 | 56 | [43] |
| HoBi-134-F | 5′-GACTAGTGGTGGCAGTGAGC | F | HoBiPeV | 134–153 4 | 56 | [44] |
| HoBi-326-nR | 5′-ATCAGGCTGTACTCCCAAAG | R | HoBiPeV | 307–326 4 | 56 | [45] |
| Region/ Oblast | Sampled (Herds Animals) | Antibody ELISA | RT-qPCR | No. of Conventional RT-PCR-Positive/No. of Confirmed by Sanger Sequencing | ||||||
|---|---|---|---|---|---|---|---|---|---|---|
| No. Tested (Herds/ Animals) | No. of Positive Herds (%) | No. of Positive Animals (%) | No. Tested (Herds/ Animals | No. of Positive Herds (%) | No. of Positive Animals (%) | BVDV | BDV | HoBiPeV | ||
| Southern Kazakhstan | ||||||||||
| Zhambyl | 3/120 | 3/92 | 3 (100.0) | 81 (88.0) | 3/92 | 3 (100.0) | 7 (7.6) | 7/4 | 0 | 0 |
| Turkistan | 6/120 | 6/120 | 6 (100.0) | 79 (65.8) | 5/92 | 3 (60.0) | 15 (16.3) | 13/6 | 0 | 0 |
| Almaty | 5/120 | 5/118 | 3 (60.0) | 47 (39.8) | 5/118 | 1 (20.0) | 1 (0.9) | 1/0 | 0 | 0 |
| Jetisu | 5/115 | 5/110 | 5 (100.0) | 86 (78.2) | 5/94 | 2 (40.0) | 2 (2.1) | 2/1 | 0 | 0 |
| Kyzylorda | 5/120 | 5/118 | 3 (60.0) | 49 (41.5) | 5/120 | 2 (40.0) | 3 (2.5) | 3/1 | 0 | 0 |
| Western Kazakhstan | ||||||||||
| Mangystau | 16/283 | 5/228 | 5 (100.0) | 41 (18.0) | 16/182 | 3 (18.8) | 5 (2.8) | 4/2 | 0 | 0 |
| West Kazakhstan | 8/120 | 8/118 | 8 (100.0) | 91 (77.1) | 8/120 | 2 (25.0) | 2 (1.7) | 1/0 | 0 | 0 |
| Atyrau | 6/120 | 6/118 | 6 (100.0) | 19 (16.1) | 6/118 | 0 | 0 | - | - | - |
| Aktobe | 5/120 | 4/94 | 4 (80.0) | 79 (84.0) | 5/120 | 1 (20.0) | 2 (1.7) | 2/2 | 0 | 0 |
| Central Kazakhstan | ||||||||||
| Karagandy | 20/309 | 8/104 | 6 (75.0) | 53 (51.0) | 12/180 | 0 | 0 | - | - | - |
| Ulytau | 6/125 | 6/124 | 3 (50.0) | 48 (38.7) | 5/124 | 0 | 0 | - | - | - |
| Eastern Kazakhstan | ||||||||||
| East Kazakhstan | 6/145 | 4/48 | 4 (100.0) | 36 (75.0) | 6/139 | 2 (33.3) | 4 (2.9) | 4/1 | 0 | 0 |
| Abai | 39/170 | 8/118 | 7 (87.5) | 39 (33.1) | 39/168 | 8 (20.5) | 11 (6.6) | 10/5 | 0 | 0 |
| Northern Kazakhstan | ||||||||||
| Kostanai | 3/102 | 3/102 | 3 (100.0) | 59 (57.8) | 3/94 | 0 | 0 | - | - | - |
| North Kazakhstan | 7/245 | 7/245 | 7 (100.0) | 189 (77.1) | 7/120 | 0 | 0 | - | - | - |
| Akmola | 6/130 | 5/125 | 3 (60.0) | 60 (48.0) | 5/125 | 0 | 0 | - | - | - |
| Pavlodar | 2/50 | 2/46 | 2 (100.0) | 32 (69.6) | 2/50 | 0 | 0 | - | - | - |
| TOTAL | 148/2514 | 90/2028 | 78 (86.7) | 1088 (53.7) | 137/2056 | 27 (19.7) | 52 (2.5) | 47/22 | 0 | 0 |
| Variable/ Category | No. Tested | ELISA Positive (%) | OR (95% CI) | Heterogeneity | Logistic Regression | |||||
|---|---|---|---|---|---|---|---|---|---|---|
| χ2 | p-Value | A/B/C | OR (95% CI) | b | S.E. | p-Value | ||||
| Age | ||||||||||
| ≥2 years | 1056 | 613 (58.1) | 1.5 (1.2–1.7) | 17.16 | <0.0001 * | B | 1.6 (1.3–2.1) | 0.48 | 0.13 | 0.0001 * |
| [1–2) years | 626 | 315 (50.3) | 0.8 (0.7–0.9) | 4.03 | 0.0446 * | A | 1.2 (0.9–1.5) | 0.16 | 0.13 | 0.2236 |
| <1 years | 346 | 160 (46.2) | 0.7 (0.6–0.9) | 9.20 | 0.0024 * | A | Ref | Ref | Ref | Ref |
| Sex | ||||||||||
| Female | 1668 | 902 (54.1) | 1.1 (0.9–1.4) | 0.41 | <0.4057 | A | 1.1 (0.9–1.4) | 0.10 | 0.12 | 0.4049 |
| Male | 360 | 186 (51.7) | A | Ref | Ref | Ref | Ref | |||
| Species | ||||||||||
| Sheep | 1980 | 1068 (53.9) | 1.6 (0.9–2.9) | 2.84 | 0.0921 | A | 1.6 (0.9–2.9) | 0.49 | 0.30 | 0.0957 |
| Goats | 48 | 20 (41.7) | A | Ref | Ref | Ref | Ref | |||
| Property form | ||||||||||
| Personal subsidiary households | 1007 | 369 (36.6) | 0.2 (0.2–0.3) | 232.61 | <0.0001 * | A | 0.9 (0.7–1.1) | −0.13 | 0.14 | 0.3221 |
| Peasant farms | 722 | 600 (83.1) | 8.2 (6.6–10.3) | 391.1 | <0.0001 * | B | 7.4 (5.5–10.0) | 2.0 | 0.15 | <0.0001 * |
| Limited Liability Companies and State Enterprises | 299 | 119 (39.8) | 0.5 (0.4–0.7) | 27.05 | <0.0001 * | A | Ref | Ref | Ref | Ref |
| Herd size | ||||||||||
| ≥500 heads | 304 | 209 (68.8) | 2.1 (1.6–2.7) | 32.80 | <0.0001 * | A | 2.6 (2.0–3.5) | 0.96 | 0.15 | <0.0001 * |
| [100–500) heads | 1069 | 579 (54.2) | 1.0 (0.8–1.2) | 0.24 | 0.6243 | B | 1.4 (1.2–1.7) | 0.340 | 0.10 | 0.0008 |
| <100 heads | 655 | 300 (45.8) | 0.6 (0.5–0.8) | 23.95 | <0.0001 * | C | Ref | Ref | Ref | Ref |
| Region | ||||||||||
| Northern Kazakhstan | 518 | 340 (65.6) | 1.9 (1.6–2.4) | 40.19 | <0.0001 * | A | 2.3 (1.6–3.3) | 0.84 | 0.18 | <0.0001 * |
| Western Kazakhstan | 558 | 230 (41.2) | 0.5 (0.4–0.6) | 47.81 | <0.0001 * | B | 0.9 (0.6–1.2) | −0.16 | 0.18 | 0.3643 |
| Southern Kazakhstan | 558 | 342 (61.3) | 1.5 (1.3–1.9) | 18.07 | <0.0001 * | A | 1.9 (1.4–2.4) | 0.65 | 0.18 | 0.0003 * |
| Central Kazakhstan | 228 | 101 (44.3) | 0.6 (0.5–0.9) | 9.03 | 0.0027 * | B | 1.0 (0.6–1.4) | −0.04 | 0.21 | 0.8612 |
| Eastern Kazakhstan | 166 | 75 (45.2) | 0.7 (0.5–0.9) | 5.23 | 0.0225 * | B | Ref | Ref | Ref | Ref |
| Risk Factor | OR | 95% CI | b | S.E. | Z | p-Value |
|---|---|---|---|---|---|---|
| Age of test subjects over 2 years | 1.71 | 1.40–2.09 | 0.54 | 0.10 | 5.27 | <0.0001 * |
| (Reference group: age under 2 years) | ||||||
| Peasant farms | 7.52 | 5.94–9.52 | 2.02 | 0.12 | 16.77 | <0.0001 * |
| (Reference group: all other property forms) | ||||||
| Herd size of more than 500 heads | 1.61 | 1.20–2.17 | 0.48 | 0.15 | 3.18 | 0.0016 |
| (Reference group: herds fewer than 500 heads) | ||||||
| Northern or southern region of Kazakhstan | 1.30 | 1.06–1.60 | 0.26 | 0.11 | 2.49 | 0.0129 * |
| (Reference group: all other regions) | ||||||
| Constant | - | - | −0.97 | 0.09 | −10.40 | <0.0001 * |
| Score: 429.0351; p < 0.0001 | ||||||
| Likelihood Ratio: 463.9471; p < 0.0001 | ||||||
| Risk Factor/Category | No. Tested | No. ELISA Positive (%) | χ2 | Logistic Regression | |||
|---|---|---|---|---|---|---|---|
| OR (95% CI) | b | S.E. | p-Value | ||||
| Density of small ruminants | |||||||
| ≥10 heads/sq.km | 562 | 373 (66.4) | 50.62 | 2.1 (1.7–2.5) | 0.73 | 0.10 | <0.0001 * |
| <10 heads/sq.km | 1466 | 715 (48.8) | Ref | Ref | Ref | Ref | |
| Density of cattle | |||||||
| ≥5 heads/sq.km | 675 | 443 (65.6) | 58.40 | 2.1 (1.7–2.5) | 0.74 | 0.10 | <0.0001 * |
| <5 heads/sq.km | 1353 | 645 (47.7) | Ref | Ref | Ref | Ref | |
| Density of wild ruminants | |||||||
| ≥5 heads/100 sq.km | 1316 | 665 (50.5) | 14.65 | 0.7 (0.6–0.8) | −0.36 | 0.09 | 0.0001 * |
| <5 heads/100 sq.km | 712 | 423 (59.4) | Ref | Ref | Ref | Ref | |
| Livestock importation in 2022–2024 (>50 heads) | |||||||
| Yes | 636 | 394 (62.0) | 25.66 | 1.6 (1.4–2.0) | 0.49 | 0.10 | <0.0001 * |
| No | 1392 | 694 (49.9) | Ref | Ref | Ref | Ref | |
| Density of automobile routes | |||||||
| ≥100 m/sq.km | 588 | 409 (69.6) | 84.28 | 2.6 (2.1–3.1) | 0.94 | 0.10 | <0.0001 * |
| <100 m/sq.km | 1440 | 679 (47.2) | Ref | Ref | Ref | Ref | |
| Share of sheep and goat population in backyard farms | |||||||
| ≥50% | 1296 | 753 (58.1) | 28.63 | 1.6 (1.4–1.9) | 0.50 | 0.09 | <0.0001 * |
| <50% | 732 | 335 (45.8) | Ref | Ref | Ref | Ref | |
| Shared border with countries where pestiviral infections are endemic | |||||||
| Yes | 434 | 314 (72.4) | 2.8 (2.2–3.5) | 1.02 | 0.12 | <0.0001 * | |
| No | 1594 | 774 (48.6) | Ref | Ref | Ref | Ref | |
| Proximity to the sites of previous BVD outbreaks | |||||||
| Within the 100 km protection zone | 683 | 365 (53.4) | 0.02 | 1.0 (0.8–1.2) | −0.01 | 0.09 | 0.8934 |
| Outside the 100 km protection zone | 1345 | 723 (53.8) | Ref | Ref | Ref | Ref | |
| Risk Factor | OR | 95% CI | b | S.E. | Z | p-Value |
|---|---|---|---|---|---|---|
| High density of small ruminants | 0.98 | 0.71–1.36 | −0.02 | 0.17 | −0.12 | 0.9056 |
| Density of cattle | 1.33 | 0.99–1.78 | 0.29 | 0.15 | 1.93 | 0.0542 |
| Livestock importation | 1.55 | 1.23–1.90 | 0.44 | 0.10 | 4.28 | <0.0001 * |
| High proportion of backyard husbandry | 1.45 | 1.20–1.77 | 0.37 | 0.10 | 3.79 | 0.0002 * |
| High road density | 2.10 | 1.65–2.68 | 0.74 | 0.12 | 6.02 | <0.0001 * |
| High density of wild ruminants | 0.78 | 0.64–0.95 | −0.25 | 0.10 | −2.43 | 0.0153 * |
| Shared border with countries where BVD is endemic | 2.39 | 1.87–3.05 | 0.87 | 0.13 | 6.96 | <0.0001 * |
| Constant | - | - | −0.54 | 0.12 | −4.62 | <0.0001 * |
| Score: 200.5718; p < 0.0001 | ||||||
| Likelihood Ratio: 208.6671; p < 0.0001 | ||||||
Disclaimer/Publisher’s Note: The statements, opinions and data contained in all publications are solely those of the individual author(s) and contributor(s) and not of MDPI and/or the editor(s). MDPI and/or the editor(s) disclaim responsibility for any injury to people or property resulting from any ideas, methods, instructions or products referred to in the content. |
© 2025 by the authors. Licensee MDPI, Basel, Switzerland. This article is an open access article distributed under the terms and conditions of the Creative Commons Attribution (CC BY) license (https://creativecommons.org/licenses/by/4.0/).
Share and Cite
Zhigailov, A.V.; Perfilyeva, Y.V.; Malysheva, A.A.; Cherusheva, A.S.; Berdygulova, Z.A.; Naizabayeva, D.A.; Ivanova, K.R.; Kuatbekova, S.A.; Dosmagambet, Z.M.; Lushova, A.V.; et al. Survey and Associated Risk Factors for the Presence of Ruminant Pestiviruses in Domestic Ovine and Caprine Populations from Kazakhstan. Viruses 2025, 17, 676. https://doi.org/10.3390/v17050676
Zhigailov AV, Perfilyeva YV, Malysheva AA, Cherusheva AS, Berdygulova ZA, Naizabayeva DA, Ivanova KR, Kuatbekova SA, Dosmagambet ZM, Lushova AV, et al. Survey and Associated Risk Factors for the Presence of Ruminant Pestiviruses in Domestic Ovine and Caprine Populations from Kazakhstan. Viruses. 2025; 17(5):676. https://doi.org/10.3390/v17050676
Chicago/Turabian StyleZhigailov, Andrey V., Yuliya V. Perfilyeva, Angelina A. Malysheva, Alena S. Cherusheva, Zhanna A. Berdygulova, Dinara A. Naizabayeva, Karina R. Ivanova, Saltanat A. Kuatbekova, Zhaniya M. Dosmagambet, Anzhelika V. Lushova, and et al. 2025. "Survey and Associated Risk Factors for the Presence of Ruminant Pestiviruses in Domestic Ovine and Caprine Populations from Kazakhstan" Viruses 17, no. 5: 676. https://doi.org/10.3390/v17050676
APA StyleZhigailov, A. V., Perfilyeva, Y. V., Malysheva, A. A., Cherusheva, A. S., Berdygulova, Z. A., Naizabayeva, D. A., Ivanova, K. R., Kuatbekova, S. A., Dosmagambet, Z. M., Lushova, A. V., Kan, S. A., Kuligin, A. V., Bissenbay, A. O., Kuatbek, M. M., Mashzhan, A. S., Abdolla, N., Nizkorodova, A. S., Maltseva, E. R., Rsaliyev, A. S., ... Ostapchuk, Y. O. (2025). Survey and Associated Risk Factors for the Presence of Ruminant Pestiviruses in Domestic Ovine and Caprine Populations from Kazakhstan. Viruses, 17(5), 676. https://doi.org/10.3390/v17050676

