Conserved Cysteines of a Putative Zinc Finger Motif in P48 Are Important for the Nuclear Egress of Nucleocapsids and the Envelopment of Occlusion-Derived Virions
Abstract
1. Introduction
2. Materials and Methods
2.1. Bioinformatics Analysis and Structure Prediction of P48 Homologs
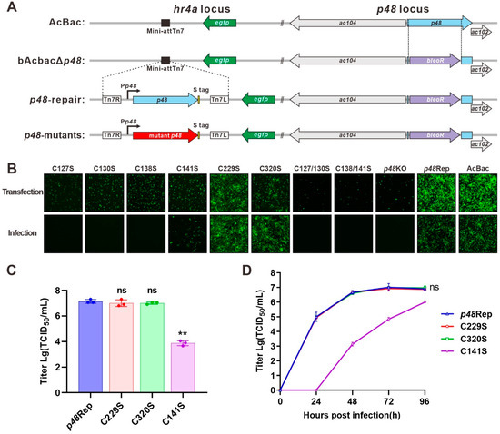
2.2. Generation of p48KO and Recombinant Viruses
2.3. Viral Titer Measurement and Growth Curve Analysis
2.4. Electron Microscopy
3. Results
3.1. Structure Prediction Suggests P48 Contains a Conserved Putative Zinc Finger Motif
3.2. Conserved Cysteines in Baculoviral P48 Homologs
3.3. Zinc Finger Motif-Related Cysteines of P48 Are Critical for BV Production
3.4. Zinc Finger Motif-Related Cysteines Are Critical for Transport of Nucleocapsids out of the Nucleus, ODV Envelopment, and OB Morphogenesis
4. Discussion
5. Conclusions
Author Contributions
Funding
Institutional Review Board Statement
Informed Consent Statement
Data Availability Statement
Acknowledgments
Conflicts of Interest
References
- Garavaglia, M.J.; Miele, S.A.; Iserte, J.A.; Belaich, M.N.; Ghiringhelli, P.D. The ac53, ac78, ac101, and ac103 genes are newly discovered core genes in the family Baculoviridae. J. Virol. 2012, 86, 12069–12079. [Google Scholar] [CrossRef] [PubMed]
- Yuan, M.; Wu, W.; Liu, C.; Wang, Y.; Hu, Z.; Yang, K.; Pang, Y. A highly conserved baculovirus gene p48 (ac103) is essential for BV production and ODV envelopment. Virology 2008, 379, 87–96. [Google Scholar] [CrossRef] [PubMed]
- Yue, Q.; Yu, Q.; Yang, Q.; Xu, Y.; Guo, Y.; Blissard, G.W.; Li, Z. Distinct Roles of Cellular ESCRT-I and ESCRT-III Proteins in Efficient Entry and Egress of Budded Virions of Autographa californica Multiple Nucleopolyhedrovirus. J. Virol. 2018, 92, e01636-17. [Google Scholar] [CrossRef] [PubMed]
- Wang, Y.; Cai, Q.; Chen, J.; Huang, Z.; Wu, W.; Yuan, M.; Yang, K. Autographa Californica Multiple Nucleopolyhedrovirus P48 (Ac103) Is Required for the Efficient Formation of Virus-Induced Intranuclear Microvesicles. Virol. Sin. 2019, 34, 712–721. [Google Scholar] [CrossRef]
- Wang, Y.; He, J.; Mo, M.; Cai, Q.; Wu, W.; Yuan, M.; Yang, K. The amino acids of Autographa californica multiple nucleopolyhedrovirus P48 critical for the association with Ac93 are important for the nuclear egress of nucleocapsids and efficient formation of intranuclear microvesicles. Virus Res. 2022, 308, 198644. [Google Scholar] [CrossRef]
- Liu, T.; Li, Y.; Qiao, B.; Jiang, Y.; Ji, N.; Li, Z. Disrupting the association of Autographa californica multiple nucleopolyhedrovirus Ac93 with cellular ESCRT-III/Vps4 hinders nuclear egress of nucleocapsids and intranuclear microvesicles formation. Virology 2020, 541, 85–100. [Google Scholar] [CrossRef]
- Katoh, K.; Standley, D.M. MAFFT multiple sequence alignment software version 7: Improvements in performance and usability. Mol. Biol. Evol. 2013, 30, 772–780. [Google Scholar] [CrossRef]
- Nguyen, L.T.; Schmidt, H.A.; von Haeseler, A.; Minh, B.Q. IQ-TREE: A fast and effective stochastic algorithm for estimating maximum-likelihood phylogenies. Mol. Biol. Evol. 2015, 32, 268–274. [Google Scholar] [CrossRef]
- Abramson, J.; Adler, J.; Dunger, J.; Evans, R.; Green, T.; Pritzel, A.; Ronneberger, O.; Willmore, L.; Ballard, A.J.; Bambrick, J.; et al. Accurate structure prediction of biomolecular interactions with AlphaFold 3. Nature 2024, 630, 493–500. [Google Scholar] [CrossRef]
- Bond, C.S. TopDraw: A sketchpad for protein structure topology cartoons. Bioinformatics 2003, 19, 311–312. [Google Scholar] [CrossRef]
- Holm, L.; Laiho, A.; Törönen, P.; Salgado, M. DALI shines a light on remote homologs: One hundred discoveries. Protein Sci. 2023, 32, e4519. [Google Scholar] [CrossRef] [PubMed]
- van Kempen, M.; Kim, S.S.; Tumescheit, C.; Mirdita, M.; Lee, J.; Gilchrist, C.L.M.; Söding, J.; Steinegger, M. Fast and accurate protein structure search with Foldseek. Nat. Biotechnol. 2024, 42, 243–246. [Google Scholar] [CrossRef] [PubMed]
- Yariv, B.; Yariv, E.; Kessel, A.; Masrati, G.; Chorin, A.B.; Martz, E.; Mayrose, I.; Pupko, T.; Ben-Tal, N. Using evolutionary data to make sense of macromolecules with a “face-lifted” ConSurf. Protein Sci. 2023, 32, e4582. [Google Scholar] [CrossRef]
- Ashkenazy, H.; Abadi, S.; Martz, E.; Chay, O.; Mayrose, I.; Pupko, T.; Ben-Tal, N. ConSurf 2016: An improved methodology to estimate and visualize evolutionary conservation in macromolecules. Nucleic Acids Res. 2016, 44, W344–W350. [Google Scholar] [CrossRef]
- Shang, Y.; Hu, H.; Wang, X.; Wang, H.; Deng, F.; Wang, M.; Hu, Z. Construction and Characterization of a Novel Bacmid AcBac-Syn Based on a Synthesized Baculovirus Genome. Virol. Sin. 2021, 36, 1566–1574. [Google Scholar] [CrossRef]
- Anderson, D.; Harris, R.; Polayes, D.; Ciccarone, V.; Donahue, R.; Gerard, G.; Jessee, J. Rapid generation of recombinant baculovirus and expression of foreign genes using the BAC-to-BAC Baculovirus expression system. Focus 1996, 17, 53–58. [Google Scholar]
- Zhang, H.; Kuang, W.; Chen, C.; Shang, Y.; Ma, X.; Deng, F.; Wang, H.; Wang, M.; Hu, Z. Per Os Infectivity Factor 5 Identified as a Substrate of P33 in the Baculoviral Disulfide Bond Formation Pathway. J. Virol. 2020, 94, e00615-20. [Google Scholar] [CrossRef]
- Rakhra, G.; Rakhra, G. Zinc finger proteins: Insights into the transcriptional and post transcriptional regulation of immune response. Mol. Biol. Rep. 2021, 48, 5735–5743. [Google Scholar] [CrossRef]
- Guo, Y.; Yue, Q.; Gao, J.; Wang, Z.; Chen, Y.R.; Blissard, G.W.; Liu, T.X.; Li, Z. Roles of Cellular NSF Protein in Entry and Nuclear Egress of Budded Virions of Autographa californica Multiple Nucleopolyhedrovirus. J. Virol. 2017, 91, e01111-17. [Google Scholar] [CrossRef]
- Mo, M.; Chen, J.; Yang, Y.; Yu, Y.; Wu, W.; Yang, K.; Yuan, M. Autographa californica multiple nucleopolyhedrovirus ac106 is required for the nuclear egress of nucleocapsids and intranuclear microvesicle formation. J. Virol. 2024, 98, e01135-24. [Google Scholar] [CrossRef]
- Fleming, J.R.; Schupfner, M.; Busch, F.; Baslé, A.; Ehrmann, A.; Sterner, R.; Mayans, O. Evolutionary Morphing of Tryptophan Synthase: Functional Mechanisms for the Enzymatic Channeling of Indole. J. Mol. Biol. 2018, 430, 5066–5079. [Google Scholar] [CrossRef] [PubMed]




Disclaimer/Publisher’s Note: The statements, opinions and data contained in all publications are solely those of the individual author(s) and contributor(s) and not of MDPI and/or the editor(s). MDPI and/or the editor(s) disclaim responsibility for any injury to people or property resulting from any ideas, methods, instructions or products referred to in the content. |
© 2025 by the authors. Licensee MDPI, Basel, Switzerland. This article is an open access article distributed under the terms and conditions of the Creative Commons Attribution (CC BY) license (https://creativecommons.org/licenses/by/4.0/).
Share and Cite
Ma, X.; Li, J.; Wang, M.; Hu, Z.; Zhang, H. Conserved Cysteines of a Putative Zinc Finger Motif in P48 Are Important for the Nuclear Egress of Nucleocapsids and the Envelopment of Occlusion-Derived Virions. Viruses 2025, 17, 434. https://doi.org/10.3390/v17030434
Ma X, Li J, Wang M, Hu Z, Zhang H. Conserved Cysteines of a Putative Zinc Finger Motif in P48 Are Important for the Nuclear Egress of Nucleocapsids and the Envelopment of Occlusion-Derived Virions. Viruses. 2025; 17(3):434. https://doi.org/10.3390/v17030434
Chicago/Turabian StyleMa, Xiaoyan, Jiang Li, Manli Wang, Zhihong Hu, and Huanyu Zhang. 2025. "Conserved Cysteines of a Putative Zinc Finger Motif in P48 Are Important for the Nuclear Egress of Nucleocapsids and the Envelopment of Occlusion-Derived Virions" Viruses 17, no. 3: 434. https://doi.org/10.3390/v17030434
APA StyleMa, X., Li, J., Wang, M., Hu, Z., & Zhang, H. (2025). Conserved Cysteines of a Putative Zinc Finger Motif in P48 Are Important for the Nuclear Egress of Nucleocapsids and the Envelopment of Occlusion-Derived Virions. Viruses, 17(3), 434. https://doi.org/10.3390/v17030434

