Correction: Saha et al. Unveiling the Antiviral Potential of Minocycline: Modulation of Nuclear Export of Viral Ribonuclear Proteins during Influenza Virus Infection. Viruses 2024, 16, 1317
Error in Figure 4A Label
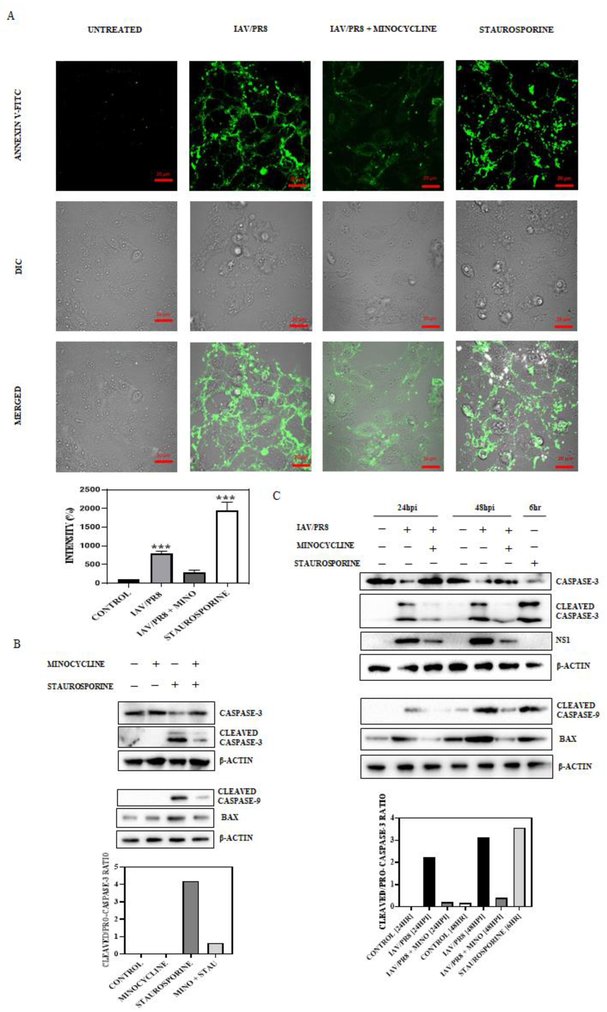
Corrected Figure 4A

Reference
- Saha, P.; Saha, R.; Datta Chaudhuri, R.; Sarkar, R.; Sarkar, M.; Koley, H.; Chawla-Sarkar, M. Unveiling the Antiviral Potential of Minocycline: Modulation of Nuclear Export of Viral Ribonuclear Proteins during Influenza Virus Infection. Viruses 2024, 16, 1317. [Google Scholar] [CrossRef] [PubMed]
Disclaimer/Publisher’s Note: The statements, opinions and data contained in all publications are solely those of the individual author(s) and contributor(s) and not of MDPI and/or the editor(s). MDPI and/or the editor(s) disclaim responsibility for any injury to people or property resulting from any ideas, methods, instructions or products referred to in the content. |
© 2025 by the authors. Licensee MDPI, Basel, Switzerland. This article is an open access article distributed under the terms and conditions of the Creative Commons Attribution (CC BY) license (https://creativecommons.org/licenses/by/4.0/).
Share and Cite
Saha, P.; Saha, R.; Datta Chaudhuri, R.; Sarkar, R.; Sarkar, M.; Koley, H.; Chawla-Sarkar, M. Correction: Saha et al. Unveiling the Antiviral Potential of Minocycline: Modulation of Nuclear Export of Viral Ribonuclear Proteins during Influenza Virus Infection. Viruses 2024, 16, 1317. Viruses 2025, 17, 396. https://doi.org/10.3390/v17030396
Saha P, Saha R, Datta Chaudhuri R, Sarkar R, Sarkar M, Koley H, Chawla-Sarkar M. Correction: Saha et al. Unveiling the Antiviral Potential of Minocycline: Modulation of Nuclear Export of Viral Ribonuclear Proteins during Influenza Virus Infection. Viruses 2024, 16, 1317. Viruses. 2025; 17(3):396. https://doi.org/10.3390/v17030396
Chicago/Turabian StyleSaha, Priyanka, Ritubrita Saha, Ratul Datta Chaudhuri, Rakesh Sarkar, Mehuli Sarkar, Hemanta Koley, and Mamta Chawla-Sarkar. 2025. "Correction: Saha et al. Unveiling the Antiviral Potential of Minocycline: Modulation of Nuclear Export of Viral Ribonuclear Proteins during Influenza Virus Infection. Viruses 2024, 16, 1317" Viruses 17, no. 3: 396. https://doi.org/10.3390/v17030396
APA StyleSaha, P., Saha, R., Datta Chaudhuri, R., Sarkar, R., Sarkar, M., Koley, H., & Chawla-Sarkar, M. (2025). Correction: Saha et al. Unveiling the Antiviral Potential of Minocycline: Modulation of Nuclear Export of Viral Ribonuclear Proteins during Influenza Virus Infection. Viruses 2024, 16, 1317. Viruses, 17(3), 396. https://doi.org/10.3390/v17030396
