Monopoly of Minor Group Rhinovirus Infections in Hospitalised Children in Hong Kong During the SARS-CoV-2 Pandemic
Abstract
1. Introduction
2. Materials and Methods
3. Results
3.1. Monopoly of RV During SARS-CoV-2 Pandemic
3.2. Clinical Outcomes of RV Inpatient Cohorts
3.3. Divergent Replication Capacities of RV-A47 and RV-A49 in Cell Culture
3.4. RV-A49 Replicates in HNECs in Vitro at Both 34 °C and 37 °C
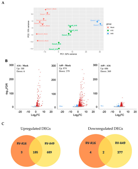
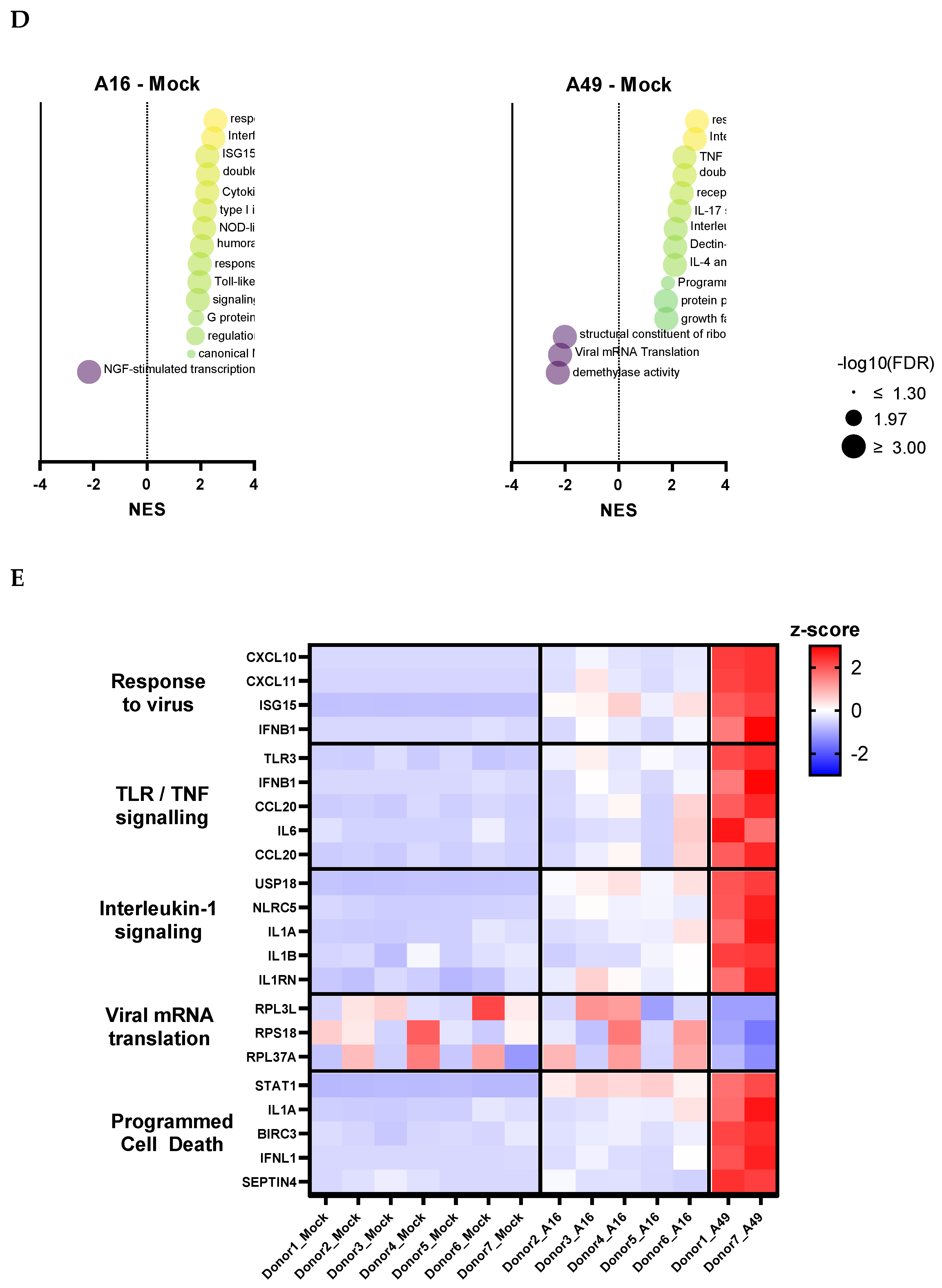
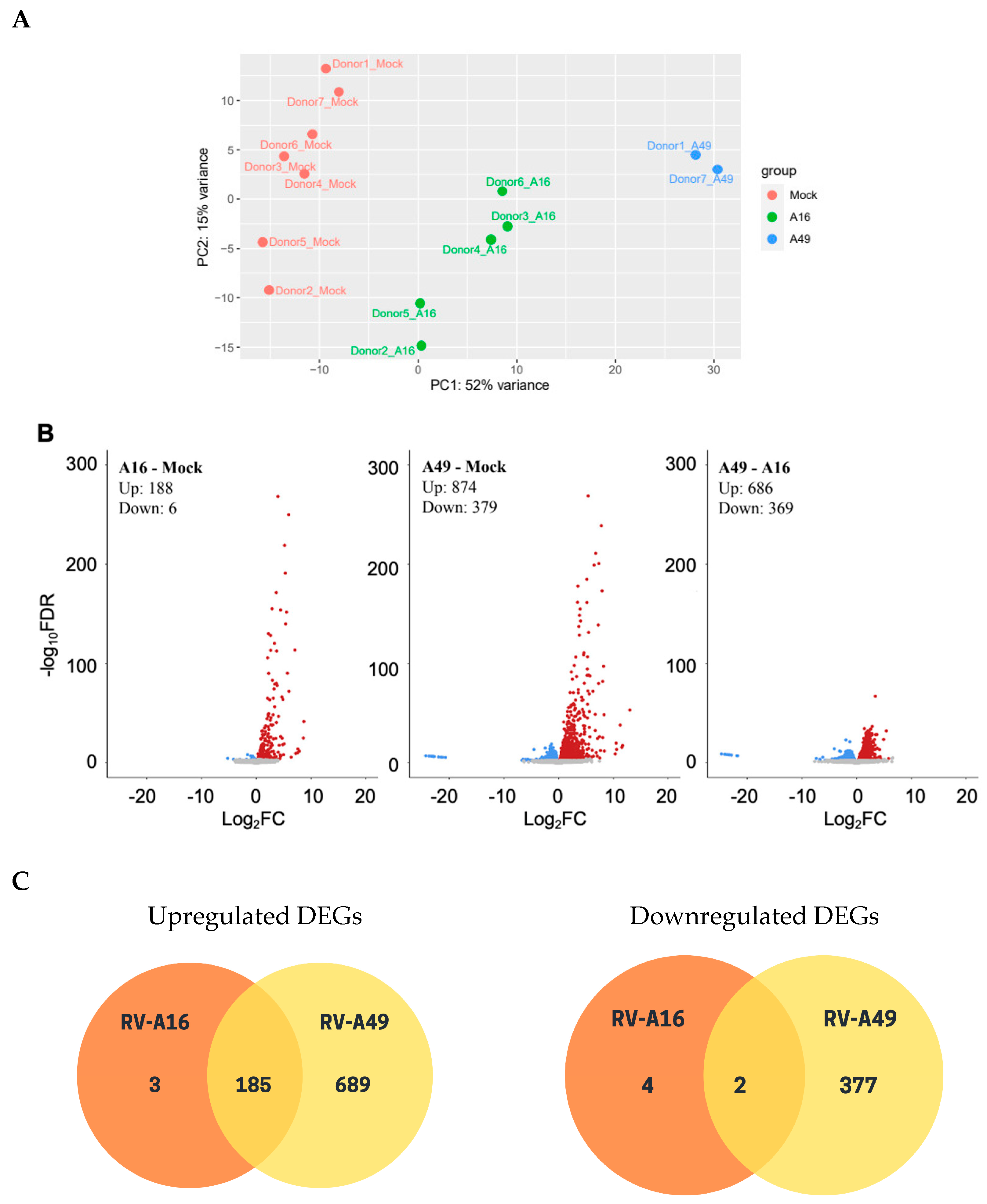
3.5. RV-A49 Infection Exerted Greater Transcriptomic Changes than Laboratory Strain RV-A16 in Primary HNECs
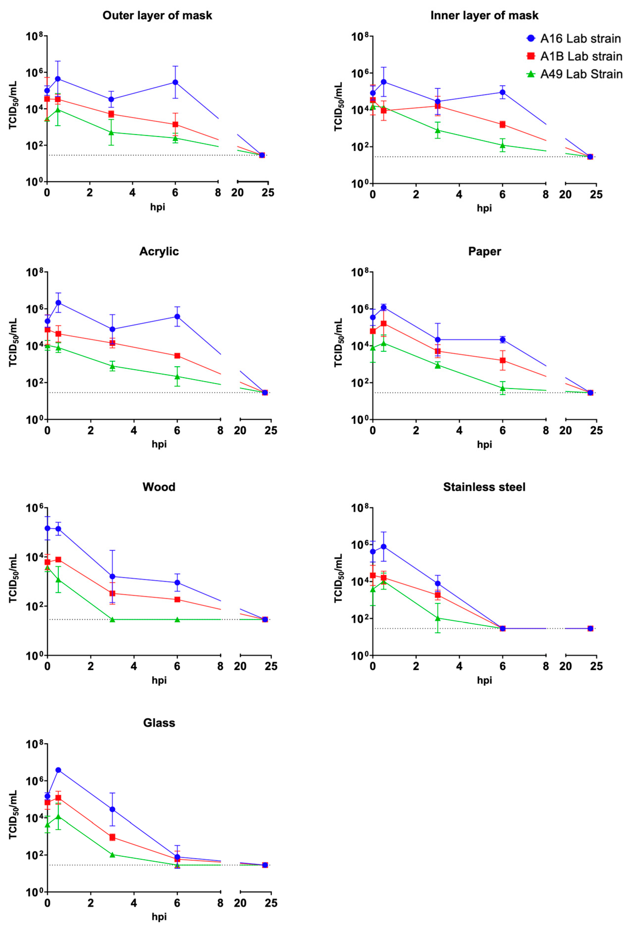
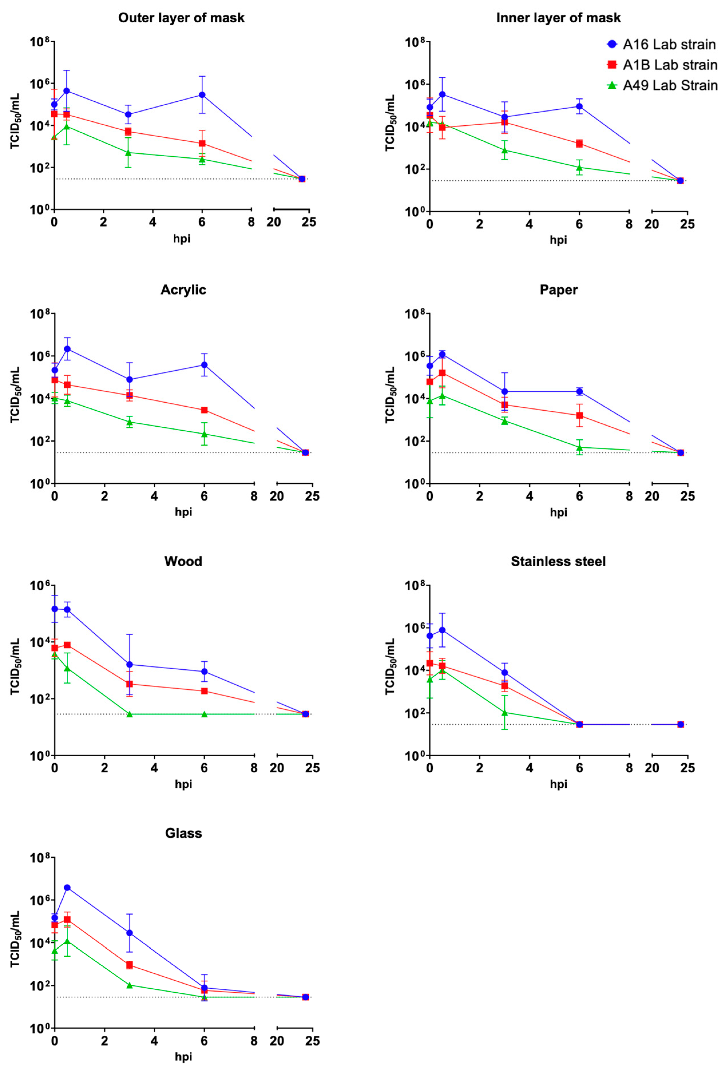
3.6. Environmental Stability
4. Discussion
5. Conclusions
Author Contributions
Funding
Institutional Review Board Statement
Informed Consent Statement
Data Availability Statement
Acknowledgments
Conflicts of Interest
Abbreviations
| ALI | Air–liquid interface |
| DEGs | Differentially expressed genes |
| RV | Rhinovirus |
| FDR | False detection rate |
| GSEA | Gene set enrichment analysis |
| Hpi | Hours post infection |
| HNECs | Human nasal epithelial cells |
| FC | Fold change |
| MOI | Multiplicity of infection |
| TCID50 | 50% tissue culture infectious dose |
| SARS-CoV-2 | Severe acute respiratory syndrome coronavirus 2 |
Appendix A
| Symptom | Point Score |
|---|---|
| Duration of illness > 4 d | 1 |
| Sore throat | 1 |
| Fever | 1 |
| Cough | 1 |
| Rhinorrhoea | 1 |
| Shortness of breath | 1 |
| Wheezing | 5 |
| Retractions | 5 |
| Tachypnoea | 5 |
| Autumn Cohort (44th to 48th Week) | Spring Cohort (16th to 32nd Week) | |||||||
|---|---|---|---|---|---|---|---|---|
| Years | 2018 (n = 46) | 2019 (n = 40) | 2020 (n = 44) | p-Value | 2018 (n = 27) | 2019 (n = 30) | 2021 (n = 37) | p-Value |
| Duration of hospitalisation (days, [IQR]) | ||||||||
| Length of stay | 2 [1, 3] | 2 [1, 4] | 2 [1, 3] | 0.725 | 3 [2, 5] | 2.5 [1, 5] | 2 [2, 4] | 0.337 |
| Respiratory symptoms score | 3 [2, 4] | 4 [2, 5] | 3 [2, 4] | 0.660 | 2 [1, 4] | 3.5 [2, 4] | 3 [2, 8.5] | 0.077 |
| Patient with severity score > 5 (n, %) | 5 (10.87) | 8 (20) | 9 (20.45) | 0.395 | 3 (11.11) | 4 (13.33) | 13 (35.14) | 0.030 |
| Respiratory symptoms (n, %) | ||||||||
| Sore throat | 18 (39.13) | 21 (52.50) | 19 (43.18) | 0.458 | 2 (7.41) | 3 (10.00) | 3 (8.11) | 0.935 |
| Fever | 29 (63.04) | 25 (62.50) | 34 (77.27) | 0.247 | 15 (55.56) | 23 (76.67) | 27 (72.97) | 0.184 |
| Cough | 35 (76.09) | 32 (80.00) | 31 (70.45) | 0.592 | 16 (59.26) | 21 (70.00) | 27 (72.97) | 0.490 |
| Rhinorrhoea | 29 (63.04) | 24 (60.00) | 30 (68.18) | 0.731 | 13 (48.15) | 22 (73.33) | 26 (70.27) | 0.094 |
| Shortness of breath | 19 (41.30) | 15 (37.50) | 13 (29.55) | 0.498 | 6 (22.22) | 6 (20.00) | 14 (37.84) | 0.202 |
| Wheezing | 4 (8.70) | 6 (15.00) | 7 (15.91) | 0.544 | 3 (11.11) | 4 (13.33) | 12 (32.43) | 0.058 |
| Retractions | 0 (0) | 0 (0) | 0 (0) | N/A | 0 (0) | 0 (0) | 1 (2.70) | 0.459 |
| Tachypnoea | 2 (4.35) | 2 (5.00) | 3 (6.82) | 0.867 | 0 (0) | 0 (0) | 5 (13.51) | 0.017 |
| Other clinical presentation (n, %) | ||||||||
| Vomiting | 7 (15.22) | 9 (22.50) | 10 (22.73) | 0.601 | 7 (25.93) | 4 (13.33) | 12 (32.43) | 0.191 |
| Abdominal pain | 5 (10.87) | 6 (15.00) | 4(9.09) | 0.688 | 0 (0) | 0 (0) | 1(2.70) | 0.459 |
| Poor appetite | 8 (17.39) | 11 (27.50) | 10 (22.73) | 0.53 | 2 (7.41) | 8 (26.67) | 8 (21.62) | 0.162 |
| Abnormal chest examination | 18 (39.13) | 14 (35.00) | 4(9.09) | 0.003 | 8 (29.63) | 12 (40.00) | 15 (40.54) | 0.625 |
| Abnormal chest X-ray | 11 (23.91) | 12 (30.00) | 9 (20.45) | 0.592 | 6 (22.22) | 12 (40.00) | 12 (32.43) | 0.354 |
| Treatment with oxygen | 4 (8.70) | 2 (5.00) | 4 (9.09) | 0.743 | 4 (14.81) | 3 (10.00) | 9 (24.32) | 0.281 |

| RV-A16 | RV-A1B | RV-A49 | RV-A16 | RV-A1B | RV-A49 | ||
|---|---|---|---|---|---|---|---|
| Mask, the outer layer | Mask, the inner layer | ||||||
| Y0 | 5.48 | 4.61 | 3.74 | Y0 | 5.34 | 4.49 | 4.33 |
| K | 0.06 | 0.11 | 0.16 | K | 0.07 | 0.09 | 0.24 |
| Half-life | 10.93 | 6.10 | 4.33 | Half-life | 10.09 | 7.49 | 2.93 |
| Acrylic | Paper | ||||||
| Y0 | 5.94 | 4.91 | 4.06 | Y0 | 5.81 | 5.01 | 4.18 |
| K | 0.07 | 0.10 | 0.19 | K | 0.1 | 0.13 | 0.25 |
| Half-life | 10.29 | 6.86 | 3.70 | Half-life | 7.07 | 5.38 | 2.73 |
| Wood | Stainless steel | ||||||
| Y0 | 5.23 | 3.89 | 3.67 | Y0 | 5.97 | 4.47 | 3.96 |
| K | 0.19 | 0.21 | 0.81 | K | 0.29 | 0.27 | 0.42 |
| Half-life | 3.66 | 3.24 | 0.85 | Half-life | 2.43 | 2.55 | 1.64 |
| Glass | |||||||
| Y0 | 5.89 | 5.10 | 4.03 | ||||
| K | 0.21 | 0.30 | 0.43 | ||||
| Half-life | 3.37 | 2.27 | 1.63 | ||||
References
- Liu, Y.; Morgenstern, C.; Kelly, J.; Lowe, R.; Group, C.C.-W.; Jit, M. The impact of non-pharmaceutical interventions on SARS-CoV-2 transmission across 130 countries and territories. BMC Med. 2021, 19, 40. [Google Scholar] [CrossRef] [PubMed]
- Talic, S.; Shah, S.; Wild, H.; Gasevic, D.; Maharaj, A.; Ademi, Z.; Li, X.; Xu, W.; Mesa-Eguiagaray, I.; Rostron, J.; et al. Effectiveness of public health measures in reducing the incidence of COVID-19, SARS-CoV-2 transmission, and COVID-19 mortality: Systematic review and meta-analysis. BMJ 2021, 375, e068302. [Google Scholar] [CrossRef] [PubMed]
- Chow, E.J.; Uyeki, T.M.; Chu, H.Y. The effects of the COVID-19 pandemic on community respiratory virus activity. Nat. Rev. Microbiol. 2023, 21, 195–210. [Google Scholar] [CrossRef] [PubMed]
- Jones, N. How COVID-19 is changing the cold and flu season. Nature 2020, 588, 388–390. [Google Scholar] [CrossRef] [PubMed]
- Wan, W.Y.; Thoon, K.C.; Loo, L.H.; Chan, K.S.; Oon, L.L.E.; Ramasamy, A.; Maiwald, M. Trends in Respiratory Virus Infections During the COVID-19 Pandemic in Singapore, 2020. JAMA Netw. Open 2021, 4, e2115973. [Google Scholar] [CrossRef] [PubMed]
- Poole, S.; Brendish, N.J.; Tanner, A.R.; Clark, T.W. Physical distancing in schools for SARS-CoV-2 and the resurgence of rhinovirus. Lancet Respir. Med. 2020, 8, e92–e93. [Google Scholar] [CrossRef] [PubMed]
- Jackson, D.J.; Gangnon, R.E.; Evans, M.D.; Roberg, K.A.; Anderson, E.L.; Pappas, T.E.; Printz, M.C.; Lee, W.M.; Shult, P.A.; Reisdorf, E.; et al. Wheezing rhinovirus illnesses in early life predict asthma development in high-risk children. Am. J. Respir. Crit. Care Med. 2008, 178, 667–672. [Google Scholar] [CrossRef] [PubMed]
- Rubner, F.J.; Jackson, D.J.; Evans, M.D.; Gangnon, R.E.; Tisler, C.J.; Pappas, T.E.; Gern, J.E.; Lemanske, R.F., Jr. Early life rhinovirus wheezing, allergic sensitization, and asthma risk at adolescence. J. Allergy Clin. Immunol. 2017, 139, 501–507. [Google Scholar] [CrossRef] [PubMed]
- Fong, M.W.; Leung, N.H.L.; Cowling, B.J.; Wu, P. Upper Respiratory Infections in Schools and Childcare Centers Reopening after COVID-19 Dismissals, Hong Kong. Emerg. Infect. Dis. 2021, 27, 1525–1527. [Google Scholar] [CrossRef] [PubMed]
- Pun, J.C.S.; Tao, K.P.; Yam, S.L.S.; Hon, K.L.; Chan, P.K.S.; Li, A.M.; Chan, R.W.Y. Respiratory Viral Infection Patterns in Hospitalised Children Before and After COVID-19 in Hong Kong. Viruses 2024, 16, 1786. [Google Scholar] [CrossRef] [PubMed]
- Tao, K.P.; Chong, M.K.C.; Chan, K.Y.Y.; Pun, J.C.S.; Tsun, J.G.S.; Chow, S.M.W.; Ng, C.S.H.; Wang, M.H.T.; Chan, P.K.S.; Li, A.M.; et al. Suppression of influenza virus infection by rhinovirus interference—at the population, individual and cellular levels. Curr. Res. Microb. Sci. 2022, 3, 100147. [Google Scholar] [CrossRef] [PubMed]
- Copenhaver, C.C.; Gern, J.E.; Li, Z.; Shult, P.A.; Rosenthal, L.A.; Mikus, L.D.; Kirk, C.J.; Roberg, K.A.; Anderson, E.L.; Tisler, C.J.; et al. Cytokine response patterns, exposure to viruses, and respiratory infections in the first year of life. Am. J. Respir. Crit. Care Med. 2004, 170, 175–180. [Google Scholar] [CrossRef] [PubMed]
- Jia, R.; Lu, L.; Li, S.; Liu, P.; Xu, M.; Cao, L.; Su, L.; Xu, J. Human rhinoviruses prevailed among children in the setting of wearing face masks in Shanghai, 2020. BMC Infect. Dis. 2022, 22, 253. [Google Scholar] [CrossRef] [PubMed]
- Wang, Y.; Liang, J.; Xie, Z.; Wang, B.; Song, J.; Xia, B.; Wang, H.; Zhang, Y.; Chen, Y.; Chen, L.; et al. An outbreak of rhinovirus infection in a primary school in Shenyang City, China, in 2022. Biosaf. Health 2024, 6, 298–303. [Google Scholar] [CrossRef] [PubMed]
- Banerjee, D.; Schuster, J.E.; Midgley, C.M.; Lee, B.; Moffatt, M.; Lively, J.Y.; Toepfer, A.P.; Weinberg, G.A.; Boom, J.A.; Sahni, L.C.; et al. Epidemiology and genotypic diversity of rhinovirus in school-age children with acute respiratory illnesses seeking medical care. J. Clin. Virol. 2025, 179, 105806. [Google Scholar] [CrossRef] [PubMed]
- Hasegawa, K.; Mansbach, J.M.; Bochkov, Y.A.; Gern, J.E.; Piedra, P.A.; Bauer, C.S.; Teach, S.J.; Wu, S.; Sullivan, A.F.; Camargo, C.A., Jr. Association of Rhinovirus C Bronchiolitis and Immunoglobulin E Sensitization During Infancy With Development of Recurrent Wheeze. JAMA Pediatr. 2019, 173, 544–552. [Google Scholar] [CrossRef] [PubMed]
- Gurung, S.; Edwards, K.; Chan, E.; Poon, L.L.M.; Lee, S.-L.; Chiu, S.; Cowling, B.J.; Dhanasekaran, V. Molecular epidemiology of Human Rhinoviruses in children in Hong Kong, 2020–2021. Authorea 2023. [Google Scholar] [CrossRef]
- Pun, C.S. Rhinovirus Genotyping for the Establishment of the Disease-Phenotype Association in Paediatric Patients in Hong Kong 2015–2021; The Chinese University of Hong Kong: Hong Kong, China, 2023. [Google Scholar]
- Esneau, C.; Duff, A.C.; Bartlett, N.W. Understanding Rhinovirus Circulation and Impact on Illness. Viruses 2022, 14, 141. [Google Scholar] [CrossRef] [PubMed]
- Gern, J.E.; Lee, W.M.; Swenson, C.A.; Nakagome, K.; Lee, I.; Wolff, M.; Grindle, K.; Sigelman, S.; Liggett, S.B.; Togias, A.; et al. Development of a Rhinovirus Inoculum Using a Reverse Genetics Approach. J. Infect. Dis. 2019, 220, 187–194. [Google Scholar] [CrossRef] [PubMed]
- Veerati, P.C.; Troy, N.M.; Reid, A.T.; Li, N.F.; Nichol, K.S.; Kaur, P.; Maltby, S.; Wark, P.A.B.; Knight, D.A.; Bosco, A.; et al. Airway Epithelial Cell Immunity Is Delayed During Rhinovirus Infection in Asthma and COPD. Front. Immunol. 2020, 11, 974. [Google Scholar] [CrossRef] [PubMed]





| Autumn Cohort (44th to 48th Week) | Spring Cohort (16th to 32nd Week) | |||||||
|---|---|---|---|---|---|---|---|---|
| Years | 2018 (n = 55) | 2019 (n = 55) | 2020 (n = 53) | p-Value | 2018 (n = 34) | 2019 (n = 36) | 2021 (n = 41) | p-Value |
| Male (n, %) | 30 (54.55) | 30 (54.55) | 25 (47.17) | 0.677 | 20 (58.82) | 21 (58.33) | 24 (58.54) | 0.999 |
| Age (median, IQR) | 3 [2, 6] | 3 [2, 5] | 4 [1.5, 10] | 0.266 | 2 [1, 5] | 2 [0, 4] | 2 [1, 4.5] | 0.805 |
| Classification by RV-A, -B, and -C (n, %) | ||||||||
| RV-A | 13 (28.26) | 9 (22.50) | 42 (95.45) | <0.0001 | 15 (55.56) | 23 (76.67) | 20 (54.05) | 0.1086 |
| RV-B | 5 (10.87) | 11 (27.50) | 2 (4.55) | 0.0198 | 3 (11.11) | 1 (3.33) | 4 (10.81) | 0.7172 |
| RV-C | 28 (60.87) | 20 (50.00) | 0 (0) | <0.0001 | 9 (33.33) | 6 (20.00) | 13 (35.14) | 0.3403 |
| Classification by major/minor group (n, %) | ||||||||
| Major group | 14 (30.43) | 18 (45.00) | 6 (13.64) | <0.0001 | 17 (62.96) | 24 (80.00) | 5 (13.51) | <0.0001 |
| Minor group | 4 (8.70) | 2 (5.00) | 38 (86.36) | <0.0001 | 1 (3.70) | 0 (0) | 19 (51.35) | <0.0001 |
Disclaimer/Publisher’s Note: The statements, opinions and data contained in all publications are solely those of the individual author(s) and contributor(s) and not of MDPI and/or the editor(s). MDPI and/or the editor(s) disclaim responsibility for any injury to people or property resulting from any ideas, methods, instructions or products referred to in the content. |
© 2025 by the authors. Licensee MDPI, Basel, Switzerland. This article is an open access article distributed under the terms and conditions of the Creative Commons Attribution (CC BY) license (https://creativecommons.org/licenses/by/4.0/).
Share and Cite
Pun, J.C.S.; Tao, K.P.; Liu, S.; Wong, B.K.S.; Lei, T.C.H.; Tsoi, L.L.Y.; Tsun, J.G.S.; Leung, A.S.Y.; Chan, P.K.S.; Chan, R.W.Y. Monopoly of Minor Group Rhinovirus Infections in Hospitalised Children in Hong Kong During the SARS-CoV-2 Pandemic. Viruses 2025, 17, 1316. https://doi.org/10.3390/v17101316
Pun JCS, Tao KP, Liu S, Wong BKS, Lei TCH, Tsoi LLY, Tsun JGS, Leung ASY, Chan PKS, Chan RWY. Monopoly of Minor Group Rhinovirus Infections in Hospitalised Children in Hong Kong During the SARS-CoV-2 Pandemic. Viruses. 2025; 17(10):1316. https://doi.org/10.3390/v17101316
Chicago/Turabian StylePun, Jason Chun Sang, Kin Pong Tao, Shaojun Liu, Ben Kam San Wong, Tony Chun Hei Lei, Lucky Lu Yi Tsoi, Joseph Gar Shun Tsun, Agnes Sze Yin Leung, Paul Kay Sheung Chan, and Renee Wan Yi Chan. 2025. "Monopoly of Minor Group Rhinovirus Infections in Hospitalised Children in Hong Kong During the SARS-CoV-2 Pandemic" Viruses 17, no. 10: 1316. https://doi.org/10.3390/v17101316
APA StylePun, J. C. S., Tao, K. P., Liu, S., Wong, B. K. S., Lei, T. C. H., Tsoi, L. L. Y., Tsun, J. G. S., Leung, A. S. Y., Chan, P. K. S., & Chan, R. W. Y. (2025). Monopoly of Minor Group Rhinovirus Infections in Hospitalised Children in Hong Kong During the SARS-CoV-2 Pandemic. Viruses, 17(10), 1316. https://doi.org/10.3390/v17101316

