Flunarizine as a Candidate for Drug Repurposing Against Human Pathogenic Mammarenaviruses
Abstract
1. Introduction
2. Materials and Methods
2.1. In Silico Screening
2.2. Source of Compounds
2.3. Cells and Viruses
2.4. Virus Titration
2.5. Cell-Based Minigenome (MG) Assays
2.5.1. LASV MG Assay
2.5.2. LCMV MG Assay
2.6. Cell Viability Assay
2.7. Determination of Compounds EC50 and CC50 in an LCMV Cell-Based Infection Assay
2.8. Virus Multi-Step Growth Kinetics
2.9. RT-qPCR
2.10. Time of Addition Assay
2.11. Budding Assay
2.12. GPC-Mediated Cell Fusion Assay
2.13. Virucidal Assay
2.14. Epifluorescence
2.15. Statistical Analysis
3. Results
3.1. In Silico Docking Screen to Identify Candidate Drug Inhibitors of LASV Multiplication
3.2. Effect of Selected Hits on the Activity of LASV and LCMV vRNPs
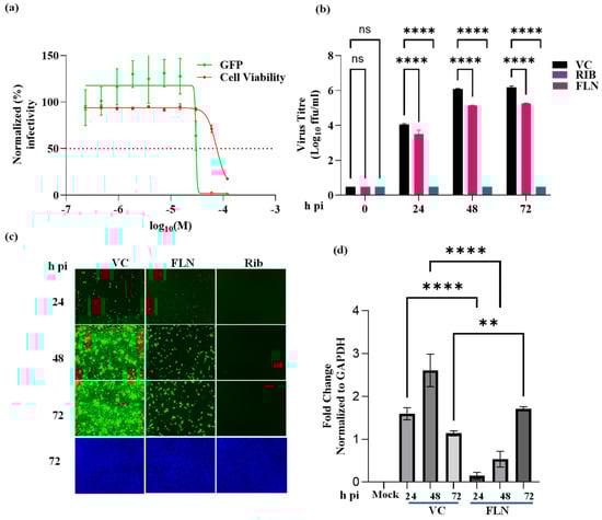
3.3. Dose-Dependent Inhibitory Effect of Selected Drugs on LCMV Multiplication in Cultured Cells
3.4. Characterization of the Effect of FLN on LCMV Multi-Step Growth Kinetics in A549 Cells
3.5. Effect of FLN Treatment on Different Steps of LCMV Life Cycle
3.6. Effect of FLN on LCMV GPC-Mediated Cell Fusion
3.7. Effect of FLN on Multiplication of JUNV
3.8. Inhibitory Effect of Selected Calcium Channel Inhibitors on LCMV Multiplication in A549 Cells
3.9. Effect of Serum on the Anti-Mammarenaviral Activity of FLN
4. Discussion
Supplementary Materials
Author Contributions
Funding
Institutional Review Board Statement
Informed Consent Statement
Data Availability Statement
Conflicts of Interest
References
- Buba, M.I.; Dalhat, M.M.; Nguku, P.M.; Waziri, N.; Mohammad, J.O.; Bomoi, I.M.; Onyiah, A.P.; Onwujei, J.; Balogun, M.S.; Bashorun, A.T.; et al. Mortality Among Confirmed Lassa Fever Cases During the 2015–2016 Outbreak in Nigeria. Am. J. Public Health 2018, 108, 262–264. [Google Scholar] [CrossRef] [PubMed]
- Fichet-Calvet, E.; Rogers, D.J. Risk Maps of Lassa Fever in West Africa. PLoS Negl. Trop. Dis. 2009, 3, e388. [Google Scholar] [CrossRef] [PubMed]
- Nigeria Centre for Disease Control and Prevention. Available online: https://ncdc.gov.ng (accessed on 6 August 2024).
- Richmond, J.K.; Baglole, D.J. Lassa Fever: Epidemiology, Clinical Features, and Social Consequences. BMJ 2003, 327, 1271–1275. [Google Scholar] [CrossRef]
- Yun, N.E.; Walker, D.H. Pathogenesis of Lassa Fever. Viruses 2012, 4, 2031–2048. [Google Scholar] [CrossRef]
- Mehand, M.S.; Al-Shorbaji, F.; Millett, P.; Murgue, B. The WHO R&D Blueprint: 2018 Review of Emerging Infectious Diseases Requiring Urgent Research and Development Efforts. Antivir. Res. 2018, 159, 63–67. [Google Scholar] [CrossRef]
- Prioritizing Diseases for Research and Development in Emergency Contexts. Available online: https://www.who.int/activities/prioritizing-diseases-for-research-and-development-in-emergency-contexts (accessed on 22 July 2024).
- Sweileh, W.M. Global Research Trends of World Health Organization’s Top Eight Emerging Pathogens. Glob. Health 2017, 13, 9. [Google Scholar] [CrossRef]
- Eberhardt, K.A.; Mischlinger, J.; Jordan, S.; Groger, M.; Günther, S.; Ramharter, M. Ribavirin for the Treatment of Lassa Fever: A Systematic Review and Meta-Analysis. Int. J. Infect. Dis. 2019, 87, 15–20. [Google Scholar] [CrossRef]
- Garry, R.F. Lassa Fever—The Road Ahead. Nat. Rev. Microbiol. 2023, 21, 87–96. [Google Scholar] [CrossRef]
- Bausch, D.G.; Hadi, C.M.; Khan, S.H.; Lertora, J.J.L. Review of the Literature and Proposed Guidelines for the Use of Oral Ribavirin as Postexposure Prophylaxis for Lassa Fever. Clin. Infect. Dis. 2010, 51, 1435–1441. [Google Scholar] [CrossRef]
- Salam, A.P.; Cheng, V.; Edwards, T.; Olliaro, P.; Sterne, J.; Horby, P. Time to Reconsider the Role of Ribavirin in Lassa Fever. PLoS Negl. Trop. Dis. 2021, 15, e0009522. [Google Scholar] [CrossRef]
- Buchmeier, M.J.; De La Torre, J.C.; Peters, C.J. Fields Virology; Lippincott-Raven: Philadelphia, PA, USA, 2007. [Google Scholar]
- Klitting, R.; Mehta, S.B.; Oguzie, J.U.; Oluniyi, P.E.; Pauthner, M.G.; Siddle, K.J.; Andersen, K.G.; Happi, C.T.; Sabeti, P.C. Lassa Virus Genetics. Curr. Top. Microbiol. Immunol. 2023, 440, 23–65. [Google Scholar] [CrossRef]
- Arenaviridae: The Viruses and Their Replication—ScienceOpen. Available online: https://www.scienceopen.com/document?vid=4cfb6de1-1bb9-44e9-8e72-f49898d3007c (accessed on 17 June 2022).
- Radoshitzky, S.R.; de la Torre, J.C. Human Pathogenic Arenaviruses (Arenaviridae). In Encyclopedia of Virology; Elsevier: Amsterdam, The Netherlands, 2019; pp. 507–517. ISBN 978-0-12-814516-6. [Google Scholar]
- Acciani, M.; Alston, J.T.; Zhao, G.; Reynolds, H.; Ali, A.M.; Xu, B.; Brindley, M.A. Mutational Analysis of Lassa Virus Glycoprotein Highlights Regions Required for Alpha-Dystroglycan Utilization. J. Virol. 2017, 91, e00574-17. [Google Scholar] [CrossRef] [PubMed]
- Bederka, L.H.; Bonhomme, C.J.; Ling, E.L.; Buchmeier, M.J. Arenavirus Stable Signal Peptide Is the Keystone Subunit for Glycoprotein Complex Organization. mBio 2014, 5, e02063. [Google Scholar] [CrossRef] [PubMed]
- Jae, L.T.; Raaben, M.; Herbert, A.S.; Kuehne, A.I.; Wirchnianski, A.S.; Soh, T.K.; Stubbs, S.H.; Janssen, H.; Damme, M.; Saftig, P.; et al. Lassa Virus Entry Requires a Trigger-Induced Receptor Switch. Science 2014, 344, 1506–1510. [Google Scholar] [CrossRef] [PubMed]
- Burri, D.J.; da Palma, J.R.; Kunz, S.; Pasquato, A. Envelope Glycoprotein of Arenaviruses. Viruses 2012, 4, 2162–2181. [Google Scholar] [CrossRef] [PubMed]
- Keating, P.M.; Schifano, N.P.; Wei, X.; Kong, M.Y.; Lee, J. pH-Dependent Conformational Change within the Lassa Virus Transmembrane Domain Elicits Efficient Membrane Fusion. Biochim. Biophys. Acta (BBA)-Biomembr. 2024, 1866, 184233. [Google Scholar] [CrossRef]
- Hastie, K.M.; Kimberlin, C.R.; Zandonatti, M.A.; MacRae, I.J.; Saphire, E.O. Structure of the Lassa Virus Nucleoprotein Reveals a dsRNA-Specific 3′ to 5′ Exonuclease Activity Essential for Immune Suppression. Proc. Natl. Acad. Sci. USA 2011, 108, 2396–2401. [Google Scholar] [CrossRef]
- Witwit, H.; Khafaji, R.; Salaniwal, A.; Kim, A.S.; Cubitt, B.; Jackson, N.; Ye, C.; Weiss, S.R.; Martinez-Sobrido, L.; de la Torre, J.C. Activation of Protein Kinase Receptor (PKR) Plays a pro-Viral Role in Mammarenavirus-Infected Cells. J. Virol. 2024, 98, e01883-23. [Google Scholar] [CrossRef]
- Capul, A.A.; de la Torre, J.C.; Buchmeier, M.J. Conserved Residues in Lassa Fever Virus Z Protein Modulate Viral Infectivity at the Level of the Ribonucleoprotein. J. Virol. 2011, 85, 3172–3178. [Google Scholar] [CrossRef]
- Wolff, S.; Ebihara, H.; Groseth, A. Arenavirus Budding: A Common Pathway with Mechanistic Differences. Viruses 2013, 5, 528–549. [Google Scholar] [CrossRef]
- Witwit, H.; Betancourt, C.A.; Cubitt, B.; Khafaji, R.; Kowalski, H.; Jackson, N.; Ye, C.; Martinez-Sobrido, L.; de la Torre, J.C. Cellular N-Myristoyl Transferases Are Required for Mammarenavirus Multiplication. Viruses 2024, 16, 1362. [Google Scholar] [CrossRef] [PubMed]
- Joseph, A.A.; Fasipe, O.J.; Joseph, O.A.; Olatunji, O.A. Contemporary and Emerging Pharmacotherapeutic Agents for the Treatment of Lassa Viral Haemorrhagic Fever Disease. J. Antimicrob. Chemother. 2022, 77, 1525–1531. [Google Scholar] [CrossRef] [PubMed]
- Amberg, S.M.; Snyder, B.; Vliet-Gregg, P.A.; Tarcha, E.J.; Posakony, J.; Bedard, K.M.; Heald, A.E. Safety and Pharmacokinetics of LHF-535, a Potential Treatment for Lassa Fever, in Healthy Adults. Antimicrob. Agents Chemother. 2022, 66, e00951-22. [Google Scholar] [CrossRef] [PubMed]
- Flunarizine—An Overview|ScienceDirect Topics. Available online: https://www.sciencedirect.com/topics/neuroscience/flunarizine (accessed on 8 August 2024).
- Perin, P.M.; Haid, S.; Brown, R.J.P.; Doerrbecker, J.; Schulze, K.; Zeilinger, C.; von Schaewen, M.; Heller, B.; Vercauteren, K.; Luxenburger, E.; et al. Flunarizine Prevents Hepatitis C Virus Membrane Fusion in a Genotype-dependent Manner by Targeting the Potential Fusion Peptide within E1. Hepatology 2016, 63, 49–62. [Google Scholar] [CrossRef] [PubMed]
- Panda, S.; Behera, S.; Alam, M.F.; Syed, G.H. Endoplasmic Reticulum & Mitochondrial Calcium Homeostasis: The Interplay with Viruses. Mitochondrion 2021, 58, 227–242. [Google Scholar] [CrossRef]
- Qu, Y.; Sun, Y.; Yang, Z.; Ding, C. Calcium Ions Signaling: Targets for Attack and Utilization by Viruses. Front. Microbiol. 2022, 13, 889374. [Google Scholar] [CrossRef]
- Urata, S.; Yoshikawa, R.; Yasuda, J. Calcium Influx Regulates the Replication of Several Negative-Strand RNA Viruses Including Severe Fever with Thrombocytopenia Syndrome Virus. J. Virol. 2023, 97, e00015-23. [Google Scholar] [CrossRef]
- Zhou, Y.; Frey, T.K.; Yang, J.J. Viral Calciomics: Interplays between Ca2+ and Virus. Cell Calcium 2009, 46, 1–17. [Google Scholar] [CrossRef]
- Lee, J.H.; Gomora, J.C.; Cribbs, L.L.; Perez-Reyes, E. Nickel Block of Three Cloned T-Type Calcium Channels: Low Concentrations Selectively Block alpha1H. Biophys. J. 1999, 77, 3034–3042. [Google Scholar] [CrossRef]
- Bhattacharjee, A.; Whitehurst, R.M.; Zhang, M.; Wang, L.; Li, M. T-Type Calcium Channels Facilitate Insulin Secretion by Enhancing General Excitability in the Insulin-Secreting β-Cell Line, INS-1. Endocrinology 1997, 138, 3735–3740. [Google Scholar] [CrossRef][Green Version]
- Verapamil. Available online: https://go.drugbank.com/drugs/DB00661 (accessed on 5 September 2024).
- Bergson, P.; Lipkind, G.; Lee, S.P.; Duban, M.-E.; Hanck, D.A. Verapamil Block of T-Type Calcium Channels. Mol. Pharmacol. 2011, 79, 411–419. [Google Scholar] [CrossRef] [PubMed]
- Maneuf, Y.P.; Luo, Z.D.; Lee, K. α2δ and the Mechanism of Action of Gabapentin in the Treatment of Pain. Semin. Cell Dev. Biol. 2006, 17, 565–570. [Google Scholar] [CrossRef] [PubMed]
- Kukkar, A.; Bali, A.; Singh, N.; Jaggi, A.S. Implications and Mechanism of Action of Gabapentin in Neuropathic Pain. Arch. Pharm. Res. 2013, 36, 237–251. [Google Scholar] [CrossRef]
- Gabapentin. Available online: https://go.drugbank.com/drugs/DB00996 (accessed on 4 September 2024).
- Khan, K.M.; Patel, J.B.; Schaefer, T.J. Nifedipine. In StatPearls; StatPearls Publishing: Treasure Island, FL, USA, 2024. [Google Scholar]
- Pryor, P.R.; Mullock, B.M.; Bright, N.A.; Gray, S.R.; Luzio, J.P. The Role of Intraorganellar Ca2+ In Late Endosome–Lysosome Heterotypic Fusion and in the Reformation of Lysosomes from Hybrid Organelles. J. Cell Biol. 2000, 149, 1053–1062. [Google Scholar] [CrossRef]
- Pettersen, E.F.; Goddard, T.D.; Huang, C.C.; Couch, G.S.; Greenblatt, D.M.; Meng, E.C.; Ferrin, T.E. UCSF Chimera—A Visualization System for Exploratory Research and Analysis. J. Comput. Chem. 2004, 25, 1605–1612. [Google Scholar] [CrossRef]
- Morris, G.M.; Huey, R.; Lindstrom, W.; Sanner, M.F.; Belew, R.K.; Goodsell, D.S.; Olson, A.J. AutoDock4 and AutoDockTools4: Automated Docking with Selective Receptor Flexibility. J. Comput. Chem. 2009, 30, 2785–2791. [Google Scholar] [CrossRef]
- Trott, O.; Olson, A.J. AutoDock Vina: Improving the Speed and Accuracy of Docking with a New Scoring Function, Efficient Optimization and Multithreading. J. Comput. Chem. 2010, 31, 455–461. [Google Scholar] [CrossRef]
- Miranda, P.O.; Cubitt, B.; Jacob, N.T.; Janda, K.D.; de la Torre, J.C. Mining a Kröhnke Pyridine Library for Anti-Arenavirus Activity. ACS Infect. Dis. 2018, 4, 815–824. [Google Scholar] [CrossRef]
- Emonet, S.F.; Seregin, A.V.; Yun, N.E.; Poussard, A.L.; Walker, A.G.; de la Torre, J.C.; Paessler, S. Rescue from Cloned cDNAs and In Vivo Characterization of Recombinant Pathogenic Romero and Live-Attenuated Candid #1 Strains of Junin Virus, the Causative Agent of Argentine Hemorrhagic Fever Disease. J. Virol. 2011, 85, 1473–1483. [Google Scholar] [CrossRef]
- Rodrigo, W.W.S.I.; de la Torre, J.C.; Martínez-Sobrido, L. Use of Single-Cycle Infectious Lymphocytic Choriomeningitis Virus To Study Hemorrhagic Fever Arenaviruses. J. Virol. 2011, 85, 1684–1695. [Google Scholar] [CrossRef]
- Battegay, M. Quantification of Lymphocytic Choriomeningitis Virus with an Immunological Focus Assay in 24 Well Plates [Article in German]. ALTEX Altern. Anim. Exp. 1993, 10, 6–14. [Google Scholar]
- Iwasaki, M.; de la Torre, J.C. A Highly Conserved Leucine in Mammarenavirus Matrix Z Protein Is Required for Z Interaction with the Virus L Polymerase and Z Stability in Cells Harboring an Active Viral Ribonucleoprotein. J. Virol. 2018, 92, e02256-17. [Google Scholar] [CrossRef] [PubMed]
- Cubitt, B.; Ortiz-Riano, E.; Cheng, B.Y.H.; Kim, Y.-J.; Yeh, C.D.; Chen, C.Z.; Southall, N.O.E.; Zheng, W.; Martinez-Sobrido, L.; de la Torre, J.C. A Cell-Based, Infectious-Free, Platform to Identify Inhibitors of Lassa Virus Ribonucleoprotein (vRNP) Activity. Antivir. Res. 2020, 173, 104667. [Google Scholar] [CrossRef] [PubMed]
- Capul, A.A.; de la Torre, J.C. A Cell-Based Luciferase Assay Amenable to High-Throughput Screening of Inhibitors of Arenavirus Budding. Virology 2008, 382, 107–114. [Google Scholar] [CrossRef]
- Perez, M.; de la Torre, J.C. Characterization of the Genomic Promoter of the Prototypic Arenavirus Lymphocytic Choriomeningitis Virus. J. Virol. 2003, 77, 1184–1194. [Google Scholar] [CrossRef]
- Okogbenin, S.; Erameh, C.; Okoeguale, J.; Edeawe, O.; Ekuaze, E.; Iraoyah, K.; Agho, J.; Groger, M.; Kreuels, B.; Oestereich, L.; et al. Two Cases of Lassa Fever Successfully Treated with Ribavirin and Adjunct Dexamethasone for Concomitant Infections. Emerg. Infect. Dis. 2022, 28, 2060–2063. [Google Scholar] [CrossRef]
- Urata, S.; Yasuda, J.; de la Torre, J.C. The Z Protein of the New World Arenavirus Tacaribe Virus Has Bona Fide Budding Activity That Does Not Depend on Known Late Domain Motifs. J. Virol. 2009, 83, 12651–12655. [Google Scholar] [CrossRef]
- Flunarizine. Available online: https://go.drugbank.com/drugs/DB04841 (accessed on 16 July 2024).
- Lin, Z.J.; Musiano, D.; Abbot, A.; Shum, L. In Vitro Plasma Protein Binding Determination of Flunarizine Using Equilibrium Dialysis and Liquid Chromatography–Tandem Mass Spectrometry. J. Pharm. Biomed. Anal. 2005, 37, 757–762. [Google Scholar] [CrossRef]
- Gowen, B.B.; Juelich, T.L.; Sefing, E.J.; Brasel, T.; Smith, J.K.; Zhang, L.; Tigabu, B.; Hill, T.E.; Yun, T.; Pietzsch, C.; et al. Favipiravir (T-705) Inhibits Junín Virus Infection and Reduces Mortality in a Guinea Pig Model of Argentine Hemorrhagic Fever. PLoS Neglected Trop. Dis. 2013, 7, e2614. [Google Scholar] [CrossRef]
- Safronetz, D.; Rosenke, K.; Westover, J.B.; Martellaro, C.; Okumura, A.; Furuta, Y.; Geisbert, J.; Saturday, G.; Komeno, T.; Geisbert, T.W.; et al. The Broad-Spectrum Antiviral Favipiravir Protects Guinea Pigs from Lethal Lassa Virus Infection Post-Disease Onset. Sci. Rep. 2015, 5, 14775. [Google Scholar] [CrossRef]
- Cashman, K.A.; Smith, M.A.; Twenhafel, N.A.; Larson, R.A.; Jones, K.F.; Allen, R.D.; Dai, D.; Chinsangaram, J.; Bolken, T.C.; Hruby, D.E.; et al. Evaluation of Lassa Antiviral Compound ST-193 in a Guinea Pig Model. Antivir. Res. 2011, 90, 70–79. [Google Scholar] [CrossRef] [PubMed]
- Domingo, E.; Martin, V.; Perales, C.; Grande-Pérez, A.; García-Arriaza, J.; Arias, A. Viruses as Quasispecies: Biological Implications. Curr. Top. Microbiol. Immunol. 2006, 299, 51–82. [Google Scholar] [CrossRef] [PubMed]
- Ashburn, T.T.; Thor, K.B. Drug Repositioning: Identifying and Developing New Uses for Existing Drugs. Nat. Rev. Drug Discov. 2004, 3, 673–683. [Google Scholar] [CrossRef]
- Pushpakom, S.; Iorio, F.; Eyers, P.A.; Escott, K.J.; Hopper, S.; Wells, A.; Doig, A.; Guilliams, T.; Latimer, J.; McNamee, C.; et al. Drug Repurposing: Progress, Challenges and Recommendations. Nat. Rev. Drug Discov. 2019, 18, 41–58. [Google Scholar] [CrossRef]
- Daghir Janabi, A.H. Effective Anti-SARS-CoV-2 RNA Dependent RNA Polymerase Drugs Based on Docking Methods: The Case of Milbemycin, Ivermectin, and Baloxavir Marboxil. Avicenna J. Med. Biotechnol. 2020, 12, 246–250. [Google Scholar]
- Akazawa, D.; Ohashi, H.; Hishiki, T.; Morita, T.; Iwanami, S.; Kim, K.S.; Jeong, Y.D.; Park, E.-S.; Kataoka, M.; Shionoya, K.; et al. Potential Anti-Mpox Virus Activity of Atovaquone, Mefloquine, and Molnupiravir, and Their Potential Use as Treatments. J. Infect. Dis. 2023, 228, 591–603. [Google Scholar] [CrossRef]
- Ismailova, A.; White, J.H. Vitamin D, Infections and Immunity. Rev. Endocr. Metab. Disord. 2022, 23, 265–277. [Google Scholar] [CrossRef]
- Pietschmann, T. Clinically Approved Ion Channel Inhibitors Close Gates for Hepatitis C Virus and Open Doors for Drug Repurposing in Infectious Viral Diseases. J. Virol. 2017, 91, e01914-16. [Google Scholar] [CrossRef]
- Han, Z.; Madara, J.J.; Herbert, A.; Prugar, L.I.; Ruthel, G.; Lu, J.; Liu, Y.; Liu, W.; Liu, X.; Wrobel, J.E.; et al. Calcium Regulation of Hemorrhagic Fever Virus Budding: Mechanistic Implications for Host-Oriented Therapeutic Intervention. PLoS Pathog. 2015, 11, e1005220. [Google Scholar] [CrossRef]
- Banda, D.H.; Perin, P.M.; Brown, R.J.P.; Todt, D.; Solodenko, W.; Hoffmeyer, P.; Kumar Sahu, K.; Houghton, M.; Meuleman, P.; Müller, R.; et al. A Central Hydrophobic E1 Region Controls the pH Range of Hepatitis C Virus Membrane Fusion and Susceptibility to Fusion Inhibitors. J. Hepatol. 2019, 70, 1082–1092. [Google Scholar] [CrossRef]
- Colpitts, C.C.; Chung, R.T.; Baumert, T.F. Entry Inhibitors: A Perspective for Prevention of Hepatitis C Virus Infection in Organ Transplantation. ACS Infect. Dis. 2017, 3, 620–623. [Google Scholar] [CrossRef] [PubMed]
- Vercauteren, K.; Brown, R.J.P.; Mesalam, A.A.; Doerrbecker, J.; Bhuju, S.; Geffers, R.; Van Den Eede, N.; McClure, C.P.; Troise, F.; Verhoye, L.; et al. Targeting a Host-Cell Entry Factor Barricades Antiviral-Resistant HCV Variants from on-Therapy Breakthrough in Human-Liver Mice. Gut 2016, 65, 2029–2034. [Google Scholar] [CrossRef] [PubMed][Green Version]
- Cheng, H.; Schafer, A.; Soloveva, V.; Gharaibeh, D.; Kenny, T.; Retterer, C.; Zamani, R.; Bavari, S.; Peet, N.P.; Rong, L. Identification of a Coumarin-Based Antihistamine-like Small Molecule as an Anti-Filoviral Entry Inhibitor. Antivir. Res. 2017, 145, 24. [Google Scholar] [CrossRef]
- Overington, J.P.; Al-Lazikani, B.; Hopkins, A.L. How Many Drug Targets Are There? Nat. Rev. Drug Discov. 2006, 5, 993–996. [Google Scholar] [CrossRef]
- He, S.; Lin, B.; Chu, V.; Hu, Z.; Hu, X.; Xiao, J.; Wang, A.Q.; Schweitzer, C.J.; Li, Q.; Imamura, M.; et al. Repurposing of the Antihistamine Chlorcyclizine and Related Compounds for Treatment of Hepatitis C Virus Infection. Sci. Transl. Med. 2015, 7, 282ra49. [Google Scholar] [CrossRef]









| PDB ID | Protein | Size | Center | ||||
|---|---|---|---|---|---|---|---|
| x | y | z | x | y | z | ||
| 2M1S | Z Protein | 28 | 30 | 23 | 3.73 | 0.841 | −1.209 |
| 3Q7C | Nucleoprotein | 15 | 15 | 15 | −11.41 | 10.964 | −16.37 |
| 4ZJF | Glycoprotein 1 | 15 | 15 | 15 | −0.07 | −4.633 | −27.2 |
| 5J1N | Polymerase | 20 | 20 | 20 | 19.203 | 1.995 | −15.41 |
| 5OMI | Glycoprotein 2 | 22 | 20 | 28 | 1.645 | 16.212 | 13.642 |
| Drug | Polymerase | Z Protein | Nucleoprotein |
|---|---|---|---|
| DEX | −7.40 ± 0.00 | −6.63 ± 0.05 | −8.20 ± 0.00 |
| FLN | −8.05 ± 0.17 | −6.35 ± 0.06 | −8.08 ± 0.13 |
| TAD | −7.43 ± 0.10 | −7.50 ± 0.00 | −7.83 ± 0.05 |
| Vit D | −7.45 ± 0.06 | −6.80 ± 0.00 | −7.58 ± 0.39 |
| MEF | −8.55 ± 0.06 | −6.15 ± 0.24 | −7.20 ± 0.00 |
| Drug | Polymerase | Z Protein | Nucleoprotein |
|---|---|---|---|
| DEX | R24, L48 | Y48, K32, H47, L26 | L505 A552, H412, H507, V559, F414, R556, Y410 |
| FLN | V87, E102, F104, D66, V105, I50, E51, D89, N63, D119 | K74, L31, V60, C64, C44 | L505 A552, H412, H507, V559, M508, R556, L554 |
| TAD | V105, F104 | K71, S59, C44, C67, N45 | L505, A552, C506, M508 |
| Vit D | K44, L48, V105 | K74, L75, V60, C64, C67, L71 | L505 H507, V559, R556 |
| MEF | V105, C103, E51, R106, D89, E102, D119, F147, I50, S47, F104, K115 | N46, K32, P28, F30, Y48 | Y410, H507, D504, C506, H412, L554, L505, A552, V559 |
Disclaimer/Publisher’s Note: The statements, opinions and data contained in all publications are solely those of the individual author(s) and contributor(s) and not of MDPI and/or the editor(s). MDPI and/or the editor(s) disclaim responsibility for any injury to people or property resulting from any ideas, methods, instructions or products referred to in the content. |
© 2025 by the authors. Licensee MDPI, Basel, Switzerland. This article is an open access article distributed under the terms and conditions of the Creative Commons Attribution (CC BY) license (https://creativecommons.org/licenses/by/4.0/).
Share and Cite
Ofodile, C.A.; Uzochukwu, I.C.; Ezebuo, F.C.; Ejiofor, I.; Adebola, M.; Okpoli, I.; Cubitt, B.; Witwit, H.; Okwuanaso, C.B.; Onyemelukwe, N.; et al. Flunarizine as a Candidate for Drug Repurposing Against Human Pathogenic Mammarenaviruses. Viruses 2025, 17, 117. https://doi.org/10.3390/v17010117
Ofodile CA, Uzochukwu IC, Ezebuo FC, Ejiofor I, Adebola M, Okpoli I, Cubitt B, Witwit H, Okwuanaso CB, Onyemelukwe N, et al. Flunarizine as a Candidate for Drug Repurposing Against Human Pathogenic Mammarenaviruses. Viruses. 2025; 17(1):117. https://doi.org/10.3390/v17010117
Chicago/Turabian StyleOfodile, Chukwudi A., Ikemefuna C. Uzochukwu, Fortunatus C. Ezebuo, InnocentMary Ejiofor, Mercy Adebola, Innocent Okpoli, Beatrice Cubitt, Haydar Witwit, Chetachi B. Okwuanaso, Ngozi Onyemelukwe, and et al. 2025. "Flunarizine as a Candidate for Drug Repurposing Against Human Pathogenic Mammarenaviruses" Viruses 17, no. 1: 117. https://doi.org/10.3390/v17010117
APA StyleOfodile, C. A., Uzochukwu, I. C., Ezebuo, F. C., Ejiofor, I., Adebola, M., Okpoli, I., Cubitt, B., Witwit, H., Okwuanaso, C. B., Onyemelukwe, N., & de la Torre, J. C. (2025). Flunarizine as a Candidate for Drug Repurposing Against Human Pathogenic Mammarenaviruses. Viruses, 17(1), 117. https://doi.org/10.3390/v17010117

