Characterization of Avian Influenza Viruses Detected in Kenyan Live Bird Markets and Wild Bird Habitats Reveal Genetically Diverse Subtypes and High Proportion of A(H9N2), 2018–2020
Abstract
1. Introduction
2. Materials and Methods
2.1. LBM Surveillance
2.1.1. Site Selection
2.1.2. Sample Size Estimation
2.1.3. Specimen Collection
2.2. Wild Bird Surveillance
2.2.1. Site Selection
2.2.2. Sample Size Estimation
2.2.3. Sample Collection
2.3. Virus Testing and Sequencing Analysis
2.4. Antigenic Characterization of AIVs
3. Results
3.1. Detection of Influenza A Virus in LBM Poultry Specimens
3.2. Detection of Influenza A Virus in Wild Bird Fecal Specimens
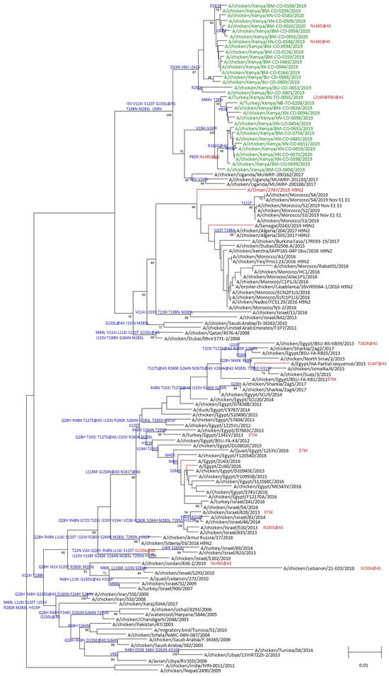
3.3. Phylogenetic Analyses of the H9N2 Viruses from LBM Poultry
3.4. Phylogenetic Analysis of the H5N2 Virus from Wild Bird Fecal Specimens
3.5. Antigenic Analysis Results of H9N2 Poultry Specimens
4. Discussion
Supplementary Materials
Author Contributions
Funding
Institutional Review Board Statement
Informed Consent Statement
Data Availability Statement
Acknowledgments
Conflicts of Interest
References
- Webster, R.G.; Bean, W.J.; Gorman, O.T.; Chambers, T.M.; Kawaoka, Y. Evolution and ecology of influenza A viruses. Microbiol. Rev. 1992, 56, 152–179. [Google Scholar] [CrossRef] [PubMed]
- Sims, L.; Brown, I.H. Multicontinental panzootic of H5 highly pathogenic avian influenza (1996–2015). In Avian Influenza; Swayne, D.E., Ed.; Wiley Blackwell: Hoboken, NJ, USA, 2016; pp. 202–247. [Google Scholar]
- Lee, D.H.; Bertran, K.; Kwon, J.H.; Swayne, D.E. Evolution, global spread, and pathogenicity of highly pathogenic avian influenza H5Nx clade 2.3.4.4. J. Vet. Sci. 2017, 18, 269–280. [Google Scholar] [CrossRef]
- Olsen, B.; Munster, V.J.; Wallensten, A.; Waldenstrom, J.; Osterhaus, A.D.; Fouchier, R.A. Global patterns of influenza a virus in wild birds. Science 2006, 312, 384–388. [Google Scholar] [CrossRef] [PubMed]
- Morens, D.M.; Taubenberger, J.K.; Fauci, A.S. H7N9 avian influenza A virus and the perpetual challenge of potential human pandemicity. mBio 2013, 4, e00445-13. [Google Scholar] [CrossRef]
- Peacock, T.H.P.; James, J.; Sealy, J.E.; Iqbal, M. A Global Perspective on H9N2 Avian Influenza Virus. Viruses 2019, 11, 620. [Google Scholar] [CrossRef]
- Pusch, E.A.; Suarez, D.L. The Multifaceted Zoonotic Risk of H9N2 Avian Influenza. Vet. Sci. 2018, 5, 82. [Google Scholar] [CrossRef]
- Li, Y.T.; Linster, M.; Mendenhall, I.H.; Su, Y.C.F.; Smith, G.J.D. Avian influenza viruses in humans: Lessons from past outbreaks. Br. Med. Bull. 2019, 132, 81–95. [Google Scholar] [CrossRef] [PubMed]
- WHO. Cumulative Number of Confirmed Human Cases for Avian Influenza A(H5N1) Reported to WHO, 2003–2023; WHO: Geneva, Switzerland, 2023.
- WHO. Monthly Risk Assessment Summary; WHO: Geneva, Switzerland, 2024.
- Wade, A.; Jumbo, S.D.; Zecchin, B.; Fusaro, A.; Taiga, T.; Bianco, A.; Rodrigue, P.N.; Salomoni, A.; Kameni, J.M.F.; Zamperin, G.; et al. Highly Pathogenic Avian Influenza A(H5N8) Virus, Cameroon, 2017. Emerg. Infect. Dis. 2018, 24, 1367–1370. [Google Scholar] [CrossRef]
- Kariithi, H.M.; Welch, C.N.; Ferreira, H.L.; Pusch, E.A.; Ateya, L.O.; Binepal, Y.S.; Apopo, A.A.; Dulu, T.D.; Afonso, C.L.; Suarez, D.L. Genetic characterization and pathogenesis of the first H9N2 low pathogenic avian influenza viruses isolated from chickens in Kenyan live bird markets. Infect. Genet. Evol. 2020, 78, 104074. [Google Scholar] [CrossRef]
- Kalonda, A.; Saasa, N.; Nkhoma, P.; Kajihara, M.; Sawa, H.; Takada, A.; Simulundu, E. Avian Influenza Viruses Detected in Birds in Sub-Saharan Africa: A Systematic Review. Viruses 2020, 12, 993. [Google Scholar] [CrossRef]
- Venter, M.; Treurnicht, F.K.; Buys, A.; Tempia, S.; Samudzi, R.; McAnerney, J.; Jacobs, C.A.; Thomas, J.; Blumberg, L. Risk of Human Infections With Highly Pathogenic H5N2 and Low Pathogenic H7N1 Avian Influenza Strains During Outbreaks in Ostriches in South Africa. J. Infect. Dis. 2017, 216, S512–S519. [Google Scholar] [CrossRef] [PubMed]
- Khomenko, S.; Roberts, L.; Waller, L.; Shaw, K.; Monne, I.; Taylor, J.; Dhingra, M.; Pittiglio, C.; Mugyeom, M.; Roche, X.; et al. 2016–2018 Spread of H5N8 highly pathogenic avian influenza (HPAI) in sub-Saharan Africa: Epidemiological and ecological observations. FOCUS ON 2018, 12, 1–18. [Google Scholar]
- FAO. H5N8 HPAI in Uganda Further Spread in Uganda and Neighbouring Countries (February 2017); FAO: Rome, Italy, 2017. [Google Scholar]
- Ndumu, D.; Zecchin, B.; Fusaro, A.; Arinaitwe, E.; Erechu, R.; Kidega, E.; Kayiwa, J.; Muwanga, E.; Kirumira, M.; Kirembe, G.; et al. Highly pathogenic avian influenza H5N8 Clade 2.3.4.4B virus in Uganda, 2017. Infect. Genet. Evol. 2018, 66, 269–271. [Google Scholar] [CrossRef] [PubMed]
- Munyua, P.M.; Githinji, J.W.; Waiboci, L.W.; Njagi, L.M.; Arunga, G.; Mwasi, L.; Murithi Mbabu, R.; Macharia, J.M.; Breiman, R.F.; Kariuki Njenga, M.; et al. Detection of influenza A virus in live bird markets in Kenya, 2009–2011. Influenza Other Respir. Viruses 2013, 7, 113–119. [Google Scholar] [CrossRef]
- Thompson, S. Sample Size. In Sampling, 3rd ed.; John Wiley & Sons Inc., Ed.; John Wiley & Sons, Inc.: Hoboken, NJ, USA, 2012; pp. 53–56. [Google Scholar]
- Ofula, V.O.; Franklin, A.B.; Root, J.J.; Sullivan, H.J.; Gichuki, P.; Makio, A.; Bulimo, W.; Abong’o, B.O.; Muchai, M.; Schnabel, D. Detection of avian influenza viruses in wild waterbirds in the Rift Valley of Kenya using fecal sampling. Vector Borne Zoonotic Dis. 2013, 13, 394–400. [Google Scholar] [CrossRef] [PubMed]
- Miller, P.J.; Torchetti, M.K. Newcastle disease virus detection and differentiation from avian influenza. Methods Mol. Biol. 2014, 1161, 235–239. [Google Scholar] [CrossRef]
- Centers for Disease Control and Prevention. CDC Laboratory Support for Influenza Surveillance (CLSIS); CDC: Atlanta, GA, USA, 2013. [Google Scholar]
- Shepard, S.S.; Meno, S.; Bahl, J.; Wilson, M.M.; Barnes, J.; Neuhaus, E. Viral deep sequencing needs an adaptive approach: IRMA, the iterative refinement meta-assembler. BMC Genomics 2016, 17, 708. [Google Scholar] [CrossRef]
- Edgar, R.C. MUSCLE: Multiple sequence alignment with high accuracy and high throughput. Nucleic Acids Res. 2004, 32, 1792–1797. [Google Scholar] [CrossRef]
- Saitou, N.; Nei, M. The neighbor-joining method: A new method for reconstructing phylogenetic trees. Mol. Biol. Evol. 1987, 4, 406–425. [Google Scholar] [CrossRef]
- Tamura, K.; Peterson, D.; Peterson, N.; Stecher, G.; Nei, M.; Kumar, S. MEGA5: Molecular evolutionary genetics analysis using maximum likelihood, evolutionary distance, and maximum parsimony methods. Mol. Biol. Evol. 2011, 28, 2731–2739. [Google Scholar] [CrossRef]
- WHO. WHO Manual on Animal Influenza Diagnosis and Surveillance; World Health Organization: Geneva, Switzerland, 2002; 2012-06-17T00:55:01Z; p. 78.
- SJCEIRS (St Jude Center of Excellence for Influenza Research and Surveillance) H9 Working Group. Assessing the fitness of distinct clades of influenza A (H9N2) viruses. Emerg. Microbes Infect. 2013, 2, e75. [Google Scholar] [CrossRef]
- Ilyushina, N.A.; Govorkova, E.A.; Gray, T.E.; Bovin, N.V.; Webster, R.G. Human-like receptor specificity does not affect the neuraminidase-inhibitor susceptibility of H5N1 influenza viruses. PLoS Pathog. 2008, 4, e1000043. [Google Scholar] [CrossRef] [PubMed]
- Arbani, O.; Ducatez, M.F.; Mahmoudi, S.; Salamat, F.; Khayi, S.; Mouahid, M.; Selim, K.M.; Kichou, F.; Ouchhour, I.; El Houadfi, M.; et al. Low Pathogenic Avian Influenza H9N2 Viruses in Morocco: Antigenic and Molecular Evolution from 2021 to 2023. Viruses 2023, 15, 2355. [Google Scholar] [CrossRef] [PubMed]
- Germeraad, E.A.; Sanders, P.; Hagenaars, T.J.; Jong, M.C.M.; Beerens, N.; Gonzales, J.L. Virus Shedding of Avian Influenza in Poultry: A Systematic Review and Meta-Analysis. Viruses 2019, 11, 812. [Google Scholar] [CrossRef]
- El-Shesheny, R.; Barman, S.; Feeroz, M.M.; Hasan, M.K.; Jones-Engel, L.; Franks, J.; Turner, J.; Seiler, P.; Walker, D.; Friedman, K.; et al. Genesis of Influenza A(H5N8) Viruses. Emerg. Infect. Dis. 2017, 23, 1368–1371. [Google Scholar] [CrossRef]



| Sampling Location | County | Main Bird Type Sampled | Total Specimens Collected n (%) |
|---|---|---|---|
| Burma market | Nairobi | Chicken | 1928 (18.6) |
| Busia market | Busia | Chicken | 1496 (14.5) |
| Kariokor market | Nairobi | Chicken | 490 (4.7) |
| Kawangware market | Nairobi | Chicken | 973 (9.4) |
| Kisumu market | Kisumu | Chicken | 1710 (16.5) |
| Nakuru market | Nakuru | Chicken | 1633 (15.8) |
| Nyambari market | Kiambu | Various * | 2110 (20.4) |
| Total | 10,340 | ||
| Wild bird fecal sampling | |||
| Lake Bogoria | Baringo | Wild birds’ fecal specimens | 305 (4.7) |
| Lake Elementaita | Nakuru | Wild birds’ fecal specimens | 484 (7.4) |
| Lake Nakuru | Nakuru | Wild birds’ fecal specimens | 560 (8.6) |
| Lake Naivasha | Nakuru | Wild birds’ fecal specimens | 904 (13.8) |
| Lake Victoria basin | Various † | Wild birds’ fecal specimens | 4278 (65.5) ᵦ |
| Total | 6531 | ||
| Characteristic | Specimen Type | Total Specimens Tested | Influenza A-Positive n (%) | Influenza A Percent Positive 95% CI |
|---|---|---|---|---|
| Overall | OP | 3727 | 246 (6.6) | 5.8–7.4 |
| CL | 3737 | 46 (1.2) | 0.9–1.6 | |
| Total | 7464 | 292 (3.9) | 3.5–4.3 | |
| Poultry species | ||||
| Chicken | OP | 2928 | 243 (8.3) | 7.3–9.3 |
| CL | 2889 | 46 (1.6) | 1.1–2.0 | |
| Total | 5817 | 289 (5.0) | 4.4–5.5 | |
| Turkey | OP | 291 | 2 (0.7) | 0.1–2.5 |
| CL | 294 | 0 (0.0) | - | |
| Total | 585 | 2 (0.3) | 0.04–1.2 | |
| Duck/Geese | OP | 305 | 1 (0.3) | 0.01–1.8 |
| CL | 305 | 0 (0.0) | - | |
| Total | 610 | 1 (0.2) | 0.004–0.9 | |
| Pigeon | OP | 136 | 0 (0.0) | - |
| CL | 136 | 0 (0.0) | - | |
| Total | 272 | 0 (0.0) | - | |
| Domestic guinea fowl | OP | 55 | 0 (0.0) | - |
| CL | 55 | 0 (0.0) | - | |
| Total | 110 | 0 (0.0) | - | |
| Domestic dove | OP | 12 | 0 (0.0) | - |
| CL | 12 | 0 (0.0) | - | |
| Total | 24 | 0 (0.0) | - | |
| Live Bird Market Name [county] | ||||
| Kawangware [Nairobi] | 719 | 126 (17.5) | 14.7–20.3 | |
| Burma [Nairobi] | 1393 | 155 (11.1) | 9.5–12.8 | |
| Busia [Busia] | 1033 | 7 (0.7) | 0.3–1.4 | |
| Kariokor [Nairobi] | 355 | 2 (0.6) | 0.1–2.0 | |
| Nyambari [Kiambu] | 1547 | 1 (0.1) | 0.002–0.3 | |
| Kisumu [Kisumu] | 1224 | 1 (0.1) | 0.002–0.4 | |
| Nakuru [Nakuru] | 1193 | 0 (0.0) | - |
| Hemagglutination Inhibition Titers a | |||||
|---|---|---|---|---|---|
| HK/1999 | BG/0994 | RG31 | Oman | RG66A | |
| Reference Antigens b | |||||
| A/Hong Kong/1073/1999 | 1280 | 20 | 20 | 40 | 10 |
| A/Bangladesh/0994/2011 | 160 | 2560 | 1280 | 640 | 1280 |
| IDCDC-RG31 (A/Bangladesh/0994/2011-like) | 160 | 2560 | 1280 | 320 | 1280 |
| A/Oman/2747/2019 | 160 | 640 | 160 | 1280 | 640 |
| IDCDC-RG66A (A/Oman/2747/2019-like) | 160 | 1280 | 320 | 1280 | 2560 |
| Test Antigens | |||||
| A/chicken/Kenya/BU-CO-0688/2019 | 80 | 1280 | 320 | 1280 | 1280 |
| A/chicken/Kenya/BM-CO-0136/2019 | 80 | 2560 | 1280 | 1280 | 1280 |
| A/chicken/Kenya/KN-CO-0454/2019 | 80 | 1280 | 640 | 640 | 640 |
| A/chicken/Kenya/BM-CO-0756/2019 | 160 | 1280 | 1280 | 1280 | 1280 |
| A/chicken/Kenya/BM-CO-0808/2019 | 160 | 2560 | 1280 | 1280 | 1280 |
| A/chicken/Kenya/BM-CO-0010/2020 | 80 | 640 | 320 | 640 | 640 |
Disclaimer/Publisher’s Note: The statements, opinions and data contained in all publications are solely those of the individual author(s) and contributor(s) and not of MDPI and/or the editor(s). MDPI and/or the editor(s) disclaim responsibility for any injury to people or property resulting from any ideas, methods, instructions or products referred to in the content. |
© 2024 by the authors. Licensee MDPI, Basel, Switzerland. This article is an open access article distributed under the terms and conditions of the Creative Commons Attribution (CC BY) license (https://creativecommons.org/licenses/by/4.0/).
Share and Cite
Munyua, P.; Osoro, E.; Jones, J.; Njogu, G.; Yang, G.; Hunsperger, E.; Szablewski, C.M.; Njoroge, R.; Marwanga, D.; Oyas, H.; et al. Characterization of Avian Influenza Viruses Detected in Kenyan Live Bird Markets and Wild Bird Habitats Reveal Genetically Diverse Subtypes and High Proportion of A(H9N2), 2018–2020. Viruses 2024, 16, 1417. https://doi.org/10.3390/v16091417
Munyua P, Osoro E, Jones J, Njogu G, Yang G, Hunsperger E, Szablewski CM, Njoroge R, Marwanga D, Oyas H, et al. Characterization of Avian Influenza Viruses Detected in Kenyan Live Bird Markets and Wild Bird Habitats Reveal Genetically Diverse Subtypes and High Proportion of A(H9N2), 2018–2020. Viruses. 2024; 16(9):1417. https://doi.org/10.3390/v16091417
Chicago/Turabian StyleMunyua, Peninah, Eric Osoro, Joyce Jones, George Njogu, Genyan Yang, Elizabeth Hunsperger, Christine M. Szablewski, Ruth Njoroge, Doris Marwanga, Harry Oyas, and et al. 2024. "Characterization of Avian Influenza Viruses Detected in Kenyan Live Bird Markets and Wild Bird Habitats Reveal Genetically Diverse Subtypes and High Proportion of A(H9N2), 2018–2020" Viruses 16, no. 9: 1417. https://doi.org/10.3390/v16091417
APA StyleMunyua, P., Osoro, E., Jones, J., Njogu, G., Yang, G., Hunsperger, E., Szablewski, C. M., Njoroge, R., Marwanga, D., Oyas, H., Andagalu, B., Ndanyi, R., Otieno, N., Obanda, V., Nasimiyu, C., Njagi, O., DaSilva, J., Jang, Y., Barnes, J., ... Davis, C. T. (2024). Characterization of Avian Influenza Viruses Detected in Kenyan Live Bird Markets and Wild Bird Habitats Reveal Genetically Diverse Subtypes and High Proportion of A(H9N2), 2018–2020. Viruses, 16(9), 1417. https://doi.org/10.3390/v16091417

