Effect of Phage Spray on Hatchability and Chick Quality of Eggs Contaminated with Salmonella Typhimurium
Abstract
1. Introduction
2. Results
2.1. Analysis of Morphology and Characteristics of Phage SP02
2.2. Whole Genome Sequencing Analysis of Phage SP02
2.3. Phage Protective Effect on Hatchability of Egg Infected with S. Typhimurium
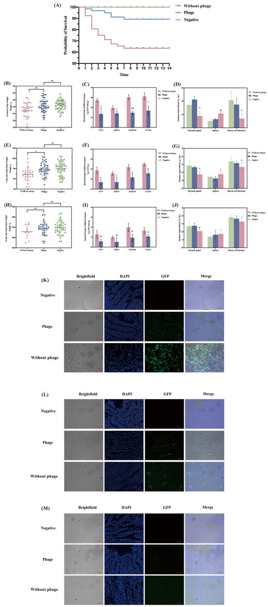
2.4. Phage Protective Effect on Chicks Two Weeks after Hatching Infected with S. Typhimurium
2.5. Changes in Abundance of S. Typhimurium in Intestinal Tract of Hatching Chicks
3. Discussion
4. Materials and Methods
4.1. Bacteria Strains
4.2. Isolation and Concentration of the Phage
4.3. Determination of Host Range of Phage SP02
4.4. Determination of Host Range of Phage SP02
4.5. Thermolability Sensitivity and Stability
4.6. Phage DNA Extraction
4.7. Phage Genome Sequencing and Analysis
4.8. Protective Effect of Aerosol Spraying of Phage on Salmonella-Contaminated Chicken Embryos
4.9. 16S rRNA Amplicon Sequencing and Bioinformatic Analyses
4.10. Statistical Analysis
5. Conclusions
Author Contributions
Funding
Institutional Review Board Statement
Informed Consent Statement
Data Availability Statement
Acknowledgments
Conflicts of Interest
References
- Toro, H.; Price, S.B.; McKee, A.S.; Hoerr, F.J.; Krehling, J.; Perdue, M.; Bauermeister, L. Use of bacteriophages in combination with competitive exclusion to reduce Salmonella from infected chickens. Avian. Dis. 2005, 49, 118–124. [Google Scholar] [CrossRef]
- Kumar, Y.; Singh, V.; Kumar, G.; Gupta, N.K.; Tahlan, A.K. Serovar diversity of Salmonella among poultry. Indian J. Med. Res. 2019, 150, 92–95. [Google Scholar] [CrossRef]
- Chousalkar, K.; Gole, V.; Caraguel, C.; Rault, J.L. Chasing Salmonella Typhimurium in free range egg production system. Vet. Microbiol. 2016, 192, 67–72. [Google Scholar] [CrossRef] [PubMed]
- Hiley, L.; Graham, R.M.A.; Jennison, A.V. Genetic characterisation of variants of the virulence plasmid, pSLT, in Salmonella enterica serovar Typhimurium provides evidence of a variety of evolutionary directions consistent with vertical rather than horizontal transmission. PLoS ONE 2019, 14, e0215207. [Google Scholar] [CrossRef]
- Scott, T.A.; Swetnam, C. Screening Sanitizing Agents and Methods of Application for Hatching Eggs II. Effectiveness Against Microorganisms on the Egg Shell. J. Appl. Poult. Res. 1993, 2, 12–18. [Google Scholar]
- Batkowska, J.; Al-Shammari, K.I.A.; Lukasz, W.; Nowakowicz-Debek, B.; Gryzinska, M. Evaluation of propolis extract as a disinfectant of Japanese quail (Coturnix coturnix japonica) hatching eggs. Poult. Sci. 2018, 97, 2372–2377. [Google Scholar] [CrossRef]
- Olsen, R.; Kudirkiene, E.; Thofner, I.; Pors, S.; Karlskov-Mortensen, P.; Li, L.; Papasolomontos, S.; Angastiniotou, C.; Christensen, J. Impact of egg disinfection of hatching eggs on the eggshell microbiome and bacterial load. Poult. Sci. 2017, 96, 3901–3911. [Google Scholar] [CrossRef]
- Oliveira, G.d.S.; McManus, C.; Salgado, C.B.; dos Santos, V.M. Effects of sanitizers on microbiological control of hatching eggshells and poultry health during embryogenesis and early stages after hatching in the last decade. Animals 2022, 12, 2826. [Google Scholar] [CrossRef] [PubMed]
- De Faria, F.A.; Filho, G.D.M.O.; Neves, J.; de Siqueira, P.S.; de Oliveira, L.F.; de Oliveira, I.P. Incubatorios-controle de qualidade [Hatcheries–quality control]. Rev. Eletrônica Fac. Montes. Belos. 2014, 7, 88–113. [Google Scholar]
- Zeweil, H.S.; Rizk, R.E.; Bekhet, G.M.; Ahmed, M.R. Comparing the effectiveness of egg disinfectants against bacteria and mitotic indices of developing chick embryos. J. Basic Appl. Zool. 2015, 70, 1–15. [Google Scholar]
- Kusstatscher, P.; Cernava, T.; Liebminger, S.; Berg, G. Replacing conventional decontamination of hatching eggs with a natural defense strategy based on antimicrobial, volatile pyrazines. Sci. Rep. 2017, 7, 13253. [Google Scholar] [CrossRef]
- Debes, A.; Basyony, M. The use of oregano (Origanum vulgare L.) and ginger (Zingiber officinale) oils as alternative hatching egg disinfectant versus formaldhyde fumigation in leghorn and matrouh eggs. Ind. Crops Prod. 2011, 30, 422–426. [Google Scholar]
- Wells, J.B.; Coufal, C.D.; Parker, H.M.; Kiess, A.S.; Mcdaniel, C.D. Hatchablility of Broiler Breeder Eggs Sanitized with a Combination of Ultraviolet Light and Hydrogen Peroxide*. Int. J. Poult. Sci. 2011, 10, 320–324. [Google Scholar]
- Pees, M.; Motola, G.; Hafez, M.H.; Bachmeier, J.; Bruggemann-Schwarze, S.; Tebrun, W. Use of electron irradiation versus formaldehyde fumigation as hatching egg disinfectants—Efficacy and impact on hatchability and broiler performance. Tierarztl. Prax. Ausg. G Grosstiere Nutztiere 2020, 48, 406–413. [Google Scholar] [CrossRef]
- Sander, J.E.; Wilson, J.L. Effect of hydrogen peroxide disinfection during incubation of chicken eggs on microbial levels and productivity. Avian. Dis. 1999, 43, 227–233. [Google Scholar] [PubMed]
- Maharjan, P.; Cox, S.; Gadde, U.; Clark, F.D.; Bramwell, K.; Watkins, S.E. Evaluation of chlorine dioxide based product as a hatchery sanitizer. Poult. Sci. 2017, 96, 560–565. [Google Scholar] [CrossRef]
- Wlazlo, L.; Drabik, K.; Al-Shammari, K.I.A.; Batkowska, J.; Nowakowicz-Debek, B.; Gryzinska, M. Use of reactive oxygen species (ozone, hydrogen peroxide) for disinfection of hatching eggs. Poult. Sci. 2020, 99, 2478–2484. [Google Scholar] [CrossRef]
- Melo, L.D.R.; Oliveira, H.; Pires, D.P.; Dabrowska, K.; Azeredo, J. Phage therapy efficacy: A review of the last 10 years of preclinical studies. Crit. Rev. Microbiol. 2020, 46, 78–99. [Google Scholar] [CrossRef]
- Kortright, K.E.; Chan, B.K.; Koff, J.L.; Turner, P.E. Phage Therapy: A Renewed Approach to Combat Antibiotic-Resistant Bacteria. Cell Host Microbe 2019, 25, 219–232. [Google Scholar] [CrossRef]
- Merikanto, I.; Laakso, J.T.; Kaitala, V. Outside-host phage therapy as a biological control against environmental infectious diseases. Theor. Biol. Med. Model 2018, 15, 7. [Google Scholar] [CrossRef]
- Donlan, R.M. Preventing biofilms of clinically relevant organisms using bacteriophage. Trends Microbiol. 2009, 17, 66–72. [Google Scholar] [CrossRef]
- Doss, J.; Culbertson, K.; Hahn, D.; Camacho, J.; Barekzi, N. A Review of Phage Therapy against Bacterial Pathogens of Aquatic and Terrestrial Organisms. Viruses 2017, 9, 50. [Google Scholar] [CrossRef]
- Zaczek, M.; Weber-Dabrowska, B.; Gorski, A. Phages as a Cohesive Prophylactic and Therapeutic Approach in Aquaculture Systems. Antibiotics 2020, 9, 564. [Google Scholar] [CrossRef]
- Kowalska, J.D.; Kazimierczak, J.; Sowinska, P.M.; Wojcik, E.A.; Siwicki, A.K.; Dastych, J. Growing Trend of Fighting Infections in Aquaculture Environment—Opportunities and Challenges of Phage Therapy. Antibiotics 2020, 9, 301. [Google Scholar] [CrossRef]
- Endersen, L.; O’Mahony, J.; Hill, C.; Ross, R.P.; McAuliffe, O.; Coffey, A. Phage therapy in the food industry. Annu. Rev. Food Sci. Technol. 2014, 5, 327–349. [Google Scholar] [CrossRef]
- Pires, D.P.; Costa, A.R.; Pinto, G.; Meneses, L.; Azeredo, J. Current challenges and future opportunities of phage therapy. FEMS Microbiol. Rev. 2020, 44, 684–700. [Google Scholar] [CrossRef]
- Motlagh, A.M.; Bhattacharjee, A.S.; Goel, R. Biofilm control with natural and genetically-modified phages. World J. Microbiol. Biotechnol. 2016, 32, 67. [Google Scholar] [CrossRef]
- Chan, B.K.; Sistrom, M.; Wertz, J.E.; Kortright, K.E.; Narayan, D.; Turner, P.E. Phage selection restores antibiotic sensitivity in MDR Pseudomonas aeruginosa. Sci. Rep. 2016, 6, 26717. [Google Scholar] [CrossRef]
- Samson, J.E.; Magadan, A.H.; Sabri, M.; Moineau, S. Revenge of the phages: Defeating bacterial defences. Nat. Rev. Microbiol. 2013, 11, 675–687. [Google Scholar] [CrossRef]
- Gantois, I.; Ducatelle, R.; Pasmans, F.; Haesebrouck, F.; Gast, R.; Humphrey, T.J.; Van Immerseel, F. Mechanisms of egg contamination by Salmonella enteritidis. FEMS Microbiol. Rev. 2009, 33, 718–738. [Google Scholar] [CrossRef]
- Luong, T.; Salabarria, A.C.; Edwards, R.A.; Roach, D.R. Standardized bacteriophage purification for personalized phage therapy. Nat. Protoc. 2020, 15, 2867–2890. [Google Scholar] [CrossRef]
- Khan, S.; McWhorter, A.R.; Moyle, T.S.; Chousalkar, K.K. Refrigeration of eggs influences the virulence of Salmonella Typhimurium. Sci. Rep. 2021, 11, 18026. [Google Scholar] [CrossRef]
- Bernardini, L.; Barbosa, E.; Charao, M.F.; Brucker, N. Formaldehyde toxicity reports from in vitro and in vivo studies: A review and updated data. Drug Chem. Toxicol. 2022, 45, 972–984. [Google Scholar] [CrossRef]
- Schoeni, J.L.; Glass, K.A.; McDermott, J.L.; Wong, A.C. Growth and penetration of Salmonella enteritidis, Salmonella heidelberg and Salmonella typhimurium in eggs. Int. J. Food Microbiol. 1995, 24, 385–396. [Google Scholar] [CrossRef] [PubMed]
- S, S.K.; Bhat, S.G. In vitro efficiency evaluation of phage cocktail for biocontrol of Salmonella spp. in food products. Arch. Microbiol. 2021, 203, 5445–5452. [Google Scholar] [CrossRef]
- Huang, J.; Liang, L.; Cui, K.; Li, P.; Hao, G.; Sun, S. Salmonella phage CKT1 significantly relieves the body weight loss of chicks by normalizing the abnormal intestinal microbiome caused by hypervirulent Salmonella Pullorum. Poult. Sci. 2022, 101, 101668. [Google Scholar] [CrossRef]
- Waseh, S.; Hanifi-Moghaddam, P.; Coleman, R.; Masotti, M.; Ryan, S.; Foss, M.; MacKenzie, R.; Henry, M.; Szymanski, C.M.; Tanha, J. Orally administered P22 phage tailspike protein reduces salmonella colonization in chickens: Prospects of a novel therapy against bacterial infections. PLoS ONE 2010, 5, e13904. [Google Scholar] [CrossRef]
- Bardina, C.; Spricigo, D.A.; Cortes, P.; Llagostera, M. Significance of the bacteriophage treatment schedule in reducing Salmonella colonization of poultry. Appl. Environ. Microbiol. 2012, 78, 6600–6607. [Google Scholar] [CrossRef] [PubMed]
- Senevirathne, A.; Hewawaduge, C.; Lee, J.H. Immunization of chicken with flagellin adjuvanted Salmonella enteritidis bacterial ghosts confers complete protection against chicken salmonellosis. Poult. Sci. 2021, 100, 101205. [Google Scholar] [CrossRef]
- Glick, B. The immune response in the chicken: Lymphoid development of the bursa of Fabricius and thymus and an immune response role for the gland of Harder. Poult. Sci. 1978, 57, 1441–1444. [Google Scholar] [CrossRef]
- Ali, O.H.; Elzubeir, E.A.; Elhadi, H.M. Effect of season on the immunity of newly hatched broiler chicks reared in arid-hot climate. Pak. J. Biol. Sci. 2008, 11, 318–320. [Google Scholar] [CrossRef]
- Awaya, K.; Tomonaga, S.; Sakai, K.; Tashiro, J. Lymphoid nodules in the thymus of the chicken. Okajimas Folia Anat. Jpn. 1975, 52, 51–58. [Google Scholar] [CrossRef][Green Version]
- Chen, C.; Li, J.; Zhang, H.; Xie, Y.; Xiong, L.; Liu, H.; Wang, F. Effects of a probiotic on the growth performance, intestinal flora, and immune function of chicks infected with Salmonella pullorum. Poult. Sci. 2020, 99, 5316–5323. [Google Scholar] [CrossRef]
- Abdelwhab, E.M.; Grund, C.; Aly, M.M.; Beer, M.; Harder, T.C.; Hafez, H.M. Influence of maternal immunity on vaccine efficacy and susceptibility of one day old chicks against Egyptian highly pathogenic avian influenza H5N1. Vet. Microbiol. 2012, 155, 13–20. [Google Scholar] [CrossRef]
- Waite, D.W.; Taylor, M.W. Exploring the avian gut microbiota: Current trends and future directions. Front. Microbiol. 2015, 6, 673. [Google Scholar] [CrossRef]
- Zhuang, L.; Chen, H.; Zhang, S.; Zhuang, J.; Li, Q.; Feng, Z. Intestinal Microbiota in Early Life and Its Implications on Childhood Health. Genom. Proteom. Bioinform. 2019, 17, 13–25. [Google Scholar] [CrossRef]
- Magrath, R.D. Nestling weight and juvenile survival in the blackbird, Turdus merula. J. Anim. Ecol. 1991, 60, 335–351. [Google Scholar]
- Bare, L.N.; Wiseman, R.F. Delayed Appearance of Lactobacilli in the Intestines of Chicks Reared in a “New” Environment. Appl. Microbiol. 1964, 12, 457–459. [Google Scholar] [CrossRef]
- Huang, T.; Han, J.; Liu, Y.; Fei, M.; Du, X.; He, K.; Zhao, A. Dynamic distribution of gut microbiota in posthatching chicks and its relationship with average daily gain. Poult. Sci. 2023, 102, 103008. [Google Scholar] [CrossRef]
- Ding, J.; Dai, R.; Yang, L.; He, C.; Xu, K.; Liu, S.; Zhao, W.; Xiao, L.; Luo, L.; Zhang, Y.; et al. Inheritance and Establishment of Gut Microbiota in Chickens. Front. Microbiol. 2017, 8, 1967. [Google Scholar] [CrossRef]
- Han, J.E.; Kim, J.H.; Hwang, S.Y.; Choresca, C.H., Jr.; Shin, S.P.; Jun, J.W.; Chai, J.Y.; Park, Y.H.; Park, S.C. Isolation and characterization of a Myoviridae bacteriophage against Staphylococcus aureus isolated from dairy cows with mastitis. Res. Vet. Sci. 2013, 95, 758–763. [Google Scholar] [CrossRef] [PubMed]
- Ackermann, H.-W. Basic Phage Electron Microscopy. In Bacteriophages: Methods and Protocols, Volume 1: Isolation, Characterization, and Interactions; Clokie, M.R.J., Kropinski, A.M., Eds.; Humana Press: Totowa, NJ, USA, 2009; pp. 113–126. [Google Scholar]
- Shende, R.K.; Hirpurkar, S.D.; Sannat, C.; Rawat, N.; Pandey, V. Isolation and characterization of bacteriophages with lytic activity against common bacterial pathogens. Vet. World 2017, 10, 973–978. [Google Scholar] [CrossRef] [PubMed]
- Zhang, C.; Yuan, J.; Guo, C.; Ge, C.; Wang, X.; Wei, D.; Li, X.; Si, H.; Hu, C. Identification and complete genome of lytic “Kp34likevirus” phage vB_KpnP_Bp5 and therapeutic potency in the treatment of lethal Klebsiella pneumoniae infections in mice. Virus Res. 2021, 297, 198348. [Google Scholar] [CrossRef] [PubMed]
- Aziz, R.K.; Bartels, D.; Best, A.A.; DeJongh, M.; Disz, T.; Edwards, R.A.; Formsma, K.; Gerdes, S.; Glass, E.M.; Kubal, M.; et al. The RAST Server: Rapid annotations using subsystems technology. BMC Genom. 2008, 9, 75. [Google Scholar] [CrossRef]
- Besemer, J.; Borodovsky, M. GeneMark: Web software for gene finding in prokaryotes, eukaryotes and viruses. Nucleic Acids Res. 2005, 33, W451–W454. [Google Scholar] [CrossRef]
- Lowe, T.M.; Eddy, S.R. tRNAscan-SE: A program for improved detection of transfer RNA genes in genomic sequence. Nucleic Acids Res. 1997, 25, 955–964. [Google Scholar] [CrossRef]
- Liu, B.; Zheng, D.; Jin, Q.; Chen, L.; Yang, J. VFDB 2019: A comparative pathogenomic platform with an interactive web interface. Nucleic Acids Res. 2019, 47, D687–D692. [Google Scholar] [CrossRef]
- Jia, B.; Raphenya, A.R.; Alcock, B.; Waglechner, N.; Guo, P.; Tsang, K.K.; Lago, B.A.; Dave, B.M.; Pereira, S.; Sharma, A.N.; et al. CARD 2017: Expansion and model-centric curation of the comprehensive antibiotic resistance database. Nucleic Acids Res. 2017, 45, D566–D573. [Google Scholar] [CrossRef]
- Grant, J.R.; Stothard, P. The CGView Server: A comparative genomics tool for circular genomes. Nucleic Acids Res. 2008, 36, W181–W184. [Google Scholar] [CrossRef]
- Sullivan, M.J.; Petty, N.K.; Beatson, S.A. Easyfig: A genome comparison visualizer. Bioinformatics 2011, 27, 1009–1010. [Google Scholar] [CrossRef]
- Kumar, S.; Stecher, G.; Li, M.; Knyaz, C.; Tamura, K. MEGA X: Molecular Evolutionary Genetics Analysis across Computing Platforms. Mol. Biol. Evol. 2018, 35, 1547–1549. [Google Scholar] [CrossRef] [PubMed]
- Callahan, B.J.; McMurdie, P.J.; Rosen, M.J.; Han, A.W.; Johnson, A.J.; Holmes, S.P. DADA2: High-resolution sample inference from Illumina amplicon data. Nat. Methods 2016, 13, 581–583. [Google Scholar] [CrossRef] [PubMed]
- Bolyen, E.; Rideout, J.R.; Dillon, M.R.; Bokulich, N.A.; Abnet, C.C.; Al-Ghalith, G.A.; Alexander, H.; Alm, E.J.; Arumugam, M.; Asnicar, F.; et al. Reproducible, interactive, scalable and extensible microbiome data science using QIIME 2. Nat. Biotechnol. 2019, 37, 852–857. [Google Scholar] [CrossRef] [PubMed]





| Strains | Genus | Place | Source | Serotype/Capsular Type | Sensitivity |
|---|---|---|---|---|---|
| GXSE-S7 | Salmonella | Guangxi | Pig | O2, -: Ha: - | − |
| GXSE-S4 | Salmonella | Guangxi | Pig | O7, -: Hc: - | − |
| CVCC3384 | Salmonella | CVCC | Pig | S. Typhimurium | + |
| CVCC1806 | Salmonella | CVCC | Avian | S. Enteritidis | − |
| SF-0923 | Salmonella | Fujian | Avian | S. Pullorum | + |
| SX-1014 | Salmonella | Jiangsu | Avian | S. Pullorum | + |
| SM022 | Salmonella | Shanghai | - | S. Typhimurium | + |
| CVCC1527 | Escherichia coli | CVCC | Pig | O8: K88 | − |
| CVCC4050 | Escherichia coli | CVCC | - | O157: H7 | − |
| GXEC-1 | Escherichia coli | Guangxi | Pig | undetected | − |
| GXEC-2 | Escherichia coli | Guangxi | Pig | undetected | − |
| GXEC-3 | Escherichia coli | Guangxi | Pig | undetected | − |
| GXEC-4-1 | Escherichia coli | Guangxi | Pig | undetected | − |
| GXEC-6 | Escherichia coli | Guangxi | Pig | undetected | − |
| GXEC-7-1 | Escherichia coli | Guangxi | Pig | undetected | − |
| GXEC-8 | Escherichia coli | Guangxi | Pig | undetected | − |
| GXEC-9 | Escherichia coli | Guangxi | Pig | undetected | − |
| GXEC-10 | Escherichia coli | Guangxi | Pig | undetected | − |
| GXEC-11-1 | Escherichia coli | Guangxi | Pig | undetected | − |
| GXEC-11-2 | Escherichia coli | Guangxi | Pig | undetected | − |
| GXEC-12 | Escherichia coli | Guangxi | Pig | undetected | − |
| GXEC-13 | Escherichia coli | Guangxi | Pig | undetected | − |
| GXEC-H6 | Escherichia coli | Guangxi | Pig | O86: K61 | − |
| GXEC-I11 | Escherichia coli | Guangxi | Pig | undetected | − |
| GXEC-K5 | Escherichia coli | Guangxi | Pig | O114: K90 | − |
| GXEC-H1 | Escherichia coli | Guangxi | Pig | undetected | − |
| GXEC-H2- 1 | Escherichia coli | Guangxi | Pig | undetected | − |
| GXEC-H2- 2 | Escherichia coli | Guangxi | Pig | undetected | − |
| GXEC-H3 | Escherichia coli | Guangxi | Pig | undetected | − |
| GXEC-H4 | Escherichia coli | Guangxi | Pig | undetected | − |
| GXEC-H7 | Escherichia coli | Guangxi | Pig | undetected | − |
| GXEC-Z1-1 | Escherichia coli | Guangxi | Pig | undetected | − |
| GXEC-Z1-2 | Escherichia coli | Guangxi | Pig | undetected | − |
| GXEC-Z1-3 | Escherichia coli | Guangxi | Pig | undetected | − |
| GXEC-Z2-1 | Escherichia coli | Guangxi | Pig | undetected | − |
| GXEC-Z2-2 | Escherichia coli | Guangxi | Pig | undetected | − |
| GXEC-E11 | Escherichia coli | Guangxi | Pig | undetected | − |
| GXEC-E4-3 | Escherichia coli | Guangxi | Environment | undetected | − |
| SCEC-E19 | Escherichia coli | Sichuan | Avian | undetected | − |
| GDEC-E3 | Escherichia coli | Guangdong | Avian | O127: K63 | − |
| GDEC-E6-1 | Escherichia coli | Guangdong | Pig | undetected | − |
| GDEC-E6-2 | Escherichia coli | Guangdong | Pig | undetected | − |
| GXPM-05 | Proteus mirabilis | Guangxi | Pig | undetected | − |
| GXPM-08 | Proteus mirabilis | Guangxi | Pig | undetected | − |
| GXKP-J05 | Klebsiella pneumoniae | Guangxi | Pig | K20 | − |
| GXKP-JM2 | Klebsiella pneumoniae | Guangxi | Pig | undetected | − |
| SZPA-PA1 | Pseudomonas aeruginosa | Shenzhen | Cat | undetected | + |
Disclaimer/Publisher’s Note: The statements, opinions and data contained in all publications are solely those of the individual author(s) and contributor(s) and not of MDPI and/or the editor(s). MDPI and/or the editor(s) disclaim responsibility for any injury to people or property resulting from any ideas, methods, instructions or products referred to in the content. |
© 2024 by the authors. Licensee MDPI, Basel, Switzerland. This article is an open access article distributed under the terms and conditions of the Creative Commons Attribution (CC BY) license (https://creativecommons.org/licenses/by/4.0/).
Share and Cite
Wang, L.; Dong, Q.; Tang, K.; Han, K.; Bai, H.; Yin, Y.; Li, C.; Ma, C.; Teng, L.; Li, J.; et al. Effect of Phage Spray on Hatchability and Chick Quality of Eggs Contaminated with Salmonella Typhimurium. Viruses 2024, 16, 1338. https://doi.org/10.3390/v16081338
Wang L, Dong Q, Tang K, Han K, Bai H, Yin Y, Li C, Ma C, Teng L, Li J, et al. Effect of Phage Spray on Hatchability and Chick Quality of Eggs Contaminated with Salmonella Typhimurium. Viruses. 2024; 16(8):1338. https://doi.org/10.3390/v16081338
Chicago/Turabian StyleWang, Leping, Qinting Dong, Kunping Tang, Kaiou Han, Huili Bai, Yangyan Yin, Changting Li, Chunxia Ma, Ling Teng, Jun Li, and et al. 2024. "Effect of Phage Spray on Hatchability and Chick Quality of Eggs Contaminated with Salmonella Typhimurium" Viruses 16, no. 8: 1338. https://doi.org/10.3390/v16081338
APA StyleWang, L., Dong, Q., Tang, K., Han, K., Bai, H., Yin, Y., Li, C., Ma, C., Teng, L., Li, J., Gong, Y., Liao, Y., Peng, H., & Wang, X. (2024). Effect of Phage Spray on Hatchability and Chick Quality of Eggs Contaminated with Salmonella Typhimurium. Viruses, 16(8), 1338. https://doi.org/10.3390/v16081338

