CFTR Inhibitors Display Antiviral Activity against Herpes Simplex Virus
Abstract
1. Introduction
2. Materials and Methods
2.1. Cells, Viruses, and Mice
2.2. Reagents and Antibodies
2.3. Plaque Assay
2.4. Real-Time Quantitative PCR
2.5. Western Blot Assay
2.6. Immunofluorescence
2.7. Virus Infection
2.8. Mouse Model of Vaginal HSV-2 Infection
2.9. Mouse Model of Ocular HSV-1 Infection
2.10. Antiviral Activity Assay
2.11. Measurement of Intracellular Chloride Concentration ([Cl−]i) in Cells
2.12. ELISA Assay
2.13. Statistical Analysis
3. Results
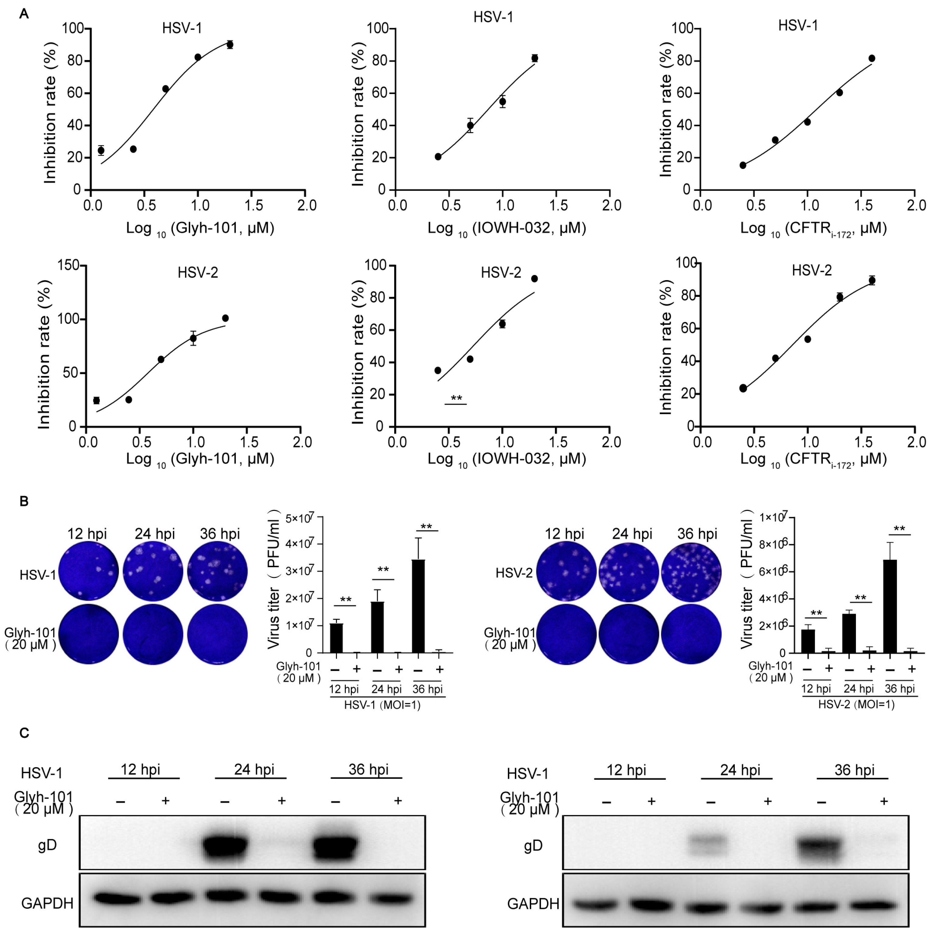
3.1. CFTR Inhibitors Produce an Antiviral Effect In Vitro
3.2. Validation of the Antiviral Effects of CFTR Inhibitors In Vitro
3.3. CFTR Inhibitor Protects Mice from HSV Infection
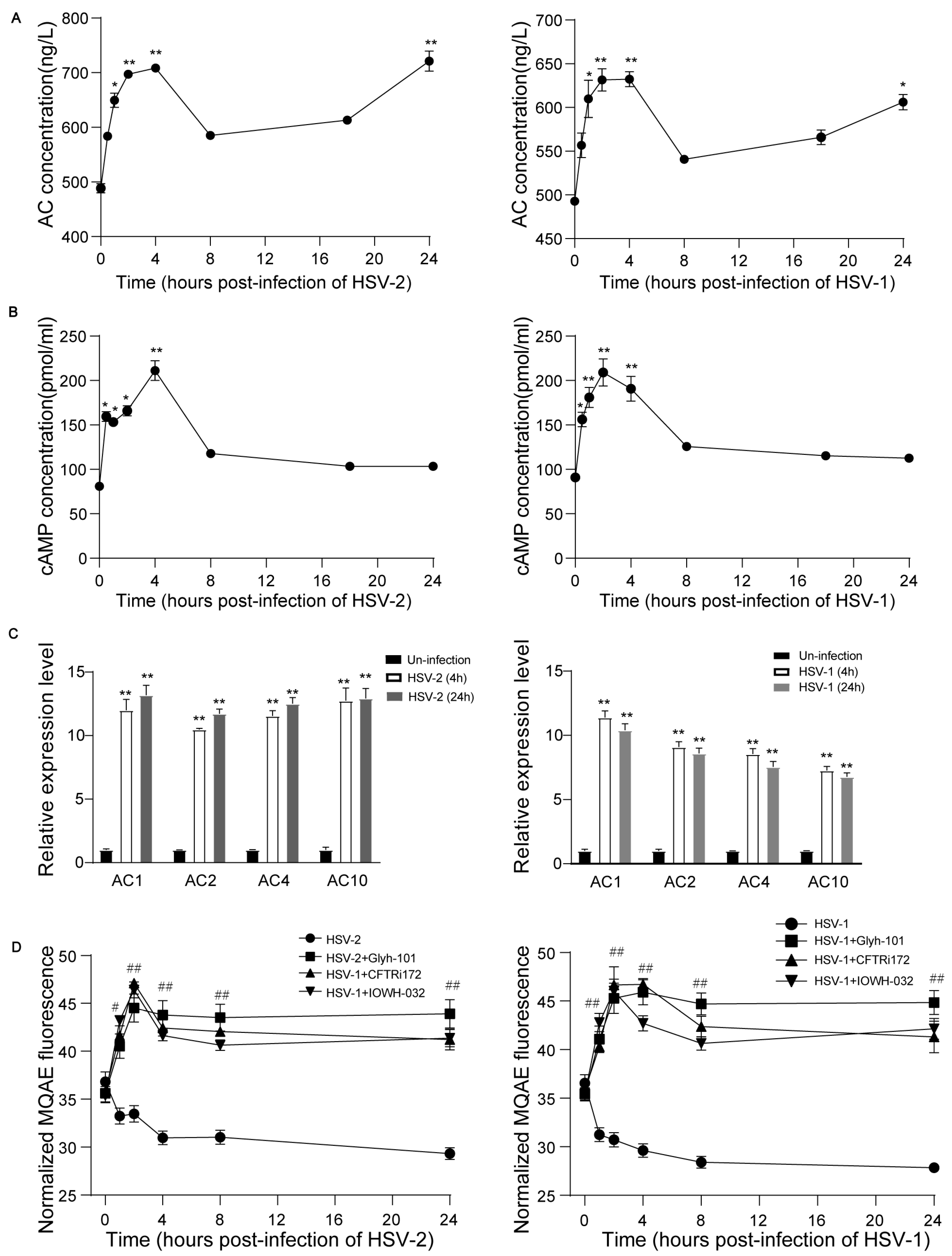
3.4. HSV Infection Activates CFTR-Mediated Cl− Transport Activity
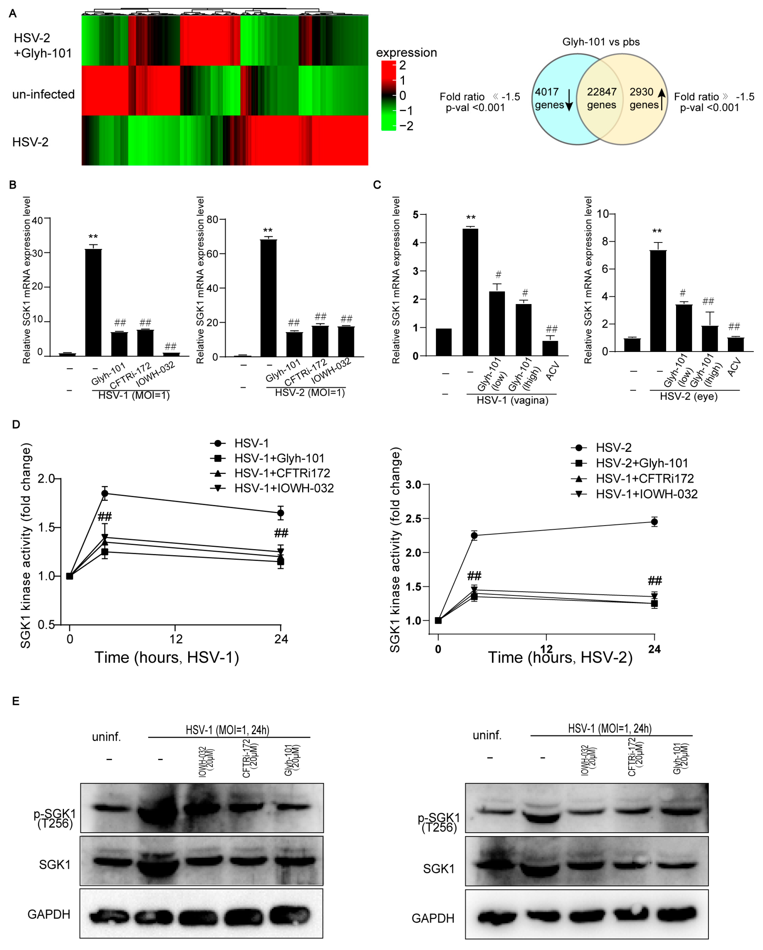
3.5. CFTR Inhibitors Reduce SGK1 Activity in Infected Cells and Tissues
4. Discussion
5. Conclusions
Author Contributions
Funding
Institutional Review Board Statement
Informed Consent Statement
Data Availability Statement
Conflicts of Interest
References
- Samies, N.L.; James, S.H. Prevention and treatment of neonatal herpes simplex virus infection. Antivir. Res. 2020, 176, 104721. [Google Scholar] [CrossRef] [PubMed]
- James, C.; Harfouche, M.; Welton, N.J.; Turner, K.M.; Abu-Raddad, L.J.; Gottlieb, S.L.; Looker, K.J. Herpes simplex virus: Global infection prevalence and incidence estimates, 2016. Bull. World Health Organ. 2020, 98, 315–329. [Google Scholar] [CrossRef] [PubMed]
- He, D.; Mao, A.; Li, Y.; Tam, S.; Zheng, Y.; Yao, X.; Birnbaumer, L.; Ambudkar, I.S.; Ma, X. TRPC1 participates in the HSV-1 infection process by facilitating viral entry. Sci. Adv. 2020, 6, z3367. [Google Scholar] [CrossRef]
- Guo, Y.Y.; Gao, Y.; Hu, Y.R.; Zhao, Y.; Jiang, D.; Wang, Y.; Zhang, Y.; Gan, H.; Xie, C.; Liu, Z.; et al. The Transient Receptor Potential Vanilloid 2 (TRPV2) Channel Facilitates Virus Infection Through the Ca2+-LRMDA Axis in Myeloid Cells. Adv. Sci. 2022, 9, e2202857. [Google Scholar] [CrossRef]
- Zhang, Q.; Martin-Caraballo, M.; Hsia, S.V. Modulation of Voltage-Gated Sodium Channel Activity in Human Dorsal Root Ganglion Neurons by Herpesvirus Quiescent Infection. J. Virol. 2020, 94, 10–1128. [Google Scholar] [CrossRef]
- Ding, L.; Jiang, P.; Xu, X.; Lu, W.; Yang, C.; Li, L.; Zhou, P.; Liu, S. T-type calcium channels blockers inhibit HSV-2 infection at the late stage of genome replication. Eur. J. Pharmacol. 2021, 892, 173782. [Google Scholar] [CrossRef] [PubMed]
- Kostritskaia, Y.; Klussendorf, M.; Pan, Y.E.; Hassani, N.F.; Kostova, S.; Stauber, T. Physiological Functions of the Volume-Regulated Anion Channel VRAC/LRRC8 and the Proton-Activated Chloride Channel ASOR/TMEM206. Handb. Exp. Pharmacol. 2024, 283, 181–218. [Google Scholar]
- Zhou, C.; Chen, X.; Planells-Cases, R.; Chu, J.; Wang, L.; Cao, L.; Li, Z.; Lopez-Cayuqueo, K.I.; Xie, Y.; Ye, S.; et al. Transfer of cGAMP into Bystander Cells via LRRC8 Volume-Regulated Anion Channels Augments STING-Mediated Interferon Responses and Anti-viral Immunity. Immunity 2020, 52, 767–781. [Google Scholar] [CrossRef]
- Mall, M.A.; Criner, G.J.; Miravitlles, M.; Rowe, S.M.; Vogelmeier, C.F.; Rowlands, D.J.; Schoenberger, M.; Altman, P. Cystic fibrosis transmembrane conductance regulator in COPD: A role in respiratory epithelium and beyond. Eur. Respir. J. 2023, 61, 2201307. [Google Scholar] [CrossRef]
- Wang, G.; Nauseef, W.M. Salt, chloride, bleach, and innate host defense. J. Leukoc. Biol. 2015, 98, 163–172. [Google Scholar] [CrossRef]
- Zhang, Y.L.; Chen, P.X.; Guan, W.J.; Guo, H.M.; Qiu, Z.E.; Xu, J.W.; Luo, Y.L.; Lan, C.F.; Xu, J.B.; Hao, Y.; et al. Increased intracellular Cl− concentration promotes ongoing inflammation in airway epithelium. Mucosal Immunol. 2018, 11, 1149–1157. [Google Scholar] [CrossRef] [PubMed]
- Brand, J.D.; Lazrak, A.; Trombley, J.E.; Shei, R.J.; Adewale, A.T.; Tipper, J.L.; Yu, Z.; Ashtekar, A.R.; Rowe, S.M.; Matalon, S.; et al. Influenza-mediated reduction of lung epithelial ion channel activity leads to dysregulated pulmonary fluid homeostasis. JCI Insight 2018, 3, 123467. [Google Scholar] [CrossRef]
- Panou, M.M.; Antoni, M.; Morgan, E.L.; Loundras, E.A.; Wasson, C.W.; Welberry-Smith, M.; Mankouri, J.; Macdonald, A. Glibenclamide inhibits BK polyomavirus infection in kidney cells through CFTR blockade. Antivir. Res. 2020, 178, 104778. [Google Scholar] [CrossRef] [PubMed]
- Abraham, E.H.; Guidotti, G.; Rapaport, E.; Bower, D.; Brown, J.; Griffin, R.J.; Donnelly, A.; Waitzkin, E.D.; Qamar, K.; Thompson, M.A.; et al. Cystic fibrosis improves COVID-19 survival and provides clues for treatment of SARS-CoV-2. Purinergic Signal. 2021, 17, 399–410. [Google Scholar] [CrossRef]
- Bezzerri, V.; Gentili, V.; Api, M.; Finotti, A.; Papi, C.; Tamanini, A.; Boni, C.; Baldisseri, E.; Olioso, D.; Duca, M.; et al. SARS-CoV-2 viral entry and replication is impaired in Cystic Fibrosis airways due to ACE2 downregulation. Nat. Commun. 2023, 14, 132. [Google Scholar] [CrossRef]
- Lagni, A.; Lotti, V.; Diani, E.; Rossini, G.; Concia, E.; Sorio, C.; Gibellini, D. CFTR Inhibitors Display In Vitro Antiviral Activity against SARS-CoV-2. Cells 2023, 12, 776. [Google Scholar] [CrossRef]
- Dutta, R.K.; Chinnapaiyan, S.; Santiago, M.J.; Rahman, I.; Unwalla, H.J. Gene-specific MicroRNA antagonism protects against HIV Tat and TGF-beta-mediated suppression of CFTR mRNA and function. Biomed. Pharmacother. 2021, 142, 112090. [Google Scholar] [CrossRef]
- Schmittgen, T.D.; Livak, K.J. Analyzing real-time PCR data by the comparative CT method. Nat. Protoc. 2008, 3, 1101–1108. [Google Scholar] [CrossRef]
- Ding, L.; Jiang, P.; Xu, X.; Lu, W.; Yang, C.; Zhou, P.; Liu, S. Resveratrol promotes HSV-2 replication by increasing histone acetylation and activating NF-kappaB. Biochem. Pharmacol. 2020, 171, 113691. [Google Scholar] [CrossRef] [PubMed]
- Sasaki, K.; Hayashi, K.; Matsuya, Y.; Sugimoto, K.; Lee, J.B.; Kurosaki, F.; Hayashi, T. In vitro and in vivo antiherpetic effects of (1R,2R)-1-(5′-methylful-3′-yl)propane-1,2,3-triol. J. Nat. Med. 2016, 70, 217–224. [Google Scholar] [CrossRef]
- Cao, K.; Chen, M.; Jie, X.; Wang, Y.; Li, Q.; Xu, J. H5N1 Virus Hemagglutinin Inhibition of cAMP-Dependent CFTR via TLR4-Mediated Janus Tyrosine Kinase 3 Activation Exacerbates Lung Inflammation. Mol. Med. 2015, 21, 134–142. [Google Scholar] [CrossRef] [PubMed]
- Erdem, R.; Ambler, G.; Al-Ibrahim, M.; Fraczek, K.; Dong, S.D.; Gast, C.; Mercer, L.D.; Raine, M.; Tennant, S.M.; Chen, W.H.; et al. A Phase 2a randomized, single-center, double-blind, placebo-controlled study to evaluate the safety and preliminary efficacy of oral iOWH032 against cholera diarrhea in a controlled human infection model. PLoS Negl. Trop. Dis. 2021, 15, e9969. [Google Scholar] [CrossRef]
- Guo, H.M.; Gao, J.M.; Luo, Y.L.; Wen, Y.Z.; Zhang, Y.L.; Hide, G.; Zhou, W.L.; Ayala, F.J.; Lun, Z.R. Infection by Toxoplasma gondii, a severe parasite in neonates and AIDS patients, causes impaired anion secretion in airway epithelia. Proc. Natl. Acad. Sci. USA 2015, 112, 4435–4440. [Google Scholar] [CrossRef] [PubMed]
- Norimatsu, Y.; Ivetac, A.; Alexander, C.; O’Donnell, N.; Frye, L.; Sansom, M.S.; Dawson, D.C. Locating a plausible binding site for an open-channel blocker, GlyH-101, in the pore of the cystic fibrosis transmembrane conductance regulator. Mol. Pharmacol. 2012, 82, 1042–1055. [Google Scholar] [CrossRef]
- Klysik, K.; Pietraszek, A.; Karewicz, A.; Nowakowska, M. Acyclovir in the Treatment of Herpes Viruses—A Review. Curr. Med. Chem. 2020, 27, 4118–4137. [Google Scholar] [CrossRef]
- Nakazato, I.; Kinjo, T.; Sirirungsi, W.; Tsuhako, K.; Miyagi, J.; Higa, M.; Iwamasa, T. Experimental myelitis in BALB/cN and C57BL/6N mice caused by herpes simplex virus type 1 compared with herpes simplex virus type 2. Pathol. Res. Pract. 2000, 196, 635–645. [Google Scholar] [CrossRef]
- Higaki, S.; Watanabe, K.; Itahashi, M.; Shimomura, Y. Cyclooxygenase (COX)-inhibiting drug reduces HSV-1 reactivation in the mouse eye model. Curr. Eye Res. 2009, 34, 171–176. [Google Scholar] [CrossRef] [PubMed]
- Du, Q.; Gu, Z.; Leneva, I.; Jiang, H.; Li, R.; Deng, L.; Yang, Z. The antiviral activity of arbidol hydrochloride against herpes simplex virus type II (HSV-2) in a mouse model of vaginitis. Int. Immunopharmacol. 2019, 68, 58–67. [Google Scholar] [CrossRef]
- Bassler, J.; Schultz, J.E.; Lupas, A.N. Adenylate cyclases: Receivers, transducers, and generators of signals. Cell. Signal. 2018, 46, 135–144. [Google Scholar] [CrossRef]
- Schmid, A.; Meili, D.; Salathe, M. Soluble adenylyl cyclase in health and disease. Biochim. Biophys. Acta 2014, 1842, 2584–2592. [Google Scholar] [CrossRef]
- Hanoune, J.; Defer, N. Regulation and role of adenylyl cyclase isoforms. Annu. Rev. Pharmacol. Toxicol. 2001, 41, 145–174. [Google Scholar] [CrossRef] [PubMed]
- Edmondson, C.; Course, C.W.; Doull, I. Cystic fibrosis transmembrane conductance regulator modulators for cystic fibrosis: A new dawn? Arch. Dis. Child. 2021, 106, 941–945. [Google Scholar] [CrossRef]
- Lang, F.; Bohmer, C.; Palmada, M.; Seebohm, G.; Strutz-Seebohm, N.; Vallon, V. (Patho)physiological significance of the serum- and glucocorticoid-inducible kinase isoforms. Physiol. Rev. 2006, 86, 1151–1178. [Google Scholar] [CrossRef]
- Lee, S.M.; Lee, Y.J.; Yoon, J.J.; Kang, D.G.; Lee, H.S. Effect of Poria cocos on hypertonic stress-induced water channel expression and apoptosis in renal collecting duct cells. J. Ethnopharmacol. 2012, 141, 368–376. [Google Scholar] [CrossRef] [PubMed]
- Waerntges, S.; Klingel, K.; Weigert, C.; Fillon, S.; Buck, M.; Schleicher, E.; Rodemann, H.P.; Knabbe, C.; Kandolf, R.; Lang, F. Excessive transcription of the human serum and glucocorticoid dependent kinase hSGK1 in lung fibrosis. Cell. Physiol. Biochem. 2002, 12, 135–142. [Google Scholar] [CrossRef]
- Zheng, K.; Chen, M.; Xiang, Y.; Ma, K.; Jin, F.; Wang, X.; Wang, X.; Wang, S.; Wang, Y. Inhibition of herpes simplex virus type 1 entry by chloride channel inhibitors tamoxifen and NPPB. Biochem. Biophys. Res. Commun. 2014, 446, 990–996. [Google Scholar] [CrossRef] [PubMed]
- Cheshenko, N.; Trepanier, J.B.; Gonzalez, P.A.; Eugenin, E.A.; Jacobs, W.J.; Herold, B.C. Herpes simplex virus type 2 glycoprotein H interacts with integrin alphavbeta3 to facilitate viral entry and calcium signaling in human genital tract epithelial cells. J. Virol. 2014, 88, 10026–10038. [Google Scholar] [CrossRef] [PubMed]
- Cheshenko, N.; Trepanier, J.B.; Stefanidou, M.; Buckley, N.; Gonzalez, P.; Jacobs, W.; Herold, B.C. HSV activates Akt to trigger calcium release and promote viral entry: Novel candidate target for treatment and suppression. FASEB J. 2013, 27, 2584–2599. [Google Scholar] [CrossRef]
- Zippin, J.H.; Chen, Y.; Straub, S.G.; Hess, K.C.; Diaz, A.; Lee, D.; Tso, P.; Holz, G.G.; Sharp, G.W.; Levin, L.R.; et al. CO2/HCO3−- and calcium-regulated soluble adenylyl cyclase as a physiological ATP sensor. J. Biol. Chem. 2013, 288, 33283–33291. [Google Scholar] [CrossRef]
- Burton, R.B.; Terrar, D.A. Emerging Evidence for cAMP-calcium Cross Talk in Heart Atrial Nanodomains Where IP3-Evoked Calcium Release Stimulates Adenylyl Cyclases. Contact 2021, 4, 1224948907. [Google Scholar] [CrossRef]
- Bosse, K.E.; Ghoddoussi, F.; Eapen, A.T.; Charlton, J.L.; Susick, L.L.; Desai, K.; Berkowitz, B.A.; Perrine, S.A.; Conti, A.C. Calcium/calmodulin-stimulated adenylyl cyclases 1 and 8 regulate reward-related brain activity and ethanol consumption. Brain Imaging Behav. 2019, 13, 396–407. [Google Scholar] [CrossRef]
- Wu, J.; Sun, L.; Chen, X.; Du, F.; Shi, H.; Chen, C.; Chen, Z.J. Cyclic GMP-AMP is an endogenous second messenger in innate immune signaling by cytosolic DNA. Science 2013, 339, 826–830. [Google Scholar] [CrossRef] [PubMed]
- Ahsan, M.K.; Figueroa-Hall, L.; Baratta, V.; Garcia-Milian, R.; Lam, T.T.; Hoque, K.; Salas, P.J.; Ameen, N.A. Glucocorticoids and serum- and glucocorticoid-inducible kinase 1 are potent regulators of CFTR in the native intestine: Implications for stress-induced diarrhea. Am. J. Physiol. Gastrointest. Liver. Physiol. 2020, 319, G121–G132. [Google Scholar] [CrossRef]
- Wagner, C.A.; Ott, M.; Klingel, K.; Beck, S.; Melzig, J.; Friedrich, B.; Wild, K.N.; Broer, S.; Moschen, I.; Albers, A.; et al. Effects of the serine/threonine kinase SGK1 on the epithelial Na+ channel (ENaC) and CFTR: Implications for cystic fibrosis. Cell. Physiol. Biochem. 2001, 11, 209–218. [Google Scholar] [CrossRef] [PubMed]
- Shaw, J.R.; Sato, J.D.; Vanderheide, J.; Lacasse, T.; Stanton, C.R.; Lankowski, A.; Stanton, S.E.; Chapline, C.; Coutermarsh, B.; Barnaby, R.; et al. The role of SGK and CFTR in acute adaptation to seawater in Fundulus heteroclitus. Cell. Physiol. Biochem. 2008, 22, 69–78. [Google Scholar] [CrossRef]
- Kook, I.; Jones, C. The serum and glucocorticoid-regulated protein kinases (SGK) stimulate bovine herpesvirus 1 and herpes simplex virus 1 productive infection. Virus Res. 2016, 222, 106–112. [Google Scholar] [CrossRef]
- Lotti, V.; Merigo, F.; Lagni, A.; Di Clemente, A.; Ligozzi, M.; Bernardi, P.; Rossini, G.; Concia, E.; Plebani, R.; Romano, M.; et al. CFTR Modulation Reduces SARS-CoV-2 Infection in Human Bronchial Epithelial Cells. Cells 2022, 11, 1347. [Google Scholar] [CrossRef] [PubMed]







| Factors | Forward | Reverse |
|---|---|---|
| GAPDH | CTCTGCTCCTCCTGTTCGAC | AGTTAAAAGCAGCCCTGGTGA |
| ICP0 | GTGCATGAAGACCTGGATTCC | GGTCACGCCCACTATCAGGTA |
| ICP27 | TGTCGGAGATCGACTACACG | GGTGCGTGTCCAGTATTTCA |
| gD | CCAAATACGCCTTAGCAGACC | CACAGTGATCGGGATGCTGG |
| VP16 | AATGTGGTTTAGCTCCCGCA | CCAGTTGGCGTGTCTGTTTC |
| CFTR | TGCCCTTCGGCGATGTTT | GCGATAGAGCGTTCCTCCTTG |
| SGK1 | GGTGGCAATTCTCATCGCTT | GGCCAAGGTTGATTTGCTGA |
Disclaimer/Publisher’s Note: The statements, opinions and data contained in all publications are solely those of the individual author(s) and contributor(s) and not of MDPI and/or the editor(s). MDPI and/or the editor(s) disclaim responsibility for any injury to people or property resulting from any ideas, methods, instructions or products referred to in the content. |
© 2024 by the authors. Licensee MDPI, Basel, Switzerland. This article is an open access article distributed under the terms and conditions of the Creative Commons Attribution (CC BY) license (https://creativecommons.org/licenses/by/4.0/).
Share and Cite
Jiang, P.; Dai, Z.; Yang, C.; Ding, L.; Li, S.; Xu, X.; Cheng, C.; Wang, J.; Liu, S. CFTR Inhibitors Display Antiviral Activity against Herpes Simplex Virus. Viruses 2024, 16, 1308. https://doi.org/10.3390/v16081308
Jiang P, Dai Z, Yang C, Ding L, Li S, Xu X, Cheng C, Wang J, Liu S. CFTR Inhibitors Display Antiviral Activity against Herpes Simplex Virus. Viruses. 2024; 16(8):1308. https://doi.org/10.3390/v16081308
Chicago/Turabian StyleJiang, Ping, Zhong Dai, Chan Yang, Liqiong Ding, Songshan Li, Xinfeng Xu, Chen Cheng, Jinshen Wang, and Shuwen Liu. 2024. "CFTR Inhibitors Display Antiviral Activity against Herpes Simplex Virus" Viruses 16, no. 8: 1308. https://doi.org/10.3390/v16081308
APA StyleJiang, P., Dai, Z., Yang, C., Ding, L., Li, S., Xu, X., Cheng, C., Wang, J., & Liu, S. (2024). CFTR Inhibitors Display Antiviral Activity against Herpes Simplex Virus. Viruses, 16(8), 1308. https://doi.org/10.3390/v16081308

