Novel Oliveros-like Clade C Mammarenaviruses from Rodents in Argentina, 1990–2020
Abstract
1. Introduction
2. Materials and Methods
2.1. Rodent Collection and RNA Extraction
2.2. Identification of Arenavirus-Positive Samples
2.3. High-Throughput Sequencing and Bioinformatics
2.4. PCR and Amplicon-Based Sequencing
3. Results
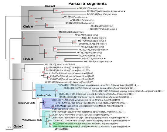
3.1. Identification of Novel Clade C Mammarenaviruses from Field Collected Rodents
3.2. Evidence of Reassortment/Diversity
3.3. Identification of Novel Species Vello Virus and Other Inter-Species Diversity
4. Discussion
5. Conclusions
Supplementary Materials
Author Contributions
Funding
Institutional Review Board Statement
Informed Consent Statement
Data Availability Statement
Acknowledgments
Conflicts of Interest
References
- Charrel, R.N.; de Lamballerie, X.; Emonet, S. Phylogeny of the genus Arenavirus. Curr. Opin. Microbiol. 2008, 11, 362–368. [Google Scholar] [CrossRef]
- Emonet, S.F.; de la Torre, J.C.; Domingo, E.; Sevilla, N. Arenavirus genetic diversity and its biological implications. Infect. Genet. Evol. 2009, 9, 417–429. [Google Scholar] [CrossRef]
- Charrel, R.N.; de Lamballerie, X. Zoonotic aspects of arenavirus infections. Vet. Microbiol. 2010, 140, 213–220. [Google Scholar] [CrossRef] [PubMed]
- Sarute, N.; Ross, S.R. New World Arenavirus Biology. Annu. Rev. Virol. 2017, 4, 141–158. [Google Scholar] [CrossRef] [PubMed]
- Fernandes, J.; de Oliveira, R.C.; Guterres, A.; de Carvalho Serra, F.; Bonvicino, C.R.; D’Andrea, P.S.; Cunha, R.V.; Levis, S.; de Lemos, E.R.S. Co-circulation of Clade C New World Arenaviruses: New geographic distribution and host species. Infect. Genet. Evol. 2015, 33, 242–245. [Google Scholar] [CrossRef] [PubMed]
- Enria, D.; Mills, J.N.; Flick, R.; Bowen, M.D.; Bausch, D.A.N.; Shieh, W.-J.; Peters, C.J. Chapter 66—Arenavirus Infections. In Tropical Infectious Diseases, 2nd ed.; Guerrant, R.L., Walker, D.H., Weller, P.F., Eds.; Churchill Livingstone: Philadelphia, PA, USA, 2006; pp. 734–755. [Google Scholar] [CrossRef]
- Radoshitzky, S.R.; Buchmeier, M.J.; Charrel, R.N.; Clegg, J.C.S.; Gonzalez, J.-P.J.; Günther, S.; Hepojoki, J.; Kuhn, J.H.; Lukashevich, I.S.; Romanowski, V.; et al. ICTV Virus Taxonomy Profile: Arenaviridae. J. Gen. Virol. 2019, 100, 1200–1201. [Google Scholar] [CrossRef] [PubMed]
- Downs, W.G.; Anderson, C.R.; Spence, L.; Aitken, T.H.; Greenhall, A.H. Tacaribe virus, a new agent isolated from Artibeus bats and mosquitoes in Trinidad, West Indies. Am. J. Trop. Med. Hyg. 1963, 12, 640–646. [Google Scholar] [CrossRef]
- Riviere, Y.; Ahmed, R.; Southern, P.; Oldstone, M.B. Perturbation of differentiated functions during viral infection in vivo. II. Viral reassortants map growth hormone defect to the S RNA of the lymphocytic choriomeningitis virus genome. Virology 1985, 142, 175–182. [Google Scholar] [CrossRef] [PubMed]
- Lukashevich, I.S.; Patterson, J.; Carrion, R.; Moshkoff, D.; Ticer, A.; Zapata, J.; Brasky, K.; Geiger, R.; Hubbard, G.B.; Bryant, J.; et al. A live attenuated vaccine for Lassa fever made by reassortment of Lassa and Mopeia viruses. J. Virol. 2005, 79, 13934–13942. [Google Scholar] [CrossRef]
- Weaver, S.C.; Salas, R.A.; de Manzione, N.; Fulhorst, C.F.; Duno, G.; Utrera, A.; Mills, J.N.; Ksiazek, T.G.; Tovar, D.; Tesh, R.B. Guanarito virus (Arenaviridae) isolates from endemic and outlying localities in Venezuela: Sequence comparisons among and within strains isolated from Venezuelan hemorrhagic fever patients and rodents. Virology 2000, 266, 189–195. [Google Scholar] [CrossRef]
- Childs, J.E.; Peters, C.J. Ecology and Epidemiology of Arenaviruses and Their Hosts. In The Arenaviridae; Salvato, M.S., Ed.; Springer: Boston, MA, USA, 1993; pp. 331–384. [Google Scholar] [CrossRef]
- Fields, B.N.; Knipe, D.M.; Howley, P.M. Arenaviridae: The viruses and their replication. In Fields Virology, 6th ed.; Wolters Kluwer Health/Lippincott Williams & Wilkins: Philadelphia, PA, USA, 2007; Volume 2, pp. 1283–1303. [Google Scholar]
- Salazar-Bravo, J.; Ruedas, L.A.; Yates, T.L. Mammalian reservoirs of arenaviruses. Curr. Top. Microbiol. Immunol. 2002, 262, 25–63. [Google Scholar]
- Jackson, A.P.; Charleston, M.A. A cophylogenetic perspective of RNA-virus evolution. Mol. Biol. Evol. 2004, 21, 45–57. [Google Scholar] [CrossRef][Green Version]
- Wilson, M.R.; Peters, C.J. Chapter 33—Diseases of the central nervous system caused by lymphocytic choriomeningitis virus and other arenaviruses. In Handbook of Clinical Neurology; Tselis, A.C., Booss, J., Eds.; Elsevier: Amsterdam, The Netherlands, 2014; Volume 123, pp. 671–681. [Google Scholar]
- McCormick, J.B. Lassa, Junin, Machupo and Guanarito Viruses. In Encyclopedia of Virology, 3rd ed.; Mahy, B.W.J., Van Regenmortel, M.H.V., Eds.; Academic Press: Oxford, UK, 2008; pp. 203–212. [Google Scholar] [CrossRef]
- Mills, J.N.; Ellis, B.A.; McKee, K.T., Jr.; Ksiazek, T.G.; Oro, J.G.; Maiztegui, J.I.; Calderon, G.E.; Peters, C.J.; Childs, J.E. Junin virus activity in rodents from endemic and nonendemic loci in central Argentina. Am. J. Trop. Med. Hyg. 1991, 44, 589–597. [Google Scholar] [CrossRef]
- Moraz, M.-L.; Kunz, S. Pathogenesis of arenavirus hemorrhagic fevers. Expert Rev. Anti Infect. Ther. 2011, 9, 49–59. [Google Scholar] [CrossRef]
- Delgado, S.; Erickson, B.R.; Agudo, R.; Blair, P.J.; Vallejo, E.; Albariño, C.G.; Vargas, J.; Comer, J.A.; Rollin, P.E.; Ksiazek, T.G.; et al. Chapare virus, a newly discovered arenavirus isolated from a fatal hemorrhagic fever case in Bolivia. PLoS Pathog. 2008, 4, e1000047. [Google Scholar] [CrossRef]
- Loayza Mafayle, R.; Morales-Betoulle, M.E.; Romero, C.; Cossaboom, C.M.; Whitmer, S.; Alvarez Aguilera, C.E.; Avila Ardaya, C.; Cruz Zambrana, M.; Dávalos Anajia, A.; Mendoza Loayza, N.; et al. Chapare Hemorrhagic Fever and Virus Detection in Rodents in Bolivia in 2019. N. Engl. J. Med. 2022, 386, 2283–2294. [Google Scholar] [CrossRef] [PubMed]
- de Mello Malta, F.; Amgarten, D.; Nastri, A.; Ho, Y.L.; Boas Casadio, L.V.; Basqueira, M.; Selegatto, G.; Cervato, M.C.; Duarte-Neto, A.N.; Higashino, H.R.; et al. Sabiá Virus-Like Mammarenavirus in Patient with Fatal Hemorrhagic Fever, Brazil, 2020. Emerg. Infect. Dis. 2020, 26, 1332–1334. [Google Scholar] [CrossRef]
- Pigott, D.C. Hemorrhagic Fever Viruses. Crit. Care Clin. 2005, 21, 765–783. [Google Scholar] [CrossRef]
- Farmer, T.W.; Janeway, C.A.J. Infections with The Virus of Lymphocytic Choriomeningitis. Medicine 1942, 20, 65–94. [Google Scholar] [CrossRef]
- Radoshitzky, S.R.; de la Torre, J.C. Human Pathogenic Arenaviruses (Arenaviridae). In Encyclopedia of Virology; Academic Press: Cambridge, MA, USA, 2019; pp. 507–517. [Google Scholar] [CrossRef]
- Ellis, B.A.; Mills, J.N.; Childs, J.E.; Muzzini, M.C.; McKee Jr, K.T.; Enria, D.A.; Glass, G.E. Structure and floristics of habitats associated with five rodent species in an agroecosystem in Central Argentina. J. Zool. 1997, 243, 437–460. [Google Scholar] [CrossRef]
- García, J.B.; Morzunov, S.P.; Levis, S.; Rowe, J.; Calderón, G.; Enría, D.; Sabattini, M.; Buchmeier, M.J.; Bowen, M.D.; St Jeor, S.C. Genetic diversity of the Junin virus in Argentina: Geographic and temporal patterns. Virology 2000, 272, 127–136. [Google Scholar] [CrossRef] [PubMed]
- Bowen, M.D.; Peters, C.J.; Mills, J.N.; Nichol, S.T. Oliveros Virus: A Novel Arenavirus from Argentina. Virology 1996, 217, 362–366. [Google Scholar] [CrossRef] [PubMed]
- Bowen, M.D.; Peters, C.J.; Nichol, S.T. Phylogenetic analysis of the Arenaviridae: Patterns of virus evolution and evidence for cospeciation between arenaviruses and their rodent hosts. Mol. Phylogenet Evol. 1997, 8, 301–316. [Google Scholar] [CrossRef] [PubMed]
- Lozano, M.E.; Posik, D.M.; Albariño, C.G.; Schujman, G.; Ghiringhelli, P.D.; Calderón, G.; Sabattini, M.; Romanowski, V. Characterization of arenaviruses using a family-specific primer set for RT-PCR amplification and RFLP analysis: Its potential use for detection of uncharacterized arenaviruses. Virus Res. 1997, 49, 79–89. [Google Scholar] [CrossRef] [PubMed]
- Chomczynski, P.; Sacchi, N. Single-step method of RNA isolation by acid guanidinium thiocyanate-phenol-chloroform extraction. Anal. Biochem. 1987, 162, 156–159. [Google Scholar] [CrossRef] [PubMed]
- Calderón, G.E.; Provensal, M.C.; Martin, M.L.; Brito Hoyos, D.M.; García, J.B.; Gonzalez-Ittig, R.E.; Levis, S. Co-circulation of Junín virus and other mammarenaviruses in a geographical area without confirmed cases of Argentine Hemorrhagic Fever. Medicina 2022, 82, 344–350. [Google Scholar] [PubMed]
- Bowen, M.D.; Peters, C.J.; Nichol, S.T. The phylogeny of New World (Tacaribe complex) arenaviruses. Virology 1996, 219, 285–290. [Google Scholar] [CrossRef] [PubMed]
- Morales, M.A.; Calderón, G.E.; Riera, L.M.; Ambrosio, A.M.; Enría, D.A.; Sabattini, M.S. Evaluation of an enzyme-linked immunosorbent assay for detection of antibodies to Junin virus in rodents. J. Virol. Methods 2002, 103, 57–66. [Google Scholar] [CrossRef]
- Xu, H.; Luo, X.; Qian, J.; Pang, X.; Song, J.; Qian, G.; Chen, J.; Chen, S. FastUniq: A Fast De Novo Duplicates Removal Tool for Paired Short Reads. PLoS ONE 2012, 7, e52249. [Google Scholar] [CrossRef]
- Chen, S.; Zhou, Y.; Chen, Y.; Gu, J. fastp: An ultra-fast all-in-one FASTQ preprocessor. Bioinformatics 2018, 34, i884–i890. [Google Scholar] [CrossRef]
- Prjibelski, A.; Antipov, D.; Meleshko, D.; Lapidus, A.; Korobeynikov, A. Using SPAdes De Novo Assembler. Curr. Protoc. Bioinform. 2020, 70, e102. [Google Scholar] [CrossRef]
- Radoshitzky, S.R.; Buchmeier, M.J.; Charrel, R.N.; Gonzalez, J.J.; Günther, S.; Hepojoki, J.; Kuhn, J.H.; Lukashevich, I.S.; Romanowski, V.; Salvato, M.S.; et al. ICTV Virus Taxonomy Profile: Arenaviridae 2023. J. Gen. Virol. 2023, 104, 001891. [Google Scholar] [CrossRef]
- Kuhn, J.H. (Aalto University, City, Country). Personal Communication, 2023.
- Benson, D.A.; Cavanaugh, M.; Clark, K.; Karsch-Mizrachi, I.; Lipman, D.J.; Ostell, J.; Sayers, E.W. GenBank. Nucleic Acids Res. 2013, 41, D36–D42. [Google Scholar] [CrossRef]
- Stenglein, M.D.; Jacobson, E.R.; Chang, L.W.; Sanders, C.; Hawkins, M.G.; Guzman, D.S.; Drazenovich, T.; Dunker, F.; Kamaka, E.K.; Fisher, D.; et al. Widespread recombination, reassortment, and transmission of unbalanced compound viral genotypes in natural arenavirus infections. PLoS Pathog. 2015, 11, e1004900. [Google Scholar] [CrossRef] [PubMed]
- Cuypers, L.N.; Čížková, D.; de Bellocq, J.G. Co-infection of mammarenaviruses in a wild mouse, Tanzania. Virus Evol. 2022, 8, veac065. [Google Scholar] [CrossRef] [PubMed]
- Mills, J.N.; Alva, H.; Ellis, B.A.; Wagoner, K.D.; Childs, J.E.; Calderón, G.; Enría, D.A.; Jahrling, P.B. Dynamics of oliveros virus infection in rodents in central Argentina. Vector Borne Zoonotic Dis. 2007, 7, 315–323. [Google Scholar] [CrossRef] [PubMed]
- Mills, J.N.; Barrera Oro, J.G.; Bressler, D.S.; Childs, J.E.; Tesh, R.B.; Smith, J.F.; Enria, D.A.; Geisbert, T.W.; McKee, K.T., Jr.; Bowen, M.D.; et al. Characterization of Oliveros virus, a new member of the Tacaribe complex (Arenaviridae: Arenavirus). Am. J. Trop. Med. Hyg. 1996, 54, 399–404. [Google Scholar] [CrossRef] [PubMed]
- Milholland, M.T.; Castro-Arellano, I.; Suzán, G.; Garcia-Peña, G.E.; Lee, T.E.; Rohde, R.E.; Alonso Aguirre, A.; Mills, J.N. Global Diversity and Distribution of Hantaviruses and Their Hosts. EcoHealth 2018, 15, 163–208. [Google Scholar] [CrossRef] [PubMed]
- Calderón, G.; Pini, N.; Bolpe, J.; Levis, S.; Mills, J.; Segura, E.; Guthmann, N.; Cantoni, G.; Becker, J.; Fonollat, A.; et al. Hantavirus reservoir hosts associated with peridomestic habitats in Argentina. Emerg. Infect. Dis. 1999, 5, 792–797. [Google Scholar] [CrossRef] [PubMed]
- Escalera-Antezana, J.P.; Rodriguez-Villena, O.J.; Arancibia-Alba, A.W.; Alvarado-Arnez, L.E.; Bonilla-Aldana, D.K.; Rodríguez-Morales, A.J. Clinical features of fatal cases of Chapare virus hemorrhagic fever originating from rural La Paz, Bolivia, 2019: A cluster analysis. Travel Med. Infect. Dis. 2020, 36, 101589. [Google Scholar] [CrossRef] [PubMed]
- King, A.M.Q.; Adams, M.J.; Carstens, E.B.; Lefkowitz, E.J. (Eds.) Family—Bunyaviridae. In Virus Taxonomy; Elsevier: San Diego, CA, USA, 2012; pp. 725–741. [Google Scholar] [CrossRef]
- Bolaños, A.; Montoya-Ruiz, C.; Perez-Peréz, J.C.; Rodas, J.D.; Mattar, S. Seroprevalence of arenavirus and hantavirus in indigenous populations from the Caribbean, Colombia. Rev. Soc. Bras. Med. Trop. 2019, 53, e20190132. [Google Scholar] [CrossRef]
- Kallio-Kokko, H.; Laakkonen, J.; Rizzoli, A.; Tagliapietra, V.; Cattadori, I.; Perkins, S.E.; Hudson, P.J.; Cristofolini, A.; Versini, W.; Vapalahti, O.; et al. Hantavirus and arenavirus antibody prevalence in rodents and humans in Trentino, Northern Italy. Epidemiol. Infect. 2006, 134, 830–836. [Google Scholar] [CrossRef] [PubMed]
- Herrero-Cófreces, S.; Mougeot, F.; Sironen, T.; Meyer, H.; Rodríguez-Pastor, R.; Luque-Larena, J.J. Viral Zoonoses in Small Wild Mammals and Detection of Hantavirus, Spain. Emerg. Infect. Dis. 2022, 28, 1294–1296. [Google Scholar] [CrossRef]
- Fulhorst, C.F.; Milazzo, M.L.; Armstrong, L.R.; Childs, J.E.; Rollin, P.E.; Khabbaz, R.; Peters, C.J.; Ksiazek, T.G. Hantavirus and arenavirus antibodies in persons with occupational rodent exposure. Emerg. Infect. Dis. 2007, 13, 532–538. [Google Scholar] [CrossRef] [PubMed]
- Mills, J.N.; Childs, J.E. Ecologic studies of rodent reservoirs: Their relevance for human health. Emerg. Infect. Dis. 1998, 4, 529–537. [Google Scholar] [CrossRef] [PubMed]
- Liu, L. Fields Virology, 6th ed.; Clinical Infectious Diseases; Lippincott Williams & Wilkins: Philadelphia, PA, USA, 2014; Volume 59, p. 613. [Google Scholar] [CrossRef]
- Spiropoulou, C.F.; Kunz, S.; Rollin, P.E.; Campbell, K.P.; Oldstone, M.B. New World arenavirus clade C, but not clade A and B viruses, utilizes alpha-dystroglycan as its major receptor. J. Virol. 2002, 76, 5140–5146. [Google Scholar] [CrossRef]
- Flanagan, M.L.; Oldenburg, J.; Reignier, T.; Holt, N.; Hamilton, G.A.; Martin, V.K.; Cannon, P.M. New world clade B arenaviruses can use transferrin receptor 1 (TfR1)-dependent and -independent entry pathways, and glycoproteins from human pathogenic strains are associated with the use of TfR1. J. Virol. 2008, 82, 938–948. [Google Scholar] [CrossRef]
- Radoshitzky, S.R.; Kuhn, J.H.; Spiropoulou, C.F.; Albariño, C.G.; Nguyen, D.P.; Salazar-Bravo, J.; Dorfman, T.; Lee, A.S.; Wang, E.; Ross, S.R.; et al. Receptor determinants of zoonotic transmission of New World hemorrhagic fever arenaviruses. Proc. Natl. Acad. Sci. USA 2008, 105, 2664–2669. [Google Scholar] [CrossRef]
- Cajimat, M.N.; Fulhorst, C.F. Phylogeny of the Venezuelan arenaviruses. Virus Res. 2004, 102, 199–206. [Google Scholar] [CrossRef]
- Fulhorst, C.F.; Cajimat, M.N.; Milazzo, M.L.; Paredes, H.; de Manzione, N.M.; Salas, R.A.; Rollin, P.E.; Ksiazek, T.G. Genetic diversity between and within the arenavirus species indigenous to western Venezuela. Virology 2008, 378, 205–213. [Google Scholar] [CrossRef]
- Ellenberg, P.; Linero, F.N.; Scolaro, L.A. Superinfection exclusion in BHK-21 cells persistently infected with Junín virus. J. Gen. Virol. 2007, 88, 2730–2739. [Google Scholar] [CrossRef] [PubMed]
- Fernandes, J.; Guterres, A.; de Oliveira, R.C.; Chamberlain, J.; Lewandowski, K.; Teixeira, B.R.; Coelho, T.A.; Crisóstomo, C.F.; Bonvicino, C.R.; D’Andrea, P.S.; et al. Xapuri virus, a novel mammarenavirus: Natural reassortment and increased diversity between New World viruses. Emerg. Microbes Infect. 2018, 7, 120. [Google Scholar] [CrossRef] [PubMed]
- Liang, Y.; Lan, S.; Ly, H. Molecular determinants of Pichinde virus infection of guinea pigs--a small animal model system for arenaviral hemorrhagic fevers. Ann. N. Y. Acad. Sci. 2009, 1171 (Suppl. 1), E65–E74. [Google Scholar] [CrossRef] [PubMed]




| Oliveros Virus, 18694 S: OR844393 L: OR844408 | Vello Virus✦, 13796 S: OR844394 L: OR844405 | Vello Virus✦, 18403 S: OR844395 L: OR844406 | Pampa Virus, 18400 S: OR844396 L: OR844407 | Ura Virus✦, 17961 S: OR844397 L: OR844409 | |
|---|---|---|---|---|---|
| Meets S segment criteria <80% nucleotide identity | ✖ | ✖ | ✖ | ✖ | ✔ * |
| Meets NP criteria <88% amino acid similarity | ✖ | ✖ | ✖ | ✖ | ✖ |
| Meets L segment criteria <76% nucleotide identity | ✖ | ✔ (same species as 18403) | ✔ (same species as 13796) | ✖ | ✖ |
Disclaimer/Publisher’s Note: The statements, opinions and data contained in all publications are solely those of the individual author(s) and contributor(s) and not of MDPI and/or the editor(s). MDPI and/or the editor(s) disclaim responsibility for any injury to people or property resulting from any ideas, methods, instructions or products referred to in the content. |
© 2024 by the authors. Licensee MDPI, Basel, Switzerland. This article is an open access article distributed under the terms and conditions of the Creative Commons Attribution (CC BY) license (https://creativecommons.org/licenses/by/4.0/).
Share and Cite
Shedroff, E.; Martin, M.L.; Whitmer, S.L.M.; Brignone, J.; Garcia, J.B.; Sen, C.; Nazar, Y.; Fabbri, C.; Morales-Betoulle, M.; Mendez, J.; et al. Novel Oliveros-like Clade C Mammarenaviruses from Rodents in Argentina, 1990–2020. Viruses 2024, 16, 340. https://doi.org/10.3390/v16030340
Shedroff E, Martin ML, Whitmer SLM, Brignone J, Garcia JB, Sen C, Nazar Y, Fabbri C, Morales-Betoulle M, Mendez J, et al. Novel Oliveros-like Clade C Mammarenaviruses from Rodents in Argentina, 1990–2020. Viruses. 2024; 16(3):340. https://doi.org/10.3390/v16030340
Chicago/Turabian StyleShedroff, Elizabeth, Maria Laura Martin, Shannon L. M. Whitmer, Julia Brignone, Jorge B. Garcia, Carina Sen, Yael Nazar, Cintia Fabbri, Maria Morales-Betoulle, Jairo Mendez, and et al. 2024. "Novel Oliveros-like Clade C Mammarenaviruses from Rodents in Argentina, 1990–2020" Viruses 16, no. 3: 340. https://doi.org/10.3390/v16030340
APA StyleShedroff, E., Martin, M. L., Whitmer, S. L. M., Brignone, J., Garcia, J. B., Sen, C., Nazar, Y., Fabbri, C., Morales-Betoulle, M., Mendez, J., Montgomery, J., Morales, M. A., & Klena, J. D. (2024). Novel Oliveros-like Clade C Mammarenaviruses from Rodents in Argentina, 1990–2020. Viruses, 16(3), 340. https://doi.org/10.3390/v16030340

