Surfactant Protein A Inhibits Human Rhinovirus C Binding and Infection of Airway Epithelial Cells from Pediatric Asthma
Abstract
1. Introduction
2. Materials and Methods
2.1. Human Nasal Epithelial Cell (NEC) Culture
2.2. Virus Production and Infection
2.3. SP-A Preparation
2.4. Quantification of Virus Infection and Antiviral Responses
2.5. RV-C15 and SP-A Solid Phase Binding Assay
2.6. RV-C15 Attachment to the Differentiated Mucociliary NECs
2.7. Statistical Analysis
3. Results
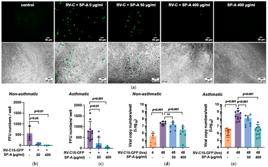
3.1. SP-A Reduces RV-C15-GFP Infection in Human NECs
3.2. SP-A Reduces RV-C15 Propagation 4 H After Viral Infection Has Been Established
3.3. SP-A Attenuates Antiviral Gene Expression and Chemokine Secretion Induced by RV-C15 Infection in NECs from Non-Asthmatics and Asthmatics
3.4. SP-A Directly Binds to RV-C15 and Reduces Viral Attachment to NECs
3.5. The Amino Acids at Positions 91 and 223 of SP-A2 Are Important for RV-C15 Binding
3.6. The Amino Acids at Positions 91 and 223 of SP-A2 Are Important for Inhibition of RV-C15 Infection
4. Discussion
Supplementary Materials
Author Contributions
Funding
Institutional Review Board Statement
Informed Consent Statement
Data Availability Statement
Conflicts of Interest
Abbreviations
| SP-A | Native Surfactant protein A |
| RV | Rhinovirus |
| RV-C15 | Rhinovirus C15 |
| RV-C15-GFP | Rhinovirus C15 expressing green fluorescent protein (GFP) |
| p.i. | Post infection |
| NECs | Nasal epithelial cells |
| ALI | Air-liquid interface |
| CDHR3 | Cadherin-related family member 3 |
| DPBS | Dulbecco’s phosphate-buffered saline |
| MDA5 | Melanoma differentiation-associated protein 5 |
| IRF7 | Interferon regulatory factor 7 |
| IFNλ | Interferon lambda |
| CXCL11 | C-X-C motif chemokine 11 |
| FFU | Fluorescent focus forming units |
| RT-qPCR | Quantitative reverse transcription polymerase chain reaction |
| A490nm | Absorbance value at 490 nanometers |
References
- Jackson, D.J.; Gangnon, R.E.; Evans, M.D.; Roberg, K.A.; Anderson, E.L.; Pappas, T.E.; Printz, M.C.; Lee, W.M.; Shult, P.A.; Reisdorf, E. Wheezing rhinovirus illnesses in early life predict asthma development in high-risk children. Am. J. Respir. Crit. Care Med. 2008, 178, 667–672. [Google Scholar] [CrossRef] [PubMed]
- Lee, W.M.; Lemanske, R.F., Jr.; Evans, M.D.; Vang, F.; Pappas, T.; Gangnon, R.; Jackson, D.J.; Gern, J.E. Human rhinovirus species and season of infection determine illness severity. Am. J. Respir. Crit. Care Med. 2012, 186, 886–891. [Google Scholar] [CrossRef] [PubMed]
- Jackson, D.J.; Gern, J.E. Rhinovirus infections and their roles in asthma: Etiology and exacerbations. J. Allergy Clin. Immunol. Pract. 2022, 10, 673–681. [Google Scholar] [CrossRef] [PubMed]
- Nakagome, K.; Bochkov, Y.A.; Ashraf, S.; Brockman-Schneider, R.A.; Evans, M.D.; Pasic, T.R.; Gern, J.E. Effects of rhinovirus species on viral replication and cytokine production. J. Allergy Clin. Immunol. 2014, 134, 332–341.e10. [Google Scholar] [CrossRef] [PubMed]
- Cox, D.W.; Khoo, S.K.; Zhang, G.; Lindsay, K.; Keil, A.D.; Knight, G.; Gern, J.E.; Laing, I.A.; Bizzintino, J.; Le Souef, P.N. Rhinovirus is the most common virus and rhinovirus-C is the most common species in paediatric intensive care respiratory admissions. Eur. Respir. J. 2018, 52, 1800207. [Google Scholar] [CrossRef]
- Choi, T.; Devries, M.; Bacharier, L.B.; Busse, W.; Camargo, C.A., Jr.; Cohen, R.; Demuri, G.P.; Evans, M.D.; Fitzpatrick, A.M.; Gergen, P.J.; et al. Enhanced Neutralizing Antibody Responses to Rhinovirus C and Age-Dependent Patterns of Infection. Am. J. Respir. Crit. Care Med. 2021, 203, 822–830. [Google Scholar] [CrossRef]
- Sayama, A.; Okamoto, M.; Tamaki, R.; Saito-Obata, M.; Saito, M.; Kamigaki, T.; Sayama, Y.; Lirio, I.; Manalo, J.I.G.; Tallo, V.L. Comparison of Rhinovirus A–, B–, and C–Associated Respiratory Tract Illness Severity Based on the 5′-Untranslated Region Among Children Younger Than 5 Years. In Open Forum Infectious Diseases; Oxford University Press: New York, NY, USA, 2022; p. ofac387. [Google Scholar]
- Bizzintino, J.; Lee, W.; Laing, I.; Vang, F.; Pappas, T.; Zhang, G.; Martin, A.; Khoo, S.; Cox, D.; Geelhoed, G. Association between human rhinovirus C and severity of acute asthma in children. Eur. Respir. J. 2011, 37, 1037–1042. [Google Scholar] [CrossRef]
- Everman, J.L.; Sajuthi, S.; Saef, B.; Rios, C.; Stoner, A.M.; Numata, M.; Hu, D.; Eng, C.; Oh, S.; Rodriguez-Santana, J.; et al. Functional genomics of CDHR3 confirms its role in HRV-C infection and childhood asthma exacerbations. J. Allergy Clin. Immunol. 2019, 144, 962–971. [Google Scholar] [CrossRef]
- Basnet, S.; Bochkov, Y.A.; Brockman-Schneider, R.A.; Kuipers, I.; Aesif, S.W.; Jackson, D.J.; Lemanske, R.F., Jr.; Ober, C.; Palmenberg, A.C.; Gern, J.E. CDHR3 asthma-risk genotype affects susceptibility of airway epithelium to rhinovirus C infections. Am. J. Respir. Cell Mol. Biol. 2019, 61, 450–458. [Google Scholar] [CrossRef]
- Bochkov, Y.A.; Watters, K.; Ashraf, S.; Griggs, T.F.; Devries, M.K.; Jackson, D.J.; Palmenberg, A.C.; Gern, J.E. Cadherin-related family member 3, a childhood asthma susceptibility gene product, mediates rhinovirus C binding and replication. Proc. Natl. Acad. Sci. USA 2015, 112, 5485–5490. [Google Scholar] [CrossRef]
- Ashraf, S.; Brockman-Schneider, R.; Gern, J.E. Propagation of rhinovirus-C strains in human airway epithelial cells differentiated at air-liquid interface. Rhinoviruses Methods Protoc. 2015, 1221, 63–70. [Google Scholar]
- Griggs, T.F.; Bochkov, Y.A.; Basnet, S.; Pasic, T.R.; Brockman-Schneider, R.A.; Palmenberg, A.C.; Gern, J.E. Rhinovirus C targets ciliated airway epithelial cells. Respir. Res. 2017, 18, 1–11. [Google Scholar] [CrossRef] [PubMed]
- Kuroki, Y.; Mason, R.J.; Voelker, D.R. Alveolar type II cells express a high-affinity receptor for pulmonary surfactant protein A. Proc. Natl. Acad. Sci. USA 1988, 85, 5566–5570. [Google Scholar] [CrossRef]
- Kishore, U.; Greenhough, T.J.; Waters, P.; Shrive, A.K.; Ghai, R.; Kamran, M.F.; Bernal, A.L.; Reid, K.B.; Madan, T.; Chakraborty, T. Surfactant proteins SP-A and SP-D: Structure, function and receptors. Mol. Immunol. 2006, 43, 1293–1315. [Google Scholar] [CrossRef]
- Floros, J.; Thorenoor, N.; Tsotakos, N.; Phelps, D.S. Human surfactant protein SP-A1 and SP-A2 variants differentially affect the alveolar microenvironment, surfactant structure, regulation and function of the alveolar macrophage, and animal and human survival under various conditions. Front. Immunol. 2021, 12, 681639. [Google Scholar] [CrossRef]
- Dy, A.B.C.; Arif, M.Z.; Addison, K.J.; Que, L.G.; Boitano, S.; Kraft, M.; Ledford, J.G. Genetic variation in surfactant protein-A2 delays resolution of eosinophilia in asthma. J. Immunol. 2019, 203, 1122–1130. [Google Scholar] [CrossRef] [PubMed]
- LeVine, A.M.; Gwozdz, J.; Stark, J.; Bruno, M.; Whitsett, J.; Korfhagen, T. Surfactant protein-A enhances respiratory syncytial virus clearance in vivo. J. Clin. Investig. 1999, 103, 1015–1021. [Google Scholar] [CrossRef]
- Ghildyal, R.; Hartley, C.; Varrasso, A.; Meanger, J.; Voelker, D.R.; Anders, E.M.; Mills, J. Surfactant protein A binds to the fusion glycoprotein of respiratory syncytial virus and neutralizes virion infectivity. J. Infect. Dis. 1999, 180, 2009–2013. [Google Scholar] [CrossRef]
- Li, G.; Siddiqui, J.; Hendry, M.; Akiyama, J.; Edmondson, J.; Brown, C.; Allen, L.; Levitt, S.; Poulain, F.; Hawgood, S. Surfactant protein-A–deficient mice display an exaggerated early inflammatory response to a β-resistant strain of influenza A virus. Am. J. Respir. Cell Mol. Biol. 2002, 26, 277–282. [Google Scholar] [CrossRef]
- Funk, C.J.; Wang, J.; Ito, Y.; Travanty, E.A.; Voelker, D.R.; Holmes, K.V.; Mason, R.J. Infection of human alveolar macrophages by human coronavirus strain 229E. J. Gen. Virol. 2012, 93, 494–503. [Google Scholar] [CrossRef]
- Benne, C.; Kraaijeveld, C.; Van Strijp, J.; Brouwer, E.; Harmsen, M.; Verhoef, J.; Van Golde, L.; Van Iwaarden, J. Interactions of surfactant protein A with influenza A viruses: Binding and neutralization. J. Infect. Dis. 1995, 171, 335–341. [Google Scholar] [CrossRef] [PubMed]
- Wright, J.R. Immunoregulatory functions of surfactant proteins. Nat. Rev. Immunol. 2005, 5, 58–68. [Google Scholar] [CrossRef] [PubMed]
- Tanyaratsrisakul, S.; Wang, Y.; Kraft, M.; Nakamura, M.; Voelker, D.R. Surfactant Protein A (SP-A) Reduces Human Rhinovirus 16 (RV16)-Induced Inflammatory Responses In Bronchial Epithelial Cells and Inhibits Viral Replication In H1-HeLa Cells. J. Allergy Clin. Immunol. 2014, 133, AB70. [Google Scholar] [CrossRef]
- Krouse, R.Z.; Sorkness, C.A.; Wildfire, J.J.; Calatroni, A.; Gruchalla, R.; Hershey, G.K.K.; Kattan, M.; Liu, A.H.; Makhija, M.; Teach, S.J. Minimally important differences and risk levels for the Composite Asthma Severity Index. J. Allergy Clin. Immunol. 2017, 139, 1052–1055. [Google Scholar] [CrossRef]
- Wildfire, J.J.; Gergen, P.J.; Sorkness, C.A.; Mitchell, H.E.; Calatroni, A.; Kattan, M.; Szefler, S.J.; Teach, S.J.; Bloomberg, G.R.; Wood, R.A.; et al. Development and validation of the Composite Asthma Severity Index—An outcome measure for use in children and adolescents. J. Allergy Clin. Immunol. 2012, 129, 694–701. [Google Scholar] [CrossRef]
- Reynolds, S.D.; Rios, C.; Wesolowska-Andersen, A.; Zhuang, Y.; Pinter, M.; Happoldt, C.; Hill, C.L.; Lallier, S.W.; Cosgrove, G.P.; Solomon, G.M. Airway progenitor clone formation is enhanced by Y-27632–dependent changes in the transcriptome. Am. J. Respir. Cell Mol. Biol. 2016, 55, 323–336. [Google Scholar] [CrossRef]
- Bochkov, Y.A.; Palmenberg, A.C.; Lee, W.M.; Rathe, J.A.; Amineva, S.P.; Sun, X.; Pasic, T.R.; Jarjour, N.N.; Liggett, S.B.; Gern, J.E. Molecular modeling, organ culture and reverse genetics for a newly identified human rhinovirus C. Nat. Med. 2011, 17, 627–632. [Google Scholar] [CrossRef] [PubMed]
- Numata, M.; Chu, H.W.; Dakhama, A.; Voelker, D.R. Pulmonary surfactant phosphatidylglycerol inhibits respiratory syncytial virus-induced inflammation and infection. Proc. Natl. Acad. Sci. USA 2010, 107, 320–325. [Google Scholar] [CrossRef]
- Tagaram, H.R.S.; Wang, G.; Umstead, T.M.; Mikerov, A.N.; Thomas, N.J.; Graff, G.R.; Hess, J.C.; Thomassen, M.J.; Kavuru, M.S.; Phelps, D.S. Characterization of a human surfactant protein A1 (SP-A1) gene-specific antibody; SP-A1 content variation among individuals of varying age and pulmonary health. Am. J. Physiol. Lung Cell. Mol. Physiol. 2007, 292, L1052–L1063. [Google Scholar] [CrossRef]
- Numata, M.; Sajuthi, S.; Bochkov, Y.A.; Loeffler, J.; Everman, J.; Vladar, E.K.; Cooney, R.A.; Reinhardt, R.L.; Liu, A.H.; Seibold, M.A.; et al. Anionic Pulmonary Surfactant Lipid Treatment Inhibits Rhinovirus A Infection of the Human Airway Epithelium. Viruses 2023, 15, 747. [Google Scholar] [CrossRef]
- Parikh, V.; Scala, J.; Patel, R.; Corbi, C.; Lo, D.; Bochkov, Y.A.; Kennedy, J.L.; Kurten, R.C.; Liggett, S.B.; Gern, J.E.; et al. Rhinovirus C15 Induces Airway Hyperresponsiveness via Calcium Mobilization in Airway Smooth Muscle. Am. J. Respir. Cell Mol. Biol. 2020, 62, 310–318. [Google Scholar] [CrossRef] [PubMed]
- Mikerov, A.N.; Umstead, T.M.; Huang, W.; Liu, W.; Phelps, D.S.; Floros, J. SP-A1 and SP-A2 variants differentially enhance association of Pseudomonas aeruginosa with rat alveolar macrophages. Am. J. Physiol. Lung Cell. Mol. Physiol. 2005, 288, L150–L158. [Google Scholar] [CrossRef] [PubMed][Green Version]
- Francisco, D.; Wang, Y.; Conway, M.; Hurbon, A.N.; Dy, A.B.; Addison, K.J.; Chu, H.W.; Voelker, D.R.; Ledford, J.G.; Kraft, M. Surfactant Protein-A protects against IL-13–induced inflammation in asthma. J. Immunol. 2020, 204, 2829–2839. [Google Scholar] [CrossRef] [PubMed]
- Younis, U.S.; Chu, H.W.; Kraft, M.; Ledford, J.G. A 20-Mer peptide derived from the lectin domain of SP-A2 decreases tumor necrosis factor alpha production during mycoplasma pneumoniae infection. Infect. Immun. 2020, 88, 10–1128. [Google Scholar] [CrossRef]
- Francisco, D.; Wang, Y.; Marshall, C.; Conway, M.; Addison, K.J.; Billheimer, D.; Kimura, H.; Numata, M.; Chu, H.W.; Voelker, D.R.; et al. Small Peptide Derivatives Within the Carbohydrate Recognition Domain of SP-A2 Modulate Asthma Outcomes in Mouse Models and Human Cells. Front. Immunol. 2022, 13, 900022. [Google Scholar] [CrossRef]
- Bochkov, Y.A.; Hanson, K.M.; Keles, S.; Brockman-Schneider, R.A.; Jarjour, N.N.; Gern, J.E. Rhinovirus-induced modulation of gene expression in bronchial epithelial cells from subjects with asthma. Mucosal Immunol. 2010, 3, 69–80. [Google Scholar] [CrossRef]
- Rich, H.E.; Antos, D.; Melton, N.R.; Alcorn, J.F.; Manni, M.L. Insights into type I and III interferons in asthma and exacerbations. Front. Immunol. 2020, 11, 574027. [Google Scholar] [CrossRef]
- Contoli, M.; Message, S.D.; Laza-Stanca, V.; Edwards, M.R.; Wark, P.A.; Bartlett, N.W.; Kebadze, T.; Mallia, P.; Stanciu, L.A.; Parker, H.L. Role of deficient type III interferon-λ production in asthma exacerbations. Nat. Med. 2006, 12, 1023–1026. [Google Scholar] [CrossRef]
- Bonnelykke, K.; Sleiman, P.; Nielsen, K.; Kreiner-Moller, E.; Mercader, J.M.; Belgrave, D.; den Dekker, H.T.; Husby, A.; Sevelsted, A.; Faura-Tellez, G.; et al. A genome-wide association study identifies CDHR3 as a susceptibility locus for early childhood asthma with severe exacerbations. Nat. Genet. 2014, 46, 51–55. [Google Scholar] [CrossRef]
- Wang, Y.; Voelker, D.R.; Lugogo, N.L.; Wang, G.; Floros, J.; Ingram, J.L.; Chu, H.W.; Church, T.D.; Kandasamy, P.; Fertel, D. Surfactant protein A is defective in abrogating inflammation in asthma. Am. J. Physiol. Lung Cell. Mol. Physiol. 2011, 301, L598–L606. [Google Scholar] [CrossRef]
- Dy, A.B.C.; Tanyaratsrisakul, S.; Voelker, D.R.; Ledford, J.G. The emerging roles of surfactant protein-A in asthma. J. Clin. Cell. Immunol. 2018, 9, 553. [Google Scholar] [PubMed]
- Ledford, J.G.; Voelker, D.R.; Addison, K.J.; Wang, Y.; Nikam, V.S.; Degan, S.; Kandasamy, P.; Tanyaratsrisakul, S.; Fischer, B.M.; Kraft, M.; et al. Genetic variation in SP-A2 leads to differential binding to Mycoplasma pneumoniae membranes and regulation of host responses. J. Immunol. 2015, 194, 6123–6132. [Google Scholar] [CrossRef]
- Lugogo, N.; Francisco, D.; Addison, K.J.; Manne, A.; Pederson, W.; Ingram, J.L.; Green, C.L.; Suratt, B.T.; Lee, J.J.; Sunday, M.E. Obese asthmatic patients have decreased surfactant protein A levels: Mechanisms and implications. J. Allergy Clin. Immunol. 2018, 141, 918–926.e3. [Google Scholar] [CrossRef]
- Van De Graaf, E.A.; Jansen, H.M.; Lutter, R.; Alberts, C.; Kobesen, J.; de Vries, I.J.; Out, T.A. Surfactant protein A in bronchoalveolar lavage fluid. J. Lab. Clin. Med. 1992, 120, 252–263. [Google Scholar]
- Numata, M.; Voelker, D.R. Anti-inflammatory and anti-viral actions of anionic pulmonary surfactant phospholipids. Biochim. Biophys. Acta Mol. Cell Biol. Lipids 2022, 1867, 159139. [Google Scholar] [CrossRef] [PubMed]
- Numata, M.; Kandasamy, P.; Voelker, D.R. The anti-inflammatory and antiviral properties of anionic pulmonary surfactant phospholipids. Immunol. Rev. 2023, 317, 166–186. [Google Scholar] [CrossRef]
- Kim, J.K.; Kim, S.S.; Rha, K.W.; Kim, C.H.; Cho, J.H.; Lee, C.H.; Lee, J.G.; Yoon, J.H. Expression and localization of surfactant proteins in human nasal epithelium. Am. J. Physiol. Lung Cell. Mol. Physiol. 2007, 292, L879–L884. [Google Scholar] [CrossRef]
- Kuroki, Y.; McCormack, F.X.; Ogasawara, Y.; Mason, R.J.; Voelker, D.R. Epitope mapping for monoclonal antibodies identifies functional domains of pulmonary surfactant protein A that interact with lipids. J. Biol. Chem. 1994, 269, 29793–29800. [Google Scholar] [CrossRef] [PubMed]
- Tekos, F.; Skaperda, Z.; Goutzourelas, N.; Phelps, D.S.; Floros, J.; Kouretas, D. The importance of redox status in the frame of lifestyle approaches and the genetics of the lung innate immune molecules, SP-A1 and SP-A2, on differential outcomes of COVID-19 infection. Antioxidants 2020, 9, 784. [Google Scholar] [CrossRef]
- Garcia-Verdugo, I.; Wang, G.; Floros, J.; Casals, C. Structural analysis and lipid-binding properties of recombinant human surfactant protein a derived from one or both genes. Biochemistry 2002, 41, 14041–14053. [Google Scholar] [CrossRef]
- Wang, G.; Myers, C.; Mikerov, A.; Floros, J. Effect of cysteine 85 on biochemical properties and biological function of human surfactant protein A variants. Biochemistry 2007, 46, 8425–8435. [Google Scholar] [CrossRef] [PubMed]



) or 5 mM CaCl2 (
). The maximum binding (Bmax) and dissociation constant (Kd) determined by nonlinear regression analysis are indicated. (b) RV-C15 attachment to NECs was examined in the presence of various concentrations of SP-A (0 to 400 µg/mL) using cells from 4 asthmatic participants. Bound RV-C15 was quantified by RT-qPCR and results are shown as a percentage of viral binding compared to control. The concentration of SP-A that could inhibit the binding by 50% (IC50) is shown. The results represent means ± SD from 3 to 5 independent experiments.
) or 5 mM CaCl2 (
). The maximum binding (Bmax) and dissociation constant (Kd) determined by nonlinear regression analysis are indicated. (b) RV-C15 attachment to NECs was examined in the presence of various concentrations of SP-A (0 to 400 µg/mL) using cells from 4 asthmatic participants. Bound RV-C15 was quantified by RT-qPCR and results are shown as a percentage of viral binding compared to control. The concentration of SP-A that could inhibit the binding by 50% (IC50) is shown. The results represent means ± SD from 3 to 5 independent experiments.


| Non-Asthmatic | Asthmatic | |
|---|---|---|
| Participants (numbers) | 6 | 10 |
| Age (mean (years ± SD)) | 15.8 ± 1.1 | 13.0 ± 2.3 |
| Sex (Female (%)) | 3 (50%) | 6 (60%) |
| BMI (mean (kg/m2) ± SD) | 24.6 ± 6.7 | 24.1 ± 8.0 |
| Total IgE (mean (kU/L) ± SD | 21.8 ± 19.7 | 671.7 ± 793.0 |
| Eosinophils (mean/µL) ± SD | 1.0 ± 0.4 | 4.2 ± 2.8 |
| FeNO (mean (ppb) ± SD | 9.2 ± 3.6 | 44.4 ± 33.7 |
| %FEV1 (mean ± SD) | 101.9 ± 7.4 | 90.8 ± 19.8 |
| CASI score (mean ± SD) | 0.0 ± 0.0 | 5.6 ± 2.3 |
| CDHR3 Genotype (A/A, G/A) | A/A = 3 G/A = 2 Undetermined = 1 | A/A = 9 G/A = 1 |
Disclaimer/Publisher’s Note: The statements, opinions and data contained in all publications are solely those of the individual author(s) and contributor(s) and not of MDPI and/or the editor(s). MDPI and/or the editor(s) disclaim responsibility for any injury to people or property resulting from any ideas, methods, instructions or products referred to in the content. |
© 2024 by the authors. Licensee MDPI, Basel, Switzerland. This article is an open access article distributed under the terms and conditions of the Creative Commons Attribution (CC BY) license (https://creativecommons.org/licenses/by/4.0/).
Share and Cite
Tanyaratsrisakul, S.; Bochkov, Y.A.; White, V.; Lee, H.; Loeffler, J.; Everman, J.; Schiltz, A.M.; Freeman, K.L.; Hamlington, K.L.; Secor, E.A.; et al. Surfactant Protein A Inhibits Human Rhinovirus C Binding and Infection of Airway Epithelial Cells from Pediatric Asthma. Viruses 2024, 16, 1709. https://doi.org/10.3390/v16111709
Tanyaratsrisakul S, Bochkov YA, White V, Lee H, Loeffler J, Everman J, Schiltz AM, Freeman KL, Hamlington KL, Secor EA, et al. Surfactant Protein A Inhibits Human Rhinovirus C Binding and Infection of Airway Epithelial Cells from Pediatric Asthma. Viruses. 2024; 16(11):1709. https://doi.org/10.3390/v16111709
Chicago/Turabian StyleTanyaratsrisakul, Sasipa, Yury A. Bochkov, Vanessa White, Heejung Lee, Jessica Loeffler, Jamie Everman, Allison M. Schiltz, Kristy L. Freeman, Katharine L. Hamlington, Elizabeth A. Secor, and et al. 2024. "Surfactant Protein A Inhibits Human Rhinovirus C Binding and Infection of Airway Epithelial Cells from Pediatric Asthma" Viruses 16, no. 11: 1709. https://doi.org/10.3390/v16111709
APA StyleTanyaratsrisakul, S., Bochkov, Y. A., White, V., Lee, H., Loeffler, J., Everman, J., Schiltz, A. M., Freeman, K. L., Hamlington, K. L., Secor, E. A., Jackson, N. D., Chu, H. W., Liu, A. H., Ledford, J. G., Kraft, M., Seibold, M. A., Voelker, D. R., & Numata, M. (2024). Surfactant Protein A Inhibits Human Rhinovirus C Binding and Infection of Airway Epithelial Cells from Pediatric Asthma. Viruses, 16(11), 1709. https://doi.org/10.3390/v16111709

