Epidemiologic Investigation and Genetic Variation Analysis of PRRSV, PCV2, and PCV3 in Guangdong Province, China from 2020 to 2022
Abstract
1. Introduction
2. Materials and Methods
2.1. Sample Collection and Processing
2.2. Virus Isolation and Nucleic Acid Extraction
2.3. Genetic Evolution and Bioinformatics Analysis
2.3.1. Phylogenetic and Amino Acid Variation Analysis
2.3.2. Genetic Recombination and Sequence Homology Analysis
2.3.3. Analysis of Natural Selection Pressures and N-Glycosylation Sites
2.3.4. Analysis and Visualization of Adaptive Evolution Sites
3. Results
3.1. Sample Detection and Processing
3.2. Virus Isolation, Nucleic Acid Extraction and Sequencing
3.2.1. Nucleic Acid Extraction and Sequencing
3.2.2. Isolation of PRRSV and PCV2 Strains
3.3. Genetic Evolution and Bioinformatics Analysis
3.3.1. Phylogenetic Analysis of PRRSV
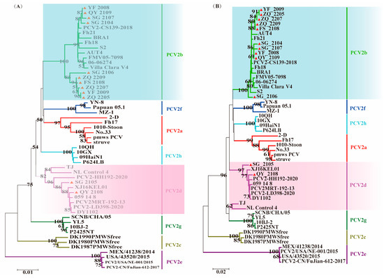
3.3.2. Phylogenetic Analysis of PCV2
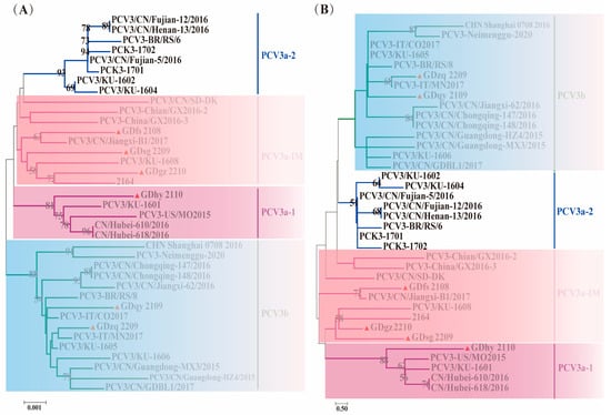
3.3.3. Phylogenetic Analysis of PCV3
3.4. Amino Acid Variation Analysis of PRRSV
3.4.1. Amino Acid Variation Analysis of GP5 Protein
3.4.2. Amino Acid Variation Analysis of NSP2 Protein
3.5. Amino Acid Variation Analysis of PCV2 and PCV3 Cap Proteins
3.6. Genetic Recombination Analysis
3.7. Sequence Similarity Analysis of Viruses
3.7.1. Sequence Similarity Analysis of PRRSV Whole Genome
3.7.2. Sequence Similarity Analysis of PCV2 and PCV3
3.8. N-Glycosylation Site Analysis
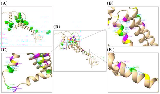
3.9. Positive Selection Pressure Analysis and Visual Display
4. Discussion
5. Conclusions
Supplementary Materials
Author Contributions
Funding
Institutional Review Board Statement
Informed Consent Statement
Data Availability Statement
Acknowledgments
Conflicts of Interest
References
- Zhao, D.; Yang, B.; Yuan, X.; Shen, C.; Zhang, D.; Shi, X.; Zhang, T.; Cui, H.; Yang, J.; Chen, X.; et al. Advanced Research in Porcine Reproductive and Respiratory Syndrome Virus Co-Infection with Other Pathogens in Swine. Front. Vet. Sci. 2021, 8, 699561. [Google Scholar] [CrossRef] [PubMed]
- Butler, J.E.; Lager, K.M.; Golde, W.; Faaberg, K.S.; Sinkora, M.; Loving, C.; Zhang, Y.I. Porcine Reproductive and Respiratory Syndrome (PRRS): An Immune Dysregulatory Pandemic. Immunol. Res. 2014, 59, 81–108. [Google Scholar] [CrossRef] [PubMed]
- Suh, J.; Oh, T.; Chae, C. Virulence Comparison of 4 Porcine Circovirus Type 2 (PCV-2) Genotypes: 2a, 2b, 2d, and 2e with a Single Infection and Co-Infection with PCV-2 and Porcine Reproductive and Respiratory Syndrome Virus (PRRSV). Can. J. Vet. Res. 2023, 87, 41–50. [Google Scholar]
- Wang, P.; Zhang, J.; Ha, Z.; Xie, C.; Zhang, H.; Shi, N.; Han, J.; Xie, Y.; Li, Z.; Qiu, X.; et al. Synergistic Pathogenicity by Coinfection and Sequential Infection with JXA1-like HP-PRRSV and PCV2d in PCV2 Antibody-Positive Post-Weaned Pigs. Microb. Pathog. 2022, 173, 105810. [Google Scholar] [CrossRef] [PubMed]
- Cui, X.; Xia, D.; Huang, X.; Sun, Y.; Shi, M.; Zhang, J.; Li, G.; Yang, Y.; Wang, H.; Cai, X.; et al. Analysis of Recombinant Characteristics Based on 949 PRRSV-2 Genomic Sequences Obtained from 1991 to 2021 Shows That Viral Multiplication Ability Contributes to Dominant Recombination. Microbiol. Spectr. 2022, 10, e02934-22. [Google Scholar] [CrossRef]
- van Geelen, A.G.; Anderson, T.K.; Lager, K.M.; Das, P.B.; Otis, N.J.; Montiel, N.A.; Miller, L.C.; Kulshreshtha, V.; Buckley, A.C.; Brockmeier, S.L.; et al. Porcine Reproductive and Respiratory Disease Virus: Evolution and Recombination Yields Distinct ORF5 RFLP 1-7-4 Viruses with Individual Pathogenicity. Virology 2018, 513, 168–179. [Google Scholar] [CrossRef]
- Shi, M.; Lam, T.T.-Y.; Hon, C.-C.; Hui, R.K.-H.; Faaberg, K.S.; Wennblom, T.; Murtaugh, M.P.; Stadejek, T.; Leung, F.C.-C. Molecular Epidemiology of PRRSV: A Phylogenetic Perspective. Virus Res. 2010, 154, 7–17. [Google Scholar] [CrossRef]
- An, T.; Zhou, Y.; Liu, G.; Tian, Z.; Li, J.; Qiu, H.; Tong, G. Genetic Diversity and Phylogenetic Analysis of Glycoprotein 5 of PRRSV Isolates in Mainland China from 1996 to 2006: Coexistence of Two NA-Subgenotypes with Great Diversity. Vet. Microbiol. 2007, 123, 43–52. [Google Scholar] [CrossRef]
- Clilverd, H.; Martín-Valls, G.; Li, Y.; Martín, M.; Cortey, M.; Mateu, E. Infection Dynamics, Transmission, and Evolution after an Outbreak of Porcine Reproductive and Respiratory Syndrome Virus. Front. Microbiol. 2023, 14, 1109881. [Google Scholar] [CrossRef]
- Renukaradhya, G.J.; Meng, X.-J.; Calvert, J.G.; Roof, M.; Lager, K.M. Live Porcine Reproductive and Respiratory Syndrome Virus Vaccines: Current Status and Future Direction. Vaccine 2015, 33, 4069–4080. [Google Scholar] [CrossRef]
- Renukaradhya, G.J.; Meng, X.-J.; Calvert, J.G.; Roof, M.; Lager, K.M. Inactivated and Subunit Vaccines against Porcine Reproductive and Respiratory Syndrome: Current Status and Future Direction. Vaccine 2015, 33, 3065–3072. [Google Scholar] [CrossRef] [PubMed]
- Kimman, T.G.; Cornelissen, L.A.; Moormann, R.J.; Rebel, J.M.J.; Stockhofe-Zurwieden, N. Challenges for Porcine Reproductive and Respiratory Syndrome Virus (PRRSV) Vaccinology. Vaccine 2009, 27, 3704–3718. [Google Scholar] [CrossRef] [PubMed]
- Liu, J.; Liu, C.; Xu, Y.; Yang, Y.; Li, J.; Dai, A.; Huang, C.; Luo, M.; Wei, C. Molecular Characteristics and Pathogenicity of a Novel Recombinant Porcine Reproductive and Respiratory Syndrome Virus Strain from NADC30-, NADC34-, and JXA1-Like Strains That Emerged in China. Microbiol. Spectr. 2022, 10, e02667-22. [Google Scholar] [CrossRef]
- Guo, B.; Chen, Z.; Liu, W.; Cui, Y.; Kong, L. Isolation and Identification of Porcine Reproductory and Respiratory Syndrome (PRRS) Virus from Aborted Fetuses Suspected of PRRS. Chin. J. Prev. Vet. Med. 1996, 18, 1–5. [Google Scholar]
- Guo, B.; Lager, K.M.; Henningson, J.N.; Miller, L.C.; Schlink, S.N.; Kappes, M.A.; Kehrli, M.E.; Brockmeier, S.L.; Nicholson, T.L.; Yang, H.-C.; et al. Experimental Infection of United States Swine with a Chinese Highly Pathogenic Strain of Porcine Reproductive and Respiratory Syndrome Virus. Virology 2013, 435, 372–384. [Google Scholar] [CrossRef]
- Tian, K.; Yu, X.; Zhao, T.; Feng, Y.; Cao, Z.; Wang, C.; Hu, Y.; Chen, X.; Hu, D.; Tian, X.; et al. Emergence of Fatal PRRSV Variants: Unparalleled Outbreaks of Atypical PRRS in China and Molecular Dissection of the Unique Hallmark. PLoS ONE 2007, 2, e526. [Google Scholar] [CrossRef]
- Guo, Z.; Chen, X.-X.; Li, X.; Qiao, S.; Deng, R.; Zhang, G. Prevalence and Genetic Characteristics of Porcine Reproductive and Respiratory Syndrome Virus in Central China during 2016-2017: NADC30-like PRRSVs Are Predominant. Microb. Pathog. 2019, 135, 103657. [Google Scholar] [CrossRef]
- Zhou, L.; Wang, Z.; Ding, Y.; Ge, X.; Guo, X.; Yang, H. NADC30-like Strain of Porcine Reproductive and Respiratory Syndrome Virus, China. Emerg. Infect. Dis. 2015, 21, 2256–2257. [Google Scholar] [CrossRef]
- Xie, S.; Liang, W.; Wang, X.; Chen, H.; Fan, J.; Song, W.; Hua, L.; Tang, X.; Chen, H.; Peng, Z.; et al. Epidemiological and Genetic Characteristics of Porcine Reproduction and Respiratory Syndrome Virus 2 in Mainland China, 2017–2018. Arch. Virol. 2020, 165, 1621–1632. [Google Scholar] [CrossRef]
- Zhang, H.-L.; Zhang, W.-L.; Xiang, L.-R.; Leng, C.-L.; Tian, Z.-J.; Tang, Y.-D.; Cai, X.-H. Emergence of Novel Porcine Reproductive and Respiratory Syndrome Viruses (ORF5 RFLP 1-7-4 Viruses) in China. Vet. Microbiol. 2018, 222, 105–108. [Google Scholar] [CrossRef]
- Zhou, L.; Yang, Y.; Xia, Q.; Guan, Z.; Zhang, J.; Li, B.; Qiu, Y.; Liu, K.; Shao, D.; Ma, Z.; et al. Genetic Characterization of Porcine Reproductive and Respiratory Syndrome Virus from Eastern China during 2017–2022. Front. Microbiol. 2022, 13, 971817. [Google Scholar] [CrossRef] [PubMed]
- Li, W.; Li, C.; Guo, Z.; Xu, H.; Gong, B.; Sun, Q.; Zhao, J.; Xiang, L.; Leng, C.; Peng, J.; et al. Genomic Characteristics of a Novel Emerging PRRSV Branch in Sublineage 8.7 in China. Front. Microbiol. 2023, 14, 1186322. [Google Scholar] [CrossRef] [PubMed]
- Tan, C.Y.; Lin, C.-N.; Ooi, P.T. What Do We Know about Porcine Circovirus 3 (PCV3) Diagnosis so Far?: A Review. Transbound. Emerg. Dis. 2021, 68, 2915–2935. [Google Scholar] [CrossRef] [PubMed]
- Woźniak, A.; Miłek, D.; Bąska, P.; Stadejek, T. Does Porcine Circovirus Type 3 (PCV3) Interfere with Porcine Circovirus Type 2 (PCV2) Vaccine Efficacy? Transbound. Emerg. Dis. 2019, 66, 1454–1461. [Google Scholar] [CrossRef] [PubMed]
- Palinski, R.; Piñeyro, P.; Shang, P.; Yuan, F.; Guo, R.; Fang, Y.; Byers, E.; Hause, B.M. A Novel Porcine Circovirus Distantly Related to Known Circoviruses Is Associated with Porcine Dermatitis and Nephropathy Syndrome and Reproductive Failure. J. Virol. 2016, 91, e01879-16. [Google Scholar] [CrossRef]
- Ellis, J. Porcine Circovirus: A Historical Perspective. Vet. Pathol. 2014, 51, 315–327. [Google Scholar] [CrossRef]
- Xiao, C.-T.; Halbur, P.G.; Opriessnig, T. Global Molecular Genetic Analysis of Porcine Circovirus Type 2 (PCV2) Sequences Confirms the Presence of Four Main PCV2 Genotypes and Reveals a Rapid Increase of PCV2d. J. Gen. Virol. 2015, 96, 1830–1841. [Google Scholar] [CrossRef]
- Franzo, G.; Segalés, J. Porcine Circovirus 2 (PCV-2) Genotype Update and Proposal of a New Genotyping Methodology. PLoS ONE 2018, 13, e0208585. [Google Scholar] [CrossRef]
- Firth, C.; Charleston, M.A.; Duffy, S.; Shapiro, B.; Holmes, E.C. Insights into the Evolutionary History of an Emerging Livestock Pathogen: Porcine Circovirus 2. J. Virol. 2009, 83, 12813–12821. [Google Scholar] [CrossRef]
- Lv, Q.; Wang, T.; Deng, J.; Chen, Y.; Yan, Q.; Wang, D.; Zhu, Y. Genomic Analysis of Porcine Circovirus Type 2 from Southern China. Vet. Med. Sci. 2020, 6, 875–889. [Google Scholar] [CrossRef]
- Karuppannan, A.K.; Opriessnig, T. Porcine Circovirus Type 2 (PCV2) Vaccines in the Context of Current Molecular Epidemiology. Viruses 2017, 9, 99. [Google Scholar] [CrossRef] [PubMed]
- Wen, L.; He, K. Genomic Rearrangement and Recombination of Porcine Circovirus Type 2 and Porcine Circovirus-Like Virus P1 in China. Front. Vet. Sci. 2021, 8, 736366. [Google Scholar] [CrossRef] [PubMed]
- Gao, Z.; Dong, Q.; Jiang, Y.; Opriessnig, T.; Wang, J.; Quan, Y.; Yang, Z. Identification and Characterization of Two Novel Transcription Units of Porcine Circovirus 2. Virus Genes 2013, 47, 268–275. [Google Scholar] [CrossRef] [PubMed]
- Wu, K.; Hu, W.; Zhou, B.; Li, B.; Li, X.; Yan, Q.; Chen, W.; Li, Y.; Ding, H.; Zhao, M.; et al. Immunogenicity and Immunoprotection of PCV2 Virus-like Particles Incorporating Dominant T and B Cell Antigenic Epitopes Paired with CD154 Molecules in Piglets and Mice. Int. J. Mol. Sci. 2022, 23, 14126. [Google Scholar] [CrossRef] [PubMed]
- Chen, S.; Zhang, L.; Li, X.; Niu, G.; Ren, L. Recent Progress on Epidemiology and Pathobiology of Porcine Circovirus 3. Viruses 2021, 13, 1944. [Google Scholar] [CrossRef] [PubMed]
- Sun, J.; Wei, L.; Lu, Z.; Mi, S.; Bao, F.; Guo, H.; Tu, C.; Zhu, Y.; Gong, W. Retrospective Study of Porcine Circovirus 3 Infection in China. Transbound. Emerg. Dis. 2018, 65, 607–613. [Google Scholar] [CrossRef]
- Qi, S.; Su, M.; Guo, D.; Li, C.; Wei, S.; Feng, L.; Sun, D. Molecular Detection and Phylogenetic Analysis of Porcine Circovirus Type 3 in 21 Provinces of China during 2015–2017. Transbound. Emerg. Dis. 2019, 66, 1004–1015. [Google Scholar] [CrossRef]
- Opriessnig, T.; Xiao, C.-T.; Halbur, P.G.; Gerber, P.F.; Matzinger, S.R.; Meng, X.-J. A Commercial Porcine Circovirus (PCV) Type 2a-Based Vaccine Reduces PCV2d Viremia and Shedding and Prevents PCV2d Transmission to Naïve Pigs under Experimental Conditions. Vaccine 2017, 35, 248–254. [Google Scholar] [CrossRef]
- Tan, C.Y.; Thanawongnuwech, R.; Arshad, S.S.; Hassan, L.; Fong, M.W.C.; Ooi, P.T. Genotype Shift of Malaysian Porcine Circovirus 2 (PCV2) from PCV2b to PCV2d within a Decade. Animals 2022, 12, 1849. [Google Scholar] [CrossRef]
- Phan, T.G.; Giannitti, F.; Rossow, S.; Marthaler, D.; Knutson, T.; Li, L.; Deng, X.; Resende, T.; Vannucci, F.; Delwart, E. Detection of a Novel Circovirus PCV3 in Pigs with Cardiac and Multi-Systemic Inflammation. Virol. J. 2016, 13, 184. [Google Scholar] [CrossRef]
- Li, G.; He, W.; Zhu, H.; Bi, Y.; Wang, R.; Xing, G.; Zhang, C.; Zhou, J.; Yuen, K.-Y.; Gao, G.F.; et al. Origin, Genetic Diversity, and Evolutionary Dynamics of Novel Porcine Circovirus 3. Adv. Sci. 2018, 5, 1800275. [Google Scholar] [CrossRef]
- Bautista, E.M.; Goyal, S.M.; Yoon, I.J.; Joo, H.S.; Collins, J.E. Comparison of Porcine Alveolar Macrophages and CL 2621 for the Detection of Porcine Reproductive and Respiratory Syndrome (PRRS) Virus and Anti-PRRS Antibody. J. Vet. Diagn. Investig. 1993, 5, 163–165. [Google Scholar] [CrossRef]
- Wang, S.-Y.; Sun, Y.-F.; Wang, Q.; Yu, L.-X.; Zhu, S.-Q.; Liu, X.-M.; Yao, Y.; Wang, J.; Shan, T.-L.; Zheng, H.; et al. An Epidemiological Investigation of Porcine Circovirus Type 2 and Porcine Circovirus Type 3 Infections in Tianjin, North China. PeerJ 2020, 8, e9735. [Google Scholar] [CrossRef]
- Thaa, B.; Sinhadri, B.C.; Tielesch, C.; Krause, E.; Veit, M. Signal Peptide Cleavage from GP5 of PRRSV: A Minor Fraction of Molecules Retains the Decoy Epitope, a Presumed Molecular Cause for Viral Persistence. PLoS ONE 2013, 8, e65548. [Google Scholar] [CrossRef]
- Guo, J.; Hou, L.; Zhou, J.; Wang, D.; Cui, Y.; Feng, X.; Liu, J. Porcine Circovirus Type 2 Vaccines: Commercial Application and Research Advances. Viruses 2022, 14, 2005. [Google Scholar] [CrossRef]
- Forni, D.; Cagliani, R.; Sironi, M. Recombination and Positive Selection Differentially Shaped the Diversity of Betacoronavirus Subgenera. Viruses 2020, 12, 1313. [Google Scholar] [CrossRef]
- Lo Presti, A.; Rezza, G.; Stefanelli, P. Selective Pressure on SARS-CoV-2 Protein Coding Genes and Glycosylation Site Prediction. Heliyon 2020, 6, e05001. [Google Scholar] [CrossRef] [PubMed]
- Wesley, R.D.; Mengeling, W.L.; Lager, K.M.; Clouser, D.F.; Landgraf, J.G.; Frey, M.L. Differentiation of a Porcine Reproductive and Respiratory Syndrome Virus Vaccine Strain from North American Field Strains by Restriction Fragment Length Polymorphism Analysis of ORF 5. J. Vet. Diagn. Investig. 1998, 10, 140–144. [Google Scholar] [CrossRef] [PubMed]
- Zhou, L.; Chen, S.; Zhang, J.; Zeng, J.; Guo, X.; Ge, X.; Zhang, D.; Yang, H. Molecular Variation Analysis of Porcine Reproductive and Respiratory Syndrome Virus in China. Virus Res. 2009, 145, 97–105. [Google Scholar] [CrossRef] [PubMed]
- Yin, B.; Qi, S.; Sha, W.; Qin, H.; Liu, L.; Yun, J.; Zhu, J.; Li, G.; Sun, D. Molecular Characterization of the Nsp2 and ORF5 (ORF5a) Genes of PRRSV Strains in Nine Provinces of China During 2016–2018. Front. Vet. Sci. 2021, 8, 605832. [Google Scholar] [CrossRef]
- Fang, K.; Liu, S.; Li, X.; Chen, H.; Qian, P. Epidemiological and Genetic Characteristics of Porcine Reproductive and Respiratory Syndrome Virus in South China Between 2017 and 2021. Front. Vet. Sci. 2022, 9, 853044. [Google Scholar] [CrossRef] [PubMed]
- Do, D.T.; Park, C.; Choi, K.; Jeong, J.; Nguyen, T.T.; Le, D.T.H.; Vo, K.M.; Chae, C. Nucleotide Sequence Analysis of Vietnamese Highly Pathogenic Porcine Reproductive and Respiratory Syndrome Virus from 2013 to 2014 Based on the NSP2 and ORF5 Coding Regions. Arch. Virol. 2016, 161, 669–675. [Google Scholar] [CrossRef] [PubMed]
- Price, J.L.; Powers, D.L.; Powers, E.T.; Kelly, J.W. Glycosylation of the Enhanced Aromatic Sequon Is Similarly Stabilizing in Three Distinct Reverse Turn Contexts. Proc. Natl. Acad. Sci. USA 2011, 108, 14127–14132. [Google Scholar] [CrossRef] [PubMed]
- Ansari, I.H.; Kwon, B.; Osorio, F.A.; Pattnaik, A.K. Influence of N-Linked Glycosylation of Porcine Reproductive and Respiratory Syndrome Virus GP5 on Virus Infectivity, Antigenicity, and Ability To Induce Neutralizing Antibodies. J. Virol. 2006, 80, 3994–4004. [Google Scholar] [CrossRef] [PubMed]
- Ellis, J.A.; Bratanich, A.; Clark, E.G.; Allan, G.; Meehan, B.; Haines, D.M.; Harding, J.; West, K.H.; Krakowka, S.; Konoby, C.; et al. Coinfection by Porcine Circoviruses and Porcine Parvovirus in Pigs with Naturally Acquired Postweaning Multisystemic Wasting Syndrome. J. Vet. Diagn. Investig. 2000, 12, 21–27. [Google Scholar] [CrossRef] [PubMed]
- Ouyang, T.; Zhang, X.; Liu, X.; Ren, L. Co-Infection of Swine with Porcine Circovirus Type 2 and Other Swine Viruses. Viruses 2019, 11, 185. [Google Scholar] [CrossRef]
- PhyloSuite: An Integrated and Scalable Desktop Platform for Streamlined Molecular Sequence Data Management and Evolutionary Phylogenetics Studies—Zhang—2020—Molecular Ecology Resources—Wiley Online Library. Available online: https://onlinelibrary.wiley.com/doi/10.1111/1755-0998.13096 (accessed on 8 March 2024).
- Kosakovsky Pond, S.L.; Frost, S.D.W. Not So Different After All: A Comparison of Methods for Detecting Amino Acid Sites Under Selection. Mol. Biol. Evol. 2005, 22, 1208–1222. [Google Scholar] [CrossRef]
- Murrell, B.; Wertheim, J.O.; Moola, S.; Weighill, T.; Scheffler, K.; Kosakovsky Pond, S.L. Detecting Individual Sites Subject to Episodic Diversifying Selection. PLoS Genet. 2012, 8, e1002764. [Google Scholar] [CrossRef]
- Murrell, B.; Moola, S.; Mabona, A.; Weighill, T.; Sheward, D.; Pond, S.L.K.; Scheffler, K. FUBAR: A Fast, Unconstrained Bayesian AppRoximation for Inferring Selection. Mol. Biol. Evol. 2013, 30, 1196–1205. [Google Scholar] [CrossRef]
- Weaver, S.; Shank, S.D.; Spielman, S.J.; Li, M.; Muse, S.V.; Pond, S.L.K. Datamonkey 2.0: A Modern Web Application for Characterizing Selective and Other Evolutionary Processes. Mol. Biol. Evol. 2018, 35, 773–777. [Google Scholar] [CrossRef]
- Malaby, H.L.H.; Kobertz, W.R. Molecular Determinants of Co- and Post-Translational N-Glycosylation of Type I Transmembrane Peptides. Biochem. J. 2013, 453, 427–434. [Google Scholar] [CrossRef] [PubMed]
- Moremen, K.W.; Tiemeyer, M.; Nairn, A.V. Vertebrate Protein Glycosylation: Diversity, Synthesis and Function. Nat. Rev. Mol. Cell Biol. 2012, 13, 448–462. [Google Scholar] [CrossRef] [PubMed]
- Pugalenthi, G.; Nithya, V.; Chou, K.-C.; Archunan, G. Nglyc: A Random Forest Method for Prediction of N-Glycosylation Sites in Eukaryotic Protein Sequence. Protein Pept. Lett. 2020, 27, 178–186. [Google Scholar] [CrossRef] [PubMed]
- Kumar, S.; Maurya, V.K.; Prasad, A.K.; Bhatt, M.L.B.; Saxena, S.K. Structural, Glycosylation and Antigenic Variation between 2019 Novel Coronavirus (2019-nCoV) and SARS Coronavirus (SARS-CoV). Virusdisease 2020, 31, 13–21. [Google Scholar] [CrossRef]
- Waterhouse, A.; Bertoni, M.; Bienert, S.; Studer, G.; Tauriello, G.; Gumienny, R.; Heer, F.T.; de Beer, T.A.P.; Rempfer, C.; Bordoli, L.; et al. SWISS-MODEL: Homology Modelling of Protein Structures and Complexes. Nucleic Acids Res. 2018, 46, W296–W303. [Google Scholar] [CrossRef]
- Veit, M.; Gadalla, M.R.; Zhang, M. Using Alphafold2 to Predict the Structure of the Gp5/M Dimer of Porcine Respiratory and Reproductive Syndrome Virus. Int. J. Mol. Sci. 2022, 23, 13209. [Google Scholar] [CrossRef]
- Pettersen, E.F.; Goddard, T.D.; Huang, C.C.; Meng, E.C.; Couch, G.S.; Croll, T.I.; Morris, J.H.; Ferrin, T.E. UCSF ChimeraX: Structure Visualization for Researchers, Educators, and Developers. Protein Sci. 2021, 30, 70–82. [Google Scholar] [CrossRef]
- Kim, W.-I.; Kim, J.-J.; Cha, S.-H.; Wu, W.-H.; Cooper, V.; Evans, R.; Choi, E.-J.; Yoon, K.-J. Significance of Genetic Variation of PRRSV ORF5 in Virus Neutralization and Molecular Determinants Corresponding to Cross Neutralization among PRRS Viruses. Vet. Microbiol. 2013, 162, 10–22. [Google Scholar] [CrossRef]
- Ostrowski, M.; Galeota, J.A.; Jar, A.M.; Platt, K.B.; Osorio, F.A.; Lopez, O.J. Identification of Neutralizing and Nonneutralizing Epitopes in the Porcine Reproductive and Respiratory Syndrome Virus GP5 Ectodomain. J. Virol. 2002, 76, 4241–4250. [Google Scholar] [CrossRef]
- Li, C.; Gong, B.; Sun, Q.; Xu, H.; Zhao, J.; Xiang, L.; Tang, Y.-D.; Leng, C.; Li, W.; Guo, Z.; et al. First Detection of NADC34-like PRRSV as a Main Epidemic Strain on a Large Farm in China. Pathogens 2021, 11, 32. [Google Scholar] [CrossRef]
- Zhao, H.; Wang, F.; Han, X.; Guo, H.; Liu, C.; Hou, L.; Wang, Y.; Zheng, H.; Wang, L.; Wen, Y. Recent Advances in the Study of NADC34-like Porcine Reproductive and Respiratory Syndrome Virus in China. Front. Microbiol. 2022, 13, 950402. [Google Scholar] [CrossRef] [PubMed]
- Mahé, D.; Blanchard, P.; Truong, C.; Arnauld, C.; Le Cann, P.; Cariolet, R.; Madec, F.; Albina, E.; Jestin, A. Differential Recognition of ORF2 Protein from Type 1 and Type 2 Porcine Circoviruses and Identification of Immunorelevant Epitopes. J. Gen. Virol. 2000, 81, 1815–1824. [Google Scholar] [CrossRef] [PubMed]
- Postweaning Multisystemic Wasting Syndrome: A Review of Aetiology, Diagnosis and Pathology. Vet. J. 2004, 168, 41–49. [CrossRef]
- A Nine-Base Nucleotide Sequence in the Porcine Circovirus Type 2 (PCV2) Nucleocapsid Gene Determines Viral Replication and Virulence. Virus Res. 2012, 164, 90–99. [CrossRef] [PubMed]
- Yang, Y.; Xu, T.; Wen, J.; Yang, L.; Lai, S.; Sun, X.; Xu, Z.; Zhu, L. Prevalence and Phylogenetic Analysis of Porcine Circovirus Type 2 (PCV2) and Type 3 (PCV3) in the Southwest of China during 2020–2022. Front. Vet. Sci. 2022, 9, 1042792. [Google Scholar] [CrossRef]
- Fu, X.; Fang, B.; Ma, J.; Liu, Y.; Bu, D.; Zhou, P.; Wang, H.; Jia, K.; Zhang, G. Insights into the Epidemic Characteristics and Evolutionary History of the Novel Porcine Circovirus Type 3 in Southern China. Transbound. Emerg. Dis. 2018, 65, e296–e303. [Google Scholar] [CrossRef]
- Chen, Y.; Xu, Q.; Chen, H.; Luo, X.; Wu, Q.; Tan, C.; Pan, Q.; Chen, J.-L. Evolution and Genetic Diversity of Porcine Circovirus 3 in China. Viruses 2019, 11, 786. [Google Scholar] [CrossRef]
- Wang, Y.; Noll, L.; Lu, N.; Porter, E.; Stoy, C.; Zheng, W.; Liu, X.; Peddireddi, L.; Niederwerder, M.; Bai, J. Genetic Diversity and Prevalence of Porcine Circovirus Type 3 (PCV3) and Type 2 (PCV2) in the Midwest of the USA during 2016–2018. Transbound. Emerg. Dis. 2020, 67, 1284–1294. [Google Scholar] [CrossRef]
- Paploski, I.A.D.; Makau, D.N.; Pamornchainavakul, N.; Baker, J.P.; Schroeder, D.; Rovira, A.; VanderWaal, K. Potential Novel N-Glycosylation Patterns Associated with the Emergence of New Genetic Variants of PRRSV-2 in the U.S. Vaccines 2022, 10, 2021. [Google Scholar] [CrossRef]
- Luo, Q.; Zheng, Y.; Zhang, H.; Yang, Z.; Sha, H.; Kong, W.; Zhao, M.; Wang, N. Research Progress on Glycoprotein 5 of Porcine Reproductive and Respiratory Syndrome Virus. Animals 2023, 13, 813. [Google Scholar] [CrossRef]
- Thi Dieu Thuy, N.; Thi Thu, N.; Son, N.G.; Ha, L.T.T.; Hung, V.K.; Nguyen, N.T.; Khoa, D.V.A. Genetic Analysis of ORF5 Porcine Reproductive and Respiratory Syndrome Virus Isolated in Vietnam. Microbiol. Immunol. 2013, 57, 518–526. [Google Scholar] [CrossRef] [PubMed]
- Akter, F.; Roychoudhury, P.; Dutta, T.K.; Subudhi, P.K.; Kumar, S.; Gali, J.M.; Behera, P.; Singh, Y.D. Isolation and Molecular Characterization of GP5 Glycoprotein Gene of Betaarterivirus Suid 2 from Mizoram, India. VirusDisease 2021, 32, 748–756. [Google Scholar] [CrossRef] [PubMed]
- Paploski, I.A.D.; Pamornchainavakul, N.; Makau, D.N.; Rovira, A.; Corzo, C.A.; Schroeder, D.C.; Cheeran, M.C.-J.; Doeschl-Wilson, A.; Kao, R.R.; Lycett, S.; et al. Phylogenetic Structure and Sequential Dominance of Sub-Lineages of PRRSV Type-2 Lineage 1 in the United States. Vaccines 2021, 9, 608. [Google Scholar] [CrossRef] [PubMed]
- Kwon, T.; Yoo, S.J.; Lee, D.-U.; Sunwoo, S.Y.; Je, S.H.; Park, J.W.; Kim, M.-H.; Park, C.-K.; Lyoo, Y.S. Differential Evolution of Antigenic Regions of Porcine Reproductive and Respiratory Syndrome Virus 1 before and after Vaccine Introduction. Virus Res. 2019, 260, 12–19. [Google Scholar] [CrossRef] [PubMed]
- Chen, N.; Li, S.; Ye, M.; Huang, Y.; Huang, Y.; Xiao, Y.; Yu, X.; Dong, J.; Tian, K.; Zhu, J. A Novel NADC30-like Porcine Reproductive and Respiratory Syndrome Virus (PRRSV) Plays a Limited Role in the Pathogenicity of Porcine Circoviruses (PCV2 and PCV3) and PRRSV Co-Infection. Transbound. Emerg. Dis. 2019, 66, 28–34. [Google Scholar] [CrossRef]
- Guo, Z.; Ruan, H.; Qiao, S.; Deng, R.; Zhang, G. Co-Infection Status of Porcine Circoviruses (PCV2 and PCV3) and Porcine Epidemic Diarrhea Virus (PEDV) in Pigs with Watery Diarrhea in Henan Province, Central China. Microb. Pathog. 2020, 142, 104047. [Google Scholar] [CrossRef]
- Zhou, Z.; Liu, Q.; Hu, D.; Zhang, Q.; Han, T.; Ma, Y.; Gu, X.; Zhai, X.; Tian, K. Complete Genomic Characterization and Genetic Diversity of Four European Genotype Porcine Reproductive and Respiratory Syndrome Virus Isolates from China in 2011. Virus Genes 2015, 51, 375–384. [Google Scholar] [CrossRef]
- Guo, Z.; Chen, X.; Li, R.; Qiao, S.; Zhang, G. The Prevalent Status and Genetic Diversity of Porcine Reproductive and Respiratory Syndrome Virus in China: A Molecular Epidemiological Perspective. Virol. J. 2018, 15, 2. [Google Scholar] [CrossRef]
- Zhai, S.-L.; Lin, T.; Zhou, X.; Pei, Z.-F.; Wei, Z.-Z.; Zhang, H.; Wen, X.-H.; Chen, Q.-L.; Lv, D.-H.; Wei, W.-K. Phylogeographic Analysis of Porcine Reproductive and Respiratory Syndrome Virus 1 in Guangdong Province, Southern China. Arch. Virol. 2018, 163, 2443–2449. [Google Scholar] [CrossRef]
- Molecular Study of Porcine Circovirus Type 2 in Wild Boars and Domestic Pigs in Uruguay from 2010 to 2014: Predominance of Recombinant Circulating Strains. Gene 2017, 637, 230–238. [CrossRef]
- Eddicks, M.; Szikora, F.; Walhöfer, N.; Louis, C.S.; Reese, S.; Banholzer, E.; Reiner, G.; Sutter, G.; Ritzmann, M.; Fux, R. Vorkommen von Genotypen des porzinen Circovirus Typ 2 (PCV2) in Schweinebeständen mit unterschied lichen Impfstrategien gegen PCV2. Tierärztliche Praxis Ausgabe G Großtiere/Nutztiere 2018, 45, 90–97. [Google Scholar] [CrossRef]
- Jiang, C.-G.; Wang, G.; Tu, Y.-B.; Liu, Y.-G.; Wang, S.-J.; Cai, X.-H.; An, T.-Q. Genetic Analysis of Porcine Circovirus Type 2 in China. Arch. Virol. 2017, 162, 2715–2726. [Google Scholar] [CrossRef] [PubMed]
- Franzo, G.; He, W.; Correa-Fiz, F.; Li, G.; Legnardi, M.; Su, S.; Segalés, J. A Shift in Porcine Circovirus 3 (PCV-3) History Paradigm: Phylodynamic Analyses Reveal an Ancient Origin and Prolonged Undetected Circulation in the Worldwide Swine Population. Adv. Sci. 2019, 6, 1901004. [Google Scholar] [CrossRef] [PubMed]
- Xu, T.; Zhang, Y.-H.; Tian, R.-B.; Hou, C.-Y.; Li, X.-S.; Zheng, L.-L.; Wang, L.-Q.; Chen, H.-Y. Prevalence and Genetic Analysis of Porcine Circovirus Type 2 (PCV2) and Type 3 (PCV3) between 2018 and 2020 in Central China. Infect. Genet. Evol. 2021, 94, 105016. [Google Scholar] [CrossRef] [PubMed]
- Huang, Y.; Chen, X.; Long, Y.; Yang, L.; Song, W.; Liu, J.; Li, Q.; Liang, G.; Yu, D.; Huang, C.; et al. Epidemiological Analysis From 2018 to 2020 in China and Prevention Strategy of Porcine Circovirus Type 2. Front. Vet. Sci. 2021, 8, 753297. [Google Scholar] [CrossRef] [PubMed]
- Ge, M.; Ren, J.; Xie, Y.-L.; Zhao, D.; Fan, F.-C.; Song, X.-Q.; Li, M.-X.; Xiao, C.-T. Prevalence and Genetic Analysis of Porcine Circovirus 3 in China From 2019 to 2020. Front. Vet. Sci. 2021, 8, 773912. [Google Scholar] [CrossRef]
- Lv, W.; Cao, L.; Yang, L.; Wang, N.; Li, Z.; Huang, S.; Wen, F.; Guo, J. The Prevalence and Genetic Diversity of Porcine Circoviruses (PCVs) during 2017–2023 in Guangdong Province, China. Animals 2023, 13, 3640. [Google Scholar] [CrossRef]












| City | Positive Rate of Samples | PRRSV + PCV2 | PRRSV + PCV3 | PCV2 + PCV3 | PRRSV + PCV3 + PCV3 | ||
|---|---|---|---|---|---|---|---|
| PRRSV-Positive Rate | PCV2-Positive Rate | PCV3-Positive Rate | |||||
| Guangzhou | 6/75 | 15/85 | 4/17 | 1/18 | 0 | 3/10 | 0 |
| Yunfu | 2/75 | 6/85 | 0 | 1/18 | 0 | 0 | 0 |
| Qingyuan | 14/75 | 9/85 | 1/17 | 3/18 | 0 | 1/10 | 0 |
| Heyuan | 18/75 | 9/85 | 3/17 | 2/18 | 1/4 | 2/10 | 1/4 |
| Zhaoqing | 8/75 | 24/85 | 3/17 | 3/18 | 1/4 | 1/10 | 1/4 |
| Shaoguan | 11/75 | 8/85 | 3/17 | 3/18 | 0 | 0 | 0 |
| Foshan | 16/75 | 14/85 | 3/17 | 5/18 | 2/4 | 3/10 | 2/4 |
| Total | 75/75 | 85/85 | 17/17 | 18/18 | 4/4 | 10/10 | 4/4 |
| Gene Name | Nucleotide/Amino Acid Similarity (%) | |||||
|---|---|---|---|---|---|---|
| CH-1a | JXA1 | VR2332 | QYYZ | NADC30 | NADC34 | |
| whole-genome | 81.3~98.0 | 80.3~98.6 | 80.6~91.2 | 72.3~85.7 | 78.9~86.8 | 81.0~84.8 |
| / | / | / | / | / | / | |
| ORF1a | 75.6~99.5 | 77.3~99.7 | 76.6~89.8 | 72.3~85.7 | 76.3~92.4 | 76.8~80.8 |
| 78.1~99.6 | 79.2~99.8 | 78.3~91.2 | 74.4~86.2 | 76.5~94.2 | 75.1~81.1 | |
| ORF1b | 86.8~99.7 | 86.0~99.6 | 86.5~92.6 | 84.6~91.3 | 87.7~94.2 | 86.4~89.7 |
| 88.1~99.8 | 87.3~99.4 | 86.6~92.3 | 86.2~92.1 | 88.1~96.2 | 89.0~90.8 | |
| ORF2a | 86.6~99.5 | 85.6~99.5 | 86.1~94.3 | 85.6~90.3 | 85.0~91.4 | 84.7~95.3 |
| 90.1~99.9 | 88.8~99.8 | 89.0~92.4 | 88.2~92.2 | 86.6~92.2 | 87.3~97.2 | |
| ORF2b | 87.4~99.5 | 87.4~99.5 | 89.2~93.2 | 89.2~94.6 | 88.7~94.1 | 87.4~95.9 |
| 85.4~98.6 | 87.3~99.2 | 88.8~93.1 | 88.4~93.2 | 87.4~93.3 | 86.4~95.0 | |
| ORF3 | 82.4~99.1 | 81.6~99.6 | 82.6~91.4 | 82.5~90.8 | 83.4~90.8 | 82.9~94.2 |
| 78.3~98.2 | 76.4~98.3 | 86.4~89.4 | 84.2~90.9 | 87.2~91.6 | 85.3~95.3 | |
| ORF4 | 85.3~99.6 | 83.8~98.5 | 86.6~91.4 | 84.2~95.0 | 87.4~95.2 | 86.4~95.5 |
| 80.3~98.9 | 86.5~99.1 | 88.4~92.1 | 85.3~96.3 | 88.8~97.3 | 88.3~96.1 | |
| ORF5 | 85.8~98.8 | 83.7~99.7 | 85.3~91.7 | 82.8~85.1 | 86.0~93.4 | 83.7~99.7 |
| 86.9~98.8 | 85.1~99.8 | 88.2~93.2 | 83.5~86.9 | 88.3~94.2 | 84.5~99.8 | |
| ORF6 | 86.6~99.6 | 87.7~99.8 | 89.4~95.3 | 88.8~90.9 | 87.5~97.5 | 87.1~94.1 |
| 88.3~99.7 | 88.4~99.8 | 91.2~94.5 | 90.2~91.3 | 88.3~95.8 | 88.6~96.0 | |
| ORF7 | 88.7~99.5 | 88.2~99.7 | 88.4~94.1 | 85.2~89.8 | 90.6~96.2 | 89.2~94.1 |
| 89.2~97.3 | 89.7~99.8 | 89.7~95.2 | 88.3~90.7 | 91.2~97.3 | 88.6~93.6 | |
Disclaimer/Publisher’s Note: The statements, opinions and data contained in all publications are solely those of the individual author(s) and contributor(s) and not of MDPI and/or the editor(s). MDPI and/or the editor(s) disclaim responsibility for any injury to people or property resulting from any ideas, methods, instructions or products referred to in the content. |
© 2024 by the authors. Licensee MDPI, Basel, Switzerland. This article is an open access article distributed under the terms and conditions of the Creative Commons Attribution (CC BY) license (https://creativecommons.org/licenses/by/4.0/).
Share and Cite
Yuan, Z.; Sun, Y.; Niu, X.; Yan, Q.; Zeng, W.; Du, P.; Xie, K.; Fang, Y.; Wang, L.; Ding, H.; et al. Epidemiologic Investigation and Genetic Variation Analysis of PRRSV, PCV2, and PCV3 in Guangdong Province, China from 2020 to 2022. Viruses 2024, 16, 1687. https://doi.org/10.3390/v16111687
Yuan Z, Sun Y, Niu X, Yan Q, Zeng W, Du P, Xie K, Fang Y, Wang L, Ding H, et al. Epidemiologic Investigation and Genetic Variation Analysis of PRRSV, PCV2, and PCV3 in Guangdong Province, China from 2020 to 2022. Viruses. 2024; 16(11):1687. https://doi.org/10.3390/v16111687
Chicago/Turabian StyleYuan, Zhongmao, Yawei Sun, Xinni Niu, Quanhui Yan, Weijun Zeng, Pengfei Du, Kaiyuan Xie, Yiqi Fang, Lianxiang Wang, Hongxing Ding, and et al. 2024. "Epidemiologic Investigation and Genetic Variation Analysis of PRRSV, PCV2, and PCV3 in Guangdong Province, China from 2020 to 2022" Viruses 16, no. 11: 1687. https://doi.org/10.3390/v16111687
APA StyleYuan, Z., Sun, Y., Niu, X., Yan, Q., Zeng, W., Du, P., Xie, K., Fang, Y., Wang, L., Ding, H., Yi, L., Zhao, M., Fan, S., Zhao, D., & Chen, J. (2024). Epidemiologic Investigation and Genetic Variation Analysis of PRRSV, PCV2, and PCV3 in Guangdong Province, China from 2020 to 2022. Viruses, 16(11), 1687. https://doi.org/10.3390/v16111687

