Isolation and Antibiofilm Activity of Bacteriophages against Cutibacterium acnes from Patients with Periprosthetic Joint Infection
Abstract
1. Introduction
2. Materials and Methods
2.1. Bacterial Strains and Culture Conditions
2.2. Isolation and Propagation of Phages
2.3. Host Range Analysis
2.4. Phage Cocktail
2.5. DNA Extraction and Genome Sequencing
2.6. Morphological Analysis by Transmission Electron Microscopy
2.7. In Vitro Biofilm Model
2.8. Quantification of Bacterial Load
2.9. CLSM Observation
2.10. Statistical Analysis
3. Results
3.1. Isolation and Characterization of Phages
3.2. Phage Genomes
3.3. Host Range of the Individual Phages
3.4. Biofilm Formation Capacity of C. acnes Isolates
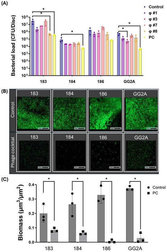
3.5. Anti-Biofilm Activity of Phages
4. Discussion
5. Conclusions
Supplementary Materials
Author Contributions
Funding
Institutional Review Board Statement
Informed Consent Statement
Data Availability Statement
Acknowledgments
Conflicts of Interest
References
- Moriarty, T.F.; Metsemakers, W.J.; Morgenstern, M.; Hofstee, M.I.; Vallejo Diaz, A.; Cassat, J.E.; Wildemann, B.; Depypere, M.; Schwarz, E.M.; Richards, R.G. Fracture-related infection. Nat. Rev. Dis. Primers 2022, 8, 67. [Google Scholar] [CrossRef]
- Foster, A.L.; Cutbush, K.; Ezure, Y.; Schuetz, M.A.; Crawford, R.; Paterson, D.L. Cutibacterium acnes in shoulder surgery: A scoping review of strategies for prevention, diagnosis, and treatment. J. Shoulder Elbow Surg. 2021, 30, 1410–1422. [Google Scholar] [CrossRef]
- Singh, J.A.; Sperling, J.W.; Schleck, C.; Harmsen, W.S.; Cofield, R.H. Periprosthetic infections after total shoulder arthroplasty: A 33-year perspective. J. Shoulder Elbow Surg. 2012, 21, 1534–1541. [Google Scholar] [CrossRef]
- Padegimas, E.M.; Maltenfort, M.; Ramsey, M.L.; Williams, G.R.; Parvizi, J.; Namdari, S. Periprosthetic shoulder infection in the United States: Incidence and economic burden. J. Shoulder Elbow Surg. 2015, 24, 741–746. [Google Scholar] [CrossRef]
- Grosso, M.J.; Frangiamore, S.J.; Yakubek, G.; Bauer, T.W.; Iannotti, J.P.; Ricchetti, E.T. Performance of implant sonication culture for the diagnosis of periprosthetic shoulder infection. J. Shoulder Elbow Surg. 2018, 27, 211–216. [Google Scholar] [CrossRef]
- Paxton, E.S.; Green, A.; Krueger, V.S. Periprosthetic Infections of the Shoulder: Diagnosis and Management. J. Am. Acad. Orthop. Surg. 2019, 27, e935–e944. [Google Scholar] [CrossRef]
- Kadler, B.K.; Mehta, S.S.; Funk, L. Propionibacterium acnes infection after shoulder surgery. Int. J. Shoulder Surg. 2015, 9, 139–144. [Google Scholar] [CrossRef]
- Both, A.; Klatte, T.O.; Lubke, A.; Buttner, H.; Hartel, M.J.; Grossterlinden, L.G.; Rohde, H. Growth of Cutibacterium acnes is common on osteosynthesis material of the shoulder in patients without signs of infection. Acta Orthop. 2018, 89, 580–584. [Google Scholar] [CrossRef]
- Moore, N.F.; Batten, T.J.; Hutton, C.E.; White, W.J.; Smith, C.D. The management of the shoulder skin microbiome (Cutibacterium acnes) in the context of shoulder surgery: A review of the current literature. Shoulder Elbow 2021, 13, 592–599. [Google Scholar] [CrossRef]
- Achermann, Y.; Goldstein, E.J.; Coenye, T.; Shirtliff, M.E. Propionibacterium acnes: From commensal to opportunistic biofilm-associated implant pathogen. Clin. Microbiol. Rev. 2014, 27, 419–440. [Google Scholar] [CrossRef]
- Boisrenoult, P. Cutibacterium acnes prosthetic joint infection: Diagnosis and treatment. Orthop. Traumatol. Surg. Res. 2018, 104, S19–S24. [Google Scholar] [CrossRef]
- Lin, D.M.; Koskella, B.; Lin, H.C. Phage therapy: An alternative to antibiotics in the age of multi-drug resistance. World J. Gastrointest. Pharmacol. Ther. 2017, 8, 162–173. [Google Scholar] [CrossRef]
- Young, J.; Lee, S.W.; Shariyate, M.J.; Cronin, A.; Wixted, J.J.; Nazarian, A.; Rowley, C.F.; Rodriguez, E.K. Bacteriophage therapy and current delivery strategies for orthopedic infections: A SCOPING review. J. Infect. 2024, 88, 106125. [Google Scholar] [CrossRef]
- Castillo, D.E.; Nanda, S.; Keri, J.E. Propionibacterium (Cutibacterium) acnes Bacteriophage Therapy in Acne: Current Evidence and Future Perspectives. Dermatol. Ther. 2019, 9, 19–31. [Google Scholar] [CrossRef]
- Wang, Z.; Zheng, P.; Ji, W.; Fu, Q.; Wang, H.; Yan, Y.; Sun, J. SLPW: A Virulent Bacteriophage Targeting Methicillin-Resistant Staphylococcus aureus In vitro and In vivo. Front. Microbiol. 2016, 7, 934. [Google Scholar] [CrossRef]
- Rimon, A.; Rakov, C.; Lerer, V.; Sheffer-Levi, S.; Oren, S.A.; Shlomov, T.; Shasha, L.; Lubin, R.; Zubeidat, K.; Jaber, N.; et al. Topical phage therapy in a mouse model of Cutibacterium acnes-induced acne-like lesions. Nat. Commun. 2023, 14, 1005. [Google Scholar] [CrossRef]
- Lam, H.Y.P.; Lai, M.J.; Chen, T.Y.; Wu, W.J.; Peng, S.Y.; Chang, K.C. Therapeutic Effect of a Newly Isolated Lytic Bacteriophage against Multi-Drug-Resistant Cutibacterium acnes Infection in Mice. Int. J. Mol. Sci. 2021, 22, 7031. [Google Scholar] [CrossRef]
- Kakabadze, E.; Makalatia, K.; Grdzelishvili, N.; Bakuradze, N.; Goderdzishvili, M.; Kusradze, I.; Phoba, M.F.; Lunguya, O.; Lood, C.; Lavigne, R.; et al. Selection of Potential Therapeutic Bacteriophages that Lyse a CTX-M-15 Extended Spectrum beta-Lactamase Producing Salmonella enterica Serovar Typhi Strain from the Democratic Republic of the Congo. Viruses 2018, 10, 172. [Google Scholar] [CrossRef]
- Fanaei Pirlar, R.; Wagemans, J.; Kunisch, F.; Lavigne, R.; Trampuz, A.; Gonzalez Moreno, M. Novel Stenotrophomonas maltophilia Bacteriophage as Potential Therapeutic Agent. Pharmaceutics 2022, 14, 2216. [Google Scholar] [CrossRef]
- Wick, R.R.; Judd, L.M.; Gorrie, C.L.; Holt, K.E. Unicycler: Resolving bacterial genome assemblies from short and long sequencing reads. PLoS Comput. Biol. 2017, 13, e1005595. [Google Scholar] [CrossRef]
- Altschul, S.F.; Gish, W.; Miller, W.; Myers, E.W.; Lipman, D.J. Basic local alignment search tool. J. Mol. Biol. 1990, 215, 403–410. [Google Scholar] [CrossRef]
- Moraru, C.; Varsani, A.; Kropinski, A.M. VIRIDIC-A Novel Tool to Calculate the Intergenomic Similarities of Prokaryote-Infecting Viruses. Viruses 2020, 12, 1268. [Google Scholar] [CrossRef]
- Heydorn, A.; Nielsen, A.T.; Hentzer, M.; Sternberg, C.; Givskov, M.; Ersboll, B.K.; Molin, S. Quantification of biofilm structures by the novel computer program COMSTAT. Microbiology 2000, 146 Pt 10, 2395–2407. [Google Scholar] [CrossRef]
- Vorregaard, M. Comstat2-a Modern 3D Image Analysis Environment for Biofilms; Technical University of Denmark: Lyngby, Denmark, 2008. [Google Scholar]
- Farrar, M.D.; Howson, K.M.; Bojar, R.A.; West, D.; Towler, J.C.; Parry, J.; Pelton, K.; Holland, K.T. Genome sequence and analysis of a Propionibacterium acnes bacteriophage. J. Bacteriol. 2007, 189, 4161–4167. [Google Scholar] [CrossRef] [PubMed]
- Moriarty, T.F.; Kuehl, R.; Coenye, T.; Metsemakers, W.J.; Morgenstern, M.; Schwarz, E.M.; Riool, M.; Zaat, S.A.J.; Khana, N.; Kates, S.L.; et al. Orthopaedic device-related infection: Current and future interventions for improved prevention and treatment. EFORT Open Rev. 2016, 1, 89–99. [Google Scholar] [CrossRef]
- Salar-Vidal, L.; Aguilera-Correa, J.J.; Bruggemann, H.; Achermann, Y.; Esteban, J. Microbiological Characterization of Cutibacterium acnes Strains Isolated from Prosthetic Joint Infections. Antibiotics 2022, 11, 1260. [Google Scholar] [CrossRef]
- Liew-Littorin, C.; Bruggemann, H.; Davidsson, S.; Nilsdotter-Augustinsson, A.; Hellmark, B.; Soderquist, B. Clonal diversity of Cutibacterium acnes (formerly Propionibacterium acnes) in prosthetic joint infections. Anaerobe 2019, 59, 54–60. [Google Scholar] [CrossRef]
- Popa, I.; Touboul, D.; Andersson, T.; Fuentes-Lemus, E.; Santerre, C.; Davies, M.J.; Lood, R. Oxygen Exposure and Tolerance Shapes the Cell Wall-Associated Lipids of the Skin Commensal Cutibacterium acnes. Microorganisms 2023, 11, 2260. [Google Scholar] [CrossRef]
- Liu, J.; Yan, R.; Zhong, Q.; Ngo, S.; Bangayan, N.J.; Nguyen, L.; Lui, T.; Liu, M.; Erfe, M.C.; Craft, N.; et al. The diversity and host interactions of Propionibacterium acnes bacteriophages on human skin. ISME J. 2015, 9, 2078–2093. [Google Scholar] [CrossRef]
- Marinelli, L.J.; Fitz-Gibbon, S.; Hayes, C.; Bowman, C.; Inkeles, M.; Loncaric, A.; Russell, D.A.; Jacobs-Sera, D.; Cokus, S.; Pellegrini, M.; et al. Propionibacterium acnes bacteriophages display limited genetic diversity and broad killing activity against bacterial skin isolates. mBio 2012, 3, 00279-12. [Google Scholar] [CrossRef]
- Sendi, P.; Zimmerli, W. Antimicrobial treatment concepts for orthopaedic device-related infection. Clin. Microbiol. Infect. 2012, 18, 1176–1184. [Google Scholar] [CrossRef]
- Furustrand Tafin, U.; Corvec, S.; Betrisey, B.; Zimmerli, W.; Trampuz, A. Role of rifampin against Propionibacterium acnes biofilm in vitro and in an experimental foreign-body infection model. Antimicrob. Agents Chemother. 2012, 56, 1885–1891. [Google Scholar] [CrossRef]
- Kusejko, K.; Aunon, A.; Jost, B.; Natividad, B.; Strahm, C.; Thurnheer, C.; Pablo-Marcos, D.; Slama, D.; Scanferla, G.; Uckay, I.; et al. The Impact of Surgical Strategy and Rifampin on Treatment Outcome in Cutibacterium Periprosthetic Joint Infections. Clin. Infect. Dis. 2021, 72, e1064–e1073. [Google Scholar] [CrossRef]
- Vilchez, H.H.; Escudero-Sanchez, R.; Fernandez-Sampedro, M.; Murillo, O.; Aunon, A.; Rodriguez-Pardo, D.; Jover-Saenz, A.; Del Toro, M.D.; Rico, A.; Falgueras, L.; et al. Prosthetic Shoulder Joint Infection by Cutibacterium acnes: Does Rifampin Improve Prognosis? A Retrospective, Multicenter, Observational Study. Antibiotics 2021, 10, 475. [Google Scholar] [CrossRef]



| Phage | Head Length (nm) | Tail Length (nm) | First RefSeq BLASTn hit | ||||
|---|---|---|---|---|---|---|---|
| Hit | Coverage | Identity | Accession | Taxonomy | |||
| CaJIE1 | 133.7 ± 3.6 | 56.4 ± 5.1 | Cutibacterium phage PHL095N00 | 99% | 88.68% | NC_027401.1 | Pahexavirus |
| CaJIE2 | 129.1 ± 3.5 | 52.7 ± 2.9 | Cutibacterium phage PHL171M01 | 97% | 90.74% | NC_027346.1 | Pahexavirus |
| CaJIE3 | 134.7 ± 8.5 | 51.7 ± 3.3 | Cutibacterium phage PHL071N05 | 100% | 91.32% | NC_022337.1 | Pahexavirus |
| CaJIE4 | 122.3 ± 12.5 | 53.6 ± 2.8 | Cutibacterium phage Lauchelly | 98% | 90.55% | NC_027628.1 | Pahexavirus |
| CaJIE5 | 125.4 ± 6.4 | 51.2 ± 2.1 | Cutibacterium phage P100D | 99% | 90.47% | NC_018852.1 | Pahexavirus |
| CaJIE6 | 132.2 ± 1.2 | 52.0 ± 1.9 | Cutibacterium phage PHL095N00 | 99% | 88.00% | NC_027622.1 | Pahexavirus |
| CaJIE7 | 134.8 ± 3.3 | 51.7 ± 1.1 | Cutibacterium phage Wizzo | 99% | 91.21% | NC_027621.1 | Pahexavirus |
| CaJIE8 | 130.5 ± 2.2 | 50.0 ± 2.0 | Cutibacterium phage Pirate | 99% | 89.43% | NC_027623.2 | Pahexavirus |
| CaJIE9 | 122.9 ± 1.4 | 50.2 ± 3.5 | Cutibacterium phage P100_1 | 99% | 93.42% | NC_018840.1 | Pahexavirus |
Disclaimer/Publisher’s Note: The statements, opinions and data contained in all publications are solely those of the individual author(s) and contributor(s) and not of MDPI and/or the editor(s). MDPI and/or the editor(s) disclaim responsibility for any injury to people or property resulting from any ideas, methods, instructions or products referred to in the content. |
© 2024 by the authors. Licensee MDPI, Basel, Switzerland. This article is an open access article distributed under the terms and conditions of the Creative Commons Attribution (CC BY) license (https://creativecommons.org/licenses/by/4.0/).
Share and Cite
Chen, B.; Chittò, M.; Tao, S.; Wagemans, J.; Lavigne, R.; Richards, R.G.; Metsemakers, W.-J.; Moriarty, T.F. Isolation and Antibiofilm Activity of Bacteriophages against Cutibacterium acnes from Patients with Periprosthetic Joint Infection. Viruses 2024, 16, 1592. https://doi.org/10.3390/v16101592
Chen B, Chittò M, Tao S, Wagemans J, Lavigne R, Richards RG, Metsemakers W-J, Moriarty TF. Isolation and Antibiofilm Activity of Bacteriophages against Cutibacterium acnes from Patients with Periprosthetic Joint Infection. Viruses. 2024; 16(10):1592. https://doi.org/10.3390/v16101592
Chicago/Turabian StyleChen, Baixing, Marco Chittò, Siyuan Tao, Jeroen Wagemans, Rob Lavigne, R. Geoff Richards, Willem-Jan Metsemakers, and T. Fintan Moriarty. 2024. "Isolation and Antibiofilm Activity of Bacteriophages against Cutibacterium acnes from Patients with Periprosthetic Joint Infection" Viruses 16, no. 10: 1592. https://doi.org/10.3390/v16101592
APA StyleChen, B., Chittò, M., Tao, S., Wagemans, J., Lavigne, R., Richards, R. G., Metsemakers, W.-J., & Moriarty, T. F. (2024). Isolation and Antibiofilm Activity of Bacteriophages against Cutibacterium acnes from Patients with Periprosthetic Joint Infection. Viruses, 16(10), 1592. https://doi.org/10.3390/v16101592

